Click here to close
Hello! We notice that you are using Internet Explorer, which is not supported by Xenbase and may cause the site to display incorrectly.
We suggest using a current version of Chrome,
FireFox, or Safari.
???displayArticle.abstract???
BACKGROUND: Thyroid hormone (T3) has an inhibitory effect on tissue/organ regeneration. It is still elusive how T3 regulates this process. It is well established that the developmental effects of T3 are primarily mediated through transcriptional regulation by thyroid hormone receptors (TRs). Here we have taken advantage of mutant tadpoles lacking both TRα and TRβ (TRDKO), the only receptor genes in vertebrates, for RNA-seq analyses to investigate the transcriptome changes underlying the initiation of tail regeneration, i.e., wound healing and blastema formation, because this crucial initial step determines the extent of the functional regeneration in the later phase of tissue regrowth.
RESULTS: We discovered that GO (gene ontology) terms related to inflammatory response, metabolic process, cell apoptosis, and epithelial cell migration were highly enriched among commonly regulated genes during wound healing at either stage 56 or 61 or with either wild type (WT) or TRDKO tadpoles, consistent with the morphological changes associated with wound healing occurring in both regenerative (WT stage 56, TRDKO stage 56, TRDKO stage 61) and nonregenerative (WT stage 61) animals. Interestingly, ECM-receptor interaction and cytokine-cytokine receptor interaction, which are essential for blastema formation and regeneration, were significantly enriched among regulated genes in the 3 regenerative groups but not the non-regenerative group at the blastema formation period. In addition, the regulated genes specific to the nonregenerative group were highly enriched with genes involved in cellular senescence. Finally, T3 treatment at stage 56, while not inducing any measurable tail resorption, inhibited tail regeneration in the wild type but not TRDKO tadpoles.
CONCLUSIONS: Our study suggests that TR-mediated, T3-induced gene regulation changed the permissive environment during the initial period of regeneration and affected the subsequent patterning/outgrowth period of the regeneration process. Specifically, T3 signaling via TRs inhibits the expression of ECM-related genes while promoting the expression of inflammation-related genes during the blastema formation period. Interestingly, our findings indicate that amputation-induced changes in DNA replication-related pathways can occur during this nonregenerative period. Further studies, particularly on the regenerative microenvironment that may depend on ECM-receptor interaction and cytokine-cytokine receptor interaction, should provide important insights on the regulation of regenerative capacity during vertebrate development.
Fig. 1. Fewer differentially expressed genes (DEG) between 0 and 6 h postamputation (hpa) (the wound healing period) in the tail of wild-type tadpoles at the climax (stage 61) than in the other 3 groups of animals (wild-type at stage 56, TRDKO at stage 56 and TRDKO at stage 61). A Venn diagram of the DEGs identified in the wild-type and TRDKO tail at stage 56 and stage 61 during wound healing period. Note that there were 566 DEGs at wild-type stage 61 compared to 1162 DEGs at wild-type stage 56, 1171 DEGs at TRDKO stage 56 and 1134 DEGs at TRDKO stage 61. B Volcano plots showing the up (red)- and down (blue)-regulated DEGs in the wild-type and TRDKO tail at premetamorphosis (stage 56) and metamorphic climax (stage 61) during wound healing
Fig. 2. KEGG and GO analyses reveal that conserved KEGG pathways/GO terms are regulated in wild-type and TRDKO tadpoles during wound healing. A Top 10 KEGG pathways/GO terms significantly enriched among the 243 DEGs common to all 4 groups (wild-type stage 56, wild-type stage 61, TRDKO stage 56 and TRDKO stage 61) during wound healing (6 hpa vs 0 hpa). Notably, the inflammatory response is the most significantly enriched pathways/terms. B The GO terms known to be involved in wounding healing were highly enriched among 243 DEGs common to all 4 groups
Fig. 3. More DEGs during the blastema period after tail amputation at premetamorphic stages than those at the metamorphic climax for both wild-type and TRDKO animals. A Venn diagram of the DEGs identified in the wild-type and TRDKO tail at stage 56 and stage 61 during the blastema period (between 6 and 24 hpa). Note that there were 379 DEGs at wild-type stage 61 and 637 DEGs at TRDKO stage 61 tail compared to 1780 DEGs and 1720 DEGs at wild-type stage 56 and TRDKO stage 56, respectively. B Volcano plot showing the up (red)- and down (blue)-regulated DEGs in the wild-type and TRDKO tail at premetamorphosis (stage 56) and metamorphic climax (stage 61) during blastema period
Fig. 4. The expression of genes related to ECM-receptor interaction pathway is increased and that of genes involved in cytokine-cytokine receptor interaction pathway is reduced during the blastema period of regeneration in TRDKO tail at stage 61, the opposite to that in wild-type tail at stage 61. A Venn diagram of the DEGs in wild-type and TRDKO tail at stage 61 during the blastema period of regeneration. Note that there were more DEGs in the tail of TRDKO tadpoles than wild-type (WT) tadpoles. B/C Top 10 KEGG pathways significantly enriched among the 81 upregulated (pathways in red) or 112 downregulated (pathways in green) genes specific to WT tail (B) and the 219 upregulated (pathways in red) and 232 downregulated (pathways in green) genes specific to TRDKO tail (C). D Validation of the known inflammatory genes (mmp13, il17c) and ECM genes (col4a5, fibin) by RT-qPCR, normalized to that of rpl8
Fig. 5. KEGG and GO analyses reveal common and distinct KEGG pathways/GO terms regulated during the initial period of tail regeneration. A Venn diagram of all DEGs identified by pair-wise comparisons among 0 hpa, 6 hpa and 24 hpa tail samples of 4 groups after amputation. B 8 KEGG pathways and top 10 GO terms significantly enriched among the 92 DEGs specific to WT st61 (stage 61) tail. Note that the most significantly enriched KEGG pathway is cellular senescence. C 9 KEGG pathways and top 10 GO terms significantly enriched among the 370 DEGs common to WT st56, TRDKO st56 and TRDKO st61 tail. Note that development related pathways are significantly enriched
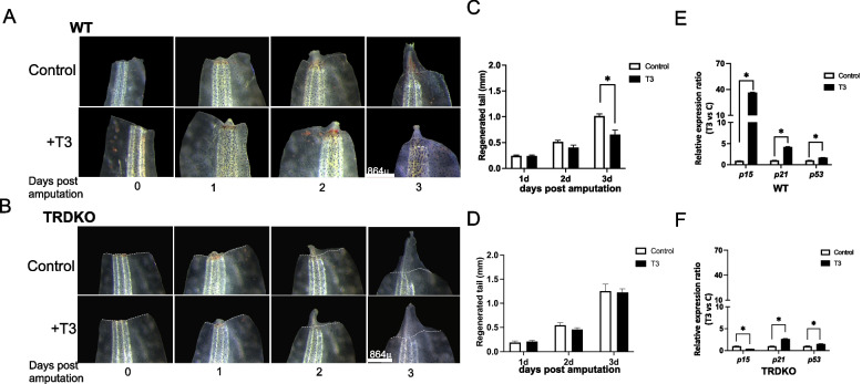
Fig. 6. T3 treatment inhibits tail regeneration in wild-type tadpoles but not in TRDKO tadpoles at stage 56. A/B Morphological observations during tail regeneration in wild-type (A) and TRDKO (B) tadpoles showed that T3 treatment at stage 56 inhibited the regeneration compared to -T3 control, particularly at 3 days after tail amputation of wild-type while not TRDKO animals. The white dashed lines indicated amputation sites. Scale bar: 864 μm. C/D Quantitative analyses of the length of the regenerated tail in the wild-type (C) and TRDKO (D) tadpoles revealed that T3 treatment significantly decreased the regenerated length at 3 days post amputation in wild-type but not TRDKO animals. The data were shown as mean values of at least 3 replicates with SE. *P < 0.05. E/F Differential regulation of cellular senescence marker genes, p15, p21 and p53, by T3 in WT56 and TRDKO56 animals during regeneration. Total RNA was isolated from regenerating tail of WT56 (E) and TRDKO56 (F) animals in the presence or absence of T3 for 3 days and analyzed by RT-qPCR for the expression of p15, p21 and p53. The expression level was normalized to that of rpl8, with the expression in the absence of T3 set to 1 for each gene. Each bar represents the mean plus S.E. and the asterisk (*) indicates a significant difference between the level of wild-type and TRDKO with (T3) or without T3 (Control) treatment (P < 0.05)
Fig. S1. The expression of some
genes known to be regulated during
wound healing. Note that all four
genes (leptin, il11, mmp1,sox9) have
similar expression patterns in the
regenerative and nonregenerative
animals.
Fig. S2. The common and unique biological processes enriched
among DEGs during blastema formation in the regenerative and
nonregenerative animals.
(A) Venn diagrams comparison of the DEGs in the 4 groups of
animals.
(B) The top 5 KEGG pathways and GO terms enriched among
the 136 DEGs common to all 4 groups. Note that DNA
replication was highly enriched among the common regulated
genes.
(C) The top 5 KEGG pathways and GO terms enriched among
the 105 DEGs common to the regenerative animals. Note that
Cytokine-cytokine receptor interaction and ECM-receptor
interaction were highly enriched in regenerative animals.
Fig. S2. The common and unique biological processes enriched
among DEGs during blastema formation in the regenerative and
nonregenerative animals.
(A) Venn diagrams comparison of the DEGs in the 4 groups of
animals.
(B) The top 5 KEGG pathways and GO terms enriched among
the 136 DEGs common to all 4 groups. Note that DNA
replication was highly enriched among the common regulated
genes.
(C) The top 5 KEGG pathways and GO terms enriched among
the 105 DEGs common to the regenerative animals. Note that
Cytokine-cytokine receptor interaction and ECM-receptor
interaction were highly enriched in regenerative animals.
Fig. S3. The regulation of genes in the ECM-receptor interaction pathway in nonregenerative (A) and regenerative animals (B) during blastema
formation (see Fig. 4). Note that all DEGs (shown in red or green) except one (HA) were downregulated in the nonregenerative tail whereas all DEGs
were upregulated in the regenerative tail.
Fig. S4. Cell cycle genes are upregulated at 24 hpa (blastema period) in all 4 groups after tail amputation.
(A) FPKM value showed the expression of 2 cell cycle genes, cdk2 and cdca8.
(B) The regulation of cdk2 and cdca8 was confirmed by RT-qPCR, normalized to that of rpl8. Note that both genes were
upregulated at 24 hpa and had a similar expression pattern as obtained from the RNA-seq data in (A).
Fig. S5. TRDKO increases the induction of the apoptotic genes during the wound healing period at stage 61.
The expression of six genes involved in the apoptosis pathway, Imnb2, traf1, nfkbia, prf1, fas and ctsw, was shown as
the ratio of the FPKM value at 6 hpa to that at 0 hpa.