Click here to close
Hello! We notice that you are using Internet Explorer, which is not supported by Xenbase and may cause the site to display incorrectly.
We suggest using a current version of Chrome,
FireFox, or Safari.
J Neurochem
2025 Jan 01;1691:e16265. doi: 10.1111/jnc.16265.
Show Gene links
Show Anatomy links
The kinase LRRK2 is required for the physiological function and expression of the glial glutamate transporter EAAT2 (SLC1A2).
Di Iacovo A, D'Agostino C, Bhatt M, Romanazzi T, Giovannardi S, Cinquetti R, Roseti C, Bossi E.
???displayArticle.abstract???
Neurotransmitter transporters (NTTs) control synaptic responses by modulating the concentration of neurotransmitters at the synaptic cleft. Glutamate is the most abundant excitatory neurotransmitter in the brain and needs to be finely tuned in time and space to maintain a healthy brain and precise neurotransmission. The glutamate transporter EAAT2 (SLC1A2) is primarily responsible for glutamate clearance. EAAT2 impairment has been associated with Alzheimer's disease (AD), Huntington's disease (HD), amyotrophic lateral sclerosis (ALS), and Parkinson's disease (PD). Mutations in leucine-rich repeat kinase 2 (LRRK2) contribute to both monogenic and sporadic forms of PD, of which the common substitution Gly2019Ser is associated with a significant deficit in EAAT2 expression. The role of pathological mutants of the LRRK2 is intensively studied and reviewed. Here we have focused the attention on the physiological role of LRRK2 on EAAT2, comparing the activity of NTTs with or without the LRRK2 kinase. By heterologous expression in Xenopus laevis oocytes and two-electrode voltage clamp, the current amplitudes of the selected NTTs and kinetic parameters have been collected in the presence and absence of LRRK2. The results show that EAAT2 expression and function are impaired in the absence of the kinase and also under its pharmacological inhibition via MLi-2 treatment. LRRK2 stabilizes EAAT2 expression increasing the amount of transporter at the plasma membrane. Interestingly, the LRRK2 action is EAAT2-specific, as we observed no significant changes in the transport current amplitude and kinetic parameters obtained for the other excitatory and inhibitory NTTs studied. This study, for the first time, demonstrates the physiological importance of LRRK2 in EAAT2 function, highlighting the specificity of LRRK2-mediated modulation of EAAT2 and suggesting a potential role for the kinase as a checkpoint for preserving neurons from excitotoxicity. In brain conditions associated with impaired glutamate clearance, targeting LRRK2 for EAAT2 regulation may offer novel therapeutic opportunities.
FIGURE 1. LRRK2 enhances EAAT2 transport current. (a) Representative traces of current amplitude elicited in oocytes expressing EAAT2 alone and with LRRK2 at the V
h = −60 mV, and the box plot represents the amplitude current upon glutamate application (1 mM; n/N = 24/4 and n/N = 78/12; Mann–Whitney test, p = 0.000011). (b) Representative traces of glutamate current elicited in oocytes co‐expressing EAAT2 + LRRK2 before and after MLi‐2 (200 nM) treatment at the V
h = −60 mV and the box plot of current amplitudes elicited in oocytes co‐expressing EAAT2 + LRRK2 before and after MLi‐2 (n/N = 23/6; Paired t‐test, p = 0.000005). The glutamate transport currents reported in the box plot are obtained by subtracting from the glutamate response the holding current recorded before the application of the substrate. (c) I–V relationship from −140 to +20 mV with 20 mV of increment (EAAT2: n/N = 19/3; EAAT2 + LRRK2: n/N = 13/3; EAAT2 after MLi‐2: n/N = 5/2; EAAT2 + LRRK2 after MLi‐2: n/N = 7/2. Unpaired t‐test; * EAAT2 vs. EAAT2 + LRRK2; # EAAT2 + LRRK2 vs. EAAT2 + LRRK2 after MLi‐2 (dotted line).
FIGURE 2. LRRK2 alters the EAAT2 transport current without affecting the anionic component. (a, b) I–V relationship from −140 to +20 mV with 20 mV of increment in the presence of chloride (NaCl), nitrate (NaNO3), and gluconate (NaGluconate) solutions in oocytes injected with EAAT2 alone (Glu + NaCl: n/N = 12/2; Glu + NaGluconate: n/N = 10/2; Glu + NaNO3: n/N = 11/2;) and co‐injected with EAAT2 + LRRK2 (Glu + NaCl: n/N = 8/2; Glu + NaGluconate: n/N = 8/2; Glu + NaNO3: n/N = 8/2). (c) Ratio of glutamate current amplitude recorded for NaNO3/NaCl solutions in oocytes expressing EAAT2 alone (gray dots) and co‐expressing EAAT2 + LRRK2 (green triangles) at following voltages: −40, −20, 0, and 20 mV. All currents were recorded at V
h = −60 mV. (d) Table of the ratio NaNO3/NaCl glutamate current in oocytes expressing EAAT2 with and without LRRK2. All values are shown as mean ± SEM, p‐values were obtained using Unpaired student t‐test.
FIGURE 3. EAAT2 kinetic parameters in the presence of LRRK2. (a) Representative traces of concentration‐response in EAAT2. The transport current elicited by increasing glutamate concentration perfused (10, 25, 100, 500 μM, 1 mM) in oocytes expressing EAAT2 alone (top) and with LRRK2 (bottom). (b) Concentration‐response curve fitting with the logistic growth equation (EAAT2: n/N = 6/3; EAAT2 + LRRK2: n/N = 6/3). (c) Tabular presentation of the kinetic parameters I
max, K
0.5, and transport efficiency.
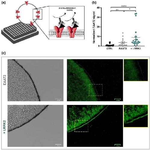
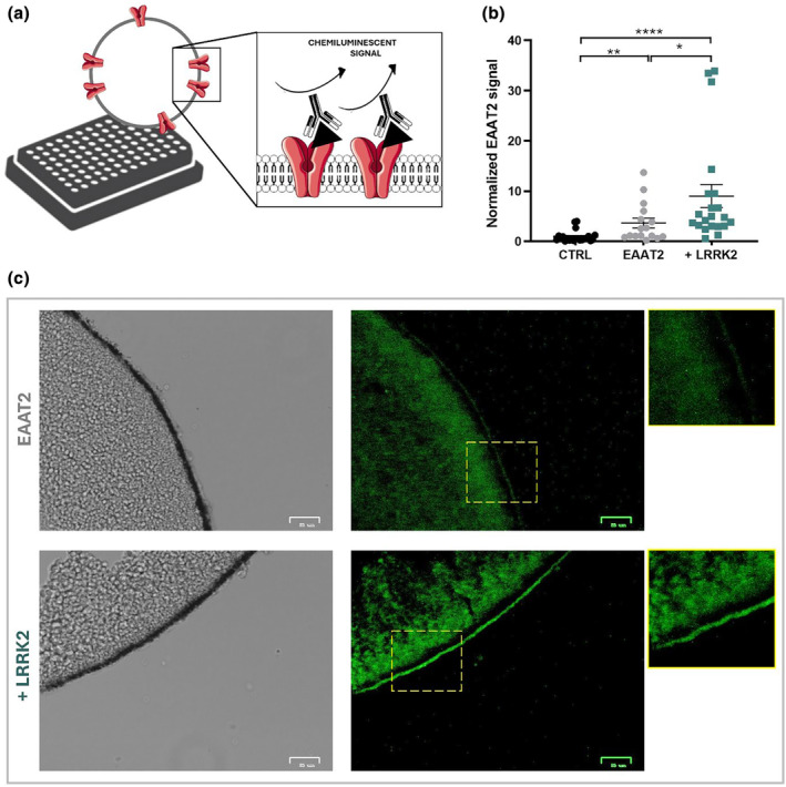
FIGURE 4. LRRK2 prompts EAAT2 membrane localization. (a) Schematic outline of SOC protocol. The antibody against EAAT2 detects the amount of transporter at the plasma membrane. (b) Scatter plot shows the quantification of EAAT2 chemiluminescent signal in oocytes injected with EAAT2 alone (n/N = 16/3) and co‐injected with LRRK2 (n/N = 21/3). Data were normalized on non‐injected oocytes used as internal control (n/N = 22/3). (c) Representative bright‐field (left column) or fluorescence (ex480‐517; right column) images of oocyte slices expressing EAAT2 alone (green signal) or with LRRK2; scale bar 25 μm.
FIGURE 5. (a) (Left) The box plot of the mean of the glutamate (1 mM) transport‐associated current amplitudes elicited in oocytes expressing EAAT1 (n/N = 25/2) and co‐expressing EAAT1 and LRRK2 (n/N = 23/2). (Right) Concentration‐response curve fitting from oocytes expressing EAAT1 (n/N = 8/2) and co‐expressing EAAT1 and LRRK2 (n/N = 4/2) exposed to increasing concentrations of glutamate. (b) (Left) The box plot of the mean of the amplitudes of the dopamine (30 μM) transport‐associated current elicited in oocytes expressing DAT (n/N = 57/2) and co‐expressing DAT and LRRK2 (n/N = 59/2). (Right) Concentration‐response curve fitting from oocytes expressing DAT (n/N = 13/2) and co‐expressing DAT and LRRK2 (n/N = 12/2). (c, d) (Left) The box plot represents the mean of the amplitudes of the GABA (1 mM) transport‐associated current elicited in oocytes expressing GAT1 (n/N = 59/3) and co‐expressing GAT1 and LRRK2 (n/N = 53/3) or BGT‐1 (n/N = 14/2) and co‐expressing BGT‐1 and LRRK2 (n/N = 13/2). (Right) Concentration‐response curve fitting from oocytes expressing from oocytes expressing GAT1 (n/N = 11/2) and co‐expressing GAT1 and LRRK2 (n/N = 11/2) or BGT‐1 (n/N = 7/2) and co‐expressing BGT‐1 and LRRK2 (n/N = 7/2). (e, f) (Left) The box plot represents the mean of the amplitudes of the glycine (1 mM) transport‐associated current elicited in oocytes expressing GlyT1b and co‐expressing GlyT1b and LRRK2 (n/N = 32/2) or GlyT2 (n/N = 25/2) and co‐expressing GlyT2 and LRRK2 (n/N = 28/2). (Right) Concentration‐response curve fitting from oocytes expressing GlyT1b and co‐expressing GlyT1b and LRRK2 (n/N = 19/2) or GlyT2 (n/N = 13/2) and co‐expressing GlyT2 and LRRK2 (n/N = 16/2). All currents were collected at the V
h = −60 mV. All groups were statistically analyzed using an unpaired Student t‐test. Concentration‐response curves were fitted using the logistic growth fitting model.