|
Figure 1. The strategy for modeling human CDKN2A-HM in Xenopus tropicalis. (A) Inactivating mutations of CDKN2A lead to the disruption of the RB and TP53 signaling pathways, which contributes to the onset and progression of CDKN2A-HM. However, the molecular mechanisms that regulate the onset and progression of CDKN2A-HM are still not fully understood. (B) The proteins encoded by the Xenopus tropicalis cdkn2b gene (p15Ink4b) and the tp53 gene (Tp53) govern signaling pathways that are evolutionarily conserved with those regulated by the human CDKN2A-CDKN2B locus, which encodes the proteins P14ARF, P15INK4b, and P16INK4a. (C) Structural analysis reveals conserved sequences in Xenopus tropicalis p15Ink4b and human P16INK4a proteins, with helical structures numbered H1-H9. The conserved domains are highlighted with thick yellow lines. Additionally, spatial information for guide RNA targeting the cdkn2b gene is illustrated in this panel. (D) A comparative analysis was performed between the p15Ink4b (Cdkn2b) encoded by Xenopus tropicalis cdkn2b and the human CDKN2B-encoded p15INK4b (p15), as well as the human CDKN2A-encoded p16INK4a (p16). The diagram illustrates the locations of the ankyrin repeat domain and gRNA target sites. The amino acid sequence data for these proteins were sourced from the UniProt database (https://www.uniprot.org/). (E) The prediction of Xenopus tropicalis Cdkn2b protein for non-triplet mutant Indels. The figure indicates the gRNA knockout sites. |
|
Figure 2. Development of cdkn2b-/-/tp53-/- Xenopus tropicalis melanoma. (A) Representative images of benign nevus, dysplastic nevus, non-invasive melanoma, and invasive melanoma spontaneously generated in 18-month-old cdkn2b-/-/tp53-/- Xenopus tropicalis, with a total of 14 frogs observed. For specific lesion details, please refer to Supplementary Table 2. Red arrows indicate the lesion locations. (B) Enlarged images of the corresponding lesions in Panel (A). Red arrows indicate the lesion locations. Please refer to the scale bar in Panel A for the size of Panel (B). (C) and (D), H&E staining results of dorsal skin samples from the same batch of wild type Xenopus tropicalis and corresponding lesion samples shown in Panel (B). The images display representative staining results from 10 tissue sections. Scale bars: 5 mm for (A), 50 μm for (C) and (D). |
|
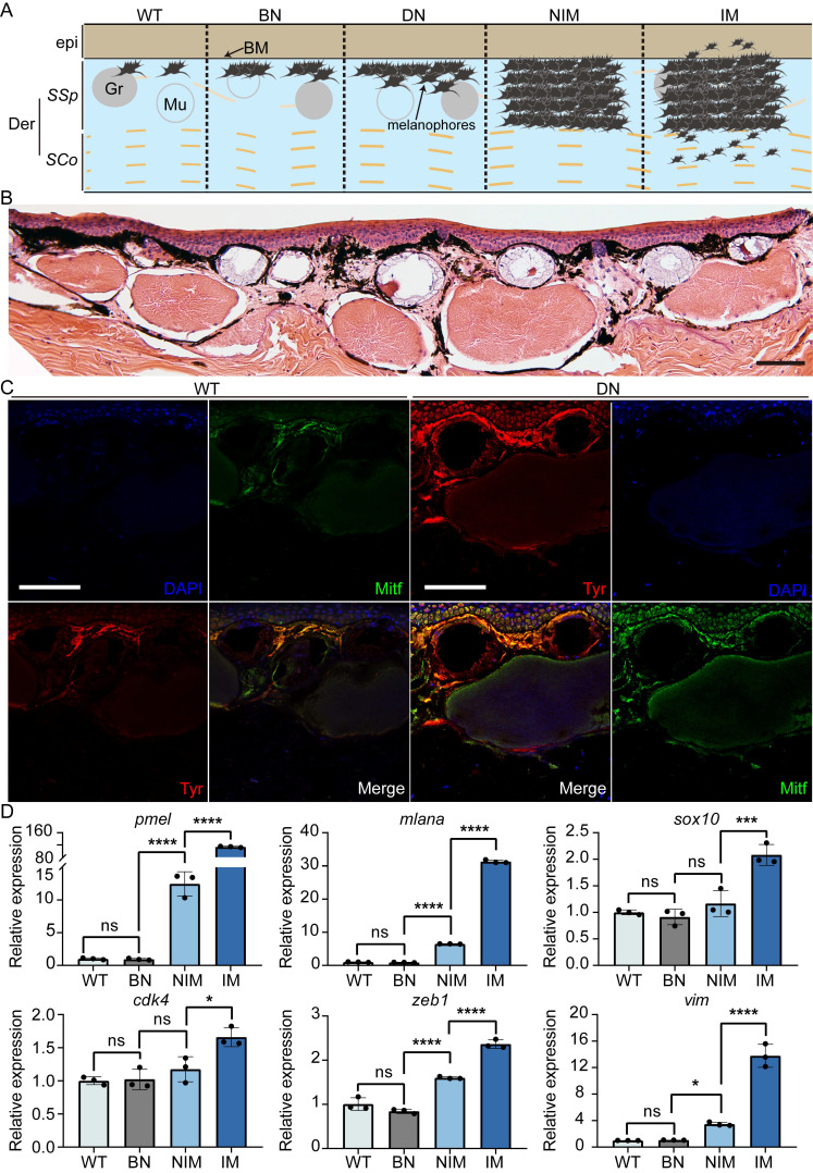
Figure 3. Pathological and molecular characteristics at various melanocytic neoplasms of cdkn2b-/-/tp53-/- Xenopus tropicalis. (A) Schematic representation illustrating the progression of melanoma in Xenopus tropicalis. The designations BN, DN, NIM, and IM correspond to benign nevi, dysplastic nevi, non-invasive melanoma, and invasive melanoma, respectively. Der and epi refer to the dermis and epidermis, while SSp and SCo denote the stratum spinosum and stratum corneum, respectively. BM, Gr, and Mu indicate the basement membrane, granular gland, and mucous gland. For clarity, the schematic presents only select tissue structures within the skin of Xenopus tropicalis. (B) Hematoxylin and eosin staining results for a 22-month-old cdkn2b-/-/tp53-/- Xenopus tropicalis exhibiting dysplastic nevi. (C) The DN (dysplastic nevi) samples show immunofluorescence staining results adjacent to the paraffin sections presented in B, while WT denotes the immunofluorescence results for the dorsal skin of a 22-month-old wild-type Xenopus tropicalis. The primary antibodies utilized for immunofluorescence were Tyr and Mitf. "Merge" indicates the merged immunofluorescence results. Scale bars in B and C represent 50 μm, with the images displaying representative staining results from ten tissue sections. (D) qPCR results for marker genes associated with the malignant progression of melanoma (pmel, mlana, sox10, cdk4, zeb1, and vim) in the dorsal skin of a 22-month-old wild-type Xenopus tropicalis and age-matched cdkn2b-/-/tp53-/- Xenopus tropicalis with benign nevi, non-invasive melanoma, and invasive melanoma (n=3). In the statistical analysis, multiple comparisons were conducted using ordinary one-way ANOVA; "ns" indicates no significant difference, * denotes a P-value < 0.05, ** indicates a P-value < 0.01, *** indicates a P-value < 0.001, and **** indicates a P-value < 0.0001. |
|
Figure 4. cdkn2b-/-/tp53-/- Xenopus tropicalis melanoma demonstrates distant metastasis. (A) A 30-month-old cdkn2b-/-/tp53-/- Xenopus tropicalis spontaneously developed invasive melanoma, which has exhibited distal metastasis. (B) An internal representation of this invasive melanoma, indicated by the red arrow on the right side of Panel (A), reveals melanoma cells proliferating extensively, forming darkly pigmented tissue surrounded by non-pigmented growths. (C) The presence of distant metastasis of the invasive melanoma is highlighted by the red arrow on the left side of Panel (A), with the cancer spreading to the corresponding subcutaneous dorsal fat tissue. (D) Two distinct sites of pulmonary melanoma lesions have been identified in the lungs of Xenopus tropicalis, as depicted in Panel A. (E) The characteristic pathological features of 30-month-old cdkn2b-/-/tp53-/- Xenopus tropicalis melanoma include large lesion areas, irregular shapes, and multiple lesion sites. Four out of 13 spontaneously generated melanomas in cdkn2b-/-/tp53-/- Xenopus tropicalis exhibit these traits. (F) and (G), Representative hematoxylin and eosin staining results from paraffin-embedded tissue sections of pulmonary melanoma samples (Panel D) and melanoma samples metastasized to subcutaneous dorsal fat tissue (Panel C) are shown, respectively. The images display representative staining results from 10 tissue sections. The red arrow indicates the location of the melanoma lesion. Scale bars: 5 mm for (A) and (E), 1 mm for (B-D), 50 μm for (F) and (G). |
|
Figure 5. cdkn2b-/-/tp53-/- Xenopus tropicalis melanoma undergoes epithelial-to-mesenchymal transition (EMT) during its progression. (A) Bulk RNA-seq sampling details during the evolution of melanoma in 18-month-old cdkn2b-/-/tp53-/- Xenopus tropicalis. Due to the limited availability of cdkn2b-/-/tp53-/- Xenopus tropicalis melanoma samples, the bulk RNA-seq analysis was performed on benign nevi, dysplastic nevi, and invasive melanoma samples, with two replicates per sample type, each derived from lesions on a single frog. BNC, benign nevi adjacent tissues; BN, benign nevi; DN, dysplastic nevi; IM, invasive melanoma; IMC, adjacent invasive melanoma tissues. "n" represents the number of frogs used for sampling. (B) Principal component analysis results of the Bulk RNA-seq data from A, where BeNeVS-Ctr is BNC and MeMeDS-Ctr is IMC. BeVS is BN. DyNeVS is DN. MeMeDS is IM. (C-F) Expression profiles of selected marker genes throughout the melanoma progression. BN vs BNC, BN vs DN, DN vs IM, IM vs IMC indicate comparative analyses between benign nevi adjacent tissues and benign nevi, benign nevi and dysplastic nevi, dysplastic nevi and invasive melanoma samples, adjacent invasive melanoma tissues and invasive melanoma, respectively. |
|
Figure 6. Changes in signaling pathways during the progression of cdkn2b-/-/tp53-/- Xenopus tropicalis. (A) KEGG analysis results of Bulk RNA-seq during the progression of cdkn2b-/-/tp53-/- Xenopus tropicalis, with the red arrow pointing to the focused key signaling pathways. (B-E) In the development of benign nevi in cdkn2b-/-/tp53-/- Xenopus tropicalis, the MAPK, NF-kB, Cell cycle, PI3K-Akt, and TGF-β signaling pathways are downregulated. However, during the progression of benign nevi to malignant melanoma in cdkn2b-/-/tp53-/- Xenopus tropicalis, the MAPK, NF-kB, Cell cycle, PI3K-Akt, and TGF-β signaling pathways are upregulated. BN vs BNC, BN vs DN, DN vs IM, IM vs IMC indicate comparative analyses between benign nevi adjacent tissues and benign nevi, benign nevi and dysplastic nevi, dysplastic nevi and invasive melanoma samples, adjacent invasive melanoma tissues and invasive melanoma, respectively. |
|
Figure 7. The expression of pigment cell precursor marker genes increases progressively during the development of cdkn2b-/-/tp53-/- Xenopus tropicalis melanoma. (A-G) Figures present the expression profiles of neural crest cell (NCC), MIX progenitor cell (progenitor cells capable of differentiating into melanophores, xanthophores, and iridophores), MI progenitor cell (progenitor cells capable of differentiating into melanophores and iridophores), melanoblast (Mb), iridoblast (Ib), iridophore (I), and xanthophore (X) marker genes during the progression of cdkn2b-/-/tp53-/- Xenopus tropicalis melanoma. (I) The schematic diagram provides a graphical summary depicting the establishment of a cdkn2b-/-/tp53-/- Xenopus tropicalis melanoma model to recapitulate the progression of human CDKN2A-HM. The illustration also outlines potential developmental pathways of melanophores and iridophores in Xenopus tropicalis, with Path1, Path2, and Path3 indicating potential dedifferentiation routes of cdkn2b-/-/tp53-/- Xenopus tropicalis melanoma. TM indicates melanoma cells. BN vs BNC, BN vs DN, DN vs IM, IM vs IMC indicate comparative analyses between benign nevi adjacent tissues and benign nevi, benign nevi and dysplastic nevi, dysplastic nevi and invasive melanoma samples, adjacent invasive melanoma tissues and invasive melanoma, respectively. |