Click here to close
Hello! We notice that you are using Internet Explorer, which is not supported by Xenbase and may cause the site to display incorrectly.
We suggest using a current version of Chrome,
FireFox, or Safari.
Mol Biol Evol
2024 Dec 05;4112:. doi: 10.1093/molbev/msae234.
Show Gene links
Show Anatomy links
Rapid Sex Chromosome Turnover in African Clawed Frogs (Xenopus) and the Origins of New Sex Chromosomes.
Evans BJ, Gvoždík V, Knytl M, Cauret CMS, Herrel A, Greenbaum E, Patel J, Premachandra T, Papenfuss TJ, Parente J, Horb ME, Measey J.
???displayArticle.abstract???
Sex chromosomes of some closely related species are not homologous, and sex chromosome turnover is often attributed to mechanisms that involve linkage to or recombination arrest around sex-determining loci. We examined sex chromosome turnover and recombination landscapes in African clawed frogs (genus Xenopus) with reduced representation genome sequences from 929 individuals from 19 species. We recovered extensive variation in sex chromosomes, including at least eight nonhomologous sex-associated regions-five newly reported here, with most maintaining female heterogamety, but two independent origins of Y chromosomes. Seven of these regions are found in allopolyploid species in the subgenus Xenopus, and all of these reside in one of their two subgenomes, which highlights functional asymmetry between subgenomes. In three species with chromosome-scale genome assemblies (Xenopus borealis, Xenopus laevis, and Xenopus tropicalis), sex-specific recombination landscapes have similar patterns of sex differences in rates and locations of recombination. Across these Xenopus species, sex-associated regions are significantly nearer chromosome ends than expected by chance, even though this is where the ancestral recombination rate is highest in both sexes before the regions became sex associated. As well, expansions of sex-associated recombination arrest occurred multiple times. New information on sex linkage along with among-species variation in female specificity of the sex-determining gene dm-w argues against a "jumping gene" model, where dm-w moves around the genome. The diversity of sex chromosomes in Xenopus raises questions about the roles of natural and sexual selection, polyploidy, the recombination landscape, and neutral processes in driving sex chromosome turnover in animal groups with mostly heterogametic females.
RGPIN-2017-05770 Natural Science and Engineering Research Council of Canada, 23-07331S Czech Science Foundation, DKRVO 2024-2028/6.I.a Ministry of Culture of the Czech Republic, 00023272 National Museum of the Czech Republic, CZ.02.01.01/00/22_010/0002902 MSCA Fellowships, R24OD030008 National Institute of Health, 87759 National Research Foundation of South Africa, Percy Sladen Memorial Fund, 8556 to 8508 National Geographic Research and Exploration, DEB-1145459 US National Science Foundation
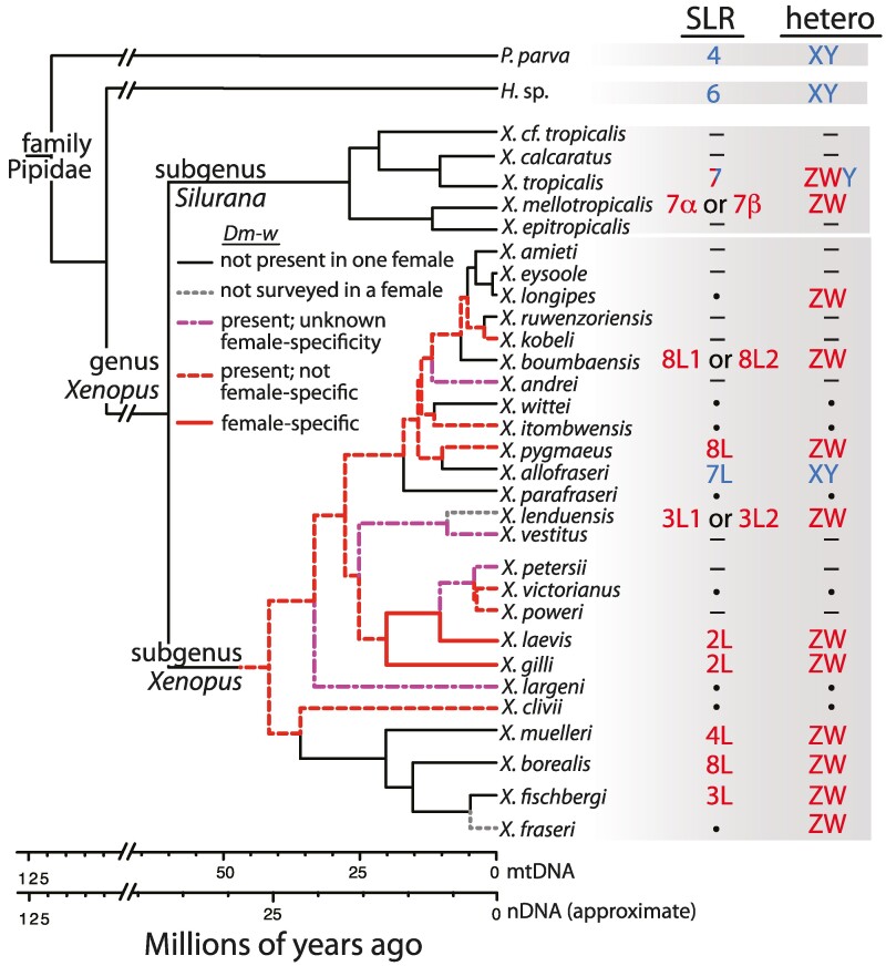
Fig. 1. Phylogenetic affinities of at least eight nonhomologous sex-linked regions exist in Xenopus. The sex-linked regions (SLR) are on chromosomes that are indicated with numbers, and letters after these numbers refer to subgenomes (L or S for allotetraploids in subgenus Xenopus, L1, L2, S1, or S2 for allooctoploids in subgenus Xenopus, α or β for allotetraploids in subgenus Silurana; Evans et al. 2005, 2015). The heterogametic sex (hetero) is indicated with ZW for female heterogamety and XY for male heterogamety, or ZWY for X. tropicalis (see main text). The time-calibrated phylogeny was estimated from complete mitochondrial genomes (Evans et al. 2019) that do not reflect reticulating relationships among allopolyploid species. Scale bars illustrate variation in date estimates when analyses are performed using mitochondrial (Evans et al. 2019) and nuclear DNA (Evans et al. 2015). Black dots indicate unknown information from some species that were surveyed using RRGS data in this study; dashes indicate species for which RRGS data are not currently available. Results from X. laevis, X. borealis, X. tropicalis, X. mellotropicalis, P. parva, and Hymenochirus sp. (H. sp. as Hymenochirus boettgeri) were previously reported (Yoshimoto et al. 2008; Olmstead et al. 2010; Roco et al. 2015; Furman and Evans 2016; Cauret et al. 2020, 2023).
Fig. 2. Eight nonhomologous sex-associated regions in nine Xenopus species based on analyses of genetic association and sex specificity (RADsex; see main text), including five newly described here. Gray, orange, and red dots indicate the −log10 transformed probability (P) for a test of whether each SNP is associated with sex, and correspond to >0.1%, 0.1–0.05%, or the <0.05% percentiles, respectively, across genome-wide RRGS variants for each species. Sex-associated regions supported by association tests and RADsex analysis are highlighted in blue; centromere locations of the reference genomes are indicated with vertical lines. These plots show only the sex chromosomes for each species; plots of the whole genome for each species are provided in supplementary fig. S1, Supplementary Material online. Except for X. lenduensis, data from all species depicted here are at least partially from lab-bred families.
Fig. 3. Male heterogamety in X. allofraseri is evidenced by multiple strongly sex-associated paternal SNPs (right) but far fewer sex-associated maternal SNPs (left) on the sex chromosome (Chr7L). Labeling follows Fig. 2. Gray, orange, and red dots indicate that the −log10 transformed probability (P) that SNPs are associated with sex, and correspond to >0.1%, 0.1–0.05%, or the <0.05% percentiles, respectively, across maternal (left) or paternal (right) genome-wide RRGS variants. These data are from X. allofraseri family 1; data from the other two families are plotted in supplementary fig. S8, Supplementary Material online.
Fig. 4. Heterochiasmy is evidenced in three Xenopus species: X. tropicalis (left), X. laevis (center), and X. borealis (right) by maternal (red) and paternal (blue) recombination landscapes. Lines indicate smoothed estimates of recombination rates during oogenesis (red) and spermatogenesis (blue) across linkage groups from all intraspecific chromosomes, with standard errors of these estimates in gray. Chromosomes were scaled to be one unit long (x-axis); recombination rates (y-axis) were estimated from the first derivative of predicted values of a spline with a monotonic increase that was fitted to the largest maternal and paternal linkage group from each chromosome after scaling (red and blue dots, respectively). Plots of genetic versus physical map distances and corresponding estimates of recombination rate for individual chromosomes in each species are provided in supplementary figs. S11 and S12, Supplementary Material online.