Click here to close
Hello! We notice that you are using Internet Explorer, which is not supported by Xenbase and may cause the site to display incorrectly.
We suggest using a current version of Chrome,
FireFox, or Safari.
Mol Immunol
2024 Dec 26;176:96-110. doi: 10.1016/j.molimm.2024.11.006.
Show Gene links
Show Anatomy links
Development and use of two Xenopus laevis spleen stromal cell lines to study the role of splenic stromal cells in anuran immune processes.
Todd LA, Le Dreff-Kerwin E, Bui-Marinos MP, Dharmasiddhi IPW, Vo NTK, Katzenback BA.
???displayArticle.abstract???
The spleen is an important immune organ in adult Xenopus laevis, supporting the differentiation of B cells and acting as the main peripheral lymphoid organ. Key to these processes are the supporting non-hematopoietic cells, or stromal cells, within the spleentissue. Despite the importance of the spleen to frog immunity, few frog cell lines originating from spleentissue have been reported. In this study, we report on the establishment and characterization of two cell lines originating from X. laevis spleentissue, Xela S5F and Xela S5E. Morphological observations and gene expression profiling suggest that Xela S5F is fibroblast-like and Xela S5E is epithelial-like. Both cell lines express transcripts corresponding to a variety of hematopoietic growth factors, suggesting their potential utility as a feeder cell line to support ex vivo myelopoietic cell differentiation. Xela S5F and Xela S5E produce transcripts for a diversity of pattern recognition receptors including toll-like receptors, scavenger receptors, and cytosolic nucleic acid sensors, suggesting anuran spleen stromal cells may be important cellular sensors of pathogens filtered through the spleen. This idea is supported by the increase in transcript levels for antiviral and proinflammatory genes in both cell lines in response to treatment with the commercially available toll-like receptor ligands, flagellin and poly(I:C). However, despite the ability to sense extracellular synthetic analogues of viral nucleic acids [i.e. poly(I:C)] and susceptibility and permissibility of both cell lines to frog virus 3 (FV3), a large double-stranded DNA virus that infects amphibians, neither cell line upregulates key antiviral or proinflammatory transcripts when challenged with FV3. The establishment of Xela S5F and S5E cell lines expands the current X. laevis invitrome and provides new in vitro cell model systems to investigate the role of splenic stromal cells in anuran immune functions.
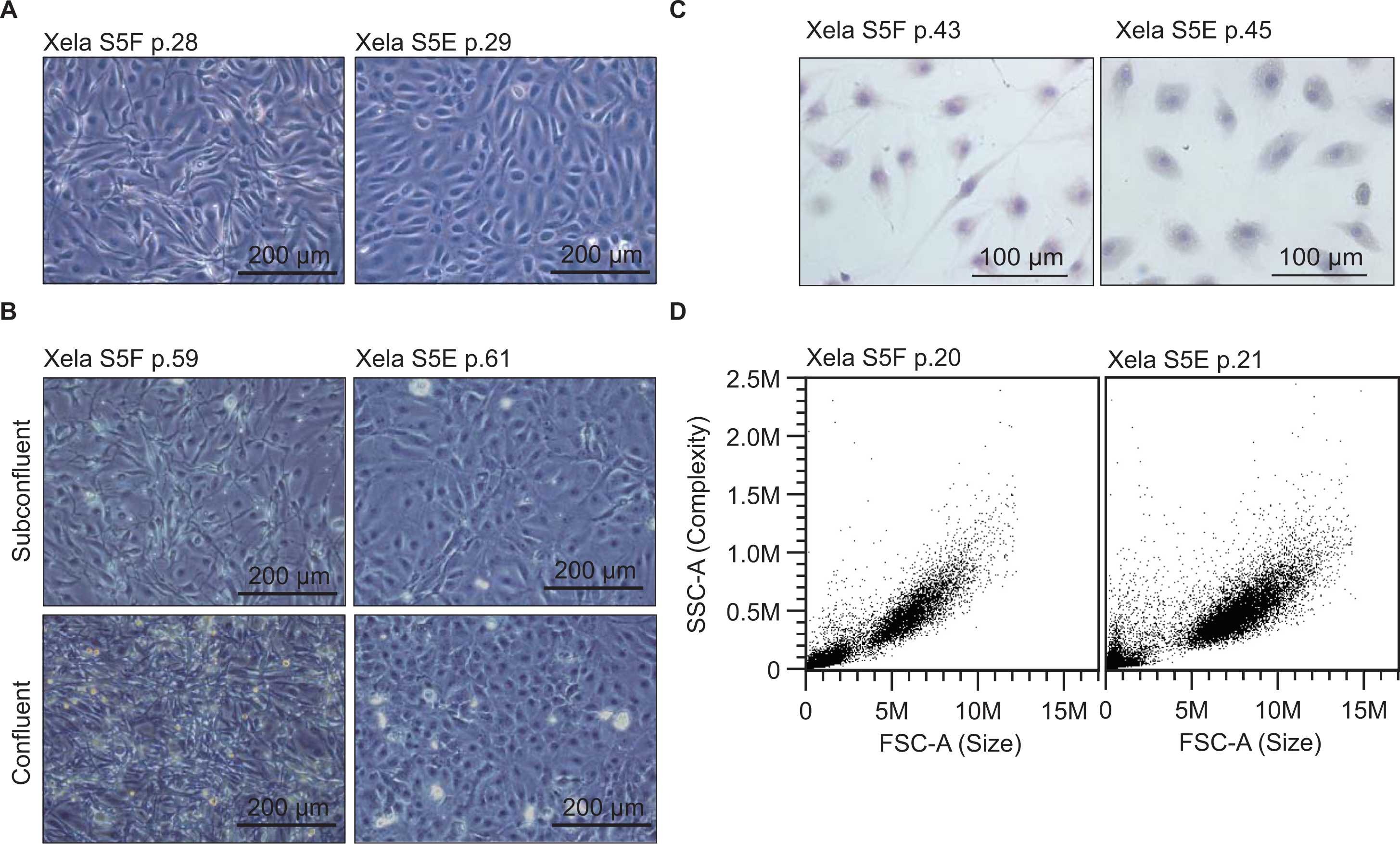
Fig. 2. Analysis of senescence and mycoplasma contamination in Xela S5F and Xela S5E. (A) Senescence assay performed on Xela S5F (passage 50) and Xela S5E (Passage 52). Phase-contrast microscopy was used to visualize cells. The senescent BMW5 cell line was used as a positive control. (B) Xela S5F and Xela S5E were stained with Hoechst 33258 and imaged by fluorescence microscopy to detect potential mycoplasma contamination. Scale bars are as indicated; p., culture passage number.
Fig. 3. Detection of cell-type marker transcripts in Xela S5F and Xela S5E. Total RNA was isolated from Xela S5F or S5E cells at three different passages and from X. laevis spleentissue for use as a positive control. Total RNA was reverse-transcribed into cDNA and was subjected to RT-PCR analysis to detect gene transcripts of various molecular markers typically expressed in cells of fibroblast and epithelial/mesothelial cells of mammalian species. Transcripts associated with fibroblast-like cells included collagen, type 1 alpha 1 (col1a1); collagen, type 1 alpha 2 (col1a2); collagen, type 3 (col3); prolyl 4-hydroxylase subunit beta (p4hb); cadherin-2 (cdh2); Thy-1 cell surface antigen (thy1); vimentin (vim ); and fibronectin 1 (fn1). Transcripts associated with epithelial/mesothelial cells included cadherin-1 (cdh1); occludin (ocln); WT1 transcription factor (wt1); keratin 19 (krt19); and cadherin-5 (cdh5). The beta-actin gene target (actb) served as an internal control. Results are representative of two technical replicates (n = 2). NTC, no template control; p., cell passage number; -RT, RNA subjected to cDNA synthesis protocols but with the omission of the reverse transcriptase. Gel images of control amplicons (actb) are shared with Fig. 4, Fig. 5 as these assays were conducted in tandem.
Fig. 4. Detection of transcripts associated with hematopoiesis in Xela S5F and Xela S5E. Total RNA was isolated from X. laevis spleentissue (positive control), or from Xela S5F and S5E at the three indicated passage numbers. Total RNA was reverse-transcribed into cDNA and used for RT-PCR detection of various hematopoietic factors. The erythropoiesis factor examined was erythropoietin (epo) and the thrombopoiesis factor examined was thrombopoietin (thpo). Monopoiesis factors included colony-stimulating factor 1 (csf1) and interleukin 34 (il34). The granulopoiesis factor examined was colony-stimulating factor 3 (csf3). The general hematopoiesis factors included bone morphogenic protein 2 (bmp2); hepatocyte growth factor (hgf); transforming growth factor beta 2 (tgfb2); and fms-related tyrosine kinase 3 (flt3). The B-cell differentiation factor examined was interleukin 21 (il21). The detection of beta-actin (actb) served as an internal control. Results are representative of two technical replicates (n = 2). NTC, no template control; p., culture passage number; -RT, RNA subjected to cDNA synthesis protocols but with the omission of the reverse transcriptase. Gel images of control amplicons (actb) are shared with Fig. 3, Fig. 5 as these assays were conducted in tandem.
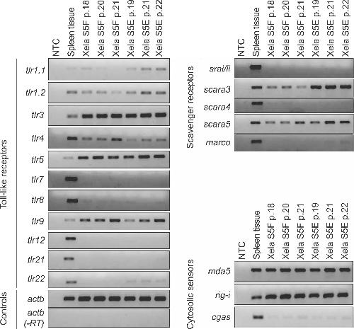
Fig. 5. Detection of pattern recognition receptor transcripts in Xela S5F and Xela S5E. Total RNA was isolated from X. laevis spleentissue (positive control) or from Xela S5F and S5E cells at the three indicated passage numbers. Total RNA was reverse-transcribed into cDNA and subjected to RT-PCR detection of various pattern recognition receptors including toll-like receptors (TLRs), scavenger receptors (scavenger receptor class A members 1/2, srai/ii; scavenger receptor class A member 3, scara3; scara4; scara5; and macrophage receptor with collagenous structure, marco), and cytosolic sensors (melanoma differentiation-associated protein 5, mda5, currently known as interferon-induced with helicase C domain 1, ifih1; RNA sensor RIG-I, rig-i; and cyclic GMP-AMP synthase, cgas). Beta-actin (actb) served as an internal control. Results are representative of two technical replicates (n = 2). NTC, no template control; p., culture passage number; -RT, RNA subjected to cDNA synthesis protocols but with the omission of the reverse transcriptase. Gel images of control amplicons are shared with Fig. 3, Fig. 4 as these assays were conducted in tandem.
Fig. 6. Treatment of Xela S5F and S5E with commercially available immunostimulants induces increases in immune gene transcripts. (A) Xela S5F and (B) Xela S5E were treated with commercially available immunostimulants that are, or approximate, pathogen-associated molecular patterns [10 µg/mL poly(I:C), 0.1 µg/mL flagellin, or 10 µg/mL CpG DNA]. Total RNA was isolated from untreated and treated cells at 8 h and 24 h post-treatment. Total RNA was reverse-transcribed into cDNA and used in RT-qPCR to determine relative levels of immune transcripts (interleukin-1 beta, il1b; tumor-necrosis factor, tnf; C-X-C motif chemokine ligand 8a, cxcl8a; inhibitor of kappa beta, ikb; and type I interferons, ifn 3/4/6/7). Data were analyzed using the ΔΔCt method with elongation factor-1 alpha (ef1a) serving as an endogenous control. Results are presented as fold-changes relative to the 8 h untreated control [means of three independent experiments (n = 3) ± standard error]. Asterisks denote statistical significance (p < 0.05) between treatment groups and their corresponding time-matched untreated controls, as determined by a one-way ANOVA test followed by Dunnett’s post-hoc test.
Fig. 7. Xela S5F and S5E are permissive to frog virus 3. (A) Xela S5F and (B) Xela S5E were challenged with frog virus 3 (FV3) at a range of multiplicity of infection (MOI). Following challenge and replacement with fresh low-serum media, cells were incubated at 26 °C and cell-free culture media (containing extracellular virions) was collected at 0-, 1-, 5- and 10-days post-infection. Tissue culture infectious dose at which 50 % of cells exhibit cytopathic effects (TCID50) was determined for each sample and expressed as TCID50/mL. Three independent experiments (performed at different cell passage numbers) were conducted (n = 3) and are reported as mean ± standard error.
Fig. 8. FV3 infection does not induce immune gene transcript levels in Xela S5F and Xela S5E. (A) Xela S5F and (B) Xela S5E were treated with medium alone (untreated), 10 µg/mL poly(I:C), frog virus 3 (FV3) at an MOI of 0.2, or UV-inactivated FV3 at an MOI of 0.2. Total RNA was isolated at 4 h and 24 h post-treatment, reverse-transcribed into cDNA, and used in RT-qPCR to quantify the levels of target transcripts including cytokines (interleukin-1 beta, il1b; tumor necrosis factor, tnf; C-X-C motif chemokine ligand 8a, cxcl8a; and type I interferons, ifn 3/4/6/7), regulators of immune signaling (inhibitor of kappa beta, ikb), and interferon-stimulated genes (interferon-induced protein with tetratricopeptide repeats 5, ifit5; radical S-adenosyl methionine domain containing 2, rsad2; protein kinase RNA-activated, pkr; and MX dynamin-like GTPase 2, mx2). Data were analyzed using the ΔΔCt method with elongation factor-1 alpha (ef1a) serving as an endogenous control and are presented as fold-changes relative to the 4 h untreated control [means of three independent experiments (n = 3) ± standard error]. Asterisks denote statistical significance (p < 0.05) between treatment groups and their corresponding time-matched untreated controls, as determined by a one-way ANOVA followed by Dunnett’s post-hoc test.