XB-ART-61092
Dev Cell
2024 Nov 25; doi: 10.1016/j.devcel.2024.10.025.
Show Gene links
Show Anatomy links
Adeno-associated viral tools to trace neural development and connectivity across amphibians.
Jaeger ECB, Vijatovic D, Deryckere A, Zorin N, Nguyen AL, Ivanian G, Woych J, Arnold RC, Gurrola AO, Shvartsman A, Barbieri F, Toma FA, Cline HT, Shay TF, Kelley DB, Yamaguchi A, Shein-Idelson M, Tosches MA, Sweeney LB.
???displayArticle.abstract???
Amphibians, by virtue of their phylogenetic position, provide invaluable insights on nervous system evolution, development, and remodeling. The genetic toolkit for amphibians, however, remains limited. Recombinant adeno-associated viral vectors (AAVs) are a powerful alternative to transgenesis for labeling and manipulating neurons. Although successful in mammals, AAVs have never been shown to transduce amphibian cells efficiently. We screened AAVs in three amphibian species-the frogs Xenopus laevis and Pelophylax bedriagae and the salamander Pleurodeles waltl-and identified at least two AAV serotypes per species that transduce neurons. In developing amphibians, AAVs labeled groups of neurons generated at the same time during development. In the mature brain, AAVrg retrogradely traced long-range projections. Our study introduces AAVs as a tool for amphibian research, establishes a generalizable workflow for AAV screening in new species, and expands opportunities for cross-species comparisons of nervous system development, function, and evolution.
???displayArticle.pubmedLink??? 39603234
???displayArticle.pmcLink??? PMC12068381
???displayArticle.link??? Dev Cell
Species referenced: Xenopus laevis
Genes referenced: elavl3 rbfox3 slc17a7 sox2 tec
GO keywords: central nervous system development
???attribute.lit??? ???displayArticles.show???
|
|
Graphical abstract |
|
|
Figure 1. AAV serotype screen in Pleurodeles, Xenopus, and Pelophylax larvae (A) Overview of AAV use in vertebrates. Check marks indicate successful CNS transduction of any AAV serotype, “x” indicates no CNS transduction with tested serotypes, and “?” indicates the need for further investigation. Scale bar represents 200 million years ago. (B) Developing Pleurodeles, Xenopus, and Pelophylax were injected with a panel of AAV serotypes into the cerebral ventricle, enabling the identification of species-specific AAV expression patterns. (C) 3 weeks after intracerebroventricular injection, brains were sectioned, GFP signal amplified, and transduction efficiency analyzed (D–Z) and scored per species as either absent, low, moderate, or high in its average expression (see STAR Methods). (D–Z) For each serotype, left panels show representative overview images of coronal sections through the telencephalon, and right boxes indicate magnified regions. Scale bars in overview images and magnifications represent 100 and 40 μm, respectively. For each species, bar graphs represent the transduction efficiency of each serotype scored independently (E, M, and U). Abbreviations: ICV, intracerebroventricular; St, stage. |
|
|
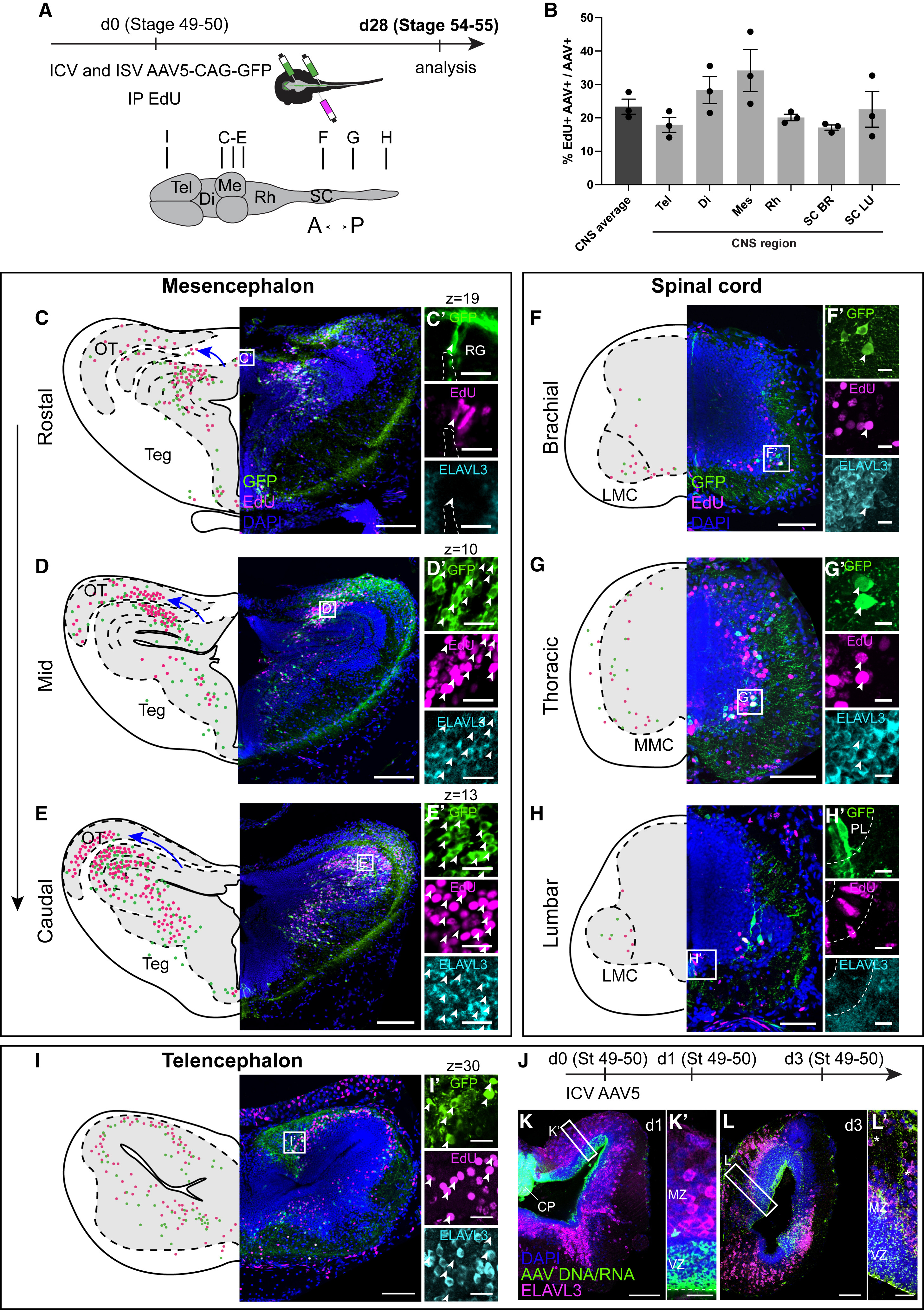
Figure 2. AAVs label distinct isochronic cohorts of neurons across the frog CNS (A) Intracerebro- and intraspinoventricular injections of AAV5-CAG-GFP coupled with intraperitoneal injections of EdU in prometamorphic NF 49–50 Xenopus tadpoles. GFP and EdU signals were detected 3 to 4 weeks after injection. (B) Quantification of percentage of EdU+ AAV-transduced cells across the CNS (mean ± SEM, n = 3 tadpoles, all p > 0.05, one-way ANOVA). (C–E) AAV and EdU signals overlap (white arrowheads) at the regional level at different rostral-caudal levels of the mesencephalon. Frog tectum expands medially and rostrally and then laterally and caudally (blue arrow). Transduced radial glia are GFP+ and EdU+ but not Elavl3+ (C′), whereas neurons are EdU+, GFP+, and Elavl3+ (D′ and E′). (F–H) In the spinal cord, AAV labeling captures the expansion of either LMC motor neurons at limb levels (F and H) or of interneurons and MMC motor neurons at the thoracic level (G). AAV labels both neurons (F′ and G′) and radial glia cells (H′), many of which are also EdU-positive (white arrowheads). (I) AAV and EdU signals in a coronal section through the telencephalon with many AAV+ EdU+ cells (white arrowheads). Scale bars in overview images and magnifications represent 400 and 20 μm in (C)–(E) and 100 and 20 μm in (F)–(I), respectively. Images show maximum intensity projections of 40 μm z stacks except in (C′), (D′), (E′), (I′), (K), (K′), (L), and (L′) where a single z-plane is shown due to the large amounts of labeling. (J–L) Prometamorphic tadpoles were injected intracerebroventricularly with AAV5-CAG-GFP and fixed 1 or 3 days after to inspect the viral DNA/RNA distribution using HCR. 1 day after injection (K), viral DNA/RNA was present in the CP and in the radial glia in the VZ but not in Elavl3+ neurons in the MZ (K′). 3 days after injection (L), the AAV DNA/RNA signal was present in the VZ and in radial glia processes (asterisks) (L′). Abbreviations: BR, brachial; CP, choroid plexus; Di, diencephalon; IP, intraperitoneal injection; ISV, intraspinoventricular injection; LMC, lateral motor column; LU, lumbar; Me, mesencephalon; MMC, medial motor column; MZ, mantle zone; OT, optic tectum; PL, progenitor layer; RG, radial glia; Rh, rhombencephalon; SC, spinal cord; Teg, tegmentum; Tel, telencephalon; VZ, ventricular zone; see also Figure 1. |
|
|
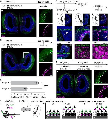
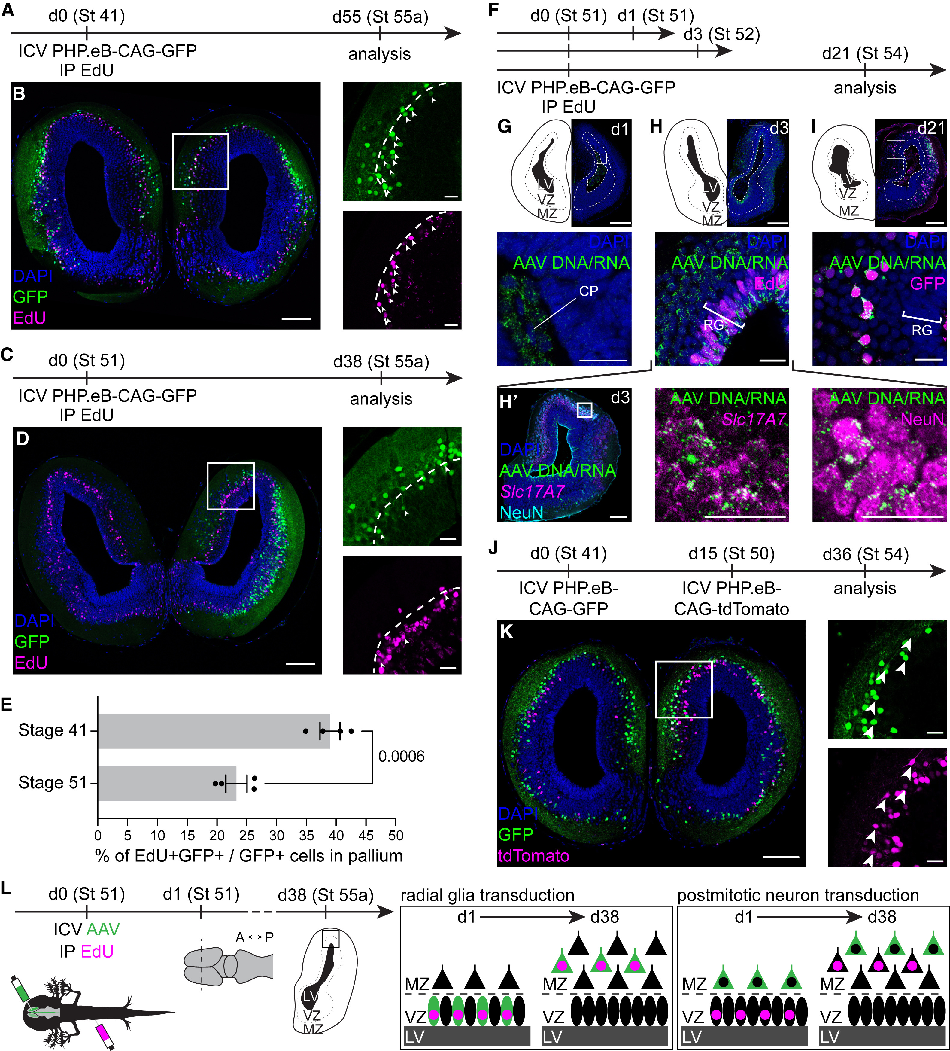
Figure 3. Labeling of different isochronic cohorts of neurons in the Pleurodeles telencephalon (A–E) Experimental design showing injection of AAV-PHP.eB-CAG-GFP and EdU at early- (A) or late-active (C) Pleurodeles larval stages, visualization on a coronal section through the telencephalon in the pre-metamorphic larva (B and D), and quantification showing the percentage of EdU+ GFP+ cells over the total number of GFP+ cells in the pallium (E) (mean ± SEM, n = 4 larva per stage, p = 0.0006 by two-tailed unpaired t test). Boxes in (B) and (D) indicate magnified region, where arrowheads point toward double-labeled cells and dashed line to the leading edge of EdU+ cells. (F) ICV injection of AAV-PHP.eB-CAG-GFP and IP injection of EdU in a late-active larva, and analysis 1, 3, or 21 days later. (G–I) Coronal sections through the Pleurodeles telencephalon, showing presence of viral DNA/RNA in the choroid plexus at day 1 (G); viral DNA/RNA in radial glia lining the ventricle (EdU+) and neurons in the mantle zone of the telencephalon at day 3 (H); and viral DNA/RNA and GFP protein in neurons at day 21 (I). Boxes indicate magnified regions. (H′) Co-localization of viral DNA/RNA (green) with neuronal markers Slc17A7 mRNA or NeuN protein at day 3. (J) ICV injection of PHP.eB-CAG-GFP (St. 41) and PHP.eB-CAG-tdTomato (St. 50); analysis 21 days after the last injection. (K) Coronal section through the Pleurodeles telencephalon showing GFP- and tdTomato-labeled cells. Box indicates the magnified region, where arrowheads point toward double-labeled cells. Scale bars in overview images and magnifications represent 200 and 40 μm, respectively. (L) Schematic overview of two mechanisms of viral labeling. ICV injection of AAVs can lead to transduction of proliferating radial glia in the VZ, which would also incorporate EdU if in S phase (left), or transduction of differentiated neurons in the MZ (right). 3 weeks after injection, this would result in labeling of either EdU+ GFP+ neurons (left) or differential neuronal labeling (right). Abbreviations: LV, lateral ventricle; see also Figures 1 and 2. |
|
|
Figure 4. Intracerebroventricular AAV injections produce widespread labeling of neurons but not ependymoglia in the post-metamorphic Pleurodeles telencephalon (A) Experimental design. (B and C) Coronal sections through the Pleurodeles telencephalon showing GFP labeled cells in 152- and 105-day-old post-metamorphic animals injected with AAV9-CAG-GFP (B) or AAV-PHP.eB-CAG-GFP (C), respectively. Boxes indicate magnified regions (B′ and C′). Both viruses transduce neurons throughout the MZ, with limited transduction of ependymoglia in the VZ. (D) Experimental design: ICV injection of PHP.eB-CAG-GFP and IP injection of EdU in a post-metamorphic animal (133 days old), and analysis 3 days later. (E) At day 3, viral DNA/RNA is present in both ependymoglial cells lining the ventricle and neurons in the telencephalic MZ. Viral transduction is not correlated with cell proliferation, as indicated by the lack of overlap with EdU. Boxes indicate magnified regions (E′ and E″). Scale bars in overview images and magnifications represent 200 and 40 μm, respectively. Abbreviations: Di, diencephalon; Rh, rhombencephalon; see also Figures 1, 2, and 3. |
|
|
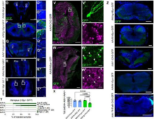
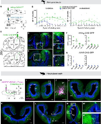
Figure 5. AAVrg and AAV5 transduce neurons in Xenopus juveniles and adults (A–D) Coronal section through the juvenile Xenopus telencephalon 3 weeks after AAVrg-CAG-GFP (A and B), or AAV5-CAG-GFP (C and D) direct injection into the medial-dorsal pallium, or medial pallium, respectively. AAVrg sparsely labeled neurons in the contralateral pallium (B′) and strongly labeled neurons in the ipsilateral pallium (B″). AAV5 labeled only ipsilateral neurons in juvenile frogs (D). (E–H) Horizontal sections through the adult Xenopus telencephalon 3 weeks after AAVrg-CAG-GFP (F) or AAV5-CAG-GFP (H) direct injection into the telencephalon. AAVrg labeled both ipsilateral and contralateral neurons (white arrows in F). AAV5 labeled only ipsilateral neurons (H). Scale bars in overview images and magnifications represent 400 and 50 μm, respectively. Abbreviations: DP, dorsal pallium; L, left; LP, lateral pallium; MP, medial pallium; see also Figures 1, 2, 3, and 4. |
|
|
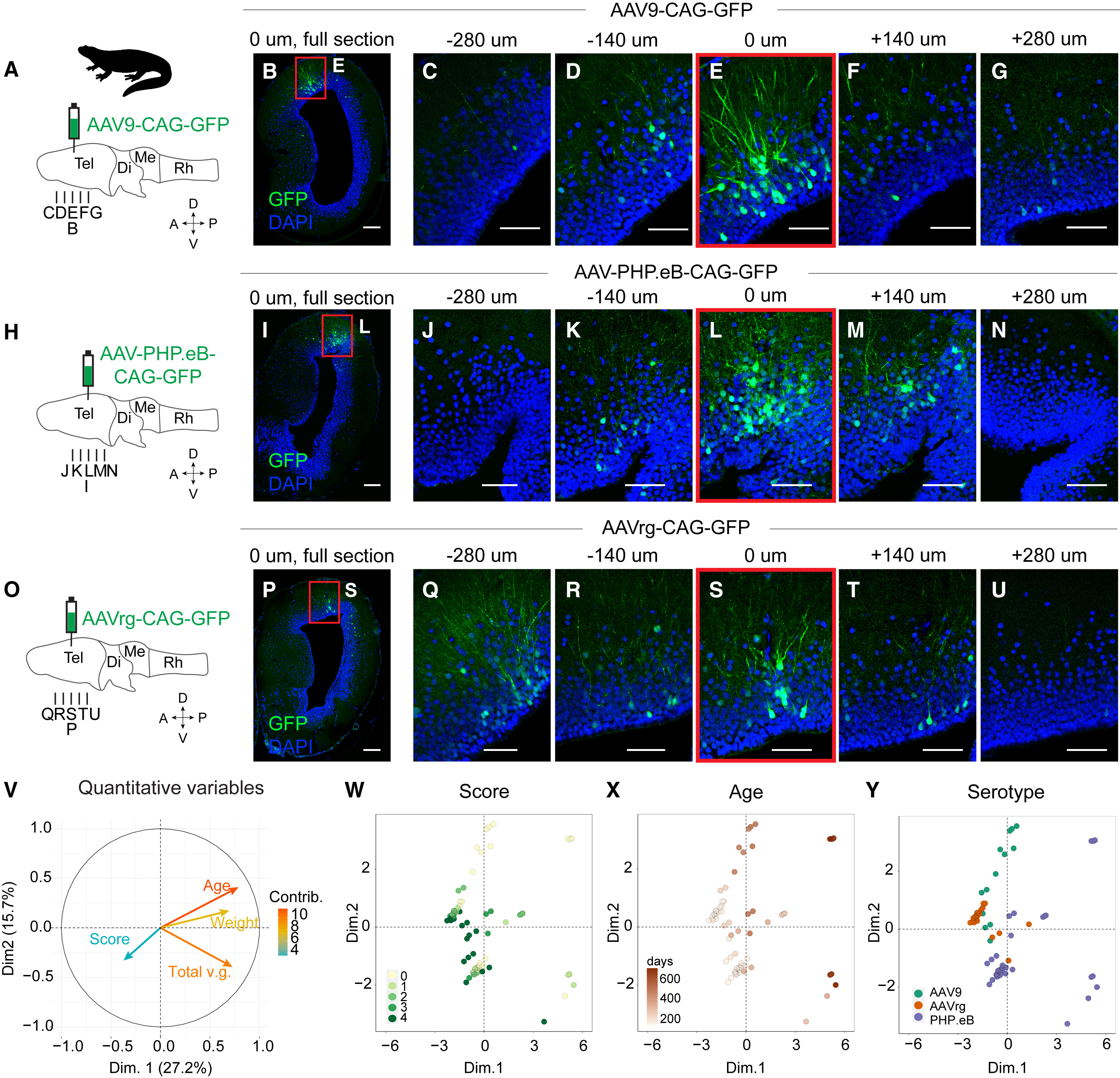
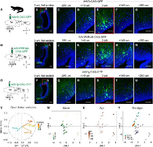
Figure 6. AAV serotype screen in post-metamorphic Pleurodeles (A–U) Direct intrapallial injections of AAV9-CAG-GFP (A–G), AAV-PHP.eB-CAG-GFP (H–N), or AAVrg-CAG-GFP (O–U) in post-metamorphic animals 230, 280, or 319 days old, respectively. (A, H, and O) Schematics indicate the injection site and section planes. (B, I, and P) GFP-expressing neurons around the injection site, with red boxes indicating the magnified region at the injection level, and magnifications of sequential sections are 140 μm apart. Distance from the injection site (0 μm) is shown. Scale bars in overview images and magnifications represent 200 and 100 μm, respectively. (V) Correlation circle of all quantitative variables contributing to injection outcome variability, quantified using factor analysis for mixed data (FAMD). Stronger contributions to the first two dimensions are indicated by hotter line and text color. Both quantitative and qualitative variables were analyzed for their contributions to overall variability across 68 injection outcomes (see STAR Methods for analysis and scoring criteria). (W–Y) Individual injections are represented by filled dots, plotted across FAMD Dim. 1 and Dim. 2. and colored according to score, age, and serotype. See Figure S4 and Table S3 for the full dataset included in FAMD and additional plots. Abbreviations: see Figure 1, Figure 2, Figure 3, Figure 4, Figure 5. |
|
|
Figure 7. Retrograde tracing of neural circuits with AAVrg in Xenopus and Pleurodeles (A) Schematics showing injection sites and section planes for analysis of AAVrg-CAG-GFP and AAV5-CAG-GFP spread after injection into medial-dorsal pallium of juvenile Xenopus. (B) The numbers of labeled soma across the anteroposterior axis on the ipsilateral (left) and contralateral side (right) for AAVrg (green, n = 3) and AAV5 (blue, n = 3), and different color shades represent individual replicates. (C–E) Schematic of two coronal sections from the same brain, with labeled cells (green dots) and commissures (black lines) after injection of AAVrg-CAG-GFP into MP/DP (C), observed on coronal sections (D and E). Asterisks mark axons to the LP (D′), axonal tracts of the hippocampal commissure (D″), and traced axons in the contralateral MP (E′). (F and G) Quantification of GFP-positive cells in distinct telencephalic areas after injection of AAVrg-CAG-GFP (F) or AAV5-CAG-GFP (G), and each dot represents an animal marked by a different shade of green (AAVrg) or blue (AAV5). Contralateral labeling was compared between AAV5 and AAVrg for each region (mean, n = 3 juveniles, Kruskal-Wallis followed by a Dunn’s multiple comparison test: p = 0.08, 0.18, and >0.999 for contMP, contDP, and contLP, respectively). For Xenopus, scale bars in overview image and magnifications represent 400 and 50 μm, respectively. For an additional example, see Figure S5. (H) Schematic showing injection site and section planes for the co-injection of AAV-PHP.eB-CAG-tdTomato and AAVrg-hSyn-GFP in the DP of a post-metamorphic Pleurodeles. Arrow indicates axonal projections to DP from the midbrain. (I) Coronal section showing both tdTomato and GFP labeling at the injection site. (I′) Maximum intensity projection of a 25 μm stack of 5 images taken at 5 μm intervals at the injection site. (J–L) Representative coronal sections along the anterior-posterior axis showing GFP expression far from the injection site, including strong axonal expression in the LFB and commissures. (M) Retrogradely labeled soma in the midbrain, in both tectum and tegmentum, approx. 4 mm away from the injection site. For Pleurodeles, scale bars in overview images and magnifications represent 200 and 100 μm. For additional examples (n = 4 total), see Figure S6. Abbreviations: ant. com., anterior commissure; APOA, anterior preoptic area; CeA, central amygdala; cont, contralateral; hip. com, hippocampal commissure; ipsi, ipsilateral; LA, lateral amygdala; LFB, lateral forebrain bundle; Sept, septum; Str, striatal neuropil; Tec, tectum; see also Figures 1, 2, 3, 4, 5, and 6. |
|
|
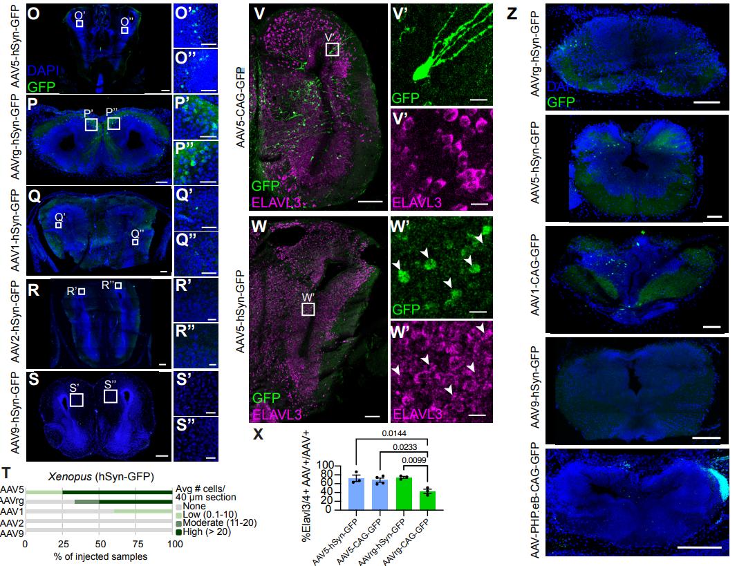
Figure S1. Further AAV screening in larval amphibian brains, related to Figure 1. A-D. Comparison of GFP expression driven by an hSyn or CAG promoter in the AAV-PHP.eB backbone after intracerebroventricular (ICV) injection in the developing Pleurodeles brain. A. Experimental design: ICV injection of PHP.eB-hSyn-GFP or PHP.eB-CAG-GFP in an early-active larva (stage 41), and analysis 23 days later. B-C. Representative coronal sections through the Pleurodeles developing telencephalon after injection of either the hSyn or CAG expression construct. Scale bars in overview images and magnifications are 100 µm and 40 µm, respectively. D. Number of GFP expressing cells per section in the injected hemisphere, across the pallium (mean ± SEM, n = 4 animals per construct, p = 0.0070 by two-tailed unpaired ttest). E-M. GFP and EdU labeling of cells after ICV injection of AAV-PHP.eB and intraperitoneal (IP) injection of EdU. E. Experimental design: ICV injection of AAV.PHP.eBCAG-GFP together with intraperitoneal (IP) injection of EdU at stage 41 g Pleurodeles brain, and analysis 55 days later. F-M. Coronal sections through the Pleurodeles brain showing GFP (green) and EdU (magenta) labeled cells in the fore- and midbrain. Scale bars are 200 µm. GFP, green. EdU, magenta. DAPI, blue. N-S. Developing Xenopus tadpoles were injected with a panel of AAV serotypes in the cerebral ventricle, with GFP expression driven by the hSyn promoter. Three weeks after injection, brain samples were sectioned and GFP signal was amplified. For each serotype, shown are representative images of coronal sections of the telencephalon, and boxes indicate magnified regions on the right. Scale bars in overview images and magnifications are 100 µm and 40 µm, respectively. AAV-driven GFP, green. DAPI, blue. T. Transduction efficiency for each screened serotype was scored as either absent, low, moderate or high (see STAR Methods). U-W. Comparison of CAG/hSyn expression and confirmation of neuronal identity with cell type marker, Elavl3/4, in Xenopus. U. Schematic overview of the experimental setup: ICV injection of AAV5-CAG-GFP or AAV5-hSyn-GFP in metamorphic tadpoles, and analysis 21 days later. Coronal sections through the telencephalon showing the labeling pattern of AAV5 with a CAG (V) and hSyn promoter (W). Magnifications show the overlap between the AAV labeling and a neuronal marker, Elavl3/4. AAV-driven GFP, green. Elavl3/4, magenta. X. Quantification shows the average percentage of Elavl3/4+ AAV-labeled cells in the brains injected with AAV5 or AAVrg with an hSyn or CAG promoter (mean ± SEM, n = 3 tadpoles for AAV5-hsyn, AAVrg-hSyn, AAVrg-CAG, and n=4 for AAV5-CAG, with the p value shown for the significant differences, p < 0.05, as assessed by a one-way ANOVA followed by Tukey multiple comparison test). Each dot represents the average percentage per animal coming from >2 full stack 40 µm images. Y-Z. AAVs transduce cells in late embryonic stage Xenopus brain. Y. Schematic overview of the experimental design: ICV injections of AAVrg-hSyn-GFP (n = 3), AAV5-hSyn-GFP (n = 5), AAV1-CAG-GFP (n = 6), AAV9-hSyn-GFP (n = 7), or AAV-PHP.eBCAG-GFP (n = 5) into NF40-41 Xenopus tadpoles, and analysis 21 days later. Z. Coronal sections through the Xenopus brain showing GFP labeled cells in the fore- and midbrain, section levels shown in Y. Scale bars represent 200 µm. AAV-driven GFP, green. Elavl3/4, magenta. DAPI, blue. Abbreviations: A, anterior; d, day; ICV, intracerebroventricular injection; IP, intraperitoneal injection; ns, not significant; P, posterior; St, stage |
|
|
Figure S1. Further AAV screening in larval amphibian brains, related to Figure 1. A-D. Comparison of GFP expression driven by an hSyn or CAG promoter in the AAV-PHP.eB backbone after intracerebroventricular (ICV) injection in the developing Pleurodeles brain. A. Experimental design: ICV injection of PHP.eB-hSyn-GFP or PHP.eB-CAG-GFP in an early-active larva (stage 41), and analysis 23 days later. B-C. Representative coronal sections through the Pleurodeles developing telencephalon after injection of either the hSyn or CAG expression construct. Scale bars in overview images and magnifications are 100 µm and 40 µm, respectively. D. Number of GFP expressing cells per section in the injected hemisphere, across the pallium (mean ± SEM, n = 4 animals per construct, p = 0.0070 by two-tailed unpaired ttest). E-M. GFP and EdU labeling of cells after ICV injection of AAV-PHP.eB and intraperitoneal (IP) injection of EdU. E. Experimental design: ICV injection of AAV.PHP.eBCAG-GFP together with intraperitoneal (IP) injection of EdU at stage 41 g Pleurodeles brain, and analysis 55 days later. F-M. Coronal sections through the Pleurodeles brain showing GFP (green) and EdU (magenta) labeled cells in the fore- and midbrain. Scale bars are 200 µm. GFP, green. EdU, magenta. DAPI, blue. N-S. Developing Xenopus tadpoles were injected with a panel of AAV serotypes in the cerebral ventricle, with GFP expression driven by the hSyn promoter. Three weeks after injection, brain samples were sectioned and GFP signal was amplified. For each serotype, shown are representative images of coronal sections of the telencephalon, and boxes indicate magnified regions on the right. Scale bars in overview images and magnifications are 100 µm and 40 µm, respectively. AAV-driven GFP, green. DAPI, blue. T. Transduction efficiency for each screened serotype was scored as either absent, low, moderate or high (see STAR Methods). U-W. Comparison of CAG/hSyn expression and confirmation of neuronal identity with cell type marker, Elavl3/4, in Xenopus. U. Schematic overview of the experimental setup: ICV injection of AAV5-CAG-GFP or AAV5-hSyn-GFP in metamorphic tadpoles, and analysis 21 days later. Coronal sections through the telencephalon showing the labeling pattern of AAV5 with a CAG (V) and hSyn promoter (W). Magnifications show the overlap between the AAV labeling and a neuronal marker, Elavl3/4. AAV-driven GFP, green. Elavl3/4, magenta. X. Quantification shows the average percentage of Elavl3/4+ AAV-labeled cells in the brains injected with AAV5 or AAVrg with an hSyn or CAG promoter (mean ± SEM, n = 3 tadpoles for AAV5-hsyn, AAVrg-hSyn, AAVrg-CAG, and n=4 for AAV5-CAG, with the p value shown for the significant differences, p < 0.05, as assessed by a one-way ANOVA followed by Tukey multiple comparison test). Each dot represents the average percentage per animal coming from >2 full stack 40 µm images. Y-Z. AAVs transduce cells in late embryonic stage Xenopus brain. Y. Schematic overview of the experimental design: ICV injections of AAVrg-hSyn-GFP (n = 3), AAV5-hSyn-GFP (n = 5), AAV1-CAG-GFP (n = 6), AAV9-hSyn-GFP (n = 7), or AAV-PHP.eBCAG-GFP (n = 5) into NF40-41 Xenopus tadpoles, and analysis 21 days later. Z. Coronal sections through the Xenopus brain showing GFP labeled cells in the fore- and midbrain, section levels shown in Y. Scale bars represent 200 µm. AAV-driven GFP, green. Elavl3/4, magenta. DAPI, blue. Abbreviations: A, anterior; d, day; ICV, intracerebroventricular injection; IP, intraperitoneal injection; ns, not significant; P, posterior; St, stage |
|
|
Figure S2. AAV labels different populations of neurons or radial glia in Xenopus tadpoles based on the developmental stage at the time of intraventricular injection, related to Figure 2. A. Schematic overview of the experimental design. Prometamorphic Xenopus laevis tadpoles NF stage 49-50 were co-injected with AAV5-CAG-GFP intracerebroventricularly (ICV) and intraspinoventricularly (ISV), and with EdU intraperitoneally (IP). Tissue was analyzed three weeks later, GFP and EdU signals were imaged. B-D. Representative coronal sections are shown for additional regions of the Xenopus brain (anterior telencephalon, diencephalon, rhomencephalon) with section planes indicated on the schematic in A. B' and C' indicate cells with overlapping GFP, EdU and Elavl3 (neuronal marker) expression at a given optical plane (arrowheads). D’ shows costaining of GFP, EdU, and Sox2, a progenitor and radial glial marker, with elongated Sox2+ radial glia in the ventricular zone labeled with GFP, EdU and Sox2 (arrowhead). E–L. Prometamorphic tadpoles were injected with AAV5-CAG-GFP intraspinoventricularly at either NF50-52 (E-F) or NF57 (G-L) and GFP expression was analyzed 3 weeks later. The injection at the earlier stage of metamorphosis labels both ventral and dorsal interneurons (F), whereas the later injection marks the dorsal populations (H), which is in line with the known birth order of spinal cell types. In case of a developmentally delayed animal that remained at NF57 for three weeks (I), a growth stall that is occasionally observed in Xenopus development, labeling is largely confined to the radial glia (J’), suggesting that AAV injected into the spinal canal labels the proliferating progenitors at the time of injection. Intraparenchymal injection of the spinal cord (K) labeled the postmitotic LMC and MMC motor neurons (L’), identified by their characteristic morphology and columnar position, in addition to dorsal interneurons. Scale bars in brain overview images and magnifications represent 400 µm and 50 µm, respectively. All sections are 40 µm thick and cut at a coronal (brain) or horizontal (spinal cord) plane. AAVdriven GFP, green. EdU, magenta. Elavl3/4 (B-C) or Sox2 (D), cyan. DAPI,blue. Abbreviations: A, anterior; d, day; Di, diencephalon; Hyp, hypothalamus; ICV, intracerebroventricular injection; IP, intraperitoneal injection; ISV, intraspinoventricular injection; LMC, lateral motor column; Me, mesencephalon; ML, mitral cell layer; MMC, medial motor column; P, posterior; PL, progenitor layer; Rh, rhombencephalon; SC, spinal cord; Tel, telencephalon; Th, thalamus |
|
|
Figure S2. AAV labels different populations of neurons or radial glia in Xenopus tadpoles based on the developmental stage at the time of intraventricular injection, related to Figure 2. A. Schematic overview of the experimental design. Prometamorphic Xenopus laevis tadpoles NF stage 49-50 were co-injected with AAV5-CAG-GFP intracerebroventricularly (ICV) and intraspinoventricularly (ISV), and with EdU intraperitoneally (IP). Tissue was analyzed three weeks later, GFP and EdU signals were imaged. B-D. Representative coronal sections are shown for additional regions of the Xenopus brain (anterior telencephalon, diencephalon, rhomencephalon) with section planes indicated on the schematic in A. B' and C' indicate cells with overlapping GFP, EdU and Elavl3 (neuronal marker) expression at a given optical plane (arrowheads). D’ shows costaining of GFP, EdU, and Sox2, a progenitor and radial glial marker, with elongated Sox2+ radial glia in the ventricular zone labeled with GFP, EdU and Sox2 (arrowhead). E–L. Prometamorphic tadpoles were injected with AAV5-CAG-GFP intraspinoventricularly at either NF50-52 (E-F) or NF57 (G-L) and GFP expression was analyzed 3 weeks later. The injection at the earlier stage of metamorphosis labels both ventral and dorsal interneurons (F), whereas the later injection marks the dorsal populations (H), which is in line with the known birth order of spinal cell types. In case of a developmentally delayed animal that remained at NF57 for three weeks (I), a growth stall that is occasionally observed in Xenopus development, labeling is largely confined to the radial glia (J’), suggesting that AAV injected into the spinal canal labels the proliferating progenitors at the time of injection. Intraparenchymal injection of the spinal cord (K) labeled the postmitotic LMC and MMC motor neurons (L’), identified by their characteristic morphology and columnar position, in addition to dorsal interneurons. Scale bars in brain overview images and magnifications represent 400 µm and 50 µm, respectively. All sections are 40 µm thick and cut at a coronal (brain) or horizontal (spinal cord) plane. AAVdriven GFP, green. EdU, magenta. Elavl3/4 (B-C) or Sox2 (D), cyan. DAPI,blue. Abbreviations: A, anterior; d, day; Di, diencephalon; Hyp, hypothalamus; ICV, intracerebroventricular injection; IP, intraperitoneal injection; ISV, intraspinoventricular injection; LMC, lateral motor column; Me, mesencephalon; ML, mitral cell layer; MMC, medial motor column; P, posterior; PL, progenitor layer; Rh, rhombencephalon; SC, spinal cord; Tel, telencephalon; Th, thalamus |
|
|
Figure S3. Intracerebroventricular injections produce widespread AAV expression in postmetamorphic Pleurodeles, related to Figure 4. A. Schematic showing intracerebroventricular (ICV) injection of AAV-PHP.eB-CAG-GFP into the left telencephalic hemisphere in a 3 monthold post-metamorphic Pleurodeles. B-H. Representative coronal sections imaged along the anteriorposterior axis (section levels shown in A), with insets from each hemisphere shown below. I-J. Widespread neuronal labeling after ICV AAV injection of AAV-PHP.eB-CAG-GFP, with inset showing sporadic labeling in ependymoglial cells (EGCs) lining the ventricular zone (VZ). K-L. Electroporation of CAG-GFP plasmid produces effective labeling of EGCs, co-stained with Sox2 (red). AAV-driven GFP, green. Sox2, magenta. DAPI, blue. Scale bars in overview images and magnifications are 200 µm and 100 µm, respectively. Abbreviations: A, anterior; D, dorsal; Di, diencephalon; Me, mesencephalon; P, posterior; Rh, rhombencephalon; Tel, telencephalon; V, ventral; VZ, ventricular zone |
|
|
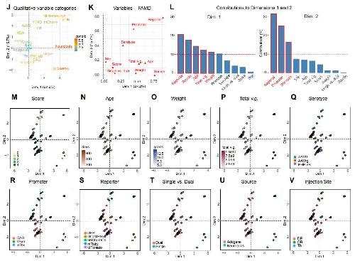
Figure S4. Sources of variability in Pleurodeles post-metamorphic injection outcomes, related to Figure 6. A-B. Post-metamorphic Pleurodeles were injected unilaterally in DP with AAV1- hSyn-GFP or AAV5-hSyn-GFP, which did not result in labeling at the putative injection sites C. Postmetamorphic Pleurodeles were injected bilaterally into dorsal pallium with AAV9-CAG-GFP (left hemisphere) and AAV9-hSyn-GFP (right hemisphere), to compare expression strength as a function of promoter choice within the same animal. Single coronal section showing expression of both constructs. Insets showing expression of AAV9-CAG-GFP (C’) and AAV9-hSyn-GFP (C’’), imaged with a confocal microscope under the same settings. Despite differences in strength, both constructs drove detectable expression of GFP. D-F. Post-metamorphic Pleurodeles were injected into dorsal pallium with AAV9- CAG-GFP, and then adjacent sections (70 µm apart) were separated to test the necessity of GFP immunohistochemistry (IHC) for detecting reporter fluorescence. IHC for GFP yielded high-intensity labeling (E, F), whereas imaging in the absence of IHC using the same confocal settings yielded detectable expression, but lower fluorescence intensity (D). Scale bars in whole sections and magnifications represent 200 and 100 µm, respectively. GFP, green. DAPI, blue. G-H. Linear regressions of expression score against age and weight, showing a significant negative correlation between both animal age and weight with quality of injection outcomes (score). Statistics are indicated within the plots. I. Screeplot showing the percentage (%) of explained variance for each dimension following factor analysis of mixed data (FAMD) of metadata for 39 animals and 68 injection outcomes. FAMD included quantitative variables (total v.g., age, weight, and outcome score) and categorical/ qualitative variables (reporter, manufacturer, promoter, serotype, single vs. dual injection, and injection site). J. Qualitative variable categories plotted across the first two FAMD dimensions, with hotter colors indicating higher contributions to variability. K. All variables plotted by their contributions to the first two FAMD dimensions. L. Contribution of each variable to the first FAMD dimension (Dim. 1). Reporter, manufacturer/source, age, total viral genomes (v.g.), and weight contributed above chance (outlined in red, dotted red line >10%). Contribution of each variable to the second FAMD dimension (Dim. 2). Reporter, promoter, and serotype contributed above chance (outlined in red, dotted red line >10%). M-V. Plots showing individual injections in FAMD space. Each data point is color-coded according to one of the quantitative or qualitative variables included in the FAMD analysis. Abbreviations: DP, dorsal pallium; IHC, immunohistochemistry; mCh, mCherry; OB, olfactory bulb; Th, Thalamus; v.g., viral genomes |
|
|
Figure S4. Sources of variability in Pleurodeles post-metamorphic injection outcomes, related to Figure 6. A-B. Post-metamorphic Pleurodeles were injected unilaterally in DP with AAV1- hSyn-GFP or AAV5-hSyn-GFP, which did not result in labeling at the putative injection sites C. Postmetamorphic Pleurodeles were injected bilaterally into dorsal pallium with AAV9-CAG-GFP (left hemisphere) and AAV9-hSyn-GFP (right hemisphere), to compare expression strength as a function of promoter choice within the same animal. Single coronal section showing expression of both constructs. Insets showing expression of AAV9-CAG-GFP (C’) and AAV9-hSyn-GFP (C’’), imaged with a confocal microscope under the same settings. Despite differences in strength, both constructs drove detectable expression of GFP. D-F. Post-metamorphic Pleurodeles were injected into dorsal pallium with AAV9- CAG-GFP, and then adjacent sections (70 µm apart) were separated to test the necessity of GFP immunohistochemistry (IHC) for detecting reporter fluorescence. IHC for GFP yielded high-intensity labeling (E, F), whereas imaging in the absence of IHC using the same confocal settings yielded detectable expression, but lower fluorescence intensity (D). Scale bars in whole sections and magnifications represent 200 and 100 µm, respectively. GFP, green. DAPI, blue. G-H. Linear regressions of expression score against age and weight, showing a significant negative correlation between both animal age and weight with quality of injection outcomes (score). Statistics are indicated within the plots. I. Screeplot showing the percentage (%) of explained variance for each dimension following factor analysis of mixed data (FAMD) of metadata for 39 animals and 68 injection outcomes. FAMD included quantitative variables (total v.g., age, weight, and outcome score) and categorical/ qualitative variables (reporter, manufacturer, promoter, serotype, single vs. dual injection, and injection site). J. Qualitative variable categories plotted across the first two FAMD dimensions, with hotter colors indicating higher contributions to variability. K. All variables plotted by their contributions to the first two FAMD dimensions. L. Contribution of each variable to the first FAMD dimension (Dim. 1). Reporter, manufacturer/source, age, total viral genomes (v.g.), and weight contributed above chance (outlined in red, dotted red line >10%). Contribution of each variable to the second FAMD dimension (Dim. 2). Reporter, promoter, and serotype contributed above chance (outlined in red, dotted red line >10%). M-V. Plots showing individual injections in FAMD space. Each data point is color-coded according to one of the quantitative or qualitative variables included in the FAMD analysis. Abbreviations: DP, dorsal pallium; IHC, immunohistochemistry; mCh, mCherry; OB, olfactory bulb; Th, Thalamus; v.g., viral genomes |
|
|
Figure S5. Retrograde tracing of intrapallial connectivity in Xenopus laevis, related to Figure 7. A. Juvenile Xenopus brains were injected in the caudal medial-dorsal pallium with AAVrg-CAG-GFP (right hemisphere), and the spread of labeling was evaluated 3 weeks after injection with GFP immunostaining. Representative coronal sections of the telencephalon imaged along the anterior-posterior axis are shown in B-H., with insets highlighting each hemisphere shown below. Robust cell body and axonal labeling are present in the ipsilateral DP injection site with traced cell bodies found in both ipsilateral and contralateral MP, DP, and LP. The distance between the most anterior (B) and the most posterior (H) labeled neurons was approximately 2 mm. Shown are maximum intensity projections of 40 µm thick cryosections. Scale bars in overview images and magnifications represent 400 and 50 µm, respectively. AAV-driven GFP, green. DAPI, blue. Abbreviations: A, anterior; D, dorsal; Di, diencephalon; DP, dorsal pallium; LA, lateral amygdala; LP, lateral pallium; Me, mesencephalon; MP, medial pallium; P, posterior; Tel, telencephalon; V, ventral; VP, ventral pallium |
|
|
Figure S6. Retrograde tracing of midbrain-pallium connectivity in Pleurodeles waltl, related to Figure 7. A. Post-metamorphic Pleurodeles brains were injected in the dorsal pallium with a 1:1 mixture of AAVrg-hSyn-GFP and AAV PHP.eB-CAG-tdTomato, and the spread of labeling was evaluated 3 weeks after injection with immunostaining. Representative coronal sections of the dual injection sites in three additional replicates (n=4 animals; see also Figure 7F-K) are shown in B, E, and G, while retrogradely labeled cells in the midbrain are shown in C, D, F and H. Scale bars in overview images and magnifications represent 200 and 100 um, respectively. GFP, green. AAV-PHP.eB-driven tdTomato, magenta. DAPI, blue. Abbreviations: A, anterior; D, dorsal; Di, diencephalon; Me, mesencephalon; P, posterior; Tel, telencephalon; V, ventra |
|
|
Figure S6. Retrograde tracing of midbrain-pallium connectivity in Pleurodeles waltl, related to Figure 7. A. Post-metamorphic Pleurodeles brains were injected in the dorsal pallium with a 1:1 mixture of AAVrg-hSyn-GFP and AAV PHP.eB-CAG-tdTomato, and the spread of labeling was evaluated 3 weeks after injection with immunostaining. Representative coronal sections of the dual injection sites in three additional replicates (n=4 animals; see also Figure 7F-K) are shown in B, E, and G, while retrogradely labeled cells in the midbrain are shown in C, D, F and H. Scale bars in overview images and magnifications represent 200 and 100 um, respectively. GFP, green. AAV-PHP.eB-driven tdTomato, magenta. DAPI, blue. Abbreviations: A, anterior; D, dorsal; Di, diencephalon; Me, mesencephalon; P, posterior; Tel, telencephalon; V, ventra |
