Click here to close
Hello! We notice that you are using Internet Explorer, which is not supported by Xenbase and may cause the site to display incorrectly.
We suggest using a current version of Chrome,
FireFox, or Safari.
Open Biol
2024 Nov 20;1411:240251. doi: 10.1098/rsob.240251.
Show Gene links
Show Anatomy links
Linking planar polarity signalling to actomyosin contractility during vertebrate neurulation.
Novotna S, Maia LA, Radaszkiewicz KA, Roudnicky P, Harnos J.
???displayArticle.abstract???
Actomyosin contractility represents an ancient feature of eukaryotic cells participating in many developmental and homeostasis events, including tissue morphogenesis, muscle contraction and cell migration, with dysregulation implicated in various pathological conditions, such as cancer. At the molecular level, actomyosin comprises actin bundles and myosin motor proteins that are sensitive to posttranslational modifications like phosphorylation. While the molecular components of actomyosin are well understood, the coordination of contractility by extracellular and intracellular signals, particularly from cellular signalling pathways, remains incompletely elucidated. This study focuses on WNT/planar cell polarity (PCP) signalling, previously associated with actomyosin contractility during vertebrate neurulation. Our investigation reveals that the main cytoplasmic PCP proteins, Prickle and Dishevelled, interact with key actomyosin components such as myosin light chain 9 (MLC9), leading to its phosphorylation and localized activation. Using proteomics and microscopy approaches, we demonstrate that both PCP proteins actively control actomyosin contractility through Rap1 small GTPases in relevant in vitro and in vivo models. These findings unveil a novel mechanism of how PCP signalling regulates actomyosin contractility through MLC9 and Rap1 that is relevant to vertebrate neurulation.
Czech Science Foundation, Grant Agency of Masaryk University, MEYS, CF Prot of CIISB, Instruct-CZ Centre, CELLIM, RI, European Regional Development Fund
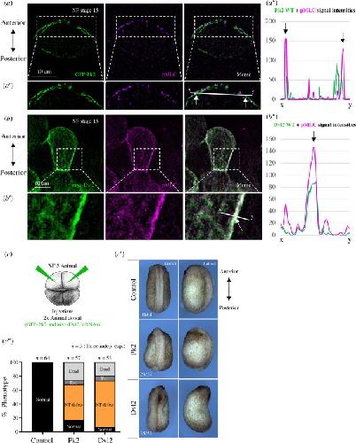
Figure 1. . The role of PCP proteins during vertebrate neurulation, demonstrated using the Xenopus neural plate. (a) NT closure, a crucial developmental event in vertebrate embryos, exemplifies significant cell shape rearrangements. PCP, comprised of two protein complexes, is essential in this process. (b) In the Xenopus neural plate at NF stage 15, the PCP protein Pk2 is polarized anteriorly, while Dvl2 is polarized predominantly posteriorly. (c) Xenopus embryos were microinjected into one dorsal blastomere at the animal pole during the eight-cell stage. (c') In Xenopus embryos with Pk2 and Dvl2 knockdown via morpholino injection into one dorsal blastomere, defects in NT closure are visible in the bright field. The morpholino is detectable in the green channel below. The numbers in the bottom right corner correspond to the amount of embryos with NT defects versus the total amount. White arrows point to the injected side of embryos. (c″) Phenotypic graph of morpholino-injected Xenopus embryos. Most embryos injected with Pk2 morpholino and a significant portion of embryos with Dvl2 morpholino exhibited NT defects, highlighting the key role of both proteins during vertebrate neurulation.
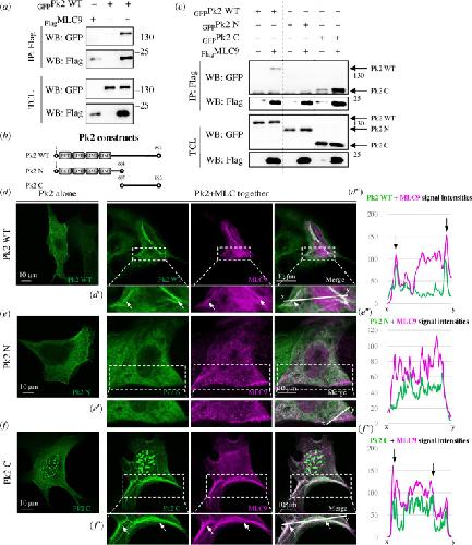
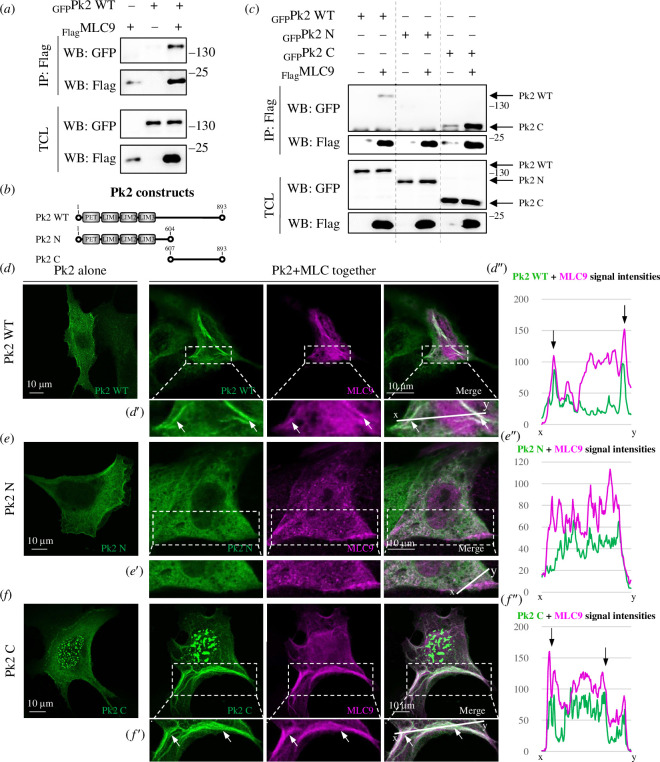
Figure 2. . The C-terminus of Pk2 physically interacts with MLC9. (a) Co-IP of GFP-Pk2 and Flag-MLC9 in MDCK cells shows their physical binding in the MDCK cell lysate. (b) A scheme of the used Pk2 deletion constructs. (c) Co-IP of N- and C-terminal Pk2 constructs with MLC9 shows that the C-terminus of Pk2 is responsible for the interaction with MLC in the MDCK cell lysate. (d–f) IF of Pk2 constructs and MLC9 in MDCK cells shows colocalization of Pk2 WT and C-terminus with MLC in cells and their recruitment into fibre-like structures (white arrows). The scale bar is on the left bottom. (d′–f′) Regions of interest with the lines where the intensity profiles were measured. (d″–f″) Profiles of signal intensities show a colocalization of Pk2 WT and C-terminal with MLC9.
Figure 3. . Dishevelled (Dvl) also physically interacts with MLC9. (a) Co-IP of myc-Dvl2 and Flag-MLC9 in MDCK cells shows their physical binding in the cell lysate. The upper signal in IP: Flag, WB: Flag is non-specific. (b) Subcellular localization of MLC9 and Dvl2 alone in MDCK cells. (c) IF of Dvl2 constructs and MLC in MDCK cells shows that Dvl2 interacts with MLC9 in cells and they both colocalize in fibre-like structures (white arrows). The scale bar is on the left bottom. (c′) Region of interest with a line where the intensity profile was measured. (c″) Profiles of signal intensities show the colocalization of Dvl2 and MLC9.
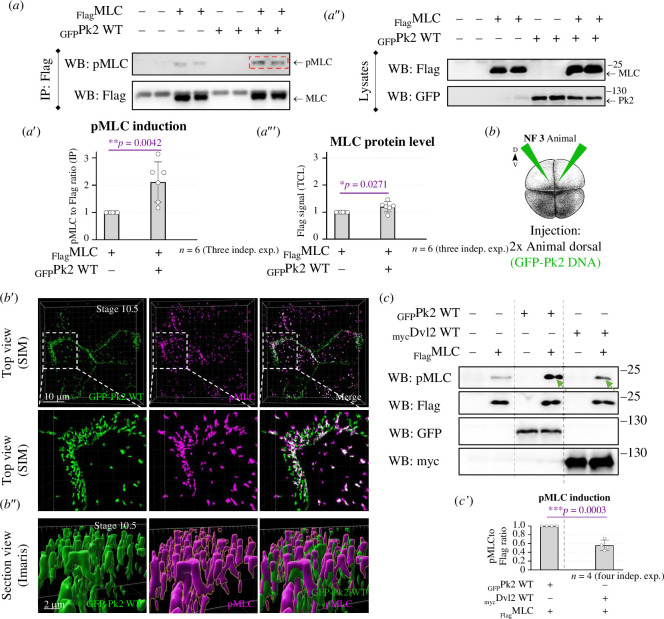
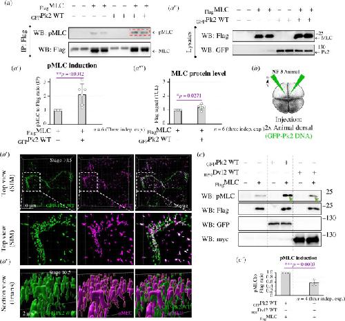
Figure 4. . Pk2 increases the levels of both exogenous and endogenous pMLC. (a–a′″) The increase of exogenous pMLC by Pk2 (red dashed box) in MDCK cells detected by WB approach. In (a′), the graph with three independent experiments and the t‐test is shown. **p ≤ 0.01. In (a′,a′″), cell lysates of (a) are shown; *p ≤ 0.05. (b) Xenopus embryos were injected with Pk2 DNA into both animal dorsal blastomeres at the four-cell stage embryos. (b′) Pk2 induces endogenous pMLC in Xenopus ectoderm, NF stage 10.5. The scale bar is on left bottom. (b″) Data from (b) were processed and visualized in Imaris and show that pMLC is on top of Pk2 protein clusters, suggesting their apical (co)localization. The scale bar is on left bottom. (c–c′) Not only Pk2, but also Dvl2 induces exogenous pMLC in MDCK cells (green arrows). The Dvl2 efficiency in pMLC was about 50% of Pk2; ***p ≤ 0.001.
Figure 5. . Both PCP proteins appear to function through the Rap1 small GTPases and CK1ε pathway. (a) Mass spectrometry analysis identifies candidates for MLC phosphorylation induced by Pk2 and Dvl2, with Rap1 GTPase activating protein (Rap1GAP2) emerging as a key candidate that interacts with MLC only in the presence of Pk2 or Dvl2. (b) Co-IP of Pk2, Dvl2 and Rap1GAP2 in MDCK cells demonstrates a physical interaction between PCP proteins and Rap1GAP2. (c) Both Pk2 and Dvl2 increase the total level of Rap1 small GTPase in MDCK cell lysates, suggesting its involvement in this process, as shown through Rap1 activation assay. The Rap1 inhibitor GGTI298 and Rap1GAP2 were used as negative controls for WB signal detection. (d–d′) Casein kinase 1ε (CK1ε) decreases the protein level of Rap1GAP2 in MDCK cells. In (d′), the graph shows results from three independent experiments with statistical significance indicated by a t‐test (**p ≤ 0.01). (e–e′) Co-IP of Pk2 and Dvl2 with CK1ε reveals a physical interaction between both PCP proteins and CK1ε in MDCK cells.
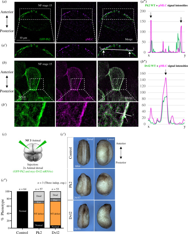
Figure 6. . Both Pk2 and Dvl2 locally induce endogenous pMLC in the Xenopus neural plate and their overexpression causes NT defects. (a–a″). Anteriorly localized Pk2 locally induces pMLC (white arrows) in the Xenopus neural plate, NF stage 15. In (a″), profiles of signal intensities show colocalization of Pk2 and pMLC. (b–b″) Posteriorly localized Dvl2 also colocalizes with induced pMLC in the Xenopus neural plate, NF stage 15. In (b″), profiles of signal intensities show colocalization of Pk2 and pMLC. (c–c″) Overexpression of Pk2 and Dvl2 in Xenopus embryos. In (c), embryos were injected in four-cell stage into two animal dorsal blastomeres with Pk2 or Dvl2 mRNA. (c′) Phenotype of Pk2 and Dvl2 overexpression shows mostly NT defects. The numbers in the bottom right corner correspond to the amount of embryos with NT defects versus the total amount. (c″) A graph of different phenotypes. Most of the embryos with overexpression of Pk2 and Dvl2 suffered from NT defects, highlighting the key role of both proteins during vertebrate neurulation.
Figure 7. . A suggested mechanism of PCP-dependent activation of cell contractility through the binding of cytoplasmic PCP proteins prickle (Pk), dishevelled (Dvl) and casein kinase 1ε (CK1) to actomyosin proteins Rap1GAP2 and myosin light chain (MLC), leading to its phosphorylation (pMLC) through Rap1. This model is based on our experimental data in MDCK cells and in the neural plate of Xenopus embryos. We suggest that the key event in this process is the right balance of pMLC levels, which are regulated by cytoplasmic PCP proteins. Data about the dorsal blastopore lip, WNT ligand secretion and PCP establishment are demonstrated elsewhere (see the accompanying text).