|
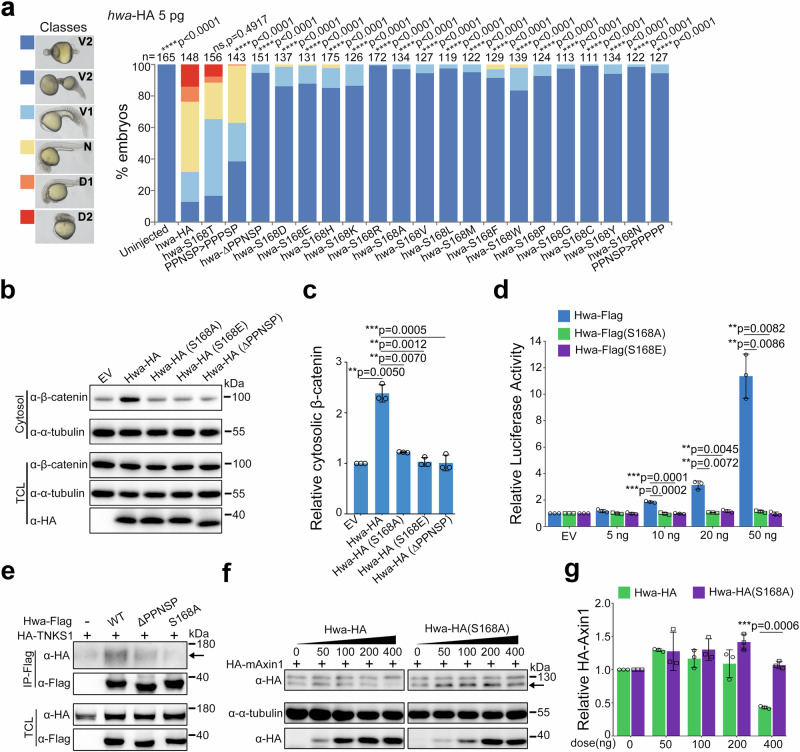
Fig. 1. Ser168 is indispensable for the axis-inducing activity of Hwa.a Domain and motif composition of zebrafish Hwa protein. b Phenotypes of Mhwatsu01sm/tsu01sm embryos rescued by different mRNAs. These were grouped into five classes from ventralized to dorsalized at 24 hpf (V2 < V1 < N < D1 < D2; V, ventralized; N, normal; D, dorsalized), indicated by squares with different colors. c The rescue efficiency of different point-mutated mRNAs of hwa (163-170Aa) was plotted according to the classification criteria in (b), N = 2. d The upper panel shows the 163-170 aa sequence of Hwa, including the conserved PPNSP motif; the lower panel presents the expression of the dorsal marker gene chd in Mhwatsu01sm/tsu01sm embryos rescued by different mutant mRNAs of hwa, injected at the 1-cell stage and harvested at 6 hpf. All figures were imaged from the animal view, with numbers at the right corner. Scale bar, 100 μm; n, numbers of embryos. e The left panel indicates the presence of Hwa protein in the phylum Chordata excluding two classes (Aves and Mammalia are marked in gray color); the right panel shows the conservation of the PPNSP motif in different species. f The rescue efficiency of wild type (WT) and point-mutation hwa mRNAs from different species in zebrafish Mhwatsu01sm/tsu01sm embryos according to the classification criteria in (b), N = 3. 100 pg of each hwa-Flag mRNA (b–d) was injected per embryo at the 1-cell stage. (c–f) A two-tailed Fisher’s exact test was performed to evaluate differences between treatments (all phenotypes were divided into two groups: Unchanged [V2] and Changed [V1-D2]). N, number of biological replicates; n, total number of embryos in each treatment; Significant differences are indicated by ns ≥ 0.05, *p < 0.05, **p < 0.01, ***p < 0.001, and ****p < 0.0001. Source data are provided as a Source Data file. |
|
Fig. 2. Mutation at Ser168 of Hwa attenuates the activation of β-catenin signaling.a The left panel indicates the classification of rescued phenotypes at 24 hpf (V2 < V1 < N < D1 < D2; V, ventralized; N, normal; D, dorsalized); the right panel shows the rescue efficiency of wild-type and single-amino acid-substituted hwa-HA mRNAs in Mhwatsu01sm/tsu01sm embryos, with 5 pg of each hwa-HA mRNA injected per embryo at the 1-cell stage, N = 2. b Immunoblotting of β-catenin from the cytosol (active form) and total cell lysate (TCL) of HEK293T cells overexpressing wild-type or mutant Hwa-HA protein. PPNSP motif deletion or Ser168 mutation nearly abolished the activation of the β-catenin signal by Hwa. c Quantifications of relative cytosolic β-catenin levels in HEK293T cells treated as in (b), N = 3. d SuperTop Flash was applied to check the β-catenin signal-inducing activity of wild-type and Ser168 mutant Hwa (S168A and S168E), N = 3. e Coimmunoprecipitation of HA-TNKS1 with wild-type and mutant Hwa-Flag proteins. Protein lysates were immunoprecipitated with anti-Flag antibodies; the arrow indicates the HA-TNKS1 protein, N = 3. f Immunoblotting of HA-Axin1 in cells co-transfected with different doses of wild-type or S168A Hwa-HA plasmids. The arrow indicates the HA-mAxin1 protein. g Quantifications of relative HA-Axin1 protein levels in HEK293T cells treated as in (b), N = 3. α-tubulin (b) or total HA-TNKS1 (f) was used as references, and relative protein levels are indicated in (c) and (g). a A two-tailed Fisher’s exact test was performed to evaluate differences between treatments (all phenotypes were divided into two groups: Unchanged [V2] and Changed [V1-D2]). (c–g) A two-tailed unpaired t-test was performed and data were presented as mean ± SD. N, number of biological replicates; n, total number of embryos in each treatment; Significant differences are indicated by ns ≥ 0.05, *p < 0.05, **p < 0.01, ***p < 0.001, and ****p < 0.0001. Source data are provided as a Source Data file. |
|
Fig. 3. The phosphorylation of Hwa protein at Ser168 was validated by LC-MS/MS.Synthetic nonphosphorylated (a) and phosphorylated (b) peptides were used as references for the nonphosphorylated and phosphorylated states, respectively. Flag-tagged Hwa proteins purified from HEK293T cells (c) and zebrafish embryos (d) were used for phosphorylation identification, and the MS spectra of fragments containing VNTVPPNSPVLR were compared with that of phosphorylated peptide (b) to ensure phosphorylation at the Ser168 site. The labels “y” and “b” designate the C- and N- terminal peptide fragment ions, respectively, which were produced by collision-induced fragmentation at the peptide bond. The subscripted number (e.g., y8, b2,) represents the number of C- or N-terminal residues in the peptide fragment. The labels “-H2O” and “-P” designate ions with water (H2O) and phosphoric acid (H3PO4) loss, respectively. The red circle indicates the specific collision-induced fragmentation to identify the phosphorylation state and the red rectangle indicates the corresponding peak in the MS profile. Source data are provided as a Source Data file. |
|
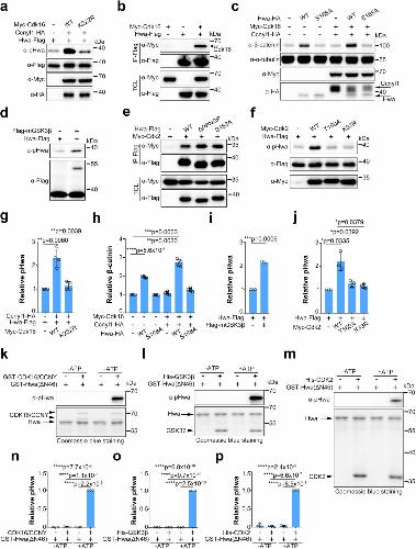
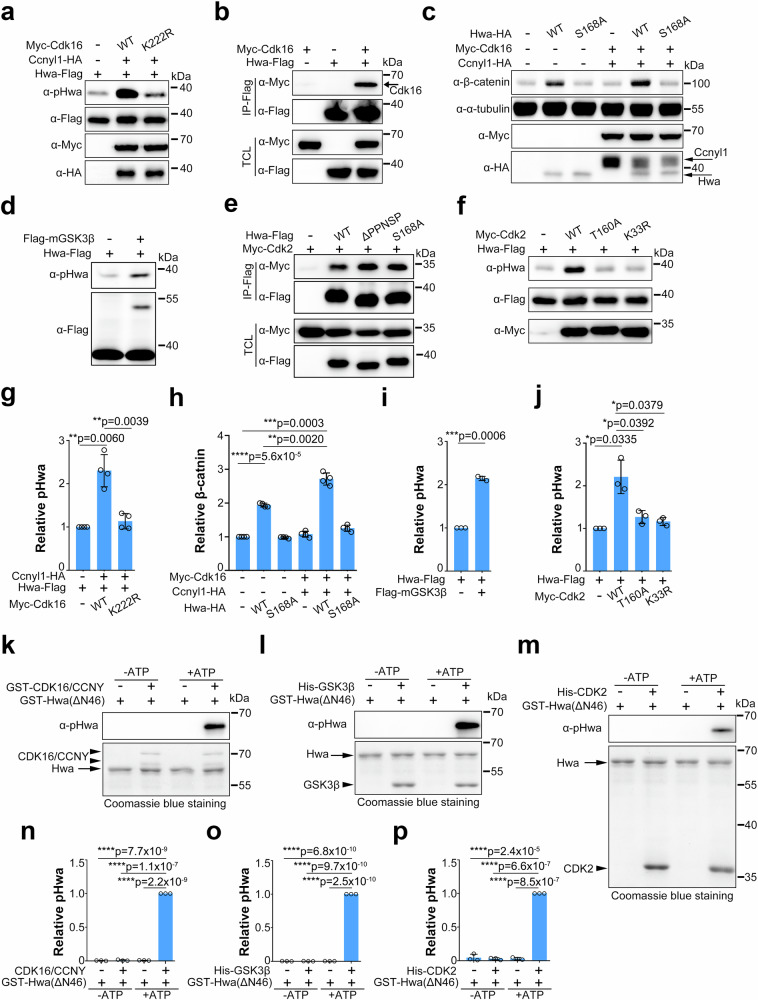
Fig. 4. Ser168 of Hwa can be phosphorylated by multiple kinases in HEK293T cells and in vitro.a Immunoblotting of pHwa from HEK293T cells cotransfected with Ccnyl1-HA and wild-type and the kinase-dead form of Myc-Cdk16(K222R). b Coimmunoprecipitation of Hwa-Flag with Myc-Cdk16, N = 3. c Immunoblotting of cytosolic/active β-catenin in HEK293T cells transfected with Hwa-Flag (WT, S168A) alone or with Myc-Cdk16/Ccnyl1-HA. d Immunoblotting of pHwa from HEK293T cells transfected with Hwa-Flag and Flag-mGSK3β (membrane-tagged GSK3β). e Coimmunoprecipitation of Myc-Cdk2 with different forms of Hwa-Flag proteins (WT, S168A and ΔPPNSP), N = 3. f Immunoblotting of pHwa from HEK293T cells transfected with wild-type and the kinase-dead form of Myc-Cdk2(T160A, K33R). g Quantifications of relative pHwa levels in HEK293T cells treated as in (a), N = 4. h Quantifications of relative cytosolic/active β-catenin levels in HEK293T cells treated as in (c), N = 4. i Quantifications of relative pHwa levels in HEK293T cells treated as in (d), N = 3. j Quantifications of relative pHwa levels in HEK293T cells treated as in (f), N = 3. k In vitro phosphorylation of purified Hwa by recombined CDK16/CCNY proteins in the absence or presence of ATP. l In vitro phosphorylation of purified Hwa by recombinant His-GSK3β in the absence or presence of ATP. m In vitro phosphorylation of purified Hwa by recombinant His-CDK2 proteins in the absence or presence of ATP. n–p Quantifications of relative pHwa levels in in vitro phosphorylation experiments treated with different kinase proteins as shown in (k–m), N = 3. The arrow and arrowhead indicate Hwa and kinase proteins, respectively (k–m). Total Hwa (a, d, f and k–m) and α-tubulin (c) proteins were used as references for quantification in immunoblotting. (g–j and n–p) A two-tailed unpaired t-test was performed and data were presented as mean ± SD. N, number of biological replicates; Significant differences are indicated by ns ≥ 0.05, *p < 0.05, **p < 0.01, ***p < 0.001, and ****p < 0.0001. Source data are provided as a Source Data file. |
|
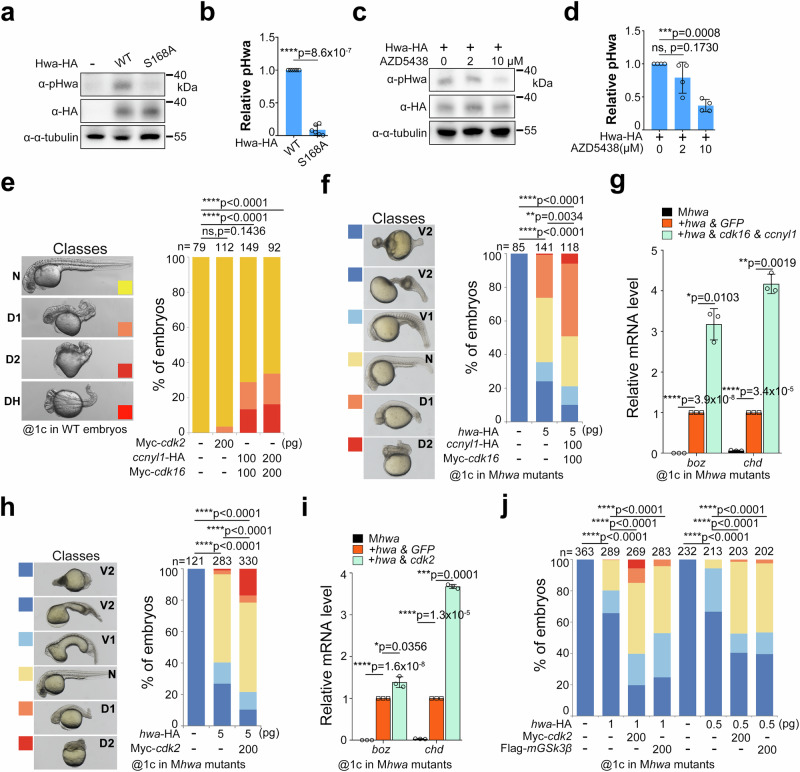
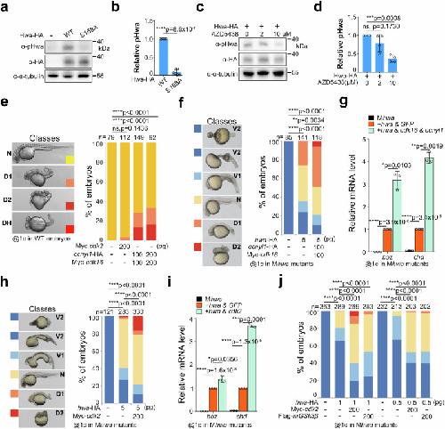
Fig. 5. Ser168 of Hwa is phosphorylated in zebrafish and is responsible for axis-inducing activity.a Immunoblotting of pHwa in zebrafish embryos injected with 200 pg WT or S168A mutant of hwa-HA mRNA at the 1-cell stage. b Quantifications of relative pHwa levels in embryos treated as in (a), N = 6. c Immunoblotting of pHwa in zebrafish injected with 200 pg hwa-HA mRNA at the 1-cell stage, followed by treatment with AZD5438 from 2–4 hpf. (d) Quantifications of relative pHwa levels in embryos treated as in (c), N = 4. e Overexpression of Myc-cdk16 and ccnyl1-HA in wild-type embryos resulted in dorsalized phenotypes (D1, D2), some with double head/axis (DH), N = 2. f Rescue efficiency of hwa-HA mRNA alone or together with Myc-cdk16 & ccnyl1-HA injected at the 1-cell stage in Mhwatsu01sm/tsu01sm embryos, N = 2. g Expression levels of the organizer-specific genes (boz and chd) in embryos rescued by different mRNA combinations of hwa-HA and Myc-cdk16/ccnyl1-HA as in (f), N = 3. h Rescue efficiency of 5 pg hwa-HA mRNA alone or together with Myc-cdk2 injected at the 1-cell stage in Mhwatsu01sm/tsu01sm embryos, N = 3. i Expression levels of boz and chd in embryos rescued by different mRNA combinations of hwa-HA and Myc-cdk2 as in (h), N = 3. j Rescue efficiency of lower dose (1.0 or 0.5 pg) of hwa-HA mRNA alone or together with Flag-mGSK3β and Myc-cdk2 injected at the 1-cell stage in Mhwatsu01sm/tsu01sm embryos, N = 3. phenotypes were grouped as in (h). b–i A two-tailed unpaired t-test was performed; (e–j) A two-tailed Fisher’s exact test was performed (all phenotypes were divided into two groups: Unchanged and Changed). N, number of biological replicates; n, total number of embryos in each treatment; Significant differences are indicated by ns ≥ 0.05, *p < 0.05, **p < 0.01, ***p < 0.001, and ****p < 0.0001. Source data are provided as a Source Data file. |
|
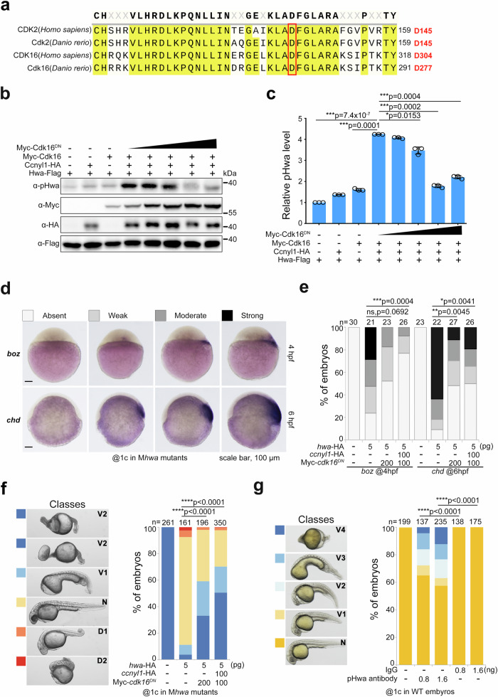
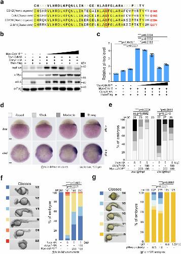
Fig. 6. Attenuating phosphorylation of Ser168 by Cdk16DN or pHwa antibody disrupts the axis-inducing activity of Hwa.a Residue conservation analysis of human CDK2/16 and zebrafish Cdk2/16 proteins. The red box indicates the conserved, functionally critical aspartic acid (D). b Immunoblotting of pHwa in HEK293T cells transfected with Hwa-Falg, wild-type Cdk16, and different doses of dominant negative Cdk6 (Myc-Cdk16DN). c Quantifications of relative pHwa levels in HEK293T cells treated as in (b), N = 3.Total Hwa protein was used as an internal control. d The WISH results of boz and chd in cdk16DN mRNA injected embryos at 4 hpf and 6 hpf, respectively. e The statistical results of embryos treated as in (d). f Effect of coexpression of cdk16DN and ccnyl1-HA mRNA with hwa mRNA in Mhwatsu01sm embryos, N = 3. g Phenotypes of wild-type embryos injected with pHwa antibody or IgG at different doses, N = 4. Scale bars, 100 μm; V, ventralized; N, normal; D, dorsalized. Total Hwa proteins were used as references for quantification in (c). c A two-tailed unpaired t-test was performed and data were presented as mean ± SD. e–g A two-tailed Fisher’s exact test was performed to evaluate differences between treatments (all phenotypes were divided into two groups: Unchanged and Changed). N, number of biological replicates; n, total number of embryos in each treatment; Significant differences are indicated by ns ≥ 0.05, *p < 0.05, **p < 0.01, ***p < 0.001, and ****p < 0.0001. Source data are provided as a Source Data file. |
|
Fig. 7. The endogenous function of the S168A mutation in zebrafish embryos.a The CRISPR/Cas9-based editing strategy was applied to construct the S168A mutation in zebrafish embryos. The gRNA targeting site and PAM sequence are highlighted in yellow and blue, respectively; Cas9 mRNA, gRNA, and single-strand donor DNA were coinjected at the 1-cell stage. b Sanger sequencing of WT and MhwaS168A/S168A females confirmed the successful construction of the hwaS168A homozygous mutant line. c Phenotypes of MhwaS168A/S168A embryos at 24 hpf could be divided into two classes: both lacking an embryonic axis, and MhwaS168A/+ embryos were all normal. d Marker genes were quantified by RT-qPCR at 4 hpf and 6 hpf for WT and MhwaS168A/S168A embryos, N = 3. e Loss of expression of dorsal/organizer markers (chd and gsc at 6 hpf) was detected by WISH in MhwaS168A/S168A embryos. f The working model of the Hwa receptor. In wild-type embryos, Hwa protein is phosphorylated at Ser168 by multiple kinases and activated, enhancing Tnks1/2-mediated degradation of the Axin protein, increasing stability of β-catenin in the cytosol. β-catenin then translocates into the nucleus and turns on downstream target genes. However, in MhwaS168A/S186A mutant embryos or Mhwatsu01sm/tsu01sm embryos supplied with Hwa(S168A) mutant protein, the point mutation switches off the activity of the Hwa receptor. d A two-tailed unpaired t-test was performed and data were presented as mean ± SD. N, number of biological replicates; Significant differences are indicated by ns ≥ 0.05, *p < 0.05, **p < 0.01, ***p < 0.001, and ****p < 0.0001, with individual p-values illustrated. Source data are provided as a Source Data file. |