|
Figure 1. Schematic of experimental design. (A) Dam matched feeding, either ad libitum (FED) or calorically restricted by 20% compared to ad libitum mice (CR20), began at embyronic day 15 (E15). Pups were either euthanized at time points (PND 5, 8, 11 or 16) or continued to weaning. (B) Adult offspring were weight matched at weaning (PND21) within treatment groups and administered either the 10% fat diet (CTRL) or 45% high fat diet (HFD) for 10- or 16-weeks. |
|
Figure 2. Characterizing postnatal leptin curve in offspring of FED and CR20 dams. (A) Dam weight gain (g) from D0 (mating) to euthanasia, PND5 (-6.35g, p = 0.0386) and PND16 (-7.76g, p = 0.0092). (B) Pup weight at euthanasia was less in CR20 pups: PND1 (-0.4875g, p<0.0001), PND5 (-0.514g, p = 0.0008), PND11 (-1.141g, p<0.0001), and PND16 (-1.445g, p<0.0001). (C) Dam serum leptin. (D) Fed pup serum leptin levels peaked at PND11 (+7070pg/mL from PND5 to PND11, p = 0.0260). (E) Serum GH was measured in PND1 (+173589pg/mL, p<0.0001), PND5, and PND11 pups by ELISA. For dam, n = 2-4 per condition and time point; error bars are SEM. For pups, n = 17-38 per condition and time point; error bars are SEM. Values that differ significantly between conditions: *p<0.05; **p<0.01, ***p<0.001, ****p<0.0001. Dam Weight: Two-way ANOVA F (4, 17) = 0.9019. Pup Weight: Two-way ANOVA F (4, 202) = 8.913 and Student’s t-test was used for pup weight at PND1. Leptin Dams: Two Way ANOVA F (3, 16) = 4.906. Leptin Pups: Two-Way ANOVA F (3, 130) = 16.40, among FED pup time points: One-way ANOVA F (3, 58) = 3.022, and among CR20 pup time points: One-way ANOVA F (3, 72) = 46.46. Serum GH: Two-way ANOVA F (2, 37) = 19.69; Serum IGF-1: Student’s t test, one-tailed, *p<0.02, t = 2.198, df = 9. |
|
Figure 3. Weight and length of maturing offspring from CR20 and FED dams. The weight (g) of male (A) and female (B) offspring measured weekly starting at 3 weeks (weaning) to 8 weeks of age. Length (cm), from nose to anus, of male (C) and female (D) offspring starting at 3 weeks of age. Females were measured until 5 weeks, when length was shown to be not significant among conditions. (E) Female vaginal opening was determined (PND25-PND32) and numerical value given for “yes” = 100 and "no" = 0 for each mouse. For male offspring of each condition, n = 12. For female offspring, n = 11 from FED dams and n = 8 from CR20 dams. Values that differ significantly between conditions: *p<0.05; **p<0.01, ***p<0.001, ****p<0.0001. Two-way ANOVA: male weight - F (5, 122) = 3.181, female weight - F (5, 100) = 0.8753, male length - F (4, 86) = 0.09828, and female length - F (2, 51) = 4.641. |
|
Figure 4. Weekly food intake, weight gain, and serum leptin of CR20 and FED offspring indicate that CR20 male offspring may be protected from diet induced weight gain on 10-week HFD. Weekly difference in weight gain in males (A) and female (B) due to diet and maternal nutrition. Average caloric food intake (kcal) per mouse for each week on the diet for males (C) and females (D). n = 6 per condition for males, n = 5-6 for FED females per condition and n = 4 for CR20 females per condition. Significant difference between HFD vs. CTRL among FED group: ***p<0.001, ****p<0.0001. |
|
Figure 5. Serum hormone expression in male and female offspring, and male serum adipokines of 10-week treated mice. Leptin levels (ng/mL) in (A) male (FED-HFD vs FED-CTRL, +59%, p=0.0365) and (B) female CR20 and FED offspring at the conclusion of feeding on the diet. Serum TSH (C, D), LH (E, F), and ACTH (G, H) expression in male and female offspring of FED and CR20 dams. Serum adipokines, TNFα (I) and MCP-1 (J) in male offspring. n = 4-5 per condition for males and n = 4 for females per condition. Error bars are SEM. ANOVA followed by Fisher’s LSD test. *p<0.05; **p<0.01, ***p<0.001. |
|
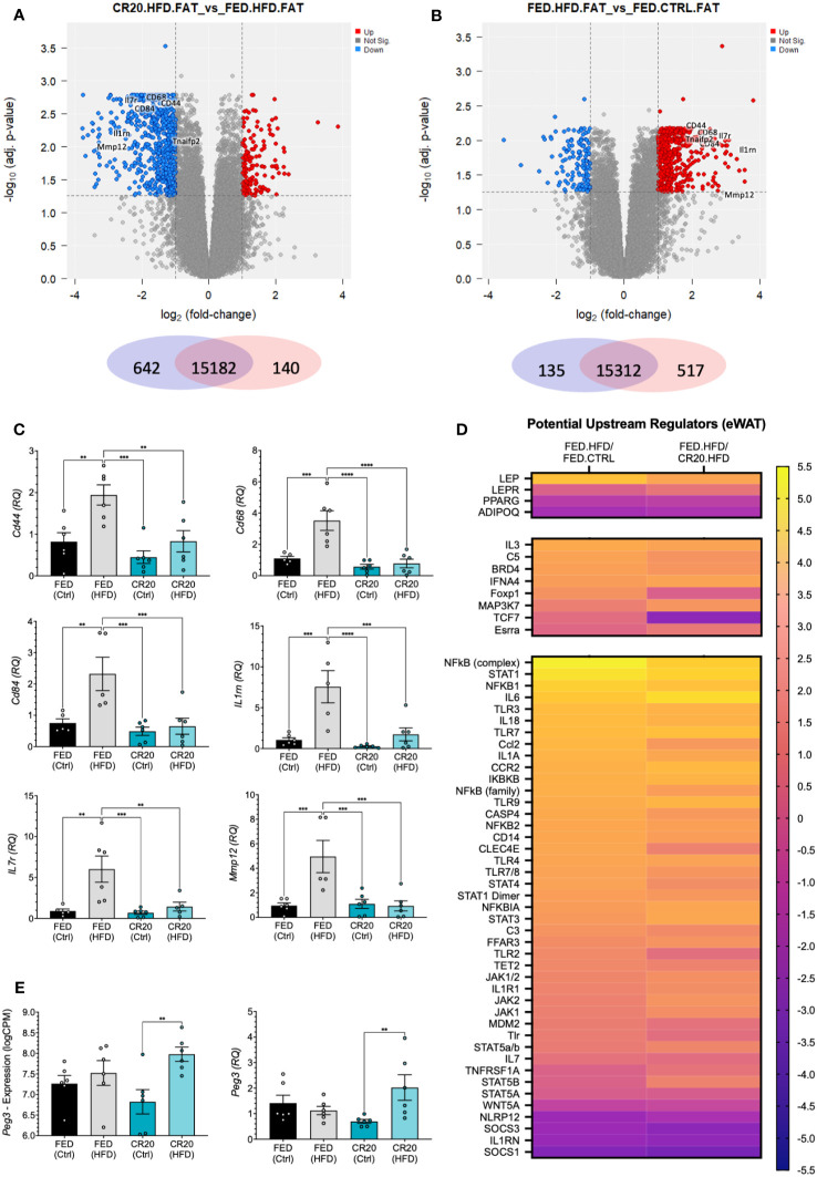
Figure 6. eWAT transcript expression by RNAseq of FED and CR20 male offspring fed either a CTRL or HFD for 10-weeks. Volcano plots of differentially expressed genes (logFC >= 1, adj. p-value <= 0.055) CR20.HFD vs. FED.HFD (A) and FED.HFD vs. FED.CTRL (B) comparisons. (C) qRT-PCR validation of identified cytokines in RNAseq data: Cd44, Cd68, Cd84, Il1rn, Il7r, and Mmp12. (D) Heatmap of potentially upstream regulators derived from IPA comparison analysis of DEG’s, separated by genes most associated with obesity, also associated with obesity, and considered protective against obesity. (E) Individual mouse RNAseq expression (logCPM, logFC = 1.156, adj. p=0.0018), and qRT-PCR (RQ, FC=2.912, p=0.0064) expression of Peg3. n = 6. Error bars are SEM. ANOVA followed by Fisher’s LSD test. Values that differ significantly between conditions: **p<0.01, ***p<0.001, ****p<0.0001. |
|
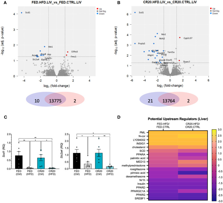
Figure 7. RNAseq liver transcript expression of the same adult male offspring born to FED and CR20 dams that were treated for 10-weeks. Volcano plots of differentially expressed genes (logFC >= 1, adj. p-value <= 0.055) FED.HFD vs FED.CTRL (A) and CR20.HFD vs. CR20.CTRL (B) comparisons. (C) qRT-PCR of Scd1 and Slc2a4, known liver markers of HFD induced obesity, validate RNAseq data. (D) Heatmap of potentially upstream regulators derived from IPA comparison analysis of DEG’s associated with NAFLD. n = 6. Error bars are SEM. ANOVA followed by Fisher’s LSD test. Significance designated by: *p<0.05 and **p<0.01. |
|
Figure 8. Weekly food intake, weight gain, and serum leptin of CR20 and Fed offspring treated for 16 weeks further indicate that CR20 male offspring are protected from weight gain on 45% fat diet diet and female offspring are partially protected. Average food intake per mouse for each week on the diet for males (A) and females (B). Weekly difference in weight from the start of the diet in male (C) and female (D) offspring. n = 7-8 for males and n = 5-8 for females per condition. Two-Way ANOVA. Values that differ significantly between HFD vs. CTRL of FED group (black asterisks) and HFD vs. CTRL of CR20 group (teal asterisks): *p<0.05, **p<0.01, ***p<0.001, and ****p<0.0001. |
|
Figure 9. Serum expression of anterior pituitary hormones and adipokines from adult CR20 and FED offspring on the CTRL or HFD for 16-weeks. Serum expression of thyroid stimulating hormone (A, B). Leptin levels (ng/mL) in male (C) and female (D) CR20 and Fed offspring at the conclusion of diet treatment. Male (E) and female (F) serum insulin (pg/mL) and IL-6 (G, H). n = 7-8 for males and n = 5-8 for females per condition. ANOVA followed by Fisher’s LSD test. *p<0.05, **p<0.01, ***p<0.001, and ****p<0.0001. |