Click here to close
Hello! We notice that you are using Internet Explorer, which is not supported by Xenbase and may cause the site to display incorrectly.
We suggest using a current version of Chrome,
FireFox, or Safari.
Sci Rep
2024 Nov 09;141:27412. doi: 10.1038/s41598-024-79296-0.
Show Gene links
Show Anatomy links
Novel laser model of optic nerve transection provides valuable insights about the dynamics of optic nerve regeneration.
Moulin C, Dvoriantchikova G, Bineshfar N, Swingle B, Martinez G, Groso D, Zhang M, Ivanov D, Pelaez D.
???displayArticle.abstract???
Optic nerve (ON) injury causes blindness in adult mammals as their retinal ganglion cells (RGCs) cannot regenerate axons. However, amphibian RGC axons do not experience the same regenerative failure. Studying the regeneration process of the ON in amphibians holds profound implications for regenerative medicine and human health. Using transgenic tadpoles and laser micro-optics, we developed a reproducible ON transection and regeneration model. Through microscopy of axon dynamics, functional testing to assess visual pathway recovery, TUNEL cell death and EdU cell proliferation assays, and RNA-seq of the retina and optic nerve, we characterized the optic nerve injury response and subsequent recovery. Our model suggests no chemoattractant gradient exists early in regeneration, with defasciculated axons sprouting in random directions from the globe-proximal cut end. Once individual axons reach the appropriate targets in the brain, their tract is reinforced by other regenerating axons, restoring normal ON morphology. Thus, guidance cues or scaffolding from brain-innervating axons likely support later stages of regeneration. After 14 days, the regenerated ON is morphologically indistinguishable from the naïve ON, and visual function is restored. We found no evidence of RGC death or new RGC formation in the model, suggesting that ON regeneration involves remodeling of injured axons of pre-existing RGCs.
Fig. 1Novel laser model allows for accurate and reproducible optic nerve transections. A) Leica LMD7 laser microdissection experimental setup with Xla.Tg(tubb2b: mapt-GFP)Amaya transgenic X. laevis line. A’) Tadpoles are anesthetized and loaded onto small surgical beds made of 4% agarose inside a chamber slide, so they are flat with their dorsal side up. B) Pre-operative and post-operative views of the endogenously labelled optic nerve in the GFP channel. The gap in fluorescence in the post-operative image indicates the nerve was properly transected. C) Representative images of the precision and reproducibility of this model in 3 tadpoles with their nerves cut at the same distance from the eye. D) Longitudinal imaging of a tadpole after laser optic nerve transection. Axons distal to the injury site degenerate from day 0–2 post laser (PL), followed be several axons sprouting from the proximal cut end in all directions from the injury site by day 3 PL. Some regrowing axons quickly reach the brain after which this connection becomes reinforced by additional axons that follow the path of those pioneer axons. After 14 days, the optic nerve is virtually indistinguishable from the naïve (uninjured) optic nerve morphology.
Fig. 2Pre-existing RGCs do not die and new RGCs are not generated from retinal progenitors after optic nerve transection. A) Control and experimental retinas at 1, 2, 3, 6, and 10 days post laser injury. EDU labeled cells are in magenta, cell nuclei are labelled in blue (DAPI). Tadpoles swam for 4 hours (pulse) in EdU-containing tadpole buffer (1X MMR), after which the retinas were collected for analysis of proliferating cells. B) Representative image of RGC layer in the retina labelled in cyan (RBPMS), Endogenous GFP (Tubb3), EDU in magenta and DAPI in blue. B’) Higher magnification image of cells in the ciliary marginal zone in the retina. C) 3 day cumulative EDU labelling of cells. Tadpoles swam from day 0–3, 3–7, or 7–10 PL. D) TUNEL positive control. TUNEL positive cells are in red, cell nuclei are labelled in blue (DAPI). DNA strand breaks were induced with DNase I. D’) Higher magnification image showing almost every cell nucleus is positive for TUNEL staining. E) TUNEL control and experimental retinas at 1, 2, 3, 6, and 10 days post laser injury. Experimental and control retinas do not differ from each other.
Fig. 2Pre-existing RGCs do not die and new RGCs are not generated from retinal progenitors after optic nerve transection. A) Control and experimental retinas at 1, 2, 3, 6, and 10 days post laser injury. EDU labeled cells are in magenta, cell nuclei are labelled in blue (DAPI). Tadpoles swam for 4 hours (pulse) in EdU-containing tadpole buffer (1X MMR), after which the retinas were collected for analysis of proliferating cells. B) Representative image of RGC layer in the retina labelled in cyan (RBPMS), Endogenous GFP (Tubb3), EDU in magenta and DAPI in blue. B’) Higher magnification image of cells in the ciliary marginal zone in the retina. C) 3 day cumulative EDU labelling of cells. Tadpoles swam from day 0–3, 3–7, or 7–10 PL. D) TUNEL positive control. TUNEL positive cells are in red, cell nuclei are labelled in blue (DAPI). DNA strand breaks were induced with DNase I. D’) Higher magnification image showing almost every cell nucleus is positive for TUNEL staining. E) TUNEL control and experimental retinas at 1, 2, 3, 6, and 10 days post laser injury. Experimental and control retinas do not differ from each other.
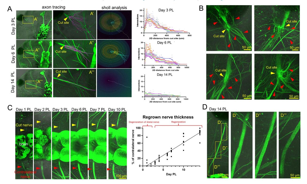
Fig. 3RGC axons sprout in all directions during an early stage of optic nerve regeneration, but the plasticity and mobility of RGC axons allows them to restore a full-fledged optic nerve at a late stage. (A) Sholl analysis of axon patterns at 3, 6, and 14 days PL. Yellow arrowheads denote the cut site. (B) Representative images of early stage axons which branch in all directions from the cut site (highlighted by the red arrowheads). Yellow arrowheads indicate the cut site. (C) Quantification of regrowing nerve thickness at the point where it meets the brain compared to the contralateral nerve over time. Yellow arrowheads indicate the regrowing nerve, red arrowheads indicate the contralateral nerve. (D) Representative images of a late stage highly organized, regrown nerve
Fig. 4Regrown nerve resembles the contralateral uninjured nerve in 3D spatial positioning, resulting in functional vision restoration. A) Depth-coded imaging at day 14 PL (left side regrown). B) Orthogonal plane view with nerves intersecting the brain at day 14 PL. C) Overview of 3D volume colocalization analysis using Imaris image analysis software. Regrown nerve side is labelled in green and contralateral nerve side is pseudo-colored red. C’) The two halves of the tadpolehead are overlayed on the mirror plane in 3D space C”) Each optic nerve is made into a “surface” from which the overlap volume ratio can be calculated. D) The overlapped volume ratio refers to a measurement that calculates the proportion of volume shared between two 3D surface objects, in this case, the overlayed optic nerves. Results of the single cut overlay, double cut overlay and naïve overlay cohorts are shown. There were no statistical differences at day 14 between single cut, double cut or naïve cohorts. E) Tadpole behavioral vision test setup. In summary, the setup features a nested tank design, with an inner tank containing the tadpole and water, while the outer tank is divided into black and white halves. Every two minutes, the outer tank is rotated. A camera mounted above the nested tanks captures footage of the tadpole as it swims. F) Quantification of percentage of time tadpoles swam in the light side before injury (naïve) and at Day 3, 7, 14 and 21 PL. G) Results of following the same individual tadpoles across these timepoints. T1 = tadpole 1.
Fig. 5Three examples of the rare cases in which the axon pathfinding signals were mixed up and regrew to the wrong place, or did not resemble the organization of the contralateral nerve. A) A tadpole 7 days following a unilateral laser transection. The regenerating ON regrew to an anatomically incorrect location. The regrowing optic nerve seems to have been rerouted to rejoin another nerve which is indicated by the yellow arrowhead (A’). The nerve has not regrown to the same place as the contralateral on the brain (A”). The correct location is indicated by the blue arrowhead while the regrown nerve is indicated by the yellow arrowhead (A”). B) A second case where a Day 10 PL tadpole was lasered on the left side and did not regrow normally. This tadpole seems to have strengthened the path back towards another nerve, and also several of the other axon branching paths at once (indicated with yellow arrowheads) (B’). However, none of the axon paths made it to the correct place on the brain compared to the contralateral (indicated by the blue arrowhead B”). C) The third case of a Day 10 PL tadpole has a partially divided regrown nerve compared to its contralateral uninjured ON. Here it seems like two axon paths may have made it to the correct part of the brain and were strengthened, resulting in a portion of the ON which is doubled (indicated with yellow arrowheads) (C’). Despite the two axon paths being strengthened and the resulting double portion of ON, the ON eventually does reorganize and regrow to the correct side of the brain as the contralateral (C”). Red arrowheads indicate the naïve contralateral nerve.
Fig. 5Three examples of the rare cases in which the axon pathfinding signals were mixed up and regrew to the wrong place, or did not resemble the organization of the contralateral nerve. A) A tadpole 7 days following a unilateral laser transection. The regenerating ON regrew to an anatomically incorrect location. The regrowing optic nerve seems to have been rerouted to rejoin another nerve which is indicated by the yellow arrowhead (A’). The nerve has not regrown to the same place as the contralateral on the brain (A”). The correct location is indicated by the blue arrowhead while the regrown nerve is indicated by the yellow arrowhead (A”). B) A second case where a Day 10 PL tadpole was lasered on the left side and did not regrow normally. This tadpole seems to have strengthened the path back towards another nerve, and also several of the other axon branching paths at once (indicated with yellow arrowheads) (B’). However, none of the axon paths made it to the correct place on the brain compared to the contralateral (indicated by the blue arrowhead B”). C) The third case of a Day 10 PL tadpole has a partially divided regrown nerve compared to its contralateral uninjured ON. Here it seems like two axon paths may have made it to the correct part of the brain and were strengthened, resulting in a portion of the ON which is doubled (indicated with yellow arrowheads) (C’). Despite the two axon paths being strengthened and the resulting double portion of ON, the ON eventually does reorganize and regrow to the correct side of the brain as the contralateral (C”). Red arrowheads indicate the naïve contralateral nerve.
Fig. 6Cutting the optic nerve with a laser has a slight effect on gene expression in the retina at 3 days PL. (A) Retinas from experimental and control eyes were collected for RNA isolation three days after optic nerve transection. (B) RNA-seq data indicate that counts per million (CPM) distributions for control (Ret_C) and experimental (Ret_L) retinas do not differ significantly 3 days after injury. (C) To demonstrate the correlation (Corr) between gene expression in Ret_C vs. Ret_L retinas, scatter plots were utilized (D) The principal component analysis (PCA) shows a slight difference between control and experimental retinas. (E) The heatmap shows genes whose expression differs greatly in Ret_C vs. Ret_L retinas. (F) The volcano plot shows that the number of genes whose expression was statistically significantly (FDR < 0.1) decreased or increased |lfc| >1 in experimental and control retinas was small. (G) Subtle changes in gene expression are reflected in the low representation of significant biological processes or cellular components that may play a role in retinas with injured optic nerves.
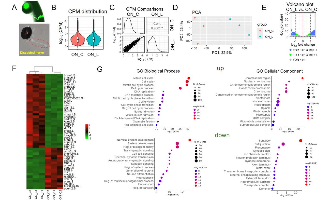
Fig. 7Optic nerve transection results in significant changes in gene expression at the lesion site at 3 days PL. (A) Three days after injury, optic nerves were collected for RNA extraction and RNA-seq library preparation. (B) RNA-seq library analysis indicates that CPM distributions do not differ between control (ON_C) and injured (ON_L) optic nerves. (C-E) Scatter plot matrix (C), PCA (D), and volcano plot (E) show significant differences between control and injured optic nerves at the gene expression level. F) Top significantly up- and down-regulated genes are shown in the heatmap. G) The gene ontology (GO) enrichment analysis shows that many genes whose expression is increased in injured optic nerves are involved in the cell cycle, while genes whose expression is decreased are involved in synaptogenesis.
Fig. 7Optic nerve transection results in significant changes in gene expression at the lesion site at 3 days PL. (A) Three days after injury, optic nerves were collected for RNA extraction and RNA-seq library preparation. (B) RNA-seq library analysis indicates that CPM distributions do not differ between control (ON_C) and injured (ON_L) optic nerves. (C-E) Scatter plot matrix (C), PCA (D), and volcano plot (E) show significant differences between control and injured optic nerves at the gene expression level. F) Top significantly up- and down-regulated genes are shown in the heatmap. G) The gene ontology (GO) enrichment analysis shows that many genes whose expression is increased in injured optic nerves are involved in the cell cycle, while genes whose expression is decreased are involved in synaptogenesis.