Click here to close
Hello! We notice that you are using Internet Explorer, which is not supported by Xenbase and may cause the site to display incorrectly.
We suggest using a current version of Chrome,
FireFox, or Safari.
Nat Commun
2024 Nov 01;151:9434. doi: 10.1038/s41467-024-53656-w.
Show Gene links
Show Anatomy links
Motorless transport of microtubules along tubulin, RanGTP, and salt gradients.
Shim S, Gouveia B, Ramm B, Valdez VA, Petry S, Stone HA.
???displayArticle.abstract???
Microtubules are dynamic filaments that assemble spindles for eukaryotic cell division. As the concentration profiles of soluble tubulin and regulatory proteins are non-uniform during spindle assembly, we asked if diffusiophoresis - motion of particles under solute gradients - can act as a motorless transport mechanism for microtubules. We identify the migration of stable microtubules along cytoplasmic and higher concentration gradients of soluble tubulin, MgCl2, Mg-ATP, Mg-GTP, and RanGTP at speeds O(100) nm/s, validating the diffusiophoresis hypothesis. Using two buffers (BRB80 and CSF-XB), microtubule behavior under MgCl2 gradients is compared with negatively charged particles and analyzed with a multi-ion diffusiophoresis and diffusioosmosis model. Microtubule diffusiophoresis under gradients of tubulin and RanGTP is also compared with the charged particles and analyzed with a non-electrolyte diffusiophoresis model. Further, we find that tubulin and RanGTP display concentration dependent cross-diffusion that influences microtubule diffusiophoresis. Finally, using Xenopus laevis egg extract, we show that diffusiophoretic transport occurs in an active cytoplasmic environment.
Fig. 1. Concentration dependent migration of microtubules (MTs) under various gradients of soluble tubulin.a(i) Schematic of experimental setup with a microfluidic dead-end pore geometry. The dimensions of the main channel and dead-end pores are, respectively, W = 750 μm, H = 150 μm and L = 5 cm; w = 100 μm, h = 50 μm and ℓ = 1 mm. a(ii) A pore image at t ≈ 0 (immediately after the two liquids merged) for the experimental condition with BRB80 and 10 μM tubulin gradient. MTs migrating under a range of tubulin gradients in (b) BRB80 and (c) CSF-XB buffers. Time sequence of the images for 5 μM tubulin gradient is included in Fig. E1 (see SI). b, c The tubulin gradient not only drives migration of MTs (diffusiophoresis), but also generates a slip flow along the pore walls (diffusioosmosis), inducing liquid flow inside the pore. The local flow velocity at different cross-sectional positions makes the MTs move at different speeds along the x-axis, making the entrainment front a parabolic shape. d The flow velocity (rescaled by the slip velocity; vF/vS) is plotted versus y, for different z positions. We consider vF (z = 0) when analyzing the front trajectories. For the pores with w = 100 μm and h = 50 μm, vF(z = 0) = 0 at y = ± 39.9 μm. Therefore, the measured front trajectories along y = 40 μm can be assumed only the tubulin-driven migration of MTs. The average entrainment distances measured along y = 40 μm are plotted versus time for (e) BRB80 (n = 16 pores) and (f) CSF-XB (n = 23 pores), for different tubulin concentration gradients. All error bars indicate standard deviation (SD). Scale bars are 50 μm.
Fig. 2. Entrainment of microtubules (MTs) and carboxylate-modified polystyrene (c-PS) particles in dead-end pores under various concentration gradients of MgCl2: Multi-ion diffusiophoresis (DP) and diffusioosmosis (DO) in dead-end pores.a Schematic of the MgCl2 experiments. b Pore images obtained at 300 s for MTs under different MgCl2 gradients. In BRB80 buffer, the entrainment of MTs depends on the MgCl2 concentration. c Images obtained at higher magnification show that the migrating MTs do not have a preferred orientation. d Images of c-PS particles under the same MgCl2 gradients. The MT entrainment and c-PS diffusiophoresis under MgCl2 gradients are analogous, and thus we use a multi-ion DP and DO model to analyze both systems. e The squared entrainment distances of MTs along y = 40 μm are plotted versus time for different MgCl2 concentration gradients. The squared distances are linearly increasing in time, with the slopes indicating the diffusivities of MTs under various conditions. For the no gradient case, the obtained mobility is a combined result of diffusion and flow-driven penetration of particles at the pore inlet61. f The trajectories of MT entrainment front are plotted versus nondimensional time (τ = tDMg/ℓ2) for five y-positions. g From the multi-ion DP and DO model, the MT entrainment front is predicted by using the zeta potentials of MTs (ζp) and pore walls (ζw) as fitting parameters. Least squares fit is applied for 25 data points (five y-positions and five τ points) with \documentclass[12pt]{minimal}
\usepackage{amsmath}
\usepackage{wasysym}
\usepackage{amsfonts}
\usepackage{amssymb}
\usepackage{amsbsy}
\usepackage{mathrsfs}
\usepackage{upgreek}
\setlength{\oddsidemargin}{-69pt}
\begin{document}$${\bar{\zeta }}_{p},\,{\bar{\zeta }}_{w}=\pm 0.005$$\end{document}ζ¯p,ζ¯w=±0.005. The comparison between MT experiments and model calculations is shown for MgCl2 25 mM. See Fig. S3 for the comparison for all MgCl2 concentrations (MT). See Fig. S4 for the comparison for c-PS particles in BRB80. See Fig. S6 for the data obtained from CSF-XB and the corresponding model calculations. We used a constant zeta potential assumption, and the experimental data are obtained for y = 0, 10, 20, 30, and 40 μm and plotted symmetrically in y. Fitting parameters are listed in Table S1. e–g All data are presented as mean ± SD (n = 25 pores). Scale bars are, respectively, (b, d) 50 μm and (c) 10 μm.
Fig. 3. Diffusiophoresis of MTs under ATP and GTP gradients in CSF-XB.a Schematic of the compaction configuration. We used Mg-ATP and Mg-GTP salts to demonstrate ATP- and GTP-driven diffusiophoresis. MT migration follows the negative concentration gradients of Mg-ATP and Mg-GTP complexes. The compaction configuration is chosen to ensure that MTs and Mg-ATP (or Mg-GTP) contact with each other at t ≳ 0. b MT compaction images obtained at t = 600 s for different Mg-ATP concentration gradients. Compaction distances of MTs are plotted versus time for different (c) Mg-ATP and (d) Mg-GTP concentrations. The images of Mg-GTP experiments are included in Fig. E2 (see SI). All data are presented as mean ± SD (n = 15 pores).
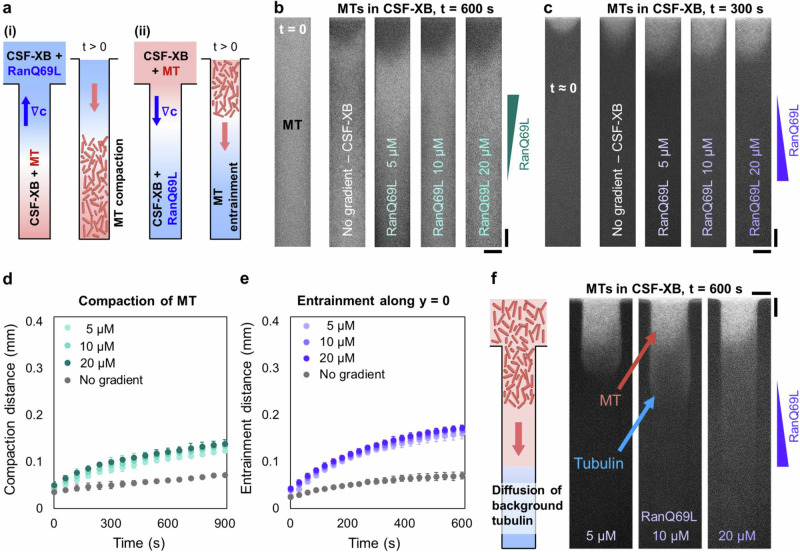
Fig. 4. Diffusiophoresis of MTs under RanQ69L concentration gradients in CSF-XB.a Schematic of both compaction and entrainment experiments. Compaction and entrainment configurations are chosen to avoid direct contact of RanQ69L and MTs before t = 0. Experimental images of (b) compaction (negative gradient; t = 600 s) and (c) entrainment (positive gradient; t = 300 s) configurations. d, e Compaction and entrainment distances are plotted for different RanQ69L concentrations. There is only a slight concentration dependence and we observe no sign-change in the phoretic behavior of MTs. The no sign-change behavior is explained in the later section (Fig. 6d, e). f With higher contrast imaging, we observed not only the entrainment of MTs but also the background diffusion of depolymerized tubulin along a positive RanQ69L gradient. The diffusion behavior of background tubulin depends on the concentration of RanQ69L. d, e Data are presented as mean ± SD (n = 15 pores). All scale bars are 50 μm.
Fig. 5. Diffusion of soluble tubulin under various conditions.a, b Diffusive entrainment of soluble tubulin (tagged with Alexa Fluor 568; solutions free of MTs) under eight different conditions. a Tubulin diffusion was not affected by the concentration gradients of MgCl2, Mg-ATP, and Mg-GTP in BRB80 and CSF-XB buffers. b Tubulin diffusion depends on the concentration gradient of RanQ69L. c The squared entrainment trajectories are plotted versus time (except for the RanQ69L experiments), showing the slope as the tubulin diffusion coefficient (≈10−10 m2/s). Data are presented as mean ± SD (n = 20 pores). The intensity profiles for tubulin diffusion under RanQ69L gradients are included in Fig. E3 (see SI). Scale bars are 50 μm.
Fig. 6. Tubulin- and RanQ69L-driven diffusiophoresis explained and demonstrated in active cytoplasmic environment using Xenopus laevis egg extract.a Diffusiophoresis of c-PS particles under tubulin gradients in CSF-XB. The entrainment distance is plotted versus time and fitted with the non-electrolyte diffusiophoresis model (eqn. (3); see SI for details) for (b) c-PS particles and (c) MTs. Insets: squared entrainment distance plotted versus time. Interaction length scale λI is used as a fitting parameter in the non-electrolyte diffusiophoresis model. Data are presented as mean ± SD (n = 23 pores). b For the tubulin concentrations 0.4, 2, and 10 μM, the value of λI are, respectively, 174 nm, 128 nm, and 105 nm. c For the tubulin concentrations 1, 2, 5, and 10 μM, the values of λI are, respectively, 174 nm, 142 nm, 105 nm, and 98 nm. d Without any influence of the background tubulin, the c-PS particles migrate down the RanQ69L gradient by diffusiophoresis. e Effect of cross-diffusion between tubulin and RanQ69L on c-PS diffusiophoresis (in CSF-XB). (i-1) Schematic describing an entrainment setup where a positive concentration gradient of RanQ69L is set toward the dead-end of the pore. There is no diffusiophoretic entrainment. (i-2) Schematic describing the entrainment setup with the cross-diffusion between 2 μM tubulin and 10 μM RanQ69L. (ii) Experimental images show that diffusiophoretic entrainment of c-PS particles toward high concentration RanQ69L only occurs when there is cross-diffusion of tubulin and RanQ69L. This can explain the behavior of MTs shown in Fig. 4. f Diffusiophoresis of c-PS particles under MgCl2 gradient in Xenopus laevis egg extract. There is concentration-dependent entrainment of c-PS particles, with smaller penetration distance (than in BRB80 buffer) due to the crowdedness of the extract. g Diffusiophoresis of c-PS particles under tubulin and RanQ69L gradients in Xenopus laevis egg extract. All scale bars are 50 μm.