XB-ART-61061
Commun Biol
2024 Nov 04;71:1430. doi: 10.1038/s42003-024-07150-0.
Show Gene links
Show Anatomy links
Proliferation associated 2G4 is required for the ciliation of vertebrate motile cilia.
???displayArticle.abstract???
Motile cilia are critical structures that regulate early embryonic development and tissue homeostasis through synchronized ciliary motility. The formation of motile cilia is dependent on precisely controlled sequential processes including the generation, migration, and docking of centrioles/basal bodies as well as ciliary growth. Using the published proteomics data from various organisms, we identified proliferation-associated 2G4 as a novel regulator of ciliogenesis. Loss-of-function studies using Xenopus laevis as a model system reveal that Pa2G4 is essential for proper ciliogenesis and synchronized movement of cilia in multiciliated cells (MCCs) and the gastrocoel roof plate (GRP). Pa2G4 morphant MCCs exhibit defective basal body docking to the surface as a result of compromised Rac1 activity, apical actin network formation, and immature distal appendage generation. Interestingly, the regions that include the RNA-binding domain and the C-terminus of Pa2G4 are necessary for ciliogenesis in both MCCs and GRP cells. Our findings may provide insights into motile cilia-related genetic diseases such as Primary Ciliary Dyskinesia.
???displayArticle.pubmedLink??? 39496919
???displayArticle.pmcLink??? PMC11535434
???displayArticle.link??? Commun Biol
Species referenced: Xenopus laevis
Genes referenced: cep164 dand5 dnmt1 mcc pa2g4 pitx2 rac1 rhoa
???displayArticle.morpholinos??? pa2g4 MO3 pa2g4 MO4
???attribute.lit??? ???displayArticles.show???
|
|
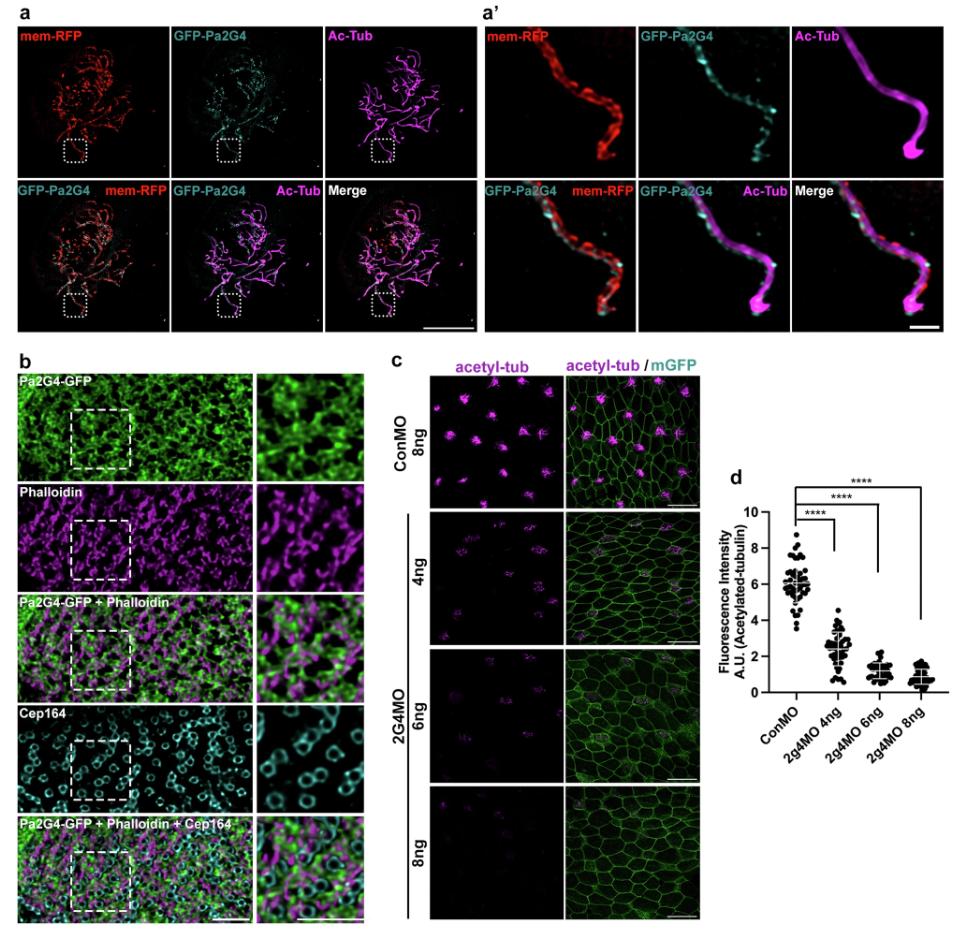
Fig. 1: Pa2G4 is required for ciliogenesis in MCCs.a, a’ 3D-SIM volume maximum intensity projection of multi-cilia in a MCC. Pa2G4-GFP (cyan) and mem-RFP (red) mRNAs were microinjected into a ventral blastomere at the four-cell stage. Pa2G4-GFP was observed in MCC cilia. Cilia were visualized by acetylated tubulin staining. White squares were magnified to the panel (a’). scale bars, 10 µm (a) and 2 µm (a’). b 3D-SIM volume maximum intensity projection of a MCC. Pa2G4 localized near or on the apical actin structure. Apical actin was shown by phalloidin staining (magenta), and endogenous Cep164 was shown by Cep164 antibody staining (cyan). The embryos were observed at stage 30. Scale bar, 2 µm. c Pa2G4 knockdown causes deceased acetylated tubulin signal in MCCs in a MO dose-dependent manner. The indicated amount of MOs with membrane-GFP mRNA (as a tracer) were injected into both ventral blastomeres at 4-cell stage embryo. Multi-cilia (magenta) were visualized by immunofluorescence by anti-acetylated tubulin antibody staining. d Relative acetylated tubulin signal intensity is quantified from c (image n = 50 from 25 embryos per group). ****, P < 0.0001, one-way ANOVA; scale bars, 50 µm. Error bars indicate ± SD. |
|
|
Fig. 2: Pa2G4 is required for cilia beating in MCCs.a Pa2G4 knockdown phenotypes are confirmed with Scanning EM. A cocktail of Pa2G4 MO (total 8 ng, 4 ng of MO1, and 4 ng of MO2) with or without rescue Pa2G4 mRNA was injected into both ventral blastomeres at the four cell stage, and embryos were fixed at stage 32. Scale bars, 2.5 µm. (b and c) length of cilia and population of centrioles in MCCs decrease upon Pa2G4 knockdown. b Ciliary length quantification. Measured cilia number n > 100; embryos per group, n = 4; ****, p < 0.0001; *, P = 0.0229; error bars represent SD. c Centriole number (per MCC) quantification, MCC n = 106; embryos per group n = 15; ****, p < 0.0001; **, p = 0.002; error bars represent SD. d Defective ciliary beating in Pa2G4 morphant MCCs. Kymographs of ciliary beating of conMO, Pa2G4MO, and rescue morphant MCCs. The X-axis of images represents time (5 seconds). e Transmission EM of cilia in control and Pa2G4 morphant MCCs. The representative images show a missing central pair in cross-sectioned Pa2G4 morphant multi-cilia. Scale bars, 100 nm. f Planar polarization defect of basal body-rootlet in Pa2G4 morphant MCCs. Rootlets and basal bodies are visualized by GFP-CLAMP (cyan) and centrin-RFP (red), respectively. Maximum intensity projection from serial section z-stacks was applied to generate images. Areas enclosed by the white dotted square are magnified in the right upper corner insets. Scale bars, 5 µm, 1 µm (insets). |
|
|
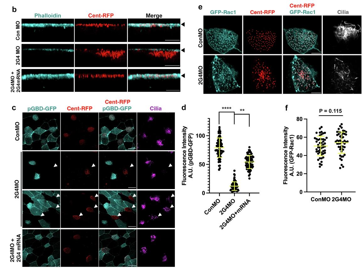
Fig. 3: Pa2G4 plays a role in apical actin formation by modulating Rac1 activity in MCCs.a, a’ Apical actin signal decreased in Pa2G4 morphant MCCs. MOs and mRNAs of centrin-RFP and wild-type Pa2G4 were injected into one ventral blastomere at the eight-cell stage. Phalloidin (cyan) was used for apical actin staining. White squares were magnified at (a’). Scale bars, 20 µm (a) and 5 µm (a’). b Defective basal body docking at Pa2G4 morphant MCCs. Centrin-RFP mRNA was coinjected with the indicated MOs and mRNAs. Z-stack confocal images were projected in the x-z plane. MCCs apical surfaces marked by arrowheads. Scale bars, 5 µm. c Pa2G4 knockdown decreased pGBD-GFP signal in MCCs. pGBD-GFP mRNA was injected into two ventral blastomeres in four-cell stage embryos, followed by injecting with Centrin-RFP and MO (6 ng) with or without Pa2G4 WT mRNA into one ventral blastomere at the eight-cell stage. Anti-acetylated tubulin staining represents multi-cilia (magenta). White arrow heads indicate the MCCs expressing Centrin-RFP with Pa2G4 MO. Scale bars, 20 µm. d Quantification of pGBD-GFP intensity from (c), MCCs n = 73; embryos per group n = 18; one-way ANOVA, ****, p < 0.0001; error bars represent SD. e Pa2G4 knockdown does not change localization pattern of GFP-Rac1 in MCCs. Multi-cilia (gray) were stained with anti-acetylated tubulin antibodies. Scale bars, 5 µm. f Quantification of GFP-Rac1 intensity from (e), MCC n = 50; embryos per group n = 15; unpaired two-tailed Student’s t-test, error bars represent SD. |
|
|
Fig. 3: Pa2G4 plays a role in apical actin formation by modulating Rac1 activity in MCCs.a, a’ Apical actin signal decreased in Pa2G4 morphant MCCs. MOs and mRNAs of centrin-RFP and wild-type Pa2G4 were injected into one ventral blastomere at the eight-cell stage. Phalloidin (cyan) was used for apical actin staining. White squares were magnified at (a’). Scale bars, 20 µm (a) and 5 µm (a’). b Defective basal body docking at Pa2G4 morphant MCCs. Centrin-RFP mRNA was coinjected with the indicated MOs and mRNAs. Z-stack confocal images were projected in the x-z plane. MCCs apical surfaces marked by arrowheads. Scale bars, 5 µm. c Pa2G4 knockdown decreased pGBD-GFP signal in MCCs. pGBD-GFP mRNA was injected into two ventral blastomeres in four-cell stage embryos, followed by injecting with Centrin-RFP and MO (6 ng) with or without Pa2G4 WT mRNA into one ventral blastomere at the eight-cell stage. Anti-acetylated tubulin staining represents multi-cilia (magenta). White arrow heads indicate the MCCs expressing Centrin-RFP with Pa2G4 MO. Scale bars, 20 µm. d Quantification of pGBD-GFP intensity from (c), MCCs n = 73; embryos per group n = 18; one-way ANOVA, ****, p < 0.0001; error bars represent SD. e Pa2G4 knockdown does not change localization pattern of GFP-Rac1 in MCCs. Multi-cilia (gray) were stained with anti-acetylated tubulin antibodies. Scale bars, 5 µm. f Quantification of GFP-Rac1 intensity from (e), MCC n = 50; embryos per group n = 15; unpaired two-tailed Student’s t-test, error bars represent SD. |
|
|
Fig. 4: Pa2G4 is required for distal appendage formation.a 3D-SIM volume maximum intensity projection of MCC apical surfaces. A cocktail of the indicated mRNAs and MOs was injected into one ventral blastomere of eight-cell stage embryos, and embryos were harvested at stage 28. Endogenous Cep164 (cyan) and centrin (red) were visualized by immunostaining. White squares were magnified to the right. Scale bars, 2.5 µm. b Quantification of basal body and distal appendage staining images. The number of basal bodies with distal appendages per image were manually counted based on distal appendage shapes. (definitions—basal body with normal distal appendage: a basal body with a complete donut-shaped distal appendage, basal body with abnormal distal appendage: a basal body with an incomplete or irregularly-shaped distal appendage, basal body with no distal appendage: centrin (red) signal alone), Image n = 40; embryos per group n = 12; one-way ANOVA, ****, p < 0.0001; error bars represent SD. |
|
|
Fig. 5: The RBD and C-terminal regions of Pa2G4 are required for multiciliation.a ΔRBD and ΔC mutants did not co-localize with the acetylated tubulin signal (magenta). The images were taken by 3D-SIM. Scale bars, 5 µm. b Protein domain schematic of Xenopus Pa2G4 wild-type and deletion mutants used for rescue experiments. RBD, RNA binding domain; Lys, Lysine rich region. c ΔRBD and ΔC mutants failed to rescue ciliary phenotypes upon Pa2G4 knockdown. The indicated mRNAs and MOs were injected into one ventral blastomere at the eight-cell stage. Phalloidin (cyan) stains apical actin and Centrin-RFP marks basal bodies. Cilia was visualized by acetylated tubulin staining. Scale bars, 20 µm. d Western blot of the indicated exogenous Pa2G4 proteins in (c). Quantification of acetylated tubulin signal (e) and phalloidin intensity (f) in an MCC shown in (c). ****, P < 0.0001, one-way ANOVA; image number for acetylated tubulin staining analysis, n = 50; embryos per group (e), n = 25; MCCs for phalloidin intensity quantification, n = 50; embryos per group (f), n = 10; Data are mean ± SD. The expression of ΔRBD and ΔC failed to recover basal body docking (g) and Rac1 activity (h, i) in Pa2G4 morphant MCCs. g The cocktail of the indicated MOs and mRNAs was microinjected into one ventral blastomere at the eight-cell stage. The representative z-stack confocal images were projected in the x-z plane. MCC apical surfaces marked by arrowheads. Scale bars, 5 µm. h pGBD-GFP and Centrin-RFP mRNAs were co-injected with the indicated Pa2G4 mRNAs and MOs (4 ng) into one ventral blastomere of four-cell stage embryos. Anti-acetylated tubulin staining represents multi-cilia (gray). Scale bars, 5 µm. i Quantification of pGBD-GFP intensity in (h), MCC n = 48; embryos per group n = 12; one-way ANOVA, ****, p < 0.0001; error bars represent SD. |
|
|
Fig. 5: The RBD and C-terminal regions of Pa2G4 are required for multiciliation.a ΔRBD and ΔC mutants did not co-localize with the acetylated tubulin signal (magenta). The images were taken by 3D-SIM. Scale bars, 5 µm. b Protein domain schematic of Xenopus Pa2G4 wild-type and deletion mutants used for rescue experiments. RBD, RNA binding domain; Lys, Lysine rich region. c ΔRBD and ΔC mutants failed to rescue ciliary phenotypes upon Pa2G4 knockdown. The indicated mRNAs and MOs were injected into one ventral blastomere at the eight-cell stage. Phalloidin (cyan) stains apical actin and Centrin-RFP marks basal bodies. Cilia was visualized by acetylated tubulin staining. Scale bars, 20 µm. d Western blot of the indicated exogenous Pa2G4 proteins in (c). Quantification of acetylated tubulin signal (e) and phalloidin intensity (f) in an MCC shown in (c). ****, P < 0.0001, one-way ANOVA; image number for acetylated tubulin staining analysis, n = 50; embryos per group (e), n = 25; MCCs for phalloidin intensity quantification, n = 50; embryos per group (f), n = 10; Data are mean ± SD. The expression of ΔRBD and ΔC failed to recover basal body docking (g) and Rac1 activity (h, i) in Pa2G4 morphant MCCs. g The cocktail of the indicated MOs and mRNAs was microinjected into one ventral blastomere at the eight-cell stage. The representative z-stack confocal images were projected in the x-z plane. MCC apical surfaces marked by arrowheads. Scale bars, 5 µm. h pGBD-GFP and Centrin-RFP mRNAs were co-injected with the indicated Pa2G4 mRNAs and MOs (4 ng) into one ventral blastomere of four-cell stage embryos. Anti-acetylated tubulin staining represents multi-cilia (gray). Scale bars, 5 µm. i Quantification of pGBD-GFP intensity in (h), MCC n = 48; embryos per group n = 12; one-way ANOVA, ****, p < 0.0001; error bars represent SD. |
|
|
Fig. 5: The RBD and C-terminal regions of Pa2G4 are required for multiciliation.a ΔRBD and ΔC mutants did not co-localize with the acetylated tubulin signal (magenta). The images were taken by 3D-SIM. Scale bars, 5 µm. b Protein domain schematic of Xenopus Pa2G4 wild-type and deletion mutants used for rescue experiments. RBD, RNA binding domain; Lys, Lysine rich region. c ΔRBD and ΔC mutants failed to rescue ciliary phenotypes upon Pa2G4 knockdown. The indicated mRNAs and MOs were injected into one ventral blastomere at the eight-cell stage. Phalloidin (cyan) stains apical actin and Centrin-RFP marks basal bodies. Cilia was visualized by acetylated tubulin staining. Scale bars, 20 µm. d Western blot of the indicated exogenous Pa2G4 proteins in (c). Quantification of acetylated tubulin signal (e) and phalloidin intensity (f) in an MCC shown in (c). ****, P < 0.0001, one-way ANOVA; image number for acetylated tubulin staining analysis, n = 50; embryos per group (e), n = 25; MCCs for phalloidin intensity quantification, n = 50; embryos per group (f), n = 10; Data are mean ± SD. The expression of ΔRBD and ΔC failed to recover basal body docking (g) and Rac1 activity (h, i) in Pa2G4 morphant MCCs. g The cocktail of the indicated MOs and mRNAs was microinjected into one ventral blastomere at the eight-cell stage. The representative z-stack confocal images were projected in the x-z plane. MCC apical surfaces marked by arrowheads. Scale bars, 5 µm. h pGBD-GFP and Centrin-RFP mRNAs were co-injected with the indicated Pa2G4 mRNAs and MOs (4 ng) into one ventral blastomere of four-cell stage embryos. Anti-acetylated tubulin staining represents multi-cilia (gray). Scale bars, 5 µm. i Quantification of pGBD-GFP intensity in (h), MCC n = 48; embryos per group n = 12; one-way ANOVA, ****, p < 0.0001; error bars represent SD. |
|
|
Fig. 5: The RBD and C-terminal regions of Pa2G4 are required for multiciliation.a ΔRBD and ΔC mutants did not co-localize with the acetylated tubulin signal (magenta). The images were taken by 3D-SIM. Scale bars, 5 µm. b Protein domain schematic of Xenopus Pa2G4 wild-type and deletion mutants used for rescue experiments. RBD, RNA binding domain; Lys, Lysine rich region. c ΔRBD and ΔC mutants failed to rescue ciliary phenotypes upon Pa2G4 knockdown. The indicated mRNAs and MOs were injected into one ventral blastomere at the eight-cell stage. Phalloidin (cyan) stains apical actin and Centrin-RFP marks basal bodies. Cilia was visualized by acetylated tubulin staining. Scale bars, 20 µm. d Western blot of the indicated exogenous Pa2G4 proteins in (c). Quantification of acetylated tubulin signal (e) and phalloidin intensity (f) in an MCC shown in (c). ****, P < 0.0001, one-way ANOVA; image number for acetylated tubulin staining analysis, n = 50; embryos per group (e), n = 25; MCCs for phalloidin intensity quantification, n = 50; embryos per group (f), n = 10; Data are mean ± SD. The expression of ΔRBD and ΔC failed to recover basal body docking (g) and Rac1 activity (h, i) in Pa2G4 morphant MCCs. g The cocktail of the indicated MOs and mRNAs was microinjected into one ventral blastomere at the eight-cell stage. The representative z-stack confocal images were projected in the x-z plane. MCC apical surfaces marked by arrowheads. Scale bars, 5 µm. h pGBD-GFP and Centrin-RFP mRNAs were co-injected with the indicated Pa2G4 mRNAs and MOs (4 ng) into one ventral blastomere of four-cell stage embryos. Anti-acetylated tubulin staining represents multi-cilia (gray). Scale bars, 5 µm. i Quantification of pGBD-GFP intensity in (h), MCC n = 48; embryos per group n = 12; one-way ANOVA, ****, p < 0.0001; error bars represent SD. |
