Click here to close
Hello! We notice that you are using Internet Explorer, which is not supported by Xenbase and may cause the site to display incorrectly.
We suggest using a current version of Chrome,
FireFox, or Safari.
Nat Commun
2024 Oct 26;151:9245. doi: 10.1038/s41467-024-53553-2.
Show Gene links
Show Anatomy links
Deletion upstream of MAB21L2 highlights the importance of evolutionarily conserved non-coding sequences for eye development.
Ceroni F, Cicekdal MB, Holt R, Sorokina E, Chassaing N, Clokie S, Naert T, Talbot LV, Muheisen S, Bax DA, Kesim Y, Kivuva EC, Vincent-Delorme C, Lienkamp SS, Plaisancié J, De Baere E, Calvas P, Vleminckx K, Semina EV, Ragge NK.
???displayArticle.abstract???
Anophthalmia, microphthalmia and coloboma (AMC) comprise a spectrum of developmental eye disorders, accounting for approximately 20% of childhood visual impairment. While non-coding regulatory sequences are increasingly recognised as contributing to disease burden, characterising their impact on gene function and phenotype remains challenging. Furthermore, little is known of the nature and extent of their contribution to AMC phenotypes. We report two families with variants in or near MAB21L2, a gene where genetic variants are known to cause AMC in humans and animal models. The first proband, presenting with microphthalmia and coloboma, has a likely pathogenic missense variant (c.338 G > C; p.[Trp113Ser]), segregating within the family. The second individual, presenting with microphthalmia, carries an ~ 113.5 kb homozygous deletion 19.38 kb upstream of MAB21L2. Modelling of the deletion results in transient small lens and coloboma as well as midbrain anomalies in zebrafish, and microphthalmia and coloboma in Xenopus tropicalis. Using conservation analysis, we identify 15 non-coding conserved elements (CEs) within the deleted region, while ChIP-seq data from mouse embryonic stem cells demonstrates that two of these (CE13 and 14) bind Otx2, a protein with an established role in eye development. Targeted disruption of CE14 in Xenopus tropicalis recapitulates an ocular coloboma phenotype, supporting its role in eye development. Together, our data provides insights into regulatory mechanisms underlying eye development and highlights the importance of non-coding sequences as a source of genetic diagnoses in AMC.
Fig. 1. MAB21L2 variants in individuals with bilateral microphthalmia, including the genomic context of the deletion identified in Family 2.A Pedigree and phenotypic images of the eyes of affected members of Family 1. The proband (II.1, black arrow) shows bilateral microphthalmia and iris coloboma (and has choroid and retinal coloboma, right cataract and left aphakia). His half-brother (II.2) shows bilateral iris coloboma (and has choroid and retinal colobomas, with nystagmus). Their mother (I.2) has a normal external eye appearance (with a small unilateral optic disc coloboma). All three individuals are heterozygous for the missense variant MAB21L2 p.(Trp113Ser). B Pedigree of Family 2. The proband (III.5, black arrow) presented with bilateral microphthalmia (wearing early socket expanders in the photo), orbital cysts and microcephaly. A short upturned nose and prominent philtral pillars can be seen. Her mother (II.2) had very subtle bilateral central anterior lens suture opacities; her father was unavailable. III.5 is homozygous for an ~ 113.5 kb deletion ~ 19 kb upstream of MAB21L2, inherited from her heterozygous mother. C Schematic image of the deleted region identified in Family 2 showing relative positions of LRBA and MAB21L2 (blue, with LRBA exon numbers indicated underneath), evolutionary non-coding conserved elements (CEs) within the deleted region, CNV location (red) and Sanger sequencing of proband demonstrating the breakpoints (sequencing of the breakpoint was performed for the negative strand only, for clarity the chromatogram shown is the reverse complement). CEs 7 and 8 contain the regulatory sequences Ma and Mb, respectively, identified by Tsang et al. 28.
Fig. 2. Zebrafish modelling of the chromosome 4 CNV showing disruption in eye and midbrain development.A Comparative images of the eye in wild-type (mab21l2wt/wt), lrba homozygous knockout fish (lrbamw716/mw716), fish with a homozygous deletion of the CNV identified in Individual III.5 (Family 2) (mab21l2mw715/mw715) and fish compound heterozygous for the deletion and a p.Gln48Serfs*5 frameshift allele in mab21l2 (mab21l2mw715/mw702). Red arrows: misshapen eyecups with a visible gap between the neuroectodermal layers of the optic vesicle (ventral coloboma); white arrows: optic tectum; blue arrows: gap resulting from the reduced size of optic tectum; asterisks: small lens; R: retina; L: lens; OT: optic tectum. B, C Histogram of the lens diameter (B) and eye width (proximal to distal) (C) of wild-type and homozygous mab21l2mw715 fish at 24hpf (n = 17 and 18, correspondingly), 48hpf (n = 22 and 30) and 72hpf (n = 29 and 30). Lens diameter was significantly reduced in mutant fish at 24hpf (p < 0.000001) and 48hpf (p = 0.001282), but not at 72hpf (p = 0.121573). Eye width was subtly decreased in mutant fish at 72hpf (p = 0.028665), but not at 24hpf (p = 0.520299) or 48hpf (p = 0.300519). Statistical analyses: two-tailed t test for two independent samples with Welch correction for unequal variances. D
mab21l2 (yellow) and foxe3 (green) mRNA expression in whole mount wild-type and homozygous mab21l2mw715 fish. White arrows indicate the position of the midbrain (M), eye (E), and lens (L): the mutants exhibited a visibly reduced mab21l2 expression in the midbrain region, and a slightly reduced mab21l2 staining in the eyes at 20- and 24hpf; foxe3 expression (green) in the developing lens was detected at all stages, showing a smaller lens in 20- and 24hpf mutant embryos. Panels (B and C): Black bars: wild-type; greyscale bars: homozygous mab21l2mw715 embryos (24hpf: medium grey; 48hpf: grey; 72hpf: dark grey); * p ≤ 0.05, ** p ≤ 0.01, ***p ≤ 0.001, ****p ≤ 0.0001. Source data is provided in the Source Data file.
Fig. 3. Characterisation of eye size and morphology in Xenopus tropicalis mab21l2 crispant embryos.A Eye phenotypes in wild type (WT) and mab21l2 crispant embryos throughout different developmental stages demonstrating colobomas (abnormal choroid fissure closure; white arrows) in CE14 and deletion crispants. The number of animals showing the abnormal choroid fissure phenotype is indicated. B Outline of the circumference of the eyes (dashed red line) on the injected side of the tadpoles (NF stage 41) indicating the presence of coloboma in CE14 and deletion crispants. C Histogram depicting relative eye size evaluated for individual embryos of wild-type (n = 21), mab21l2-non-CE (n = 21), CE14 (n = 52) and 5’del (n = 39) crispants via 2D measurements of the eye circumference. The ratio of the injected side versus the non-injected side of each group demonstrates a significant reduction in eye size on the injected side of CE14 (p = 0.0013) and deletion crispants (p = 0.0007) compared to WT, while non-CE has a similar ratio (p = 0.7274). Statistical comparison of the eye size ratio, using data from three independent injections, was conducted using a randomised block experiment analysis in GraphPad Prism. Subsequently, mixed-effects analysis followed by Tukey’s post-test was employed to compare different experimental groups to the WT ratio. D 2D and 3D phenotyping of mab21l2-CE14 and mab21l2-non-CE crispants. mesoSPIM light-sheet microscopy in toto imaging of a mab21l2-non-CE (i) and CE14 (vii) embryo stained for PNA-Lectin (blue), WGA-Lectin (green) and Atp1a1 (red) showing coloboma in CE14 crispants (abbreviations: C = coloboma, E = eye). Multiclass U-Net for segmentation of retina (cyan) and lens (yellow) are shown (ii-v, viii-xi), together with three-dimensional U-Net reconstructions (vi, xii) revealing aberrant retinal morphology, coloboma and malformed lens in CE14 crispants (xii) (white arrows). E, F Histograms showing quantification of U-Net reconstructions of retina volume (E) and sphericity (F), revealing a significant reduction of both parameters in mab21l2-CE14 crispant eyes (n = 4) compared to non-CE crispant eyes (n = 6). Statistical significance was determined using a non-parametric two-sided Mann-Whitney U test for the retina volume (p = 0.0095) and a two-sided unpaired t test for sphericity (p = 0.0409). Panels (C, E and F): Data are presented as mean ± SD; ns: not significant, *p ≤ 0.05, **p ≤ 0.01, ***p ≤ 0.001. Source data provided in the Source Data file.
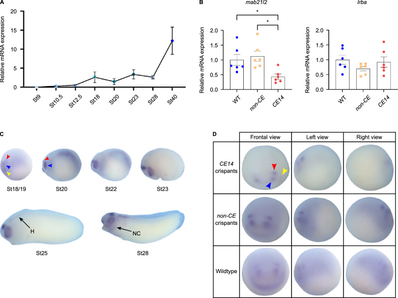
Fig. 4. Expression studies of mab21l2 in wild-type, CE14 and non-CE crispant Xenopus tropicalis.A Quantitative RT-PCR analysis showing mab21l2 expression levels in wild-type animals through different developmental stages: NF st9 (n = 6), st10.5 (n = 6), st12.5 (n = 6), st18 (n = 5), st20 (n = 5), st23 (n = 6), st28 (n = 6) and st40 (n = 5). Each data point represents mean ± SD. B Histograms demonstrating significantly reduced expression of mab21l2 mRNA in mab21l2-CE14 crispants compared with both non-CE crispants and wild-type embryos at NF stage 20 (CE14 versus non-CE: p = 0.0166, n = 6; CE14 versus wild-type: p = 0.0499, n = 6). In contrast, lrba expression was not affected (CE14 versus non-CE: p = 0.5211, n = 6; CE14 versus wild-type p = 0.3164, n = 6). For both genes, statistical significance was determined using one-way ANOVA followed by Tukey’s post-test. Bars represent mean ± SEM; *p ≤ 0.05. C Whole mount in situ hybridisation throughout different developmental stages in wild-type animals showing mab21l2 mRNA expression in the optic field (blue arrowhead), the lens placode (yellow arrowhead) and a region in the midbrain (red arrowhead). Expression becomes apparent in the hindbrain (H) and the migrating neural crest cells (NC) later in development. Embryos are shown in a lateral view, anterior to the left. D In situ hybridisation showing expression of mab21l2 mRNA in wild-type and crispant embryos at NF stage 18/19. Crispant embryos were injected at the 2-cell stage unilaterally on the right with mab21l2-CE14 or non-CE gRNAs. Frontal, left and right views are depicted, with the left view representing the uninjected side. Patterns of mab21l2 expression in the optic vesicle, lens placode or midbrain (blue, yellow and red arrowheads) are absent or reduced on the injected side for mab21l2-CE14 crispants (upper panel) compared to non-CE crispants (middle panel) and wild-type (lower panel). Source data for panels 4A and 4B are provided in the Source Data file.