Click here to close
Hello! We notice that you are using Internet Explorer, which is not supported by Xenbase and may cause the site to display incorrectly.
We suggest using a current version of Chrome,
FireFox, or Safari.
???displayArticle.abstract???
The human impact on environmental landscapes, such as land use, climate change or pollution, is threatening global biodiversity and ecosystems maintenance. Pesticides like the herbicide glyphosate have garnered considerable attention due to their well-documented harmful effects on non-target species. During application, the active ingredient glyphosate is utilized in various formulations, each containing different additive adjuvants. However, the possible effects of these formulations on amphibians - the group with the highest decline rates among vertebrates - remain largely unknown. Therefore, the present study investigated the effects of four glyphosate formulations (Glyphosat TF, Durano TF, Helosate 450 TF, Kyleo) on the embryonic development of the model organism Xenopus laevis (South African clawed frog). Embryos at the 2-cell stage were exposed to various concentrations of glyphosate formulations (glyphosate: 0.01-100 mg/L), and mortality as well as sublethal effects on different organs and tissues were analyzed. The results indicated that the formulations had different effects, particularly on the mortality of Xenopus laevis embryos. At sublethal concentrations, the formulations altered the embryos' external appearance, leading to malformations such as reduced eye and head size. In addition, exposure to formulations impaired heart morphology and function, and the expression of heart-specific genes was altered at a molecular level. Our results confirmed that glyphosate formulations had a stronger effect on Xenopus laevis embryogenesis than pure glyphosate. Therefore, it is crucial to evaluate the active ingredient and the co-formulations independently, as well as the combined, commercially available products, during pesticide risk assessments and renewal procedures of agrochemicals. The severe global decline of amphibians, partly due to herbicide use, highlights the need for strict and efficient monitoring of environmental pesticide loads and application areas.
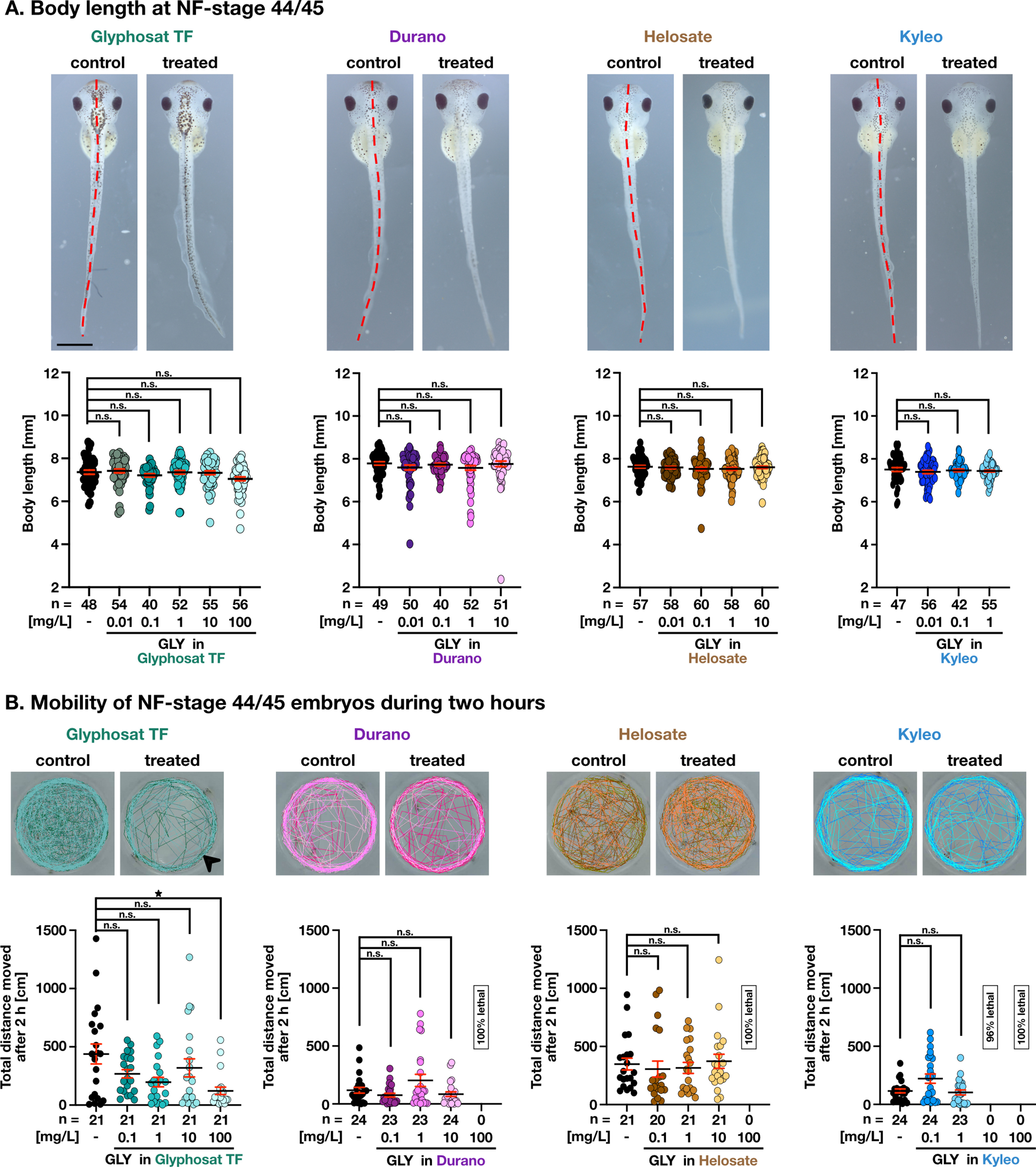
Fig. 2. General morphological phenotype of X. laevis embryos following exposure to glyphosate formulations.
A. Eye area at NF-stage 44/45. Lateral views. The eye area (red dotted circles) of embryos from two independent embryo batches for each glyphosate formulation were measured. The statistical evaluation revealed significantly smaller eyes: from 0.1 mg/L glyphosate in Glyphosat TF and Durano; from 0.01 mg/L glyphosate in Helosate and Kyleo. Scale bar: 250 μm. B. Interocular distance at NF-stage 44/45. The interocular distance (dorsal view, red dotted lines) of X. laevis embryos of two independent embryo batches were measured after exposure in control and glyphosate formulations solutions to investigate the formulations effects on the head size. Exposure in Durano and Helosate resulted in no significant change of the interocular distance. In contrast, exposure to Glyphosat TF and Kyleo led to a smaller interocular distance: 100 mg/L glyphosate in Glyphosat TF; from 0.01 mg/L glyphosate in Kyleo. Scale bar: 500 μm. Abbreviations: GLY, glyphosate; NF, Nieuwkoop and Faber; mg/L, milligram per liter; mm2, square millimeter; mm, millimeter; n, number of embryos analyzed, n.s., not significant.
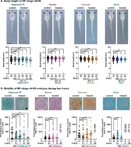
Fig. 3. Influence of glyphosate formulations on X. laevis cardiogenesis.
A. Measurement of heart rate at NF-stage 44/45. Statistical evaluations of the heart rates of embryos performed on two independent embryo batches for each glyphosate formulation. All glyphosate formulations resulted in a reduced heart rate (Glyphosat TF: from 0.01 mg/L glyphosate instead of 1 mg/L glyphosate; Durano: from 0.1 mg/L glyphosate; Helosate and Kyleo: from 0.01 mg/L glyphosate). B. Heart morphology at NF-stage 44/45. Ventral views of Tnnt2 stained ventricles. Treatment with Glyphosat TF, Durano and Helosate resulted in smaller ventricles (white arrowheads). Scale bar: 250 μm. Abbreviations: GLY, glyphosate; NF, Nieuwkoop and Faber; mg/L, milligram per liter; mm2, square millimeter; n, number of embryos analyzed, n.s., not significant.
Fig. 4. Disturbed X. laevis cardiogenesis upon exposure to glyphosate formulations.
Isolated hearts at NF-stage 44/45. Measurement of the atrial (blue dotted lines) and ventricular (pink dotted lines) width of isolated hearts (ventral-anterior view). Glyphosat TF and Helosate exposure resulted in smaller atrial (blue arrowheads) and ventricular (pink arrowheads) widths; Durano had a negative effect on the ventricular width (pink arrowhead); Kyleo had no effect on the heart widths. Scale bar: 200 μm. Abbreviations: GLY, glyphosate; NF, Nieuwkoop and Faber; mg/L, milligram per liter; mm, millimeter; n, number of embryos analyzed, n.s., not significant.
Fig. 5. Heart-specific gene analysis in X. laevis embryos.
A. mhcα expression area and intensity at NF-stage 28. Ventral views of NF-stage 28 embryos with focus on the mhcα expression domain and measurement of the mhcα expression area (red dotted lines) and of the normalized mean intensity. Durano: increased intensity (pink arrowhead); Helosate: increased area (blue arrowhead) and intensity (pink arrowhead). Scale bar: 250 μm. B. mef2d expression area and intensity at NF-stage 28. Ventral views of NF-stage 28 embryos with focus on the mef2d expression domain and measurement of the mef2d expression area (red dotted lines) and of the normalized mean intensity. Glyphosat TF and Kyleo: decreased intensity (rosa arrowheads); Helosate: increased intensity (pink arrowhead). Scale bar: 250 μm. Abbreviations: GLY, glyphosate; NF, Nieuwkoop and Faber; mg/L, milligram per liter; mm2, square millimeter; n, number of embryos analyzed, n.s., not significant.