|
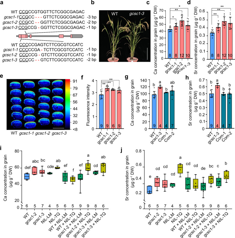
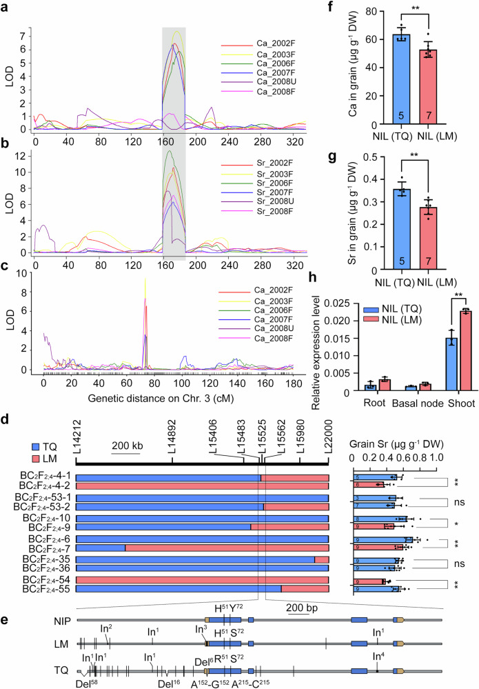
Fig. 1. QTL analysis and map-based cloning of qGCa3 in rice.a–c The LOD profiling of qGCa3 on chromosome 3 in the LT-RIL population grown in multiple years under different conditions. QTL analyses were performed based on grain Ca (a, c) or Sr (b) concentration by using RFLP markers (a, b) or SNPs (c) derived from whole genome resequencing. F flooded; U unflooded. d Fine mapping of qGCa3. The grain Sr of BC2F2;4 plants of six recombinants and the corresponding control lines were determined. e Gene structure and sequence variation of GCSC1 among Nipponbare (NIP), two parental lines “Lemont“(LM) and “TeQing” (TQ). Blue bars, exons; orange bars, untranslated regions; black bar, insertion; vertical lines, SNPs; In insertion; Del deletion. The concentrations of Ca (f) and Sr (g) in grains of two NILs. NIL(TQ), NIL with genotype as TQ; NIL(LM), NIL with genotype as LM. Data in (d, f–h) are presented as mean ± SD with indicated biological replicates. h Expression level of GCSC1 in the root, basal node, and shoot of NIL(TQ) and NIL(LM). Data was presented as mean ± SD with three biological replicates with three plants in each replicate. * and ** in (d, f, g) indicates significant difference at p ≤ 0.05 and p ≤ 0.01, respectively (two-sided Student’s t-test). ns, no significant difference. DW, dry weight. Source data are provided as a Source Data file. P values detailed in Source data. |
|
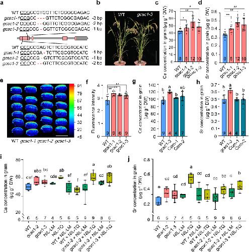
Fig. 2. Characterization of the gcsc1 mutants and complementation test.a Knockout mutants of GCSC1 generated by CRISPR/Cas9 genome editing technology. Two gRNA targets are indicated with vertical lines. PAM sits are underlined. Deletions are indicated with red lines. gcsc1-1 is frame shift mutation; gcsc1-2 and gcsc1-3 are premature termination mutants. b The growth phenotype of WT and gcsc1-1 grown in a paddy field at harvesting stage. Bar, 25 cm. The concentrations of Ca (c) and Sr (d) in the grains of WT and gcsc1. e X-ray fluorescence (XRF) scanning the grains of WT and gcsc1. The red and blue colors represent high and low Ca concentration, respectively. Bar, 5 mm. f Quantification of the fluorescence intensity of XRF images in (e). g, h Transgenic complementation of gcsc1 by transforming the cDNA of GCSC1 from LM and expressed under the control of its native promoter. Grain Ca (g) and Sr (h) concentration of WT, gcsc1, and two independent complemented lines were determined. i Genetic complementation of gcsc1 by crossing with NIL(TQ) or NIL(LM). The Ca (i) and Sr (j) concentrations in the grains of WT, gcsc1, NIL(TQ), NIL(LM), and F1 plants were determined. Data in (c, d, f–h) are presented as mean ± SD with indidated biological replicates. Data in (i–j) are shown as boxplots displaying the maximum and minimum, first and third quantiles, and the median. The number below each box indicates the number of biological replicates. Statistical significance was determined by two-sided Student’s t-test (c, d, f) or Fisher’s least significant difference (LSD) test (g–j). *p ≤ 0.05; **p ≤ 0.01; Different letters above the bars in (g–j) indicate significant difference at p ≤ 0.05. DW, dry weight. Source data are provided as a Source Data file. P values detailed in Source data. |
|
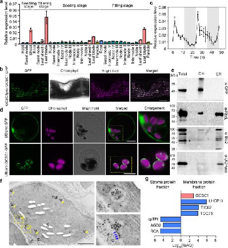
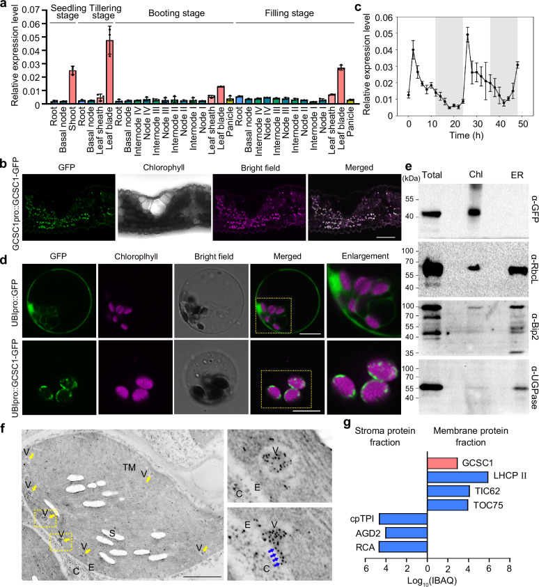
Fig. 3. Expression pattern and subcellular localization of GCSC1.a Expression level of GCSC1 in different organs at different growth stages. Samples were taken from LM grown in a paddy field. b Tissue-specific expression of GCSC1 in leaf blade. Cross section of the leaf blade of transgenic lines expressing GCSC1pro::GCSC1-GFP. Bar, 40 µm. c Diurnal rhythmic expression of GCSC1 in the leaf blade. The leaf blades of three-week-old LM seedlings grown hydroponically were sampled every 2 h for 2 d. The white and grey background represent light and dark conditions, respectively (0 = dawn). The relative expression level of GCSC1 in (a, c) was normalized to the rice OsACTIN1 gene and presented as mean ± SD with three biological replicates with three plants in each replicate. d Subcellular localization of GCSC1 in stable transgenic rice plants expressing UBIpro::GCSC1-GFP. The rectangle indicates the enlarged region. Bar, 10 µm. e Chloroplast localization of GCSC1 determined by western blot. Total protein were extracted from the leaf blade of UBIpro::GCSC1-GFP transgenic plants and then fractionated into chloroplast and ER proteins and subjected to immunoblotting with antisera against GFP, RbcL (chloroplast marker), Bip2 (ER marker), and UGPase (cytosol marker). f Immunogold electron microscopy analysis revealed the localization of GCSC1 to the chloroplast vesicle. Ultrathin sections were prepared from the leaf of the UBIpro::GCSC1-GFP transgenic line followed by immunogold labeling using GFP antibodies. The yellow rectangles indicate the enlarged parts shown on the right panel. Yellow arrows denote the chloroplast vesicles; blue arrows indicate the gold particles on the chloroplast vesicle that is undergoing of invagination from or fusion into the inner envelope membrane. E envelope membrane; V vesicle; TM thylakoid membranes; S starch; C cytosol. Bar, 1 µm. g Chloroplast membrane localization of GCSC1 determined by LC-MS/MS. Chloroplast proteins from WT plants were extracted and fractionated into stroma and membrane fractions. Proteins in each fraction were determined by LC-MS/MS. The abundance of GCSC1, stroma, and membrane marker proteins were shown in log value transformed. IBAQ, intensity-based absolute-protein-quantification. Source data are provided as a Source Data file. |
|
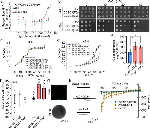
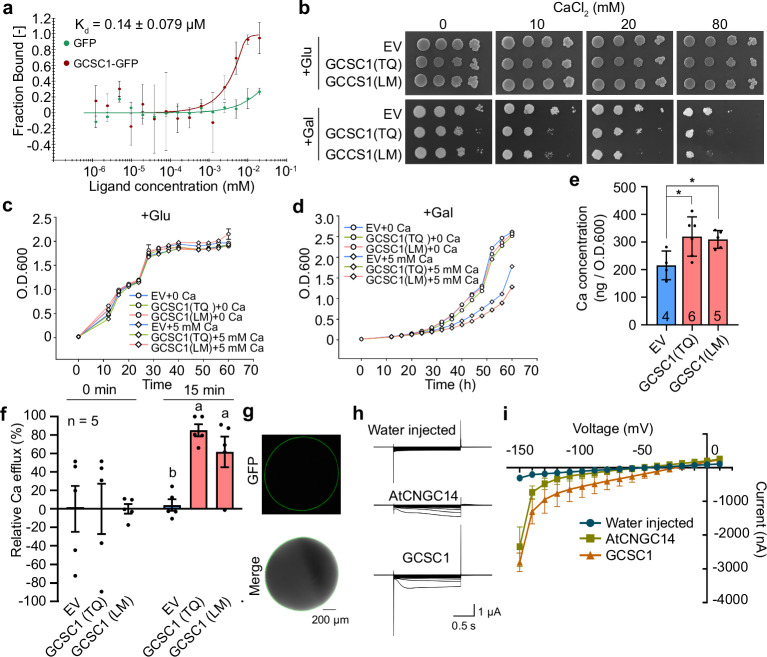
Fig. 4. Ca2+ binding and transport activity of GCSC1.a Determination of the binding activity of GCSC1 to Ca2+ using microscale thermophoresis. The GCSC1-GFP or GFP protein was purified from UBIpro::GCSC1-GFP or UBIpro::GFP transgenic plants, respectively, and then mixed with various concentrations of CaCl2 (ligand). b Ca2+ transport activity of GCSC1 in yeast. The yeast mutant k667 transformed with empty vector (EV) or GCSC1 from TQ or LM were serially diluted and spotted on the media containing glucose (Glu) or galactose (Gal) as carbon source and supplied with various concentrations of CaCl2.
c, d Growth curves of various yeast strains in the liquid Glu (c) or Gal (d) media supplied without or with 5 mM CaCl2. The O.D.600 was measured at indicated times. The growth curves of yeast strains transformed with GCSC1 from TQ and LM were almost identical and were overlapped in (d). e Ca concentrations in yeast cells transformed with EV or GCSC1 from TQ or LM. Data in (a, c–e) are presented as mean ± SD (n = 3 biological replicates). * indicates significant differences between EV and GCSC1 at p ≤ 0.05 (two-sided Student’s t-test). f Ca2+ transport activity of GCSC1 in everted membrane vesicles of E. coli BL21 strain transformed with EV or GCSC1 from TQ or LM. The Ca concentrations in everted membrane vesicles were determined at 0 and 15 min after incubation, and the Ca2+ efflux relative to time point 0 was calculated. Data are presented as mean ± SE (n = 5). Different letters indicate significant differences p ≤ 0.01 (Fisher’s LSD test). g Plasma membrane localization of GCSC1-GFP in Xenopus oocytes. h, Two-electrode voltage-clamp characterization of GCSC1 in Xenopus oocytes. AtCNGC14 expressed oocytes were used as positive control and water-injected oocytes showing background currents were used as negative control. The currents were recorded in a bath solution containing 20 mM CaCl2 by a stepwise mode. i, Steady-state current-voltage (I-V) relationships of recordings as in (h). Data are presented as mean ± SE with four biological replicates. Source data are provided as a Source Data file. P values detailed in Source data. |
|
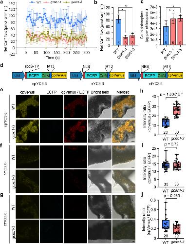
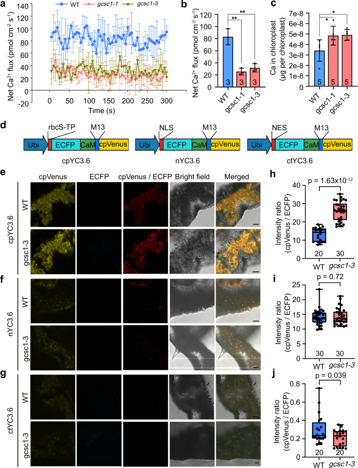
Fig. 5. GCSC1 mediates Ca2+ efflux from chloroplast.a Measurement of Ca2+ flux in chloroplasts by Non-invasive Micro-test Technique (NMT). Chloroplasts were purified from the leaves of WT and two independent knockout gcsc1 mutants and used for time-course recording of net Ca2+ flux for 5 min with a 5 s interval. Each data point is presented means ± SD with three independent measurements. b The integrated net Ca2+ flux over 5 min for the chloroplasts of WT and gcsc1. c The Ca content in the intact chloroplasts isolated from leaves of WT and gcsc1. The amount of Ca was normalized to the chloroplast number. d N-fusion of targeting peptides directs YC3.6 to chloroplast, nuclear or cytosolic. FRET-based Ca2+ imaging in the chloroplasts (e), nucleus (f), or cytosol (g) of WT and gcsc1 plants transformed with chloroplast targeting Ca2+ indicator cpYC3.6, nuclear Ca2+ indicator nYC3.6 or cytosolic Ca2+ indicator ctYC3.6. Representative confocal images of the cross-section of leaf blades of WT and gcsc1 were showed. Bar, 20 µm. Quantitative analysis of the fluorescent intensity ratio of cpVenus to ECFP for cpYC3.6 (h), nYC3.6 (i), or ctYC3.6 (j) as shown in (e–g). Data in (b–c) are presented as means ± SD with indicated biological replicates on the bottom of each column. Data in (h–j) are presented as boxplots displaying the maximum and minimum, first and third quantiles, and the median. The number below each box indicates the number of replicates. * in (c) and ** in (b) indicate significant differences between WT and gcsc1 at p ≤ 0.05 and p ≤ 0.01, respectively (two-sided Student’s t-test). P values in (h–j) were generated by two-sided Student’s t-test. Source data are provided as a Source Data file. |
|
Fig. 6. Determination of self-interaction and oligomerization of GCSC1.a Self-interaction of GCSC1 determined by split-ubiquitin based yeast two-hybrid analysis. The 1:10 serial dilutions of yeast cells transformed with indicated plasmids were spotted on control medium (left) or selective medium (right). APP and Fe65 proteins were used as positive control. b Bimolecular fluorescence complementation assay (BiFC) showing self-interaction of GCSC1 on chloroplast. The N-terminal (nYFP) or C-terminal split YFP (cYFP) were in-frame fused with GCSC1, respectively, and were co-expressed in N. benthamiana leaf epidermis cells. Representative confocal images were shown. Bar, 10 µm. c Determining the oligomerization of GCSC1 by BN-PAGE. Total proteins extracted from WT or UBIpro::GCSC1-GFP transgenic line were resolved by BN-PAGE (upper panel) under nondenaturing condition and then immunoblotted with anti-GFP antibody. The loading control was defined by staining the Rubisco using Ponceau S stain. Approximate molecular weights (kDa) are shown on the left. The arrows on the right denote the putative oligomers of GCSC1-GFP fusion protein with indicated molecular weights. Source data are provided as a Source Data file. |
|
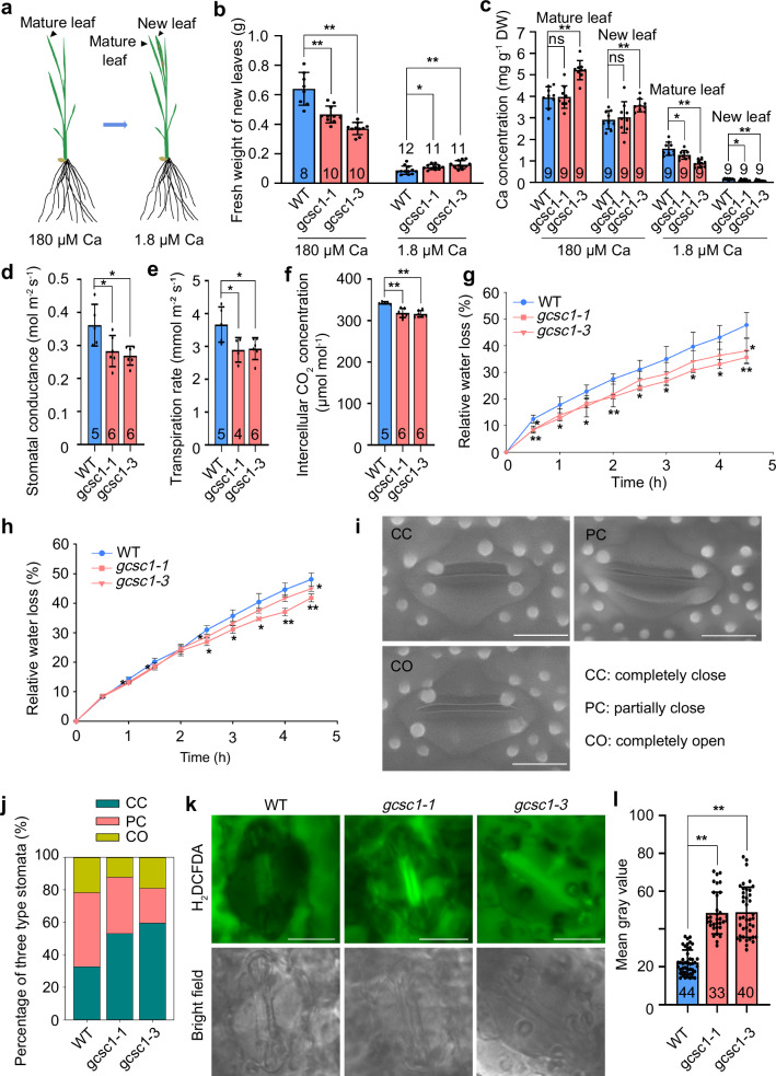
Fig. 7. Knockout of GCSC1 alters Ca allocation in rice.a Diagram showing the treatment of WT and gcsc1 under Ca sufficient (180 μM) or limited (1.8 μM) conditions. Five-leaf-old plants grown hydroponically in nutrient solution containing 180 μM Ca were kept growing or treated with 1.8 μM Ca until a new leaf fully emerged. b Fresh weight of new leaves of WT and gcsc1 plants grown hydroponically as described in (a). c Ca concentrations in the mature and new leaves of WT and gcsc1 plants grown under Ca sufficient or limited conditions. d–f The stomatal conductance (d), transpiration rate (e), and intercellular CO2 concentration (f) on flag leaves of WT and gcsc1 at grain filling stage. g, h, The relative water loss in the flag leaves of WT and gcsc1 at grain filling stage (g) or in the second fully expanded leaves of four-week-old plants grown hydroponically (h). i, Environmental scanning electron microscopy images of three levels of stomatal opening. Bar, 10 µm. j The percentage of three levels of stomatal opening in WT and gcsc1. k Examination of H2O2 accumulation in the guard cells of WT and gcsc1 by staining with a fluorescence dye H2DCFDA. Bar, 10 mm. l Quantitative analysis of the fluorescence intensity of H2DCFDA in the guard cells of WT and gcsc1. Data are presented as means ± SD in (b–j) with n = 9 in (b), 3 in (c, g, h), 6 in (d–f), 42-49 in (j) and 33-44 in (l). * and ** indicate significant differences between WT and gcsc1 at p ≤ 0.05 and p ≤ 0.01, respectively (two-sided Student’s t-test). DW, dry weight. FW, fresh weight. Source data are provided as a Source Data file. P values detailed in source data. |
|
Fig. 8. Contribution of allelic variation of GCSC1 on the variation of grain Ca/Sr concentrations and the proposed working model.a The polymorphic sites in the promoter or coding region of GCSC1 among natural rice accessions. Del15, 58-bp deletion; In29, 28-bp insertion; Del16, 16-bp deletion; S42(In), Ser insertion at position 42. b Haplotype analysis on the coding sequence of GCSC1 in 2956 rice accessions. Grain Ca (c, e, g) and Sr (d, f, h) concentrations in rice accessions with different haplotypes in the coding region (c, d), with or without the indicated indel in the promoter region (e, f), or with different promoter haplotypes derived from the combination of three indels in the promoter (g, h). Data in (c–h) are shown as boxplots displaying the maximum and minimum, first and third quantiles, and the median. The numbers under the boxes are the accession number; different letters above the boxes indicate significant differences at p ≤ 0.05 (Fisher’s least significant difference (LSD) test without adjustment). The correlations of the relative expression of GCSC1 in leaves with the grain Ca (i) or Sr (j) concentrations in 40 rice accessions. The expression of GCSC1 in the leaves of 4-week-old plants was determined by qRT-PCR. DW, dry weight. k The proposed model of GCSC1 in regulation of Ca allocation in rice. The chloroplast vesicle-localized CGSC1 mediates Ca2+ efflux from chloroplasts to cytosol probably by vesicle traffic from thylakoid membrane to the inner envelope membrane (left panel). Knockout of GCSC1 results in elevation of Ca level in chloroplasts which triggers the production of ROS in guard cells and promotes stomatal closure and reduces transpiration rate, and thus promotes more Ca allocation to grains and results in higher Ca level in grains (right panel). The red dots represent Ca2+. Various Ca2+ channels or transporters involved in the Ca2+ fluxes are indicated. Source data are provided as a Source Data file. P values detailed in source data. |