Click here to close
Hello! We notice that you are using Internet Explorer, which is not supported by Xenbase and may cause the site to display incorrectly.
We suggest using a current version of Chrome,
FireFox, or Safari.
An Anti-Invasive Role for Mdmx through the RhoA GTPase under the Control of the NEDD8 Pathway.
Bou Malhab LJ, Schmidt S, Fagotto-Kaufmann C, Pion E, Gadea G, Roux P, Fagotto F, Debant A, Xirodimas DP.
???displayArticle.abstract???
Mdmx (Mdm4) is established as an oncogene mainly through repression of the p53 tumour suppressor. On the other hand, anti-oncogenic functions for Mdmx have also been proposed, but the underlying regulatory pathways remain unknown. Investigations into the effect of inhibitors for the NEDD8 pathway in p53 activation, human cell morphology, and in cell motility during gastrulation in Xenopus embryos revealed an anti-invasive function of Mdmx. Through stabilisation and activation of the RhoA GTPase, Mdmx is required for the anti-invasive effects of NEDDylation inhibitors. Mechanistically, through its Zn finger domain, Mdmx preferentially interacts with the inactive GDP-form of RhoA. This protects RhoA from degradation and allows for RhoA targeting to the plasma membrane for its subsequent activation. The effect is transient, as prolonged NEDDylation inhibition targets Mdmx for degradation, which subsequently leads to RhoA destabilisation. Surprisingly, Mdmx degradation requires non-NEDDylated (inactive) Culin4A and the Mdm2 E3-ligase. This study reveals that Mdmx can control cell invasion through RhoA stabilisation/activation, which is potentially linked to the reported anti-oncogenic functions of Mdmx. As inhibitors of the NEDD8 pathway are in clinical trials, the status of Mdmx may be a critical determinant for the anti-tumour effects of these inhibitors.
Figure 6. Mdmx interacts with the inactive GDP form of RhoA through its Zn finger domain. (A) A375 cells were transfected with GFP-tagged RhoA constructs (3 μg) and HA-Mdmx (3 μg) as indicated. After 24 h post-transfection, extracts were used for GFP trap pull-downs (PD) before eluates, and total cell extracts were used for Western blot analysis. SE: Short exposure, LE: Long exposure. (B) Recombinant GST-RhoA loaded in vitro either with GDP or GTPγS was used for pull-down assays with A375 cell extracts. Eluates and total cell extracts were used for Western blot analysis. (C) Schematic representation of the Mdmx protein domains. ZF: Zinc Finger, RF: Ring Finger, NoLS: nucleolus localisation signal-adapted from [56]. The * indicate the phosphorylation sites S342/S367/S403 mutated into Alanine (3SA Mdmx mutant). (D) Experiment was performed as in (A) using, instead, the indicated Mdmx constructs and the GFP-RhoAN19 mutant. GFP trap pull-down (PD) eluates and total cell extracts were used for Western blotting. (E) Experiment as in (D) using the wild type and Zn finger (ZF) deletion Mdmx mutant. Arrows indicate the wild type and Zn finger deletion mutant.
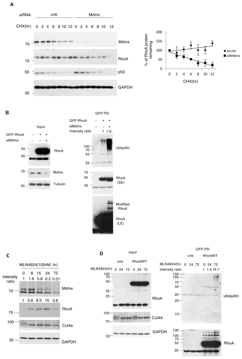
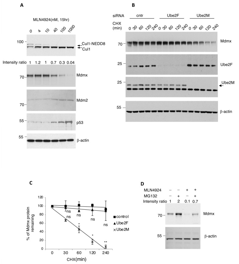
Figure 1. Prolonged inhibition of the NEDD8 pathway promotes Mdmx degradation. (A) A375 melanomas cells were treated with increasing concentrations of the NEDD8 inhibitor MLN4924, and total cell extracts were analysed using Western blotting for the indicated proteins. (B) Half-life experiment for Mdmx in A375 cells upon knockdown of the NEDD8 E2-conjugating enzymes Ube2F and Ube2M using cycloheximide (30 μg/mL). (C) Quantification for the experiment presented in B. Values represent the mean of three independent experiments ± SD. p-values * < 0.05, ** < 0.01 by Student’s t-test. ns: non-significant. (D) A375 cells were treated with MLN4924 (1 μM, 15 h) and MG132 (30 μM, 4 h), and cell extracts were used for Western blotting.
Figure 2. Mdmx degradation induced upon NEDDylation inhibition requires inactive Cullin4A and Mdm2. (A) A375 cells were co-transfected with different dominant negative-expressing Flag-tagged Cullin constructs (3 μg) and HA-Mdmx (3 μg). After 48 h post-transfection, total cell extracts were used for Western blotting as indicated. (B) A375 cells were transfected with either control, Cullin4A, or Cullin4B siRNAs followed by MLN4924 treatment (1 μM, 15 h). After 48 h post-transfection, cell extracts were used for Western blotting against the indicated proteins. (C) Experiment performed as in B using Actinomycin D treatment (5 nM, 15 h). (D) A375 cells were transfected with Mdm2-targeting siRNAs and treated as indicated (MLN4924, 1 μM, 15 h), before extracts were analysed by Western blotting using indicated antibodies. (E) A375 cells were treated with MLN4924 (1 μM, 6 h, conditions where Mdmx levels are not significantly affected) and extracts were used for immunoprecipitations using 4B2 anti-Mdm2 antibody. Western blot analysis on immunoprecipitates and total cell extracts was performed with the indicated antibodies.
Figure 3. Mdmx stabilises RhoA and is required for the morphological changes induced upon NEDDylation inhibition in metastatic cell lines. (A) MDA-MB-231 cells were transfected with either control or Mdmx siRNAs before treatment with MLN4924 (0.5 μM). Cell morphology was monitored 24 h post-treatment. (B,C). A375 cells were treated as indicated, and extracts were used for Western blotting using indicated antibodies. (D) A375 cells were treated with MLN4924 and the RhoA/ROCK inhibitor Y27632 (10 μM, 2 h) as indicated, and total cell extracts were used for Western blotting using indicated antibodies. (E) A375 and MDA-MB-231 cells were transfected with Mdmx siRNAs for 72 h before cells were harvested, and extracts were used for Western blotting using indicated antibodies. (F) A375 cells were transfected with control or Mdmx siRNAs and treated with MLN4924 (0.5 μM) 24 h before harvesting (48 h in total). Western blotting on cell extracts was performed as indicated.
Figure 4. Mdmx is required for RhoA stabilisation and activation induced upon NEDDylation inhibition. (A) A375 cells transfected with control or Mdmx siRNAs for 72 h were then treated with cycloheximide (30 μg/mL), cells were harvested at the indicated times before Western blot analysis of cell extracts. Right graph represents the quantification of RhoA levels in the experiment. Values represent the mean of three independent experiments ± SD. (B) A375 cells transfected with control or Mdmx siRNAs were then transfected with control empty vector or wild type GFP-RhoA constructs as indicated. To prevent RhoA degradation, proteasome inhibitors (MG132, 30 μM, 5 h before harvesting) were used. Upon GFP-RhoA pull-downs (PD) the eluates were blotted with anti-ubiquitin antibodies. SE: Short exposure, LE: Long exposure. (C) A375 cells were treated with MLN4924 (100 nM) for the indicated times, and cell lysates were analysed using Western blotting as indicated. (D) A375 cells were transfected with either control or GFP-tagged wild type RhoA and treated with MLN4924 (100 nM) for the indicated times. To prevent RhoA degradation, proteasome inhibitors (MG132, 30 μM, 5 h before harvesting) were used for all indicated time points. GFP trap pull-down (right panel) was performed, and RhoA ubiquitination was analysed using Western blotting.
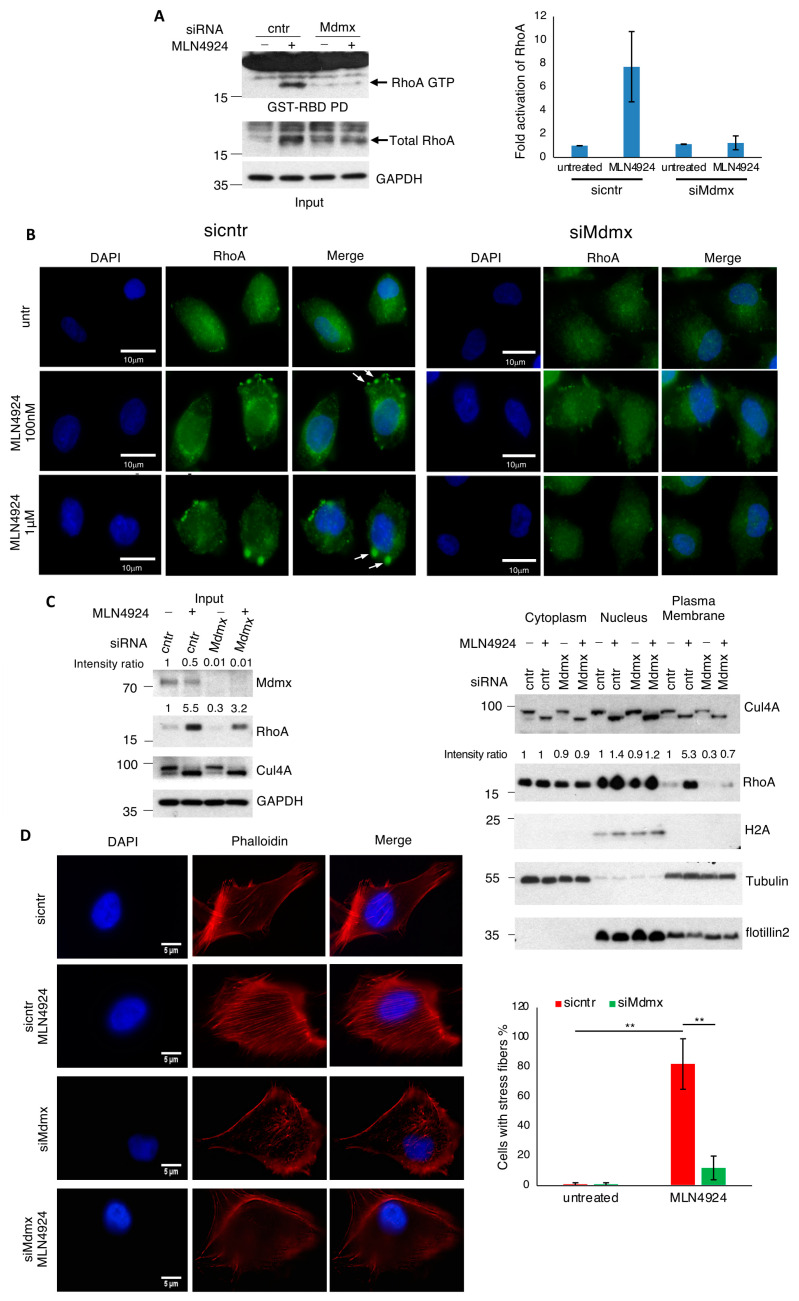
Figure 5. Mdmx is required for RhoA activation at the plasma membrane. (A) A375 cells transfected with control or Mdmx siRNAs were treated with MLN4924 (1 μM, 15 h), and extracts were used in a GST-Rhotekin pull-down to isolate the active GTP-loaded state of RhoA. Eluates and total cell extracts were used for Western blotting. The graph represents the mean of two independent experiments ± SD of the fold activation of RhoA (Materials and Methods). (B) A375 cells transfected with control or Mdmx siRNAs were treated with MLN4924 (15 h) before the analysis of RhoA using immunofluorescence. Arrows indicate the localisation of RhoA in the plasma membrane upon MLN4924 treatment. (C) Similar experiment as in A (MLN4924, 1 μM, 15 h), but cells were used for the isolation of plasma membranes. Total cell extracts (left panel) and isolated fractions (right panel) were used for Western blot analysis. (D) Experiment performed as in (A), using low doses of MLN4924 (100 nM, 15 h) to prevent the induced morphological changes, and cells were used for Phalloidin staining to monitor stress fiber formation. Right panel is the quantification of the experiment performed in (D), using 100 cells/condition (n = 3), ±SD. p-values, ** < 0.01.
Figure 7. Mdmx and RhoA-dependent effect of MLN4924 treatment on Xenopus gastrulation. (A) Schemes of Xenopus embryo external morphology at four consecutive stages of gastrulation. The onset gastrulation is marked by the appearance of pigmented cells that outline the future blastopore (arrowhead). A flow of mesoderm internalisation is established (blue arrows), starting on the dorsal side and propagating all around to form the so-called blastopore lip. As internalisation progresses, the blastopore progressively shrinks. Its complete closure marks the end of gastrulation. (B) Representative images of five embryos per condition, from the same experiment, imaged at the mid–late blastula (stage 12). The embryos were oriented bottom-up to view the blastopore (arrows). Embryos were injected at the two cell stage with control morpholino (COMO), Mdmx-specific MO (MdmxMO), or mRNA coding for dominant negative RhoA N19 (dnRhoA). From blastula stage on, embryos were incubated in the presence of 20 μM MLN4924. Solvent DMSO (1/500) was used as negative control. Scale bar, 500 μm. (C) Quantification of relative blastopore area, normalised for each experiment to the average area of COMO-DMSO controls. Total number of embryos and number of independent experiments are indicated at the top of the graph. The coloured dots indicate the mean values for each experiment. Statistical comparison: non-parametric Anova (Kruskal–Wallis) followed by post hoc Dunn’s test. p-values, * < 0.05, ** < 0.01. (D,E) Examples of control and MLN4924-treated embryos at a late stage (tailbud). (D) The embryo has become thin and elongated (red double arrowhead). It is curved because still confined by the transparent egg shell. The anterior part (asterisk) shows well-defined head structures (purple arrow, optic anlage). (E) MLN4924-treated embryos show a typical phenotype resulting from moderately defective gastrulation. The embryo axis has remained much shorter, and the head structures are missing. Scale bar, 500 μm.
Figure 8. Mdmx prevents cell invasion but not 2D cell migration of metastatic cells. (A) A375 and MDA-MB-231 cells were used in a 3D cell invasion assay and the effect of NEDD8 inhibition was tested as described in Materials and Methods. Values represent the mean of 4 independent experiments ± SD. p-values * < 0.05, ** < 0.01 by Student t-test. (B) Similar experiment was performed to test the effect of NEDD8 inhibition (MLN4924, 1 μM) on 2D cell migration. Black lines indicate the gap between cells filled over the indicated period of time. (C) A375 cells transfected with control or Mdmx siRNAs were treated with MLN4924 (1 μM, 15 h) as indicated and cell extracts were used for Western blot analysis. (D) Similar experiment as in A, but 36 h prior to MLN4924 treatment, A375 cells were transfected with control or Mdmx siRNAs. Values represent the mean of four independent experiments ± SD. p-values * < 0.05, ** < 0.01 using Student t-test. (E) Transient inhibition of NEDDylation and CRL inactivation results in RhoA stabilisation and activation that depends on Mdmx. Prolonged NEDD8 inhibition allows for the formation of complexes between non-NEDDylated Cullin4A (inactivation of CRL4A) and E3-ligases (Mdm2) that promote the degradation of Mdmx and subsequent destabilisation of RhoA.