XB-ART-60986
HGG Adv
2024 Sep 10;54:100353. doi: 10.1016/j.xhgg.2024.100353.
Show Gene links
Show Anatomy links
Non-coding cause of congenital heart defects: Abnormal RNA splicing with multiple isoforms as a mechanism for heterotaxy.
Wells JR, Padua MB, Haaning AM, Smith AM, Morris SA, Tariq M, Ware SM.
???displayArticle.abstract???
Heterotaxy is a disorder characterized by severe congenital heart defects (CHDs) and abnormal left-right patterning in other thoracic or abdominal organs. Clinical and research-based genetic testing has previously focused on evaluation of coding variants to identify causes of CHDs, leaving non-coding causes of CHDs largely unknown. Variants in the transcription factor zinc finger of the cerebellum 3 (ZIC3) cause X-linked heterotaxy. We identified an X-linked heterotaxy pedigree without a coding variant in ZIC3. Whole-genome sequencing revealed a deep intronic variant (ZIC3 c.1224+3286A>G) predicted to alter RNA splicing. An in vitro minigene splicing assay confirmed the variant acts as a cryptic splice acceptor. CRISPR-Cas9 served to introduce the ZIC3 c.1224+3286A>G variant into human embryonic stem cells demonstrating pseudoexon inclusion caused by the variant. Surprisingly, Sanger sequencing of the resulting ZIC3 c.1224+3286A>G amplicons revealed several isoforms, many of which bypass the normal coding sequence of the third exon of ZIC3, causing a disruption of a DNA-binding domain and a nuclear localization signal. Short- and long-read mRNA sequencing confirmed these initial results and identified additional splicing patterns. Assessment of four isoforms determined abnormal functions in vitro and in vivo while treatment with a splice-blocking morpholino partially rescued ZIC3. These results demonstrate that pseudoexon inclusion in ZIC3 can cause heterotaxy and provide functional validation of non-coding disease causation. Our results suggest the importance of non-coding variants in heterotaxy and the need for improved methods to identify and classify non-coding variation that may contribute to CHDs.
???displayArticle.pubmedLink??? 39275801
???displayArticle.pmcLink??? PMC11470249
???displayArticle.link??? HGG Adv
Species referenced: Xenopus laevis
Genes referenced: abcc5 alg11 anapc1 dusp5 epha2 epo fancd2 fgf16 flt3lg focad gpr101 gripap1 irf8 lzic map7d2 med10 mid1 mxd4 ninj2 nup214 nxpe3 ociad2 pcgf2 plekha4 ppp1cb qsox2 rab14 snx11 spint1 taf4b tbc1d15 trim8 wdr41 wscd2 zic2 zic3 zic4
GO keywords: Wnt signaling pathway [+]
???displayArticle.disOnts??? congenital heart disease
???attribute.lit??? ???displayArticles.show???
|
|
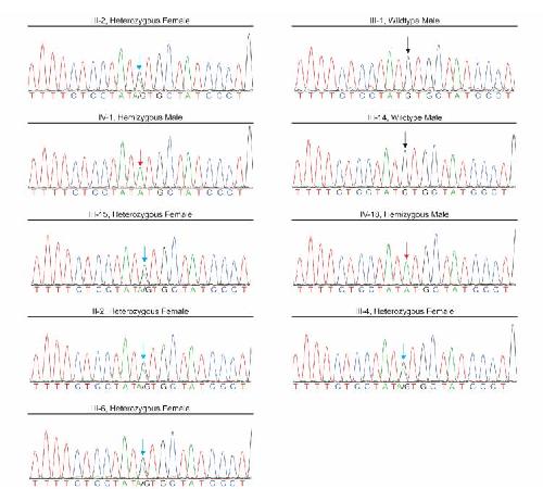
Figure 1. Intronic variant in ZIC3 identified by WGS of an X-linked heterotaxy pedigree. (A) A pedigree with four heterotaxy-affected males (black squares) displaying an X-linked recessive inheritance pattern. Generations are labeled I–IV while individuals within each generation are numbered from 1 to 20. Deceased individuals are denoted with a diagonal line with the cause of death indicated as “d.” when available. X-exome sequencing (dashed orange outer frame) performed on two separate trios did not identify a coding variant in ZIC3, while WGS (solid blue outer frame) completed on two males with heterotaxy (IV-1 and IV-18) revealed a ZIC3 c.1224+3286A>G intronic variant. A + W, alive and well; CHD, congenital heart defect; CL, cleft lip; CP, cleft palate; E, encephalocele; GA, gestational age; IUFD, intrauterine fetal demise; IVF, in vitro fertilization; MAB, missed abortion; P, pregnancy; SAB, spontaneous abortion; SAB 2/2 PA, spontaneous abortion secondary to placental abruption; VSD; ventricular septal defect; wk, week. (B) Schematic diagram of IV-1 and IV-18 WGS and variant filtering steps (Figure S1) identifying ZIC3 c.1224+3286A>G as a plausible disease-causing variant. (C) Sanger sequencing chromatogram of the predicted 3′ splice acceptor site in III-14, III-15, and IV-18. The sequence at the ZIC3 c.1224+3286 position is denoted as a black arrow for the father (ZIC3 c.1224+3286A), a red arrow for the hemizygous male with heterotaxy (ZIC3 c.1224+3286A>G), and a blue arrow for the heterozygous mother. (D) ZIC3 contains four exons with the untranslated regions (UTRs) shown as checkerboard-colored rectangles. The ZIC3 c.1224+3286A>G variant is located within the intronic region between exons 3 and 4 and it is predicted to result in a cryptic 3′ splice acceptor sequence (see also Table S6). Predicted intronic and exonic sequences are shown in lowercase and capital letters, respectively. The mutated “g” in ZIC3 c.1224+3286A>G is shown in bold red while the predicted “ag” cryptic splice acceptor caused by the variant is underlined. |
|
|
Figure 2. The ZIC3 c.1224+3286A>G variant acts as a 3′ splice acceptor between exon 2 and the predicted P1 in a minigene assay. (A) Illustrative representation of ZIC3 showing the ZIC3 c.1224+3286A>G variant predicted to result in a 3′ cryptic splice acceptor that causes the inclusion of P1. (B) ZIC3 encodes two isoforms: isoform 1 formed by exons 1-2-3 (dominant isoform), and isoform 2 encoded by exons 1-2-4. The ZIC3 predicted isoform is expected to be encoded by exons 1-2-P1. (C) Minigene plasmids contain a 1,289-bp minigene construct composed of a CMV promoter (brown and white checkerboard pattern), exon 2 (final 40-bp portion, green), intron (140 bp, gray), P1 (255 bp, predicted coding region of P1, red; predicted 3′ UTR region of P1, red and white checkerboard pattern), a 2-bp barcode sequence, and an SV40 poly(A) tail signal sequence (dark yellow and white checkerboard pattern). (Ci) The exon 2 to P1 control construct contains the reference ZIC3 c.1224+3286A sequence predicted to not alter splicing resulting in full intron retention. (Cii) The exon 2 to P1 construct containing the ZIC3 c.1224+3286A>G variant is predicted to generate a 3′ splice acceptor and remove the intron. (D) Electrophoretogram of amplicons obtained by RT-PCR from amplified cDNA of the ZIC3 c.1224+3286A>G variant construct, using primers located on the CMV promoter (brown arrow) and the SV40 poly(A) tail sequence (dark yellow arrow). The top amplicon (∼500 bp) corresponds to full intron retention, while the ∼360-bp amplicon represents intron removal. Sanger sequencing chromatogram of the ∼360-bp amplicon showing that the intronic region between exon 2 and P1 was removed. |
|
|
Figure 3. ZIC3 c.1224+3286A>G variant reduces level of ZIC3 isoform 1 and disrupts RNA splicing. (A) Illustrative representation of ZIC3 showing the immunogen region of the ZIC3 polyclonal antibody (pAb) used in (B), which corresponds to the terminal 42 amino acids of exon 3 and the location of forward and reverse primers (blue and red arrows, respectively) used for preliminary splicing analysis in (C) and (D). AA, amino acids. (B) Immunoblotting image of ZIC3 isoform 1 (∼55 kDa) detected in cell lysates from H1-OCT4-eGFP human embryonic stem cells (hESCs). The ZIC3 c.1224+3286A>G clones (ZIC3 AtoG_C1 and C2, respectively), as well as the ZIC3 knockout clones (ZIC3 KO_C1 and C2, respectively) were generated by CRISPR-Cas9 technology. The ZIC3 WT denotes non-edited H1-OCT4-eGFP hESC. Based on sequence homology, the bands at ∼60–65 kDa and ∼45 kDa might correspond to ZIC2 and ZIC4, respectively. GAPDH served as loading control. (C) Electrophoretogram of amplicons obtained by RT-PCR from cDNA amplification of ZIC3 WT, ZIC3 AtoG_C1, and ZIC3 AtoG_C2 cells. Forward and reverse primers are in exon 1 and P1, respectively (blue and red arrows in A). NTC, no-template control. The asterisk denotes a 518-bp amplicon of the initially predicted ZIC3 isoform containing exons 1-2-P1. The four other amplicons correspond to the dominant splicing patterns between exon 1 and P1: ZIC3_SP1–ZIC3_SP4 (details in Figure S8). (D) Sanger sequencing chromatogram of the 518-bp putative ZIC3 isoform containing exons 1, 2, and P1. The black dots interrupting the sequence of exon 2 represent a break so that the sequences of the junctions are displayed. |
|
|
Figure 4. Unique isoforms generated by splicing events in ZIC3 AtoG_C1 cells. (A and B) Integrative Genomics Viewer image of the chromosome X range 137,566,444–137,578,187 (GRCh38/hg38) showing Sashimi plots for ZIC3 generated from short-read (Ai and Bi) and long-read (Aii and Bii) RNA-seq analysis from ZIC3 WT (green) and ZIC3 AtoG_C1 (red) cells. The junction coverage minimum was set to 20 and 10 for short and long reads, respectively. The ZIC3 c.1224+3286 genomic position is denoted with an arrow. (C) Illustrative diagram depicting splicing events caused by the ZIC3 c.1224+3286A>G variant. Exons generated by the ZIC3 c.1224+3286A>G variant are illustrated as follows: exon 3T(170) (orange, a 170-bp truncated exon 3), exon 3A(163) (gold, a 163-bp alternative exon located in the 3′ UTR of exon 3), exon 3A(227) (dark blue, a 227-bp alternative exon located in the 3′ UTR of exon 3), P1(57) (red, a 57-bp P1 where the 3′ splice acceptor is caused by the ZIC3 c.1224+3286A>G variant), P2(151) (pink, a 151-bp pseudoexon 2), and exon 4L(1792) (dark pink, a 1,792-bp longer version of exon 4). |
|
|
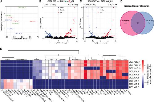
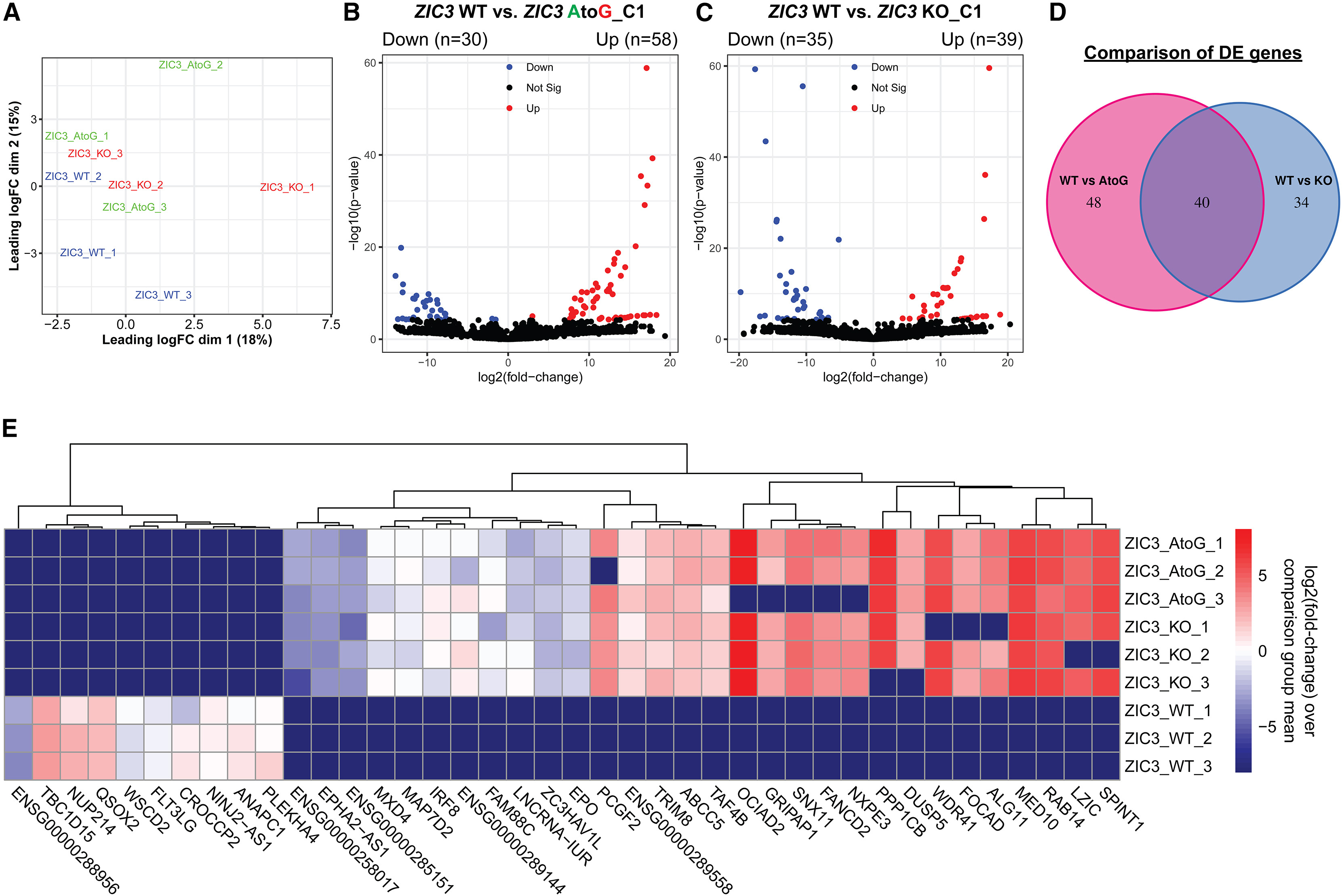
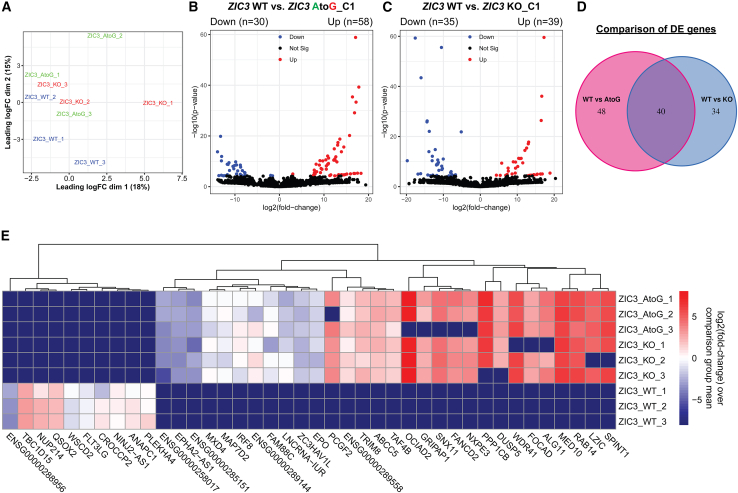
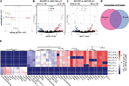
Figure 5. Differential expression analysis suggests ZIC3 AtoG_C1 and ZIC3 KO_C1 cells have similar gene profiles. (A) Multidimensional scaling plot of undifferentiated ZIC3 WT (n = 3; blue), ZIC3 AtoG_C1 (n = 3; green), and ZIC3 KO_C1 (n = 3; red) H1-OCT4-eGFP cells. Each data point represents one RNA-seq sample, while the distance between any two samples corresponds to the leading logFC (base 2 logarithm of fold change, the average of the largest absolute logFC). (B and C) Volcano plots of DE genes between (B) undifferentiated ZIC3 WT vs. ZIC3 AtoG_C1 cells and (C) undifferentiated ZIC3 WT vs. ZIC3 KO_C1 cells. Blue and red dots denote downregulated and upregulated genes, respectively. An FDR-adjusted p-value cutoff of 0.01 was used to denote DE genes and the total numbers of downregulated and upregulated genes are shown. (D) Venn diagram of the total number of DE genes between each comparison. (E) Heatmap of the 40 genes that were DE in both ZIC3 AtoG_C1 cells and ZIC3 KO_C1 cells relative to ZIC3 WT cells. |
|
|
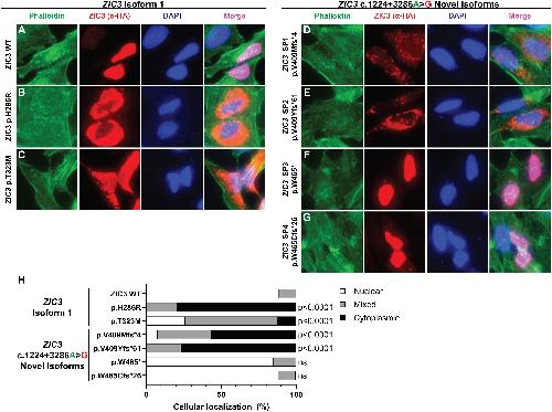
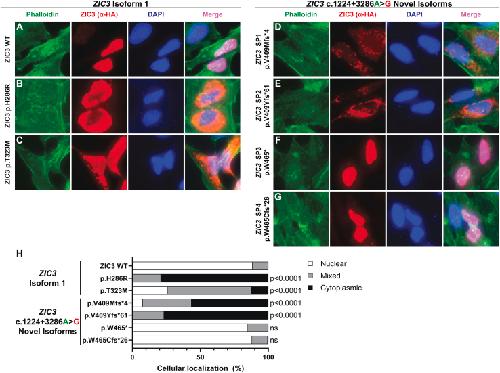
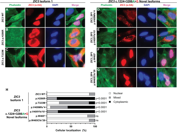
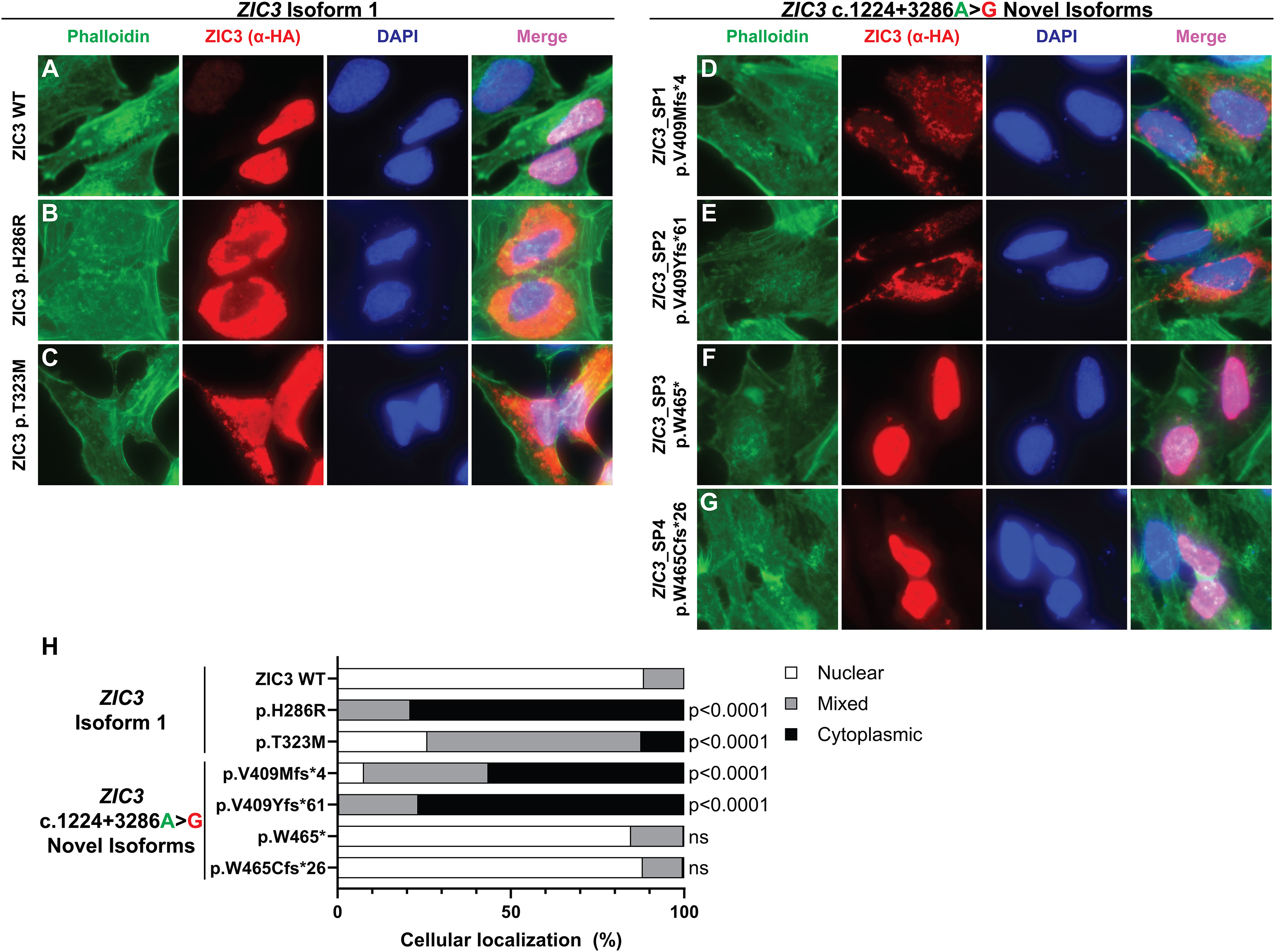
Figure 6. Cellular localization of ZIC3 isoforms. (A–G) Representative images of HeLa cells transfected with HA-tagged ZIC3 plasmids encoding either (A) WT, (B and C) previously published single-nucleotide variants (p.H286R and p.T323M), or (D–G) the coding sequence of ZIC3 isoforms generated by the ZIC3 c.1224+3286A>G variant. Cells were incubated with phalloidin (cytoplasmic marker, green), a rabbit α-HA tag (anti-HA, red), and DAPI (nuclear marker, blue). Merged images display nuclear localization of the HA-tagged ZIC3 isoforms in light purple color. (H) The cellular localization was classified as either nuclear (white), cytoplasmic (black), or mixed (gray, both nuclear and cytoplasmic) and the results are presented as percentages. Transfections were performed in n = 3 separate experiments and at least 100 cells were imaged for each transfection each time. Images were randomized and deidentified for unbiased scoring and statistical analysis was conducted using a Kruskal-Wallis test followed by a Dunn’s test for multiple comparisons. ns, not significant. |
|
|
Figure 7. ZIC3 isoforms display differential expression and SV40 promoter activity. (A) Western blot image of HEK293 cells transfected with HA-tagged ZIC3 plasmids encoding ZIC3 isoform 1 (ZIC3 WT), the coding sequence of four ZIC3 isoforms generated by the ZIC3 c.1224+3286A>G variant, or two previously published ZIC3 single-nucleotide missense variants (p.T323M and p.H286R). An untransfected control was also included. HA-tagged ZIC3 was detected using an antibody against the HA tag (α-HA). GAPDH served as a loading control. (B) pGL3-SV40 firefly (SV40) luciferase reporter activity in HEK293 cells transfected with HA-tagged pHM6 plasmids encoding ZIC3 isoform 1 (WT), the two ZIC3 missense variants described above, or the coding sequence of abnormal ZIC3 isoforms. The pHM6-empty and pGL3-Basic without the SV40 promoter (no SV40) vectors served as controls. Results are presented as the mean of relative luminescence units (Firefly/Renilla) ± standard error of the mean (SEM) from n = 3 independent experiments. Statistical analysis was conducted using ANOVA followed by Tukey’s test for multiple comparisons. ∗p < 0.05; ∗∗p < 0.001; ∗∗∗∗p < 0.0001; ns, not significant. |
|
|
Figure 8. Situs abnormalities in X. laevis embryos injected with abnormal ZIC3 isoforms. (A–D) Representative images of X. laevis tadpoles (stage 47) that received at the two-cell stage one of the following: no injection (uninjected control [uninj. ctrl]) (E) in vitro synthesized mRNA encoding the coding sequence of HA-tagged ZIC3 isoform 1 (ZIC3 WT, 50 pg/cell; 100 pg/embryo), in vitro synthesized mRNA encoding the coding sequence of one of the four HA-tagged ZIC3 c.1224+3286A>G isoforms (50 pg/cell; 100 pg/embryo). Situs defects were assessed by the position of the heart, gallbladder, and gut and categorized into one of four groups. (A) Normal situs tadpoles display normal heart looping (green dashed line), normal right gut origin and counterclockwise gut coil (yellow dashed line), and normal position of the gallbladder on the right (red dashed line). (B) Situs inversus tadpoles exhibit reversed heart looping, left gut origin with clockwise gut coil, and leftward gallbladder. (C) Isolated situs anomaly tadpoles have one organ defect (right-origin gut coil with clockwise rotation), while (D) heterotaxy tadpoles have two or more organ defects (reversed heart looping, a left gallbladder position, and a left gut origin with counterclockwise gut coil). Scale bars, 0.5 mm. Videos are provided as Videos S5, S6, S7, and S8. The Fisher’s exact test (two sided) served to calculate significance (p < 0.05) by comparing the number of embryos with normal situs to the sum of the number of embryos with abnormal situs (situs inversus, isolated situs anomaly, and heterotaxy). Raw counts used for statistical analysis are included in Table S7. ns, not significant. |
|
|
Figure 9. ZIC3 is partially rescued in ZIC3 AtoG_C1 cells by splicing blocking vivo-morpholino (MO). (A) Schematic diagram showing the splice-blocking (SB) vivo-MO sequence and mRNA-binding site overlapping the 3′ splice acceptor generated by the ZIC3 c.1224+3286A>G variant. The mutated “g” is shown in bold red, while the “ag” cryptic splice acceptor caused by the variant is underlined. (B) Immunoblotting image of ZIC3 (∼55 kDa) detected in cell lysates from ZIC3 WT and ZIC3 AtoG_C1 cells. ZIC3 AtoG_C1 cells received either no treatment (NT), SB vivo-MO, or a scramble (SCR) vivo-MO for 24 or 48 h. Based on sequence homology, the bands at ∼60–65 and ∼45 kDa might correspond to ZIC2 and ZIC4, respectively. GAPDH served as loading control. (C) Relative levels of ZIC3 from ZIC3 AtoG_C1 cells that received NT (light gray), an SCR vivo-MO (dark gray), or an SB vivo-MO (black) for either 24 or 48 h. compared to ZIC3 from ZIC3 WT cells (white bar). Levels of ZIC3 were normalized to their respective GAPDH levels from n = 1 experiment. |
|
|
Figure 1. Intronic variant in ZIC3 identified by WGS of an X-linked heterotaxy pedigree(A) A pedigree with four heterotaxy-affected males (black squares) displaying an X-linked recessive inheritance pattern. Generations are labeled I–IV while individuals within each generation are numbered from 1 to 20. Deceased individuals are denoted with a diagonal line with the cause of death indicated as “d.” when available. X-exome sequencing (dashed orange outer frame) performed on two separate trios did not identify a coding variant in ZIC3, while WGS (solid blue outer frame) completed on two males with heterotaxy (IV-1 and IV-18) revealed a ZIC3 c.1224+3286A>G intronic variant. A + W, alive and well; CHD, congenital heart defect; CL, cleft lip; CP, cleft palate; E, encephalocele; GA, gestational age; IUFD, intrauterine fetal demise; IVF, in vitro fertilization; MAB, missed abortion; P, pregnancy; SAB, spontaneous abortion; SAB 2/2 PA, spontaneous abortion secondary to placental abruption; VSD; ventricular septal defect; wk, week.(B) Schematic diagram of IV-1 and IV-18 WGS and variant filtering steps (Figure S1) identifying ZIC3 c.1224+3286A>G as a plausible disease-causing variant.(C) Sanger sequencing chromatogram of the predicted 3′ splice acceptor site in III-14, III-15, and IV-18. The sequence at the ZIC3 c.1224+3286 position is denoted as a black arrow for the father (ZIC3 c.1224+3286A), a red arrow for the hemizygous male with heterotaxy (ZIC3 c.1224+3286A>G), and a blue arrow for the heterozygous mother.(D) ZIC3 contains four exons with the untranslated regions (UTRs) shown as checkerboard-colored rectangles. The ZIC3 c.1224+3286A>G variant is located within the intronic region between exons 3 and 4 and it is predicted to result in a cryptic 3′ splice acceptor sequence (see also Table S6). Predicted intronic and exonic sequences are shown in lowercase and capital letters, respectively. The mutated “g” in ZIC3 c.1224+3286A>G is shown in bold red while the predicted “ag” cryptic splice acceptor caused by the variant is underlined. |
|
|
Figure 2. The ZIC3 c.1224+3286A>G variant acts as a 3′ splice acceptor between exon 2 and the predicted P1 in a minigene assay(A) Illustrative representation of ZIC3 showing the ZIC3 c.1224+3286A>G variant predicted to result in a 3′ cryptic splice acceptor that causes the inclusion of P1.(B) ZIC3 encodes two isoforms: isoform 1 formed by exons 1-2-3 (dominant isoform), and isoform 2 encoded by exons 1-2-4. The ZIC3 predicted isoform is expected to be encoded by exons 1-2-P1.(C) Minigene plasmids contain a 1,289-bp minigene construct composed of a CMV promoter (brown and white checkerboard pattern), exon 2 (final 40-bp portion, green), intron (140 bp, gray), P1 (255 bp, predicted coding region of P1, red; predicted 3′ UTR region of P1, red and white checkerboard pattern), a 2-bp barcode sequence, and an SV40 poly(A) tail signal sequence (dark yellow and white checkerboard pattern). (Ci) The exon 2 to P1 control construct contains the reference ZIC3 c.1224+3286A sequence predicted to not alter splicing resulting in full intron retention. (Cii) The exon 2 to P1 construct containing the ZIC3 c.1224+3286A>G variant is predicted to generate a 3′ splice acceptor and remove the intron.(D) Electrophoretogram of amplicons obtained by RT-PCR from amplified cDNA of the ZIC3 c.1224+3286A>G variant construct, using primers located on the CMV promoter (brown arrow) and the SV40 poly(A) tail sequence (dark yellow arrow). The top amplicon (∼500 bp) corresponds to full intron retention, while the ∼360-bp amplicon represents intron removal. Sanger sequencing chromatogram of the ∼360-bp amplicon showing that the intronic region between exon 2 and P1 was removed. |
|
|
Figure 3. ZIC3 c.1224+3286A>G variant reduces level of ZIC3 isoform 1 and disrupts RNA splicing(A) Illustrative representation of ZIC3 showing the immunogen region of the ZIC3 polyclonal antibody (pAb) used in (B), which corresponds to the terminal 42 amino acids of exon 3 and the location of forward and reverse primers (blue and red arrows, respectively) used for preliminary splicing analysis in (C) and (D). AA, amino acids.(B) Immunoblotting image of ZIC3 isoform 1 (∼55 kDa) detected in cell lysates from H1-OCT4-eGFP human embryonic stem cells (hESCs). The ZIC3 c.1224+3286A>G clones (ZIC3 AtoG_C1 and C2, respectively), as well as the ZIC3 knockout clones (ZIC3 KO_C1 and C2, respectively) were generated by CRISPR-Cas9 technology. The ZIC3 WT denotes non-edited H1-OCT4-eGFP hESC. Based on sequence homology, the bands at ∼60–65 kDa and ∼45 kDa might correspond to ZIC2 and ZIC4, respectively. GAPDH served as loading control.(C) Electrophoretogram of amplicons obtained by RT-PCR from cDNA amplification of ZIC3 WT, ZIC3 AtoG_C1, and ZIC3 AtoG_C2 cells. Forward and reverse primers are in exon 1 and P1, respectively (blue and red arrows in A). NTC, no-template control. The asterisk denotes a 518-bp amplicon of the initially predicted ZIC3 isoform containing exons 1-2-P1. The four other amplicons correspond to the dominant splicing patterns between exon 1 and P1: ZIC3_SP1–ZIC3_SP4 (details in Figure S8).(D) Sanger sequencing chromatogram of the 518-bp putative ZIC3 isoform containing exons 1, 2, and P1. The black dots interrupting the sequence of exon 2 represent a break so that the sequences of the junctions are displayed. |
|
|
Figure 4. Unique isoforms generated by splicing events in ZIC3 AtoG_C1 cells(A and B) Integrative Genomics Viewer image of the chromosome X range 137,566,444–137,578,187 (GRCh38/hg38) showing Sashimi plots for ZIC3 generated from short-read (Ai and Bi) and long-read (Aii and Bii) RNA-seq analysis from ZIC3 WT (green) and ZIC3 AtoG_C1 (red) cells. The junction coverage minimum was set to 20 and 10 for short and long reads, respectively. The ZIC3 c.1224+3286 genomic position is denoted with an arrow.(C) Illustrative diagram depicting splicing events caused by the ZIC3 c.1224+3286A>G variant. Exons generated by the ZIC3 c.1224+3286A>G variant are illustrated as follows: exon 3T(170) (orange, a 170-bp truncated exon 3), exon 3A(163) (gold, a 163-bp alternative exon located in the 3′ UTR of exon 3), exon 3A(227) (dark blue, a 227-bp alternative exon located in the 3′ UTR of exon 3), P1(57) (red, a 57-bp P1 where the 3′ splice acceptor is caused by the ZIC3 c.1224+3286A>G variant), P2(151) (pink, a 151-bp pseudoexon 2), and exon 4L(1792) (dark pink, a 1,792-bp longer version of exon 4). |
|
|
Figure 5. Differential expression analysis suggests ZIC3 AtoG_C1 and ZIC3 KO_C1 cells have similar gene profiles(A) Multidimensional scaling plot of undifferentiated ZIC3 WT (n = 3; blue), ZIC3 AtoG_C1 (n = 3; green), and ZIC3 KO_C1 (n = 3; red) H1-OCT4-eGFP cells. Each data point represents one RNA-seq sample, while the distance between any two samples corresponds to the leading logFC (base 2 logarithm of fold change, the average of the largest absolute logFC).(B and C) Volcano plots of DE genes between (B) undifferentiated ZIC3 WT vs. ZIC3 AtoG_C1 cells and (C) undifferentiated ZIC3 WT vs. ZIC3 KO_C1 cells. Blue and red dots denote downregulated and upregulated genes, respectively. An FDR-adjusted p-value cutoff of 0.01 was used to denote DE genes and the total numbers of downregulated and upregulated genes are shown.(D) Venn diagram of the total number of DE genes between each comparison.(E) Heatmap of the 40 genes that were DE in both ZIC3 AtoG_C1 cells and ZIC3 KO_C1 cells relative to ZIC3 WT cells. |
|
|
Figure 6. Cellular localization of ZIC3 isoforms(A–G) Representative images of HeLa cells transfected with HA-tagged ZIC3 plasmids encoding either (A) WT, (B and C) previously published single-nucleotide variants (p.H286R and p.T323M), or (D–G) the coding sequence of ZIC3 isoforms generated by the ZIC3 c.1224+3286A>G variant. Cells were incubated with phalloidin (cytoplasmic marker, green), a rabbit α-HA tag (anti-HA, red), and DAPI (nuclear marker, blue). Merged images display nuclear localization of the HA-tagged ZIC3 isoforms in light purple color.(H) The cellular localization was classified as either nuclear (white), cytoplasmic (black), or mixed (gray, both nuclear and cytoplasmic) and the results are presented as percentages. Transfections were performed in n = 3 separate experiments and at least 100 cells were imaged for each transfection each time. Images were randomized and deidentified for unbiased scoring and statistical analysis was conducted using a Kruskal-Wallis test followed by a Dunn’s test for multiple comparisons. ns, not significant. |
|
|
Figure 7. ZIC3 isoforms display differential expression and SV40 promoter activity(A) Western blot image of HEK293 cells transfected with HA-tagged ZIC3 plasmids encoding ZIC3 isoform 1 (ZIC3 WT), the coding sequence of four ZIC3 isoforms generated by the ZIC3 c.1224+3286A>G variant, or two previously published ZIC3 single-nucleotide missense variants (p.T323M and p.H286R). An untransfected control was also included. HA-tagged ZIC3 was detected using an antibody against the HA tag (α-HA). GAPDH served as a loading control.(B) pGL3-SV40 firefly (SV40) luciferase reporter activity in HEK293 cells transfected with HA-tagged pHM6 plasmids encoding ZIC3 isoform 1 (WT), the two ZIC3 missense variants described above, or the coding sequence of abnormal ZIC3 isoforms. The pHM6-empty and pGL3-Basic without the SV40 promoter (no SV40) vectors served as controls. Results are presented as the mean of relative luminescence units (Firefly/Renilla) ± standard error of the mean (SEM) from n = 3 independent experiments. Statistical analysis was conducted using ANOVA followed by Tukey’s test for multiple comparisons. ∗p < 0.05; ∗∗p < 0.001; ∗∗∗∗p < 0.0001; ns, not significant. |
|
|
Figure 8. Situs abnormalities in X. laevis embryos injected with abnormal ZIC3 isoforms(A–D) Representative images of X. laevis tadpoles (stage 47) that received at the two-cell stage one of the following: no injection (uninjected control [uninj. ctrl]) (E) in vitro synthesized mRNA encoding the coding sequence of HA-tagged ZIC3 isoform 1 (ZIC3 WT, 50 pg/cell; 100 pg/embryo), in vitro synthesized mRNA encoding the coding sequence of one of the four HA-tagged ZIC3 c.1224+3286A>G isoforms (50 pg/cell; 100 pg/embryo). Situs defects were assessed by the position of the heart, gallbladder, and gut and categorized into one of four groups. (A) Normal situs tadpoles display normal heart looping (green dashed line), normal right gut origin and counterclockwise gut coil (yellow dashed line), and normal position of the gallbladder on the right (red dashed line). (B) Situs inversus tadpoles exhibit reversed heart looping, left gut origin with clockwise gut coil, and leftward gallbladder. (C) Isolated situs anomaly tadpoles have one organ defect (right-origin gut coil with clockwise rotation), while (D) heterotaxy tadpoles have two or more organ defects (reversed heart looping, a left gallbladder position, and a left gut origin with counterclockwise gut coil). Scale bars, 0.5 mm. Videos are provided as Videos S5, S6, S7, and S8. The Fisher’s exact test (two sided) served to calculate significance (p < 0.05) by comparing the number of embryos with normal situs to the sum of the number of embryos with abnormal situs (situs inversus, isolated situs anomaly, and heterotaxy). Raw counts used for statistical analysis are included in Table S7. ns, not significant. |
|
|
Figure 9. ZIC3 is partially rescued in ZIC3 AtoG_C1 cells by splicing blocking vivo-morpholino (MO)(A) Schematic diagram showing the splice-blocking (SB) vivo-MO sequence and mRNA-binding site overlapping the 3′ splice acceptor generated by the ZIC3 c.1224+3286A>G variant. The mutated “g” is shown in bold red, while the “ag” cryptic splice acceptor caused by the variant is underlined.(B) Immunoblotting image of ZIC3 (∼55 kDa) detected in cell lysates from ZIC3 WT and ZIC3 AtoG_C1 cells. ZIC3 AtoG_C1 cells received either no treatment (NT), SB vivo-MO, or a scramble (SCR) vivo-MO for 24 or 48 h. Based on sequence homology, the bands at ∼60–65 and ∼45 kDa might correspond to ZIC2 and ZIC4, respectively. GAPDH served as loading control.(C) Relative levels of ZIC3 from ZIC3 AtoG_C1 cells that received NT (light gray), an SCR vivo-MO (dark gray), or an SB vivo-MO (black) for either 24 or 48 h. compared to ZIC3 from ZIC3 WT cells (white bar). Levels of ZIC3 were normalized to their respective GAPDH levels from n = 1 experiment. |
|
|
Video S1. Normal situs in a X. laevis tadpole. Uninjected control X. laevis embryo presenting normal situs. Embryo shown in Figure S2A. |
|
|
Video S2. X. laevis tadpole displaying heterotaxy. Two-cell-stage embryo injected with MO-1 at 8.0 ng/cell and scored at stage 47 of development (Figure S2B). The heterotaxy phenotype was based on reversed heart and left-origin gut with clockwise gut coiling toward interior, in addition to edema |
|
|
Video S3. X. laevis tadpole exhibiting isolated situs anomaly. Two-cell-stage embryo injected with MO-2 at 14.6 ng/cell and scored at stage 47 of development (Figure S2C). The isolated situs anomaly was based on left gut origin with clockwise gut coiling but normal heart looping and gallbladder position. |
|
|
Video S4. X. laevis tadpole presenting heterotaxy. MO-2 injected embryo in Figure S2D, which displays a heterotaxy phenotype (abnormal gut with absence of gallbladder). |
|
|
Video S5. X. laevis tadpole with normal situs. Uninjected control X. laevis embryo presenting with normal situs (Figure 8A). |
|
|
Video S6. X. laevis tadpole with situs inversus. Two-cell-stage embryo injected with mRNA encoding ZIC3_SP4 (p.W465Cfs∗26) at 50 pg/cell and scored at stage 47 of development (Figure 8B). The situs inversus phenotype is based on a reversed heart looping, a left gallbladder position, and a left gut origin with clockwise gut coiling. |
|
|
Video S7. X. laevis tadpole with isolated situs anomaly. Two-cell-stage embryo injected with mRNA encoding ZIC3_SP4 (p.W465Cfs∗26) at 50 pg/cell and scored at stage 47 of development (Figure 8C). The isolated situs anomaly phenotype is based on a right-origin gut coil with clockwise rotation (vs. normally counterclockwise) toward the interior with normal heart looping and gallbladder position. |
|
|
Video S8. X. laevis tadpole with heterotaxy. Two-cell-stage embryo injected with mRNA encoding ZIC3_SP1 (p.V409Mfs∗4) at 50 pg/cell and scored at stage 47 of development (Figure 8D). The heterotaxy phenotype is based on a reversed heart looping, a left gallbladder position, and a left gut origin with counterclockwise gut coil. |
|
|
Figure S1. Whole genome sequencing variant filtering identified an intronic variant in ZIC3. Variant filtering from IV-1 and IV-18 whole genome sequencing showing the number of variants in the variant call file (VCF) after each filtering step. Good quality variants based on read depth (DP) and genotype quality (GQ) were kept and the alternative (Alt) read ratio was calculated to filter out additional poor-quality variants using zygosity based filtering (the Alt read ratio is expected to be close to 1 for homozygous alternative calls, close to 0.5 for heterozygous calls, and close to 0 for homozygous reference (Ref) calls). Variants shared between both individuals were retained followed by variants with a minor allele frequency (MAF) ≤0.0001 or missing in several reference databases [Exome Aggregation Consortium (ExAC),4 1000 Genomes Project (1kG),5 Allele Frequency Aggregator (ALFA),6Genome Aggregation Database (gnomAD) Exomes, and gnomAD Genomes7 ]. Variants located on the X chromosome were taken into higher consideration due to the inheritance pattern of the pedigree and these variants were not previously annotated in ClinVar,3 the database for nonsynonymous SNPs functional predictions (dbNSFP) v3.0,8 and the database for all potential human SNVs within splicing consensus regions (dbscSNV) v1.1.9 286 variants were located within the National Center for Biotechnology Information (NCBI) list of reference sequence (RefSeq) genes of which 5 variants were in exonic regions of FAM236C, FGF16, and GAGE10. The exonic variants do not explain the heterotaxy phenotype. Manual review of the intronic and untranslated (UTR) identified variants in genes previously associated with congenital heart defects (CHDs): GPC3, MID1, and ZIC3. |
|
|
Figure S2. ZIC3 minigene splicing assay plasmid regions.(A-C) Illustration of ZIC3 minigene constructs. Each construct contains a 600 bp CMV promoter sequence (brown and white checkerboard pattern), a 435 bp minigene region containing the ZIC3 exon-intron-exon regions of interest, a unique 2 bp barcode, and a 240 bp SV40 poly(A) tail signal sequence (dark yellow and black checkerboard pattern). Primers used to assess for splicing were located on the CMV promoter (brown arrow) and the SV40 poly(A) tail sequence (dark yellow arrow). For all constructs, the 435 bp ZIC3 exon-intron-exon region of interest contains the same initial 95 bp corresponding to the final 40 bp of exon 2 (green) and 55 bp of the initial intron sequence after exon 2 (grey, canonical GT splice donor sequence denoted). The remaining 340 bp portion of each ZIC3 exon-intron-exon region of interest varies for each construct. (A) ZIC3 minigene constructs to test for the inclusion of a pseudoexon termed pseudoexon 1 (P1, red). The remaining 340 bp portion of the ZIC3 exon-intron-exon region of interest contains either 84 bp of the intron sequence immediately before the predicted P1, 1 bp of either (Ai) the ZIC3 c.1224+3286A reference sequence predicted to cause intron retention or the (Aii) ZIC3 c.1224+3286A>G variant sequence predicted to cause pseudoexon inclusion, and 255 bp of the predicted P1 sequence immediately after the ZIC3 c.1224+3286 region (predicted coding region of P1, red, predicted 3’ UTR region of P1, red and white checkerboard pattern). (B-C) Additional control and test constructs were designed in a similar manner to assess for splicing between ZIC3 (B) 2nd and 3rd exons as well as (C) the 2nd and 4th exons. (B) ZIC3 minigene constructs to test for normal splicing between exons 2 and 3 (yellow). The remaining 340 bp portion of the ZIC3 exon-intron-exon region of interest contains either 84 bp of the intron sequence immediately before exon 3 (grey), 1 bp of either (Bi) the ZIC3 c.1224+825G reference sequence predicted to have normal splicing between exons 2 and 3 or (Bii) ZIC3 c.1224+825G>T test sequence predicted to cause intron retention, and 255 bp of the exon 3 immediately after the ZIC3 c.1224+825 region (coding sequence of exon 3, yellow, 3’ UTR region of exon 3, yellow and white checkerboard pattern). (C) ZIC3 minigene constructs to test for normal splicing between exon 2 and exon 4 (purple). The remaining 340 bp portion of the ZIC3 exon-intron-exon region of interest contains either 84 bp of the intron sequence immediately before exon 4 (grey), 1 bp of either (Ci) the ZIC3 c.1224+8056G reference sequence predicted to have normal splicing between exons 2 and 4 or (Bii) ZIC3 c.1224+8056G>A test sequence predicted to cause intron retention, and 255 bp of the exon 4 immediately after the ZIC3 c.1224+8056 region (coding sequence of exon 4, purple, 3’ UTR region of exon 4, purple and white checkerboard pattern). Full-length sequences are provided in Excel File S1, and plasmid maps are available upon request. |
|
|
Figure S3. Sanger sequencing results near the GPR101 c.1225 locus. Sanger sequencing chromatograms for all individuals with DNA available: III-2, III-1, IV-1, III14, III-15, IV-18, II-2, III-4, and III-6. The sequence of the GPR101 c.1225 position is denoted as a black arrow for wildtype males (GPR101 c.1225G), a red arrow for hemizygous males (GPR101 c.1225G>A), and a blue arrow for heterozygous females. |
|
|
Figure S4. Situs abnormalities in Xenopus laevis embryos injected with gpr101 morpholinos and/or GPR101 mRNA. (A-D) Representative images of X. laevis tadpoles (stage 47) that received at the 2-cell stage (A) no injection (uninjected control) or that were injected with two different gpr101 translation-blocking antisense morpholino oligonucleotides (MOs) (B-D). (B) received MO-1 (8.0 ng/cell; 16.0 ng/embryo) and (C, D) received MO-2 (14.6 ng/cell; 29.2 ng/embryo). The uninjected control embryo displayed normal heart looping (green dash line), normal right gut origin and counterclockwise gut coil (yellow dash line), as well as normal position of the gallbladder on the right (red dash line) while a significant number of embryos injected with either MO-1 or MO-2 (B-E) developed situs abnormalities such as (B, D) heterotaxy with an abnormal heart looping and gut coils, with/without absence of the gallbladder or (C) isolated situs anomaly based on an abnormal gut but normal heart looping and gallbladder position. In addition to situs abnormalities, several embryos also displayed severe edema (white arrows) - see Videos S1-S4. Scale bars are 0.5 mm. (E-G) All embryos were scored (stage 47 of development) as normal situs (white), situs inversus (black), isolated situs anomaly (light grey), or heterotaxy (dark grey). Uninjected control (uninj. ctrl) embryos from the same sets of fertilized eggs served as controls. (E) Embryos at the 2-cell stage injected with gpr101 translation-blocking MOs (for MO-1, 8.0 ng/cell, 16.0 ng/embryo; for MO-2, 14.6 ng/cell, 29.2 ng/embryo). (F, G) Embryos at the 2-cell stage injected with either (F) in vitro synthesized GPR101 mRNA (25-100 pg/cell; 50-200 pg/embryo) or (G) a combination of MO-1 and GPR101 mRNA (RNA rescue). The Fisher’s exact test (two-sided) served to calculate significance (p<0.05) by comparing the number of embryos with normal situs to the sum of the number of embryos with abnormal situs (situs inversus, isolated situs anomaly, and heterotaxy). Raw counts used for statistical analysis are included in Table S2. |
|
|
Figure S5. Confirmation of the Gpr101tm1b(KOMP)Mbp allele. (A) Gpr101 is an X-linked gene containing two exons. Exon 2 contains the entire coding sequence (CDS) of the wildtype allele. The Ef and Er primers produce a 169 bp amplicon corresponding to the wildtype Gpr101 allele. The Gpr101tm1b(KOMP)Mbp allele retains the first exon as well as a large segment of the 3’ UTR of the second exon (showed as 2’) but lacks the entire CDS of Gpr101 within exon 2 and instead contains a LacZ cassette. Ri1f and Lxr primers generate a 471 bp amplicon specific to the Gpr101 tm1b allele. (B) Using the primers described above as well as primers for the Sry, the mouse line was successfully genotyped. A non-template sample served as a negative control. En2 SA, mouse homeobox protein engrailed-2 splice acceptor; FRT site, flippase recognition target site; IRES, internal ribosome entry site; LacZ, β-galactosidase reporter gene; loxP site, Locus of X-over P1 site; pA, SV40 polyadenylation sequence; Sry, sex determining region of the Y chromosome. |
|
|
Figure S6. mRNA and LacZ reporter expression in Gpr101 tm1b mice. The expression pattern of the Gpr101 tm1b allele was confirmed by PCR with mRNA extracted from the olfactory bulb, the cerebellum, and the lung of 30-week-old Gpr101+/Y and Gpr101tm1b/Y mice. (A) Primers spanning the intron of wildtype Gpr101 produce an amplicon of 194 bp in the olfactory bulb and cerebellum of a Gpr101+/Y mouse, but not in the lungs as previously reported.10- 17 Gpr101 wildtype expression was not present in any of the Gpr101tm1b/Y tissues. (B) Similarly, primers spanning the intron of Gpr101 tm1b produce an amplicon of 266 bp in the olfactory bulb and cerebellum of a Gpr101tm1b/Y mouse, but not in the lungs. (C) Intronic spanning Gapdh primers produce a band of 98 bp in all tissue samples for both mice and served as a positive control. For all three reactions, a non-template sample served as negative control. Representative X-gal staining of adult organs from a 23-week-old Gpr101tm1b/tm1b mouse such as the brain viewed (D’) dorsally and (D’’) ventrally as well as from the (E) left lung. LacZ reporter expression is visualized in the (D’ and D’’) olfactory bulb and cerebellum of the brain but (E) not in the left lung. |
|
|
Figure S7. Sanger sequencing results near the ZIC3 c.1224+3286 locus for additional family members. Sanger sequencing chromatograms displaying the predicted 3’ cryptic splice acceptor site in III-2, III-1, IV-1, II-2, III-4, and III-6. The sequence at the ZIC3 c.1224+3286 position is denoted as a black arrow for the wildtype male (ZIC3 c.1224+3286A), a red arrow for the hemizygous male (ZIC3 c.1224+3286A>G), and a blue arrow for heterozygous females. |
|
|
Figure S8. Illustration of the abnormal isoforms caused by the ZIC3 c.1224+3286A>G intronic variant detected in genetically modified H1-OCT4-eGFP cells. Comparison of (A) ZIC3 isoform 1 (NM_003413.4, NP_003404.1) with (B-E) the four abnormal ZIC3 isoforms (ZIC3_SP1 - ZIC3_SP4) generated by the ZIC3 c.1224+3286A>G intronic variant. The nucleotide (bp) and corresponding amino acid (aa) sequence range are provided for each exon. Stop sign symbol denotes the stop codon location for each isoform. Forward and reverse primers binding sites are shown by light blue and red arrows, respectively. (A) ZIC3 isoform 1 is encoded by 3 exons and contains a polyalanine tract (PolyAla), five zinc finger (ZF) DNA binding domains, three nuclear localization signals (NLS), and a nuclear export signal (NES) sequence. (B) ZIC3_SP1 is encoded by exons 1, 2, 3A(163) (gold), and P1(57) (red) while (C) ZIC3_SP2 is encoded by exons 1, 2, 3A(227) (dark blue), and P1(57). (B-C) ZIC3_SP1 and ZIC3_SP2 by-pass the normal coding sequence of exon 3, and therefore have disrupted ZF5 and NLS3 domains. (D) ZIC3_SP3 is encoded by exons 1, 2, 3T(170) (orange), 3A(163), and P1(57). E) ZIC3_SP4 is encoded by exons 1, 2, 3T(170), 3A(227), and P1(57). (D-E) Given that exon 3T(170) is a truncated version of exon 3, all known functional domains are intact for ZIC3_SP3 and ZIC3_SP4. NA, not applicable. |
|
|
Figure S9. Gene Ontology (GO) analysis suggests undifferentiated ZIC3 AtoG_C1 and ZIC3 KO_C1 cells are similar.(A-B) Venn diagrams of the total number of GO biological processes (BPs) that were (A) downregulated or (B) upregulated in undifferentiated H1-OCT4-eGFP ZIC3 mutant (ZIC3 AtoG_C1 or ZIC3 KO_C1) cells relative to ZIC3 WT cells. Example GO BPs shared between ZIC3 AtoG_C1 and ZIC3 KO_C1 cells are listed along with the number and names of the annotated genes within those GO BPs. (C) Bar graph showing the significance of the 4 downregulated and 40 upregulated GO BP terms shared by ZIC3 AtoG_C1 and ZIC3 KO_C1 cell lines. A p-value weight01 Fisher algorithm cutoff of 0.05 was used to denote significantly different BPs. |
