XB-ART-60967
Sci Adv
2024 Oct 04;1040:eadp7916. doi: 10.1126/sciadv.adp7916.
Show Gene links
Show Anatomy links
Neuroinflammation as a cause of differential Müller cell regenerative responses to retinal injury.
García-García D, Vidal-Gil L, Parain K, Lun J, Audic Y, Chesneau A, Siron L, Van Westendorp D, Lourdel S, Sánchez-Sáez X, Kazani D, Ricard J, Pottin S, Donval A, Bronchain O, Locker M, Roger JE, Borday C, Pla P, Bitard J, Perron M.
???displayArticle.abstract???
Unlike mammals, some nonmammalian species recruit Müller glia for retinal regeneration after injury. Identifying the underlying mechanisms may help to foresee regenerative medicine strategies. Using a Xenopus model of retinitis pigmentosa, we found that Müller cells actively proliferate upon photoreceptor degeneration in old tadpoles but not in younger ones. Differences in the inflammatory microenvironment emerged as an explanation for such stage dependency. Functional analyses revealed that enhancing neuroinflammation is sufficient to trigger Müller cell proliferation, not only in young tadpoles but also in mice. In addition, we showed that microglia are absolutely required for the response of mouse Müller cells to mitogenic factors while negatively affecting their neurogenic potential. However, both cell cycle reentry and neurogenic gene expression are allowed when applying sequential pro- and anti-inflammatory treatments. This reveals that inflammation benefits Müller glia proliferation in both regenerative and nonregenerative vertebrates and highlights the importance of sequential inflammatory modulation to create a regenerative permissive microenvironment.
???displayArticle.pubmedLink??? 39356769
???displayArticle.pmcLink??? PMC11446274
???displayArticle.link??? Sci Adv
Species referenced: Xenopus laevis
Genes referenced: abca4 aldoc anxa1 arr3 ascl1 bax bcl2 calm1 cd68 cd74 cirbp ckb ctss eef1a1 eef2 egf eno1 gad1 gnat1 gnb1 gngt1 grk1 guca1a hmgn1 hsp90ab1 hspa8 il10 itgal itgax itm2b jarid2 ndrg1 opn1sw pcna pde6a pde6b pde6h prph2 ptma ptpn6 ptprc rbp3 rbp4l rcvrn.2 rho rom1 sag slc25a5 socs3 sox9 timp1 tnf yap1
GO keywords: regeneration
???displayArticle.disOnts??? retinitis pigmentosa
???displayArticle.omims??? RETINITIS PIGMENTOSA; RP
???attribute.lit??? ???displayArticles.show???
|
|
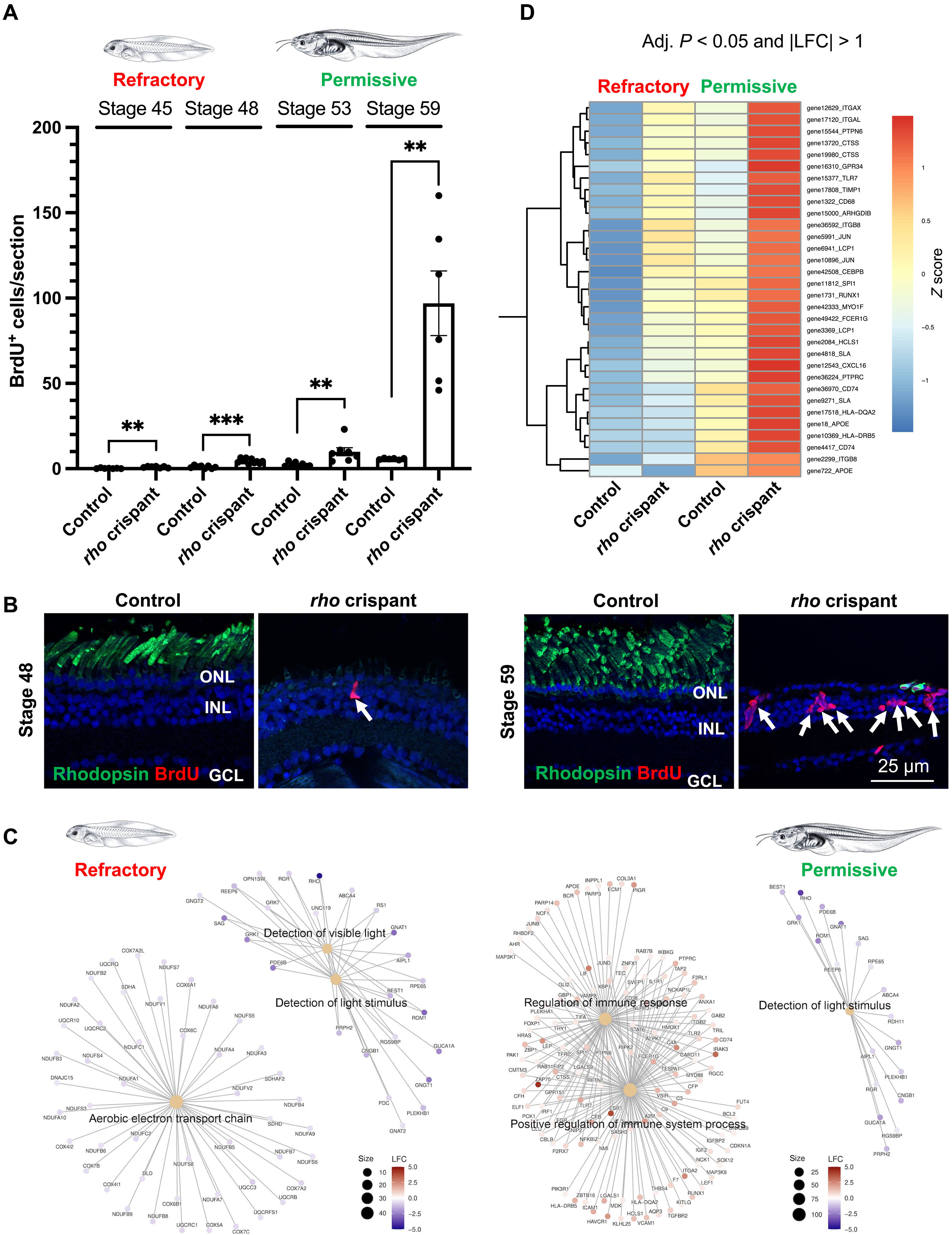
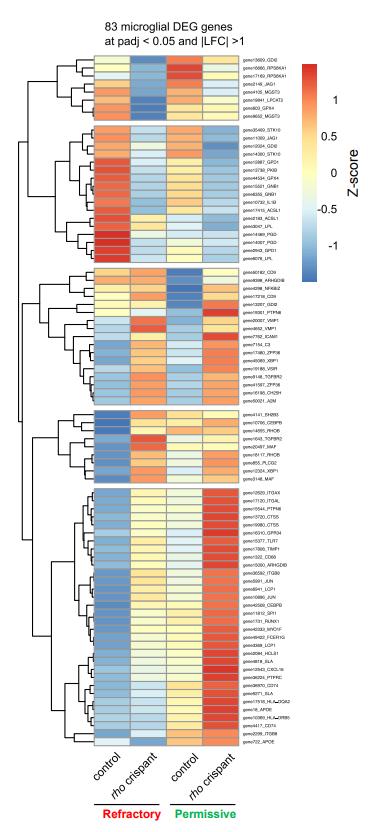
Fig. 1. The response of Müller cells to injury varies along with aging in Xenopus tadpoles. (A and B) Quantification of BrdU-positive cells in control and rho crispant tadpole retinal sections at different stages, following exposure to BrdU solution for 3 days. Data are represented as means ± SEM, and each point represents one retina. **P < 0.01; ***P < 0.001 (Mann-Whitney test). Shown in (B) are representative images of retinal sections colabeled for BrdU and rhodopsin at a young (refractory) and old (permissive) tadpole stage. Rhodopsin labeling shows the efficacy of rho knockout, and the absence of outer segments indicates degeneration of rods in rho crispants at both stages. Nuclei are counterstained with Hoechst. Arrows point to BrdU-positive cells. GCL, ganglion cell layer; INL, inner nuclear layer; ONL, outer nuclear layer. (C) Gene-Concept network (cnetplot) based on the enriched biological processes at refractory and permissive stages (rho crispant tadpoles relative to controls), retrieved from GSEA results of LFC ranked gene list (see table S1). (D) Extract from the clustered heatmap of DEGs belonging to the microglial molecular signature. All genes regrouped here show a higher expression at the permissive stage in rho crispant tadpoles compared to all other conditions (refer to fig. S4 for the complete heatmap). |
|
|
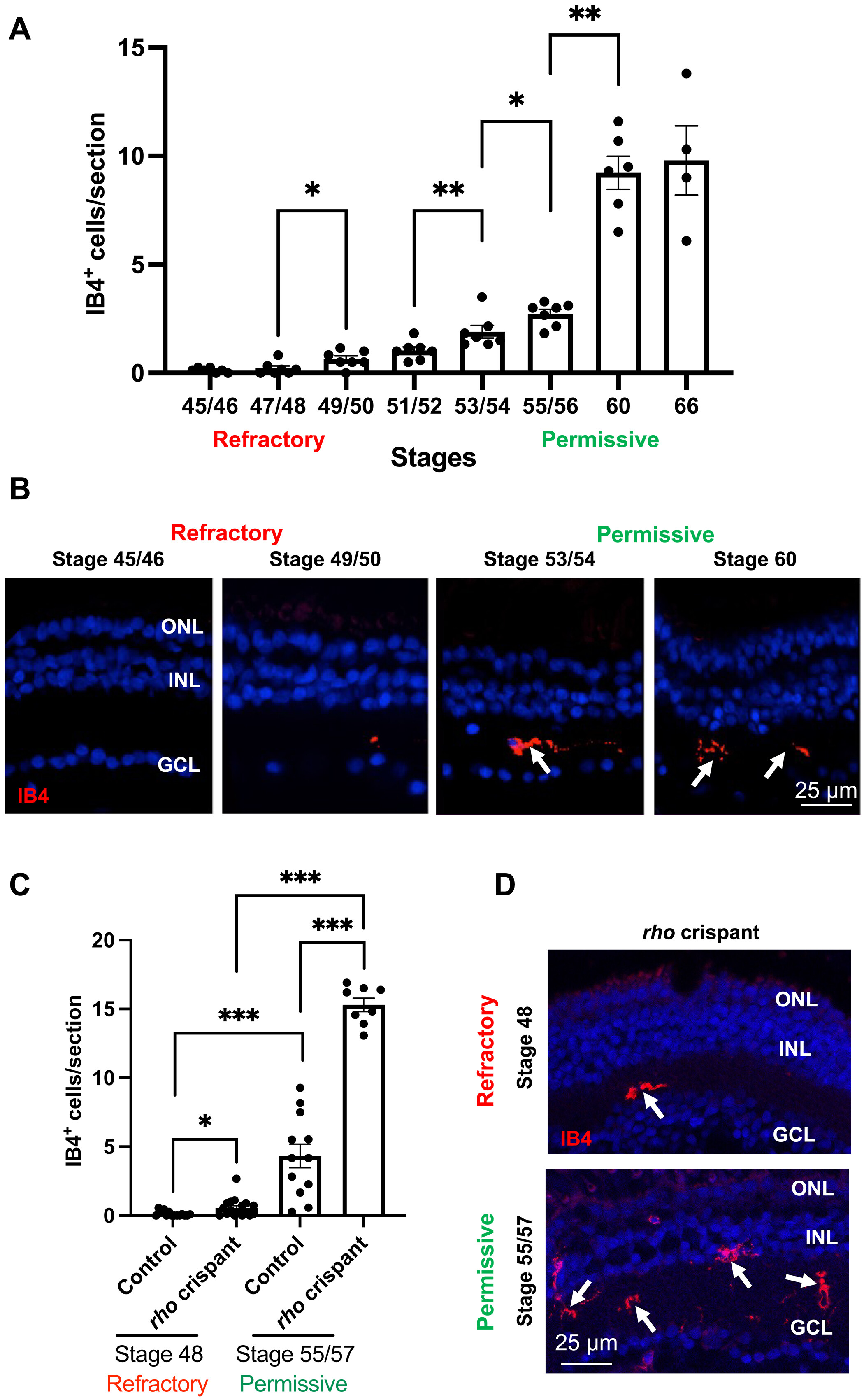
Fig. 2. The presence of microglia in the retina correlates with the extent of Xenopus Müller cell proliferation upon injury. (A and B) Quantification of IB4-positive cells (microglia) on retinal sections from wild-type tadpoles at different stages. Shown in (B) are representative images of retinal sections at two refractory and two permissive stages. (C and D) Quantification of IB4-positive cells on retinal sections from control and rho crispant tadpoles at a refractory and a permissive stage. Shown in (D) are representative images of retinal sections. Nuclei are counterstained with Hoechst. Arrows point to IB4-positive cells. Data are represented as means ± SEM, and each point represents one retina. *P < 0.05; **P < 0.01; ***P < 0.001 (Mann-Whitney test). GCL, ganglion cell layer; INL, inner nuclear layer; ONL, outer nuclear layer. |
|
|
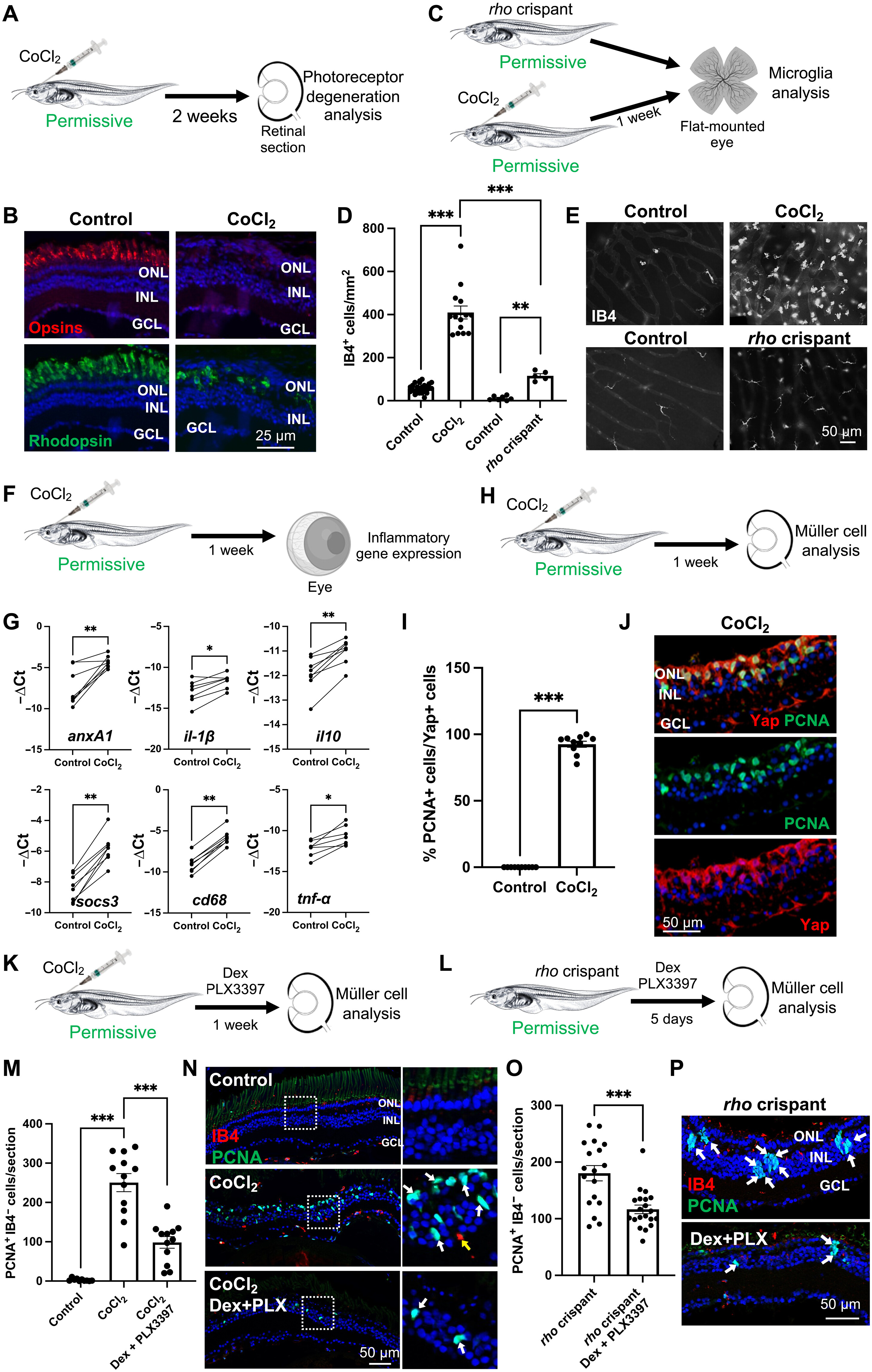
Fig. 3. Neuroinflammation enhances the proliferative response of Xenopus Müller cells to injury at permissive stages. (A) Procedure used in (B). Tadpoles at a permissive stage were intraocularly injected with 25 mM CoCl2 and processed 2 weeks later for photoreceptors immunolabeling. (B) Retinal sections labeled for opsins (cones) or rhodopsin (rods). (C) Procedure used in (D) and (E). CoCl2-injected or rho crispant tadpoles and their respective controls were processed at a permissive stage for immunolabeling of microglia on flat-mounted retinas. (D and E) Quantification of IB4-positive and representative images. (F) Procedure used in (G). Tadpoles at a permissive stage were injected with CoCl2, and their retinas were dissected for qPCR analysis. (G) Expression of inflammatory genes. Shown are −ΔCt values of paired samples. Each dot represents one biological replicate. *P < 0.05; **P < 0.01 (Wilcoxon matched-paired test). (H) Procedure used in (I) and (J). Tadpoles at a permissive stage were injected with CoCl2 and processed 1 week later for immunolabeling. (I and J) Proportion of PCNA-positive cells (proliferative cells) among Yap-expressing ones (Müller cells). Shown in (J) are representative images of retinal sections. (K and L) Procedures used in (M) and (N) and (O) and (P), respectively. Tadpoles injected with CoCl2 (K) or rho crispant tadpoles (L) were soaked in PLX3397 plus Dex solution for 1 week starting 1 day before the CoCl2 injection or for 5 days as indicated and processed for immunolabeling. (M to P) Quantification of PCNA-positive, IB4-negative cells (proliferative Müller glia). Shown in (N) and (P) are representative images of sections. White boxes in (N) are enlarged on the right. White and yellow arrows point to PCNA-labeled and IB4-labeled cells, respectively. Nuclei are counterstained with Hoechst. Except in (G), data are represented as means ± SEM, and each point represents one retina. **P < 0.01; ***P < 0.001 (Mann-Whitney test). GCL, ganglion cell layer; INL, inner nuclear layer; ONL, outer nuclear layer. (C) and (F) created using BioRender.com. |
|
|
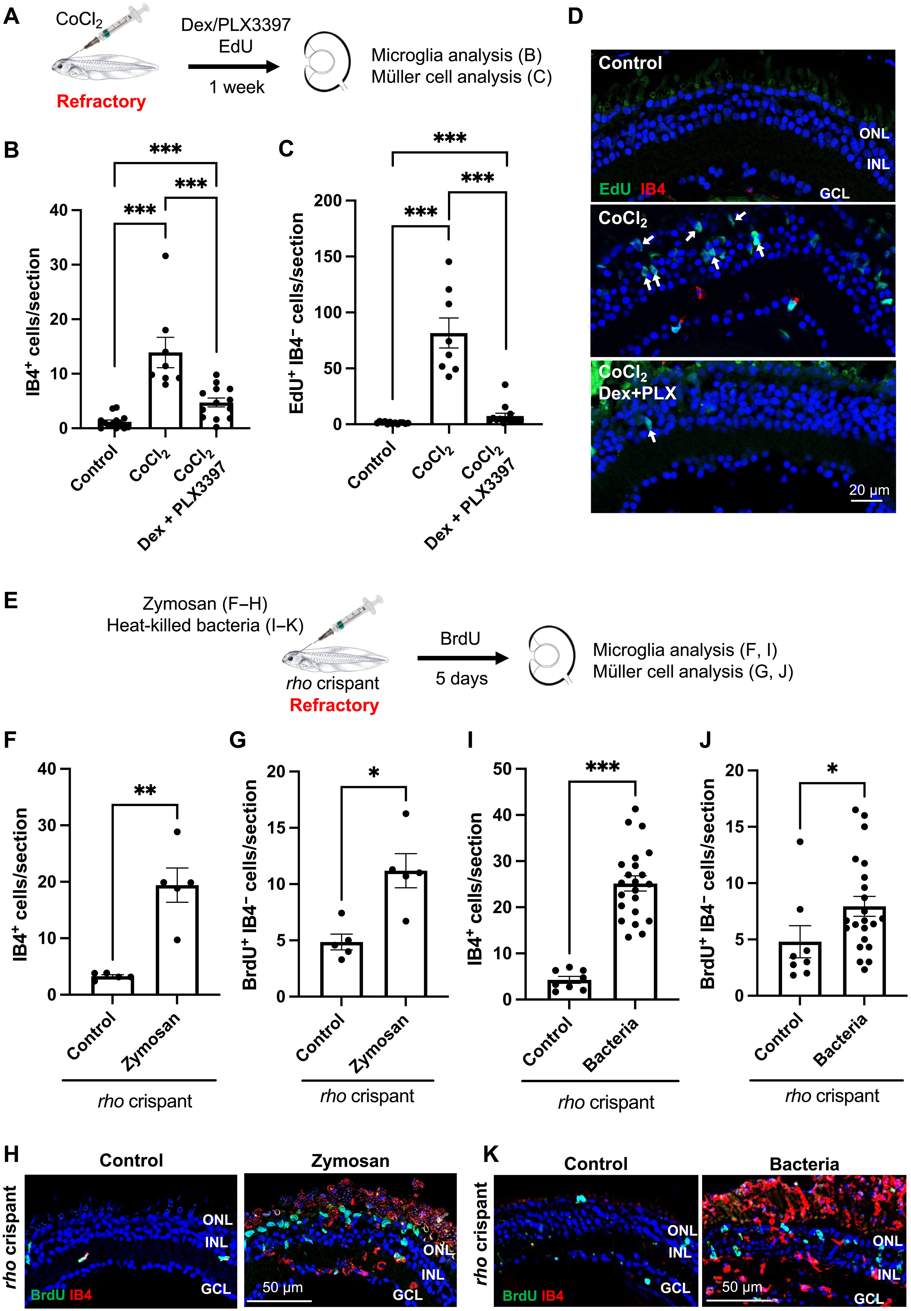
Fig. 4. Neuroinflammation triggers Xenopus Müller cells to exit quiescence upon degeneration at a refractory stage. (A) Procedure used in (B) to (D). Tadpoles at a refractory stage were intraocularly injected with 25 mM CoCl2, soaked for 1 week in PLX3397 plus Dex solution, exposed to EdU for the last 3 days and then processed for immunolabeling on retinal sections. (B to D) Quantification of IB4-positive cells [microglia (B)] and EdU-positive, IB4-negative cells [proliferative Müller glia (C)] on retinal sections. Shown in (D) are representative images of retinal sections. Arrows point to EdU-positive/IB4-negative cells in the INL and ONL. (E) Procedure used in (F) to (K). rho crispant tadpoles at a refractory stage were intraocularly injected with zymosan [(F) to (H)] or heat-killed bacteria [(I) to (K)], exposed to BrdU solution for 5 days, and then processed for immunolabeling on retinal sections. (F to K) Quantification of IB4-positive cells [microglia (F) and (I)] and BrdU-positive, IB4-negative cells [proliferative Müller glia (G) and (J)]. Shown in (H) and (K) are representative images of retinal sections. Nuclei are counterstained with Hoechst. Data are represented as means ± SEM, and each point represents one retina. *P < 0.05; **P < 0.01; ***P < 0.001 (Mann-Whitney test). GCL, ganglion cell layer; INL, inner nuclear layer; ONL, outer nuclear layer. |
|
|
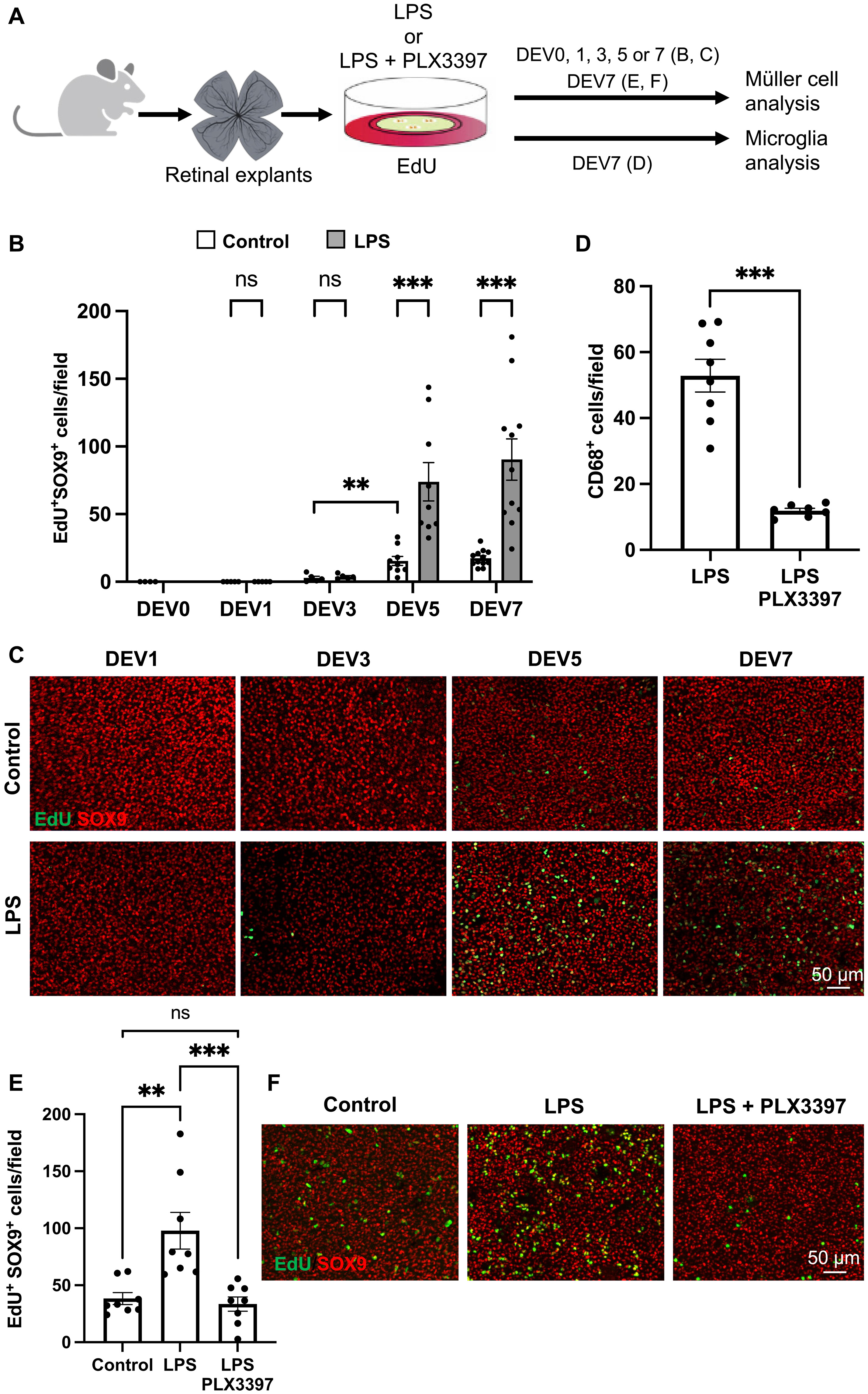
Fig. 5. An inflammatory challenge is sufficient to enhance the proliferation of Müller glial cells in mouse retinal explants. (A) Procedure used in (B) to (F). Retinas from wild-type mice were flattened and cultured for 1 to 7 days (DEV1 to DEV7) in the presence of EdU alone (control) or together with either LPS alone [(B) and (C)] or LPS plus PLX3397 [(D) to (F)]. Retinal explants were then processed for immunostaining analysis. DEV0 corresponds to an uncultured retina. Created using BioRender.com. (B and C) Quantification of double EdU-positive and SOX9-positive cells (proliferative Müller cells) at different time points in control and LPS-treated retinal explants. Shown in (B) are representative images of flat-mounted retinas. (D) Quantification of CD68-positive cells (activated microglia) in retinal explants treated with LPS or with LPS plus PLX3397. (E and F) Quantification of double EdU-positive and SOX9-positive cells in control, LPS-treated, and LPS plus PLX3397-treated retinal explants. Shown in (F) are representative images of flat-mounted retinas. Data are represented as means ± SEM, and each point represents one retinal explant. ns, not significant; **P < 0.01; ***P < 0.001 (Mann-Whitney test). |
|
|
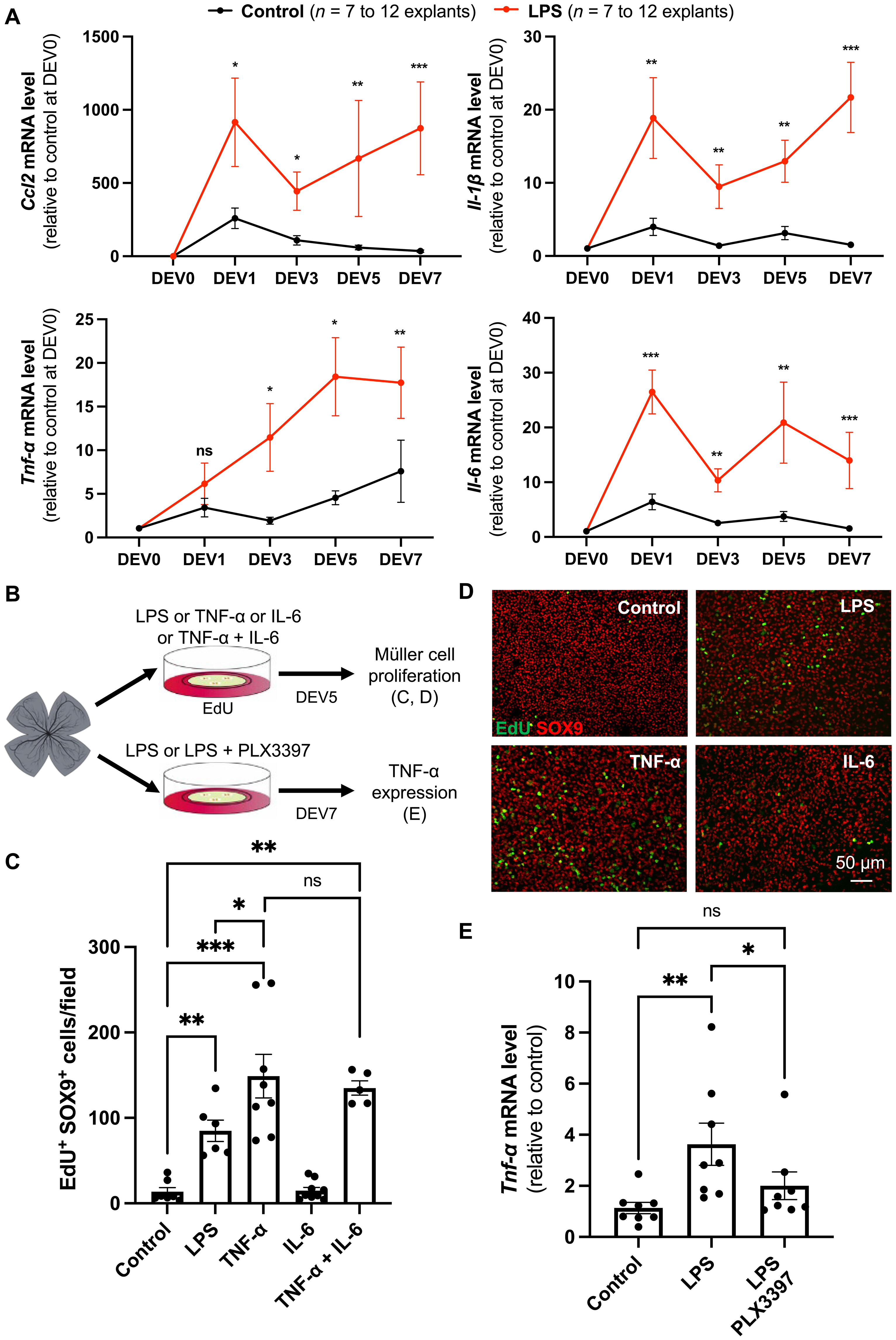
Fig. 6. TNF-α is a mediator of microglia-dependent Müller cell proliferation. (A) qPCR analysis of Ccl2, Il-1β, Tnf-α, and Il-6 expression in control and LPS-treated retinal explants at different culture time points, relative to uncultured control condition (DEV0). (B) Procedure used in (C) to (E). Retinas from wild-type mice were flattened and cultured for 5 days in the presence of EdU alone (control) or in combination with LPS, TNF-α, IL-6, or TNF-α plus IL-6. Retinal explants were then processed for immunostaining analysis [(C) and (D)]. Other retinal explants were cultured for 7 days in the presence of LPS or LPS plus PLX3397 and subjected to qPCR analysis (E). Created using BioRender.com. (C and D) Quantification of double EdU-positive and SOX9-positive cells (proliferative Müller cells). Shown in (D) are representative images of flat-mounted retinas. (E) qPCR analysis of Tnf-α gene expression. Data are represented as means ± SEM, and each point represents one retinal explant. ns, not significant; *P < 0.05; **P < 0.01; ***P < 0.001 (Mann-Whitney test). |
|
|
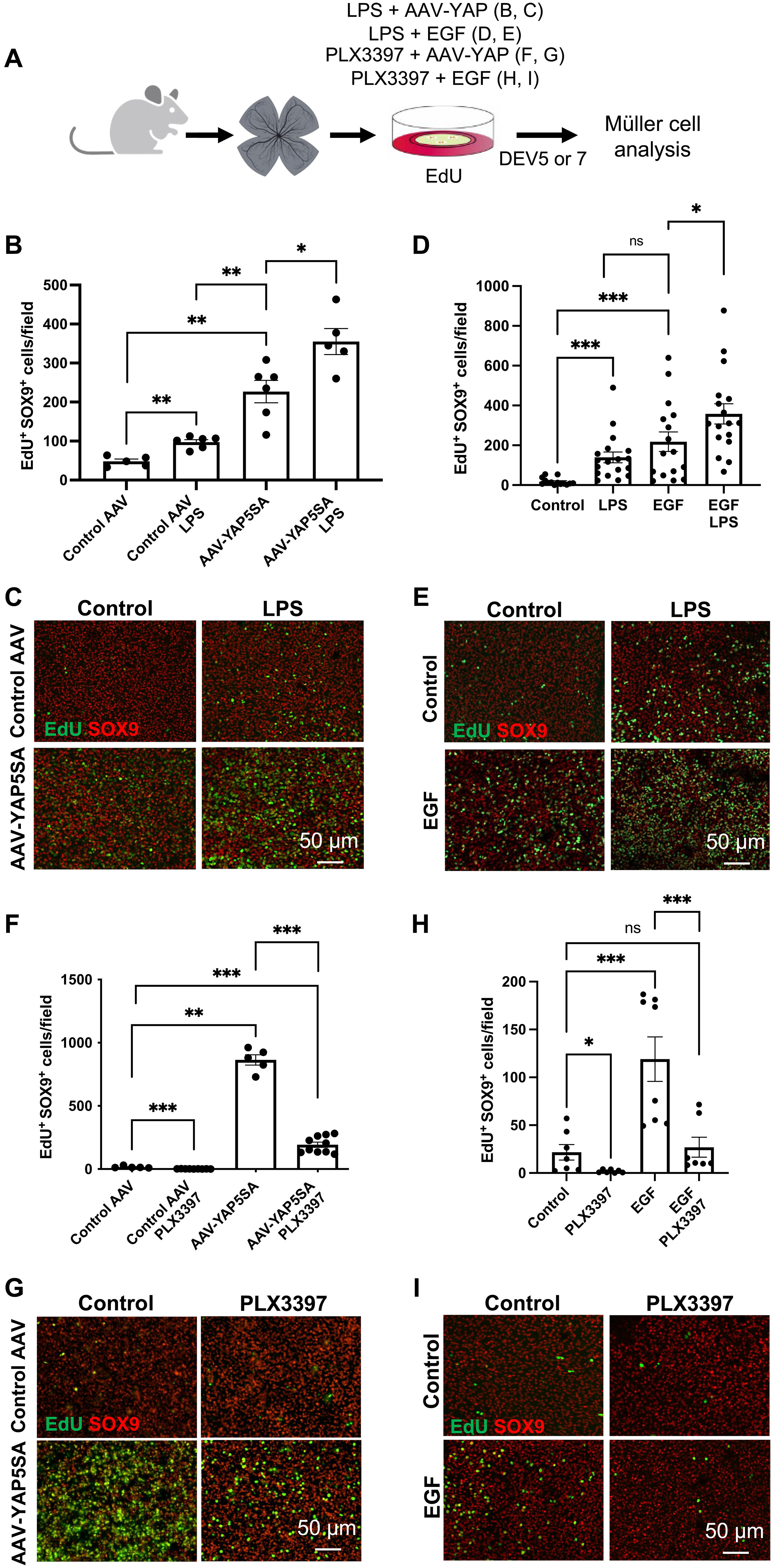
Fig. 7. Inflammatory signaling is required for EGF and YAP to trigger the proliferation of murine Müller cells. (A) Procedure used in (B) to (I). Retinas from wild-type mice were flattened and cultured for 5 days in the presence of EdU and LPS or PLX3397, together with EGF, or for 7 days if together with AAV-GFP (control AAV) or AAV-YAP5SA. Retinal explants were then processed for immunostaining analysis. Created using BioRender.com. (B to E) Quantification of double EdU-positive and SOX9-positive cells (proliferative Müller cells) in retinal explants exposed to LPS and transduced with either control AAV or AAV-YAP5SA [(B) and (C)] or treated with EGF [(D) and (E)]. Shown in (C) and (E) are representative images of flat-mounted retinas. (F to I) Quantification of double EdU-positive and SOX9-positive cells in retinal explants exposed to PLX3397 and transduced with either control AAV or AAV-YAP5SA (F) or treated with EGF (H). Shown in (G) and (I) are representative images of flat-mounted retinas. Data are represented as means ± SEM, and each point represents one retinal explant. ns, not significant; *P < 0.05; **P < 0.01; ***P < 0.001 (Mann-Whitney test). |
|
|
Fig. 8. Sequential LPS/PLX3397 treatment enhances Ascl1 expression in mouse retinal explants. (A) Procedure used in (B). Retinas from wild-type mice were flattened and cultured for 5 days in the presence of LPS. The explants were then processed for qPCR. (B) qPCR analysis of Ascl1 expression at DEV5. (C) Procedure used in (D). Retinas from wild-type mice were flattened and cultured for 5 days in the presence of LPS and then cultured for an additional 5 days in the presence of PLX3397. Other batches of explants were also cultured for 10 days but were either untreated (control) or only treated with LPS for the first 5 days or only with PLX3397 for the last 5 days. Retinal explants were then processed for qPCR. (D) qPCR analysis of Ascl1 gene expression at DEV10. Data are represented as means ± SEM, and each point represents one retinal explant. *P < 0.05; **P < 0.01; ***P < 0.001 (Mann-Whitney test). (A) and (C) created using BioRender.com. |
|
|
Fig. 9. TNF-α is detrimental to the neurogenic potential of Müller cells. (A) Retinas from wild-type mice were flattened and cultured for 5 days in the presence of LPS and then cultured for an additional 5 days in the presence of PLX3397. Other batches of explants were also cultured for 10 days but were either untreated (control) or only treated with LPS for the first 5 days. Retinal explants were processed for qPCR analysis of Tnf-α expression at DEV10. (B) Retinas from wild-type mice were flattened and cultured for 5 days in the presence of LPS or TNF-α. Retinal explants were processed for qPCR analysis of Ascl1 expression at DEV5. (C) Retinas from wild-type mice were flattened and cultured for 5 days in the presence of TNF-α and then cultured for 5 days with or without PLX3397. Retinal explants were processed for qPCR analysis of Ascl1 expression at DEV10. (D) Retinas from wild-type mice were flattened and cultured for 5 days in the presence of LPS and then cultured for 5 days in the presence of PLX3397 or PLX3397 plus TNF-α. Retinal explants were processed for qPCR analysis of Ascl1 expression at DEV10. Data are represented as means ± SEM, and each point represents one retinal explant. ns, not significant; *P < 0.05; **P < 0.01; ***P < 0.001 (Mann-Whitney test). Created using BioRender.com. |
|
|
Fig. 10. Model illustrating the influence of inflammatory signaling on the response of Müller cells to injury. In young Xenopus tadpoles (refractory stages), there are very few microglia in the retina, which could account for the very limited proliferative response of Müller cells in a variety of retinal injury models. In contrast, microglia are more abundant in old tadpoles (permissive stages) and are required for Müller glia to reenter into the cell cycle upon injury. At refractory stages, Müller cells can become proliferative following retinal damage if an immune challenge is provided. In mice, an immune challenge also promotes the proliferation of Müller cells but inhibits their neurogenic potential. An inflammatory state must be sequentially activated and attenuated to achieve both proliferation and neurogenic gene expression. Last, we identified TNF-α as at least one of the cytokines that mediates both proliferative and antineurogenic effects of microglia on Müller cells. Created using BioRender.com. |
|
|
Figure S1. The response of Müller cells to injury varies along with aging in Xenopus tadpoles. Quantification of BrdU-positive cells (3-day exposure) in retinal sections of young (refractory) or old (permissive) control and rho crispant tadpoles. Data were normalized to the entire surface of the retinal section and are represented as mean ± SEM. Each point represents one retina. **p < 0.01 (Mann-Whitney test). |
|
|
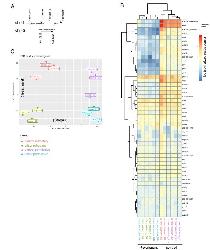
Figure S2. Mapping data. Following adapter trimming, the RNAseq data were mapped to Xenopus laevis genome 9.2 and uniquely mapped reads were assigned to genes using the annotation available on Xenbase. (A) Chromosomal locations of the three rho loci targeted by CRISPR/Cas9. (B) Clustered heatmap of the 50 most expressed genes of the RNAseq dataset. It highlights the clear separation between rho-crispant and control tadpoles. (C) Principal component analysis (PCA) on expressed genes of the RNAseq dataset. PC1 (48%) is most likely associated with the developmental stage of the tadpoles, while PC2 (27%) is most likely associated with the treatment condition. Components 1 and 2 explain together 75 % of the variance. |
|
|
Figure S3. Differential gene expression at refractory and permissive stages. (A) Volcano plot representing differentially expressed genes at refractory and permissive stages. 456 and 272 genes are statistically differentially expressed (|LFC| >1, padj <0.05) at refractory and permissive stages, respectively. Arrows point to rho genes targeted by CRISPR/Cas9. (B) Enriched cell-type molecular signature identified based on the differentially expressed genes (|LFC| >1 and padj <0.05). Numbers in bars represent observed/expected genes. |
|
|
Figure S3. Differential gene expression at refractory and permissive stages. (A) Volcano plot representing differentially expressed genes at refractory and permissive stages. 456 and 272 genes are statistically differentially expressed (|LFC| >1, padj <0.05) at refractory and permissive stages, respectively. Arrows point to rho genes targeted by CRISPR/Cas9. (B) Enriched cell-type molecular signature identified based on the differentially expressed genes (|LFC| >1 and padj <0.05). Numbers in bars represent observed/expected genes. |
|
|
Figure S4. Heatmap of differentially expressed genes. Clustered heatmap of differentially expressed genes belonging to the microglia molecular signature. Enlargement of the cluster of interest is shown in Fig. 1D. |
|
|
Figure S5. Dex plus PLX3397 treatment efficiently decreases the number of microglial cells in CoCl2- injected or rho crispant tadpoles, without impacting retinal degeneration. (A) Outline of the experimental procedure used in (B-E). Stage 56/62 (permissive stage) CoCl2-injected (B, C) or rho crispant (D, E) tadpoles were soaked in PLX3397 plus Dex solution for 5 days (5d) or 1 week (1w) as indicated, starting one day before CoCl2 injection. They were then processed for immunolabeling on retinal sections. (B, D) Quantification of IB4-positive cells (microglia). (C, E) Representative images of retinal sections labeled for Opsins (cones) and/or Rhodopsin (rods). Nuclei are counterstained with Hoechst. Data are represented as mean ± SEM, and each point represents one retina. ***P < 0.001 (Mann-Whitney test). GCL, ganglion cell layer; INL, inner nuclear layer; ONL, outer nuclear layer. |
|
|
Figure S5. Dex plus PLX3397 treatment efficiently decreases the number of microglial cells in CoCl2- injected or rho crispant tadpoles, without impacting retinal degeneration. (A) Outline of the experimental procedure used in (B-E). Stage 56/62 (permissive stage) CoCl2-injected (B, C) or rho crispant (D, E) tadpoles were soaked in PLX3397 plus Dex solution for 5 days (5d) or 1 week (1w) as indicated, starting one day before CoCl2 injection. They were then processed for immunolabeling on retinal sections. (B, D) Quantification of IB4-positive cells (microglia). (C, E) Representative images of retinal sections labeled for Opsins (cones) and/or Rhodopsin (rods). Nuclei are counterstained with Hoechst. Data are represented as mean ± SEM, and each point represents one retina. ***P < 0.001 (Mann-Whitney test). GCL, ganglion cell layer; INL, inner nuclear layer; ONL, outer nuclear layer. |
|
|
Figure S6. Proliferative cells upon zymosan injection at the refractory stage are Müller cells. (A) Outline of the experimental procedure used in (B). Stage 48/49 (refractory) rho crispant tadpoles were intraocularly injected with zymosan and then exposed to BrdU solution for 5 days before being processed for immunolabeling on retinal sections. (B) Representative images of retinal sections colabeled for BrdU and Yap. Arrows point to double-labeled cells. GCL, ganglion cell layer; INL, inner nuclear layer; ONL, outer nuclear layer. |
|
|
Figure S7. Absence of toxicity of LPS on retinal cells in mouse explants. (A) Outline of the experimental procedure used in (B, C). Retinas from wild-type mice were flattened and cultured for up to 7 days in the presence of LPS. They were then processed for qPCR analysis. (B, C) qPCR analysis of Bax/Bcl2 expression ratio (B) or Gfap expression (C) in control and LPS-treated retinal explants at different culture time points relative to uncultured control condition (DEV0). Data are represented as mean ± SEM, and each point represents one retinal explant. ns: non-significant (Mann-Whitney test). |
|
|
Figure S8. Impact of LPS plus PLX3397 treatment on the survival of mouse Müller glial cells. (A) Outline of the experimental procedure used in (B, C). Retinas from wild-type mice were flattened and cultured in the presence of LPS, PLX3397 or LPS plus PLX3397. Retinal explants were processed for immunostaining analysis at DEV7 (B) or processed for qPCR analysis at DEV5 (C). (B) Quantification of SOX9-positive cells (Müller cells). (C) Retinal qPCR analysis of Bax/Bcl2 expression ratio. Data are represented as mean ± SEM, and each point represents one retinal explant. ns: nonsignificant (Mann-Whitney test). |
|
|
Figure S9. PLX5622 counteracts the LPS-driven proliferation of Müller glial cells in mouse retinal explants. (A) Outline of the experimental procedure used in (B, C). Retinas from wild-type mice were flattened and cultured for 5 days in the presence of EdU plus LPS, or plus LPS and PLX5622. Retinal explants were processed for immunostaining analysis at DEV5. (B, C) Quantification of CD68-positive cells (activated microglia, B) or double EdU- and SOX9-positive cells (proliferative Müller cells, C) in LPS or LPS plus PLX5622-treated retinal explants. Data are represented as mean ± SEM, and each point represents one retinal explant. *P < 0.05, **P < 0.01 (Mann-Whitney test). |
