|
Fig. 1. Single-molecule imaging of the D2–I clamp sliding on DNA.a, Orthogonal views of the model of the open D2–I clamp (PDB 6TNG) indicating the positions of the fluorescent dyes. C, C terminus; N, N terminus. b, Top, schematic illustration of the single-molecule experimental set-up. Bottom, confocal scan (merged green and red channels) showing labelled D2–I bound to λ DNA. c, Representative kymograph showing one-dimensional random diffusion by D2–I. The coloured bars below indicate the excitation laser used (magenta, Cy5; green, Cy3). A gallery of representative kymographs is shown in Supplementary Fig. 2. d, Mean square displacement (MSD) of the single trajectory extracted from the kymograph in c, yielding a diffusion coefficient (D) of 0.18 ± 0.01 μm2 s−1. Error bars represent variance of MSD at given time intervals. e, Distribution of calculated D of individual D2–I particles and Gaussian fit, yielding a mean D of 0.14 ± 0.07 μm2 s−1 (n = 37). f, Distribution of speed of individual D2–I molecules on λ DNA yields a mean speed of 0.81 ± 0.14 μm s−1 (n = 31). g, Distribution of observed residence times of trajectories of D2–I on λ DNA (n = 28). All confidence intervals are standard deviation of the fit. For e–g, data points were divided into bins and the bars of the histograms are centred at the midpoint of each bin. |
|
Fig. 2. Characterization of D2–I sliding on DNA.a,b, Schematic representation of experimental set-up (left) and representative kymographs (right) of phosphomimetic D2–I3D (a) and monoubiquitinated ubD2–I (b) complexes on λ DNA, acquired at 15 pN. c,d, Comparison of the distributions of the speeds (c) and observed residence times (d) of D2–I, D2–I3D and ubD2–I. Individual values, mean, standard deviation and number of traces analysed in the comparison (n) are shown. Unpaired t-test pairwise comparisons showed no statistically significant differences (NS) between the three complexes. e, Kymograph of D2–I on λ DNA at 15 pN. Molecular collisions with other D2–I molecules are marked with white arrows; collisions between D2–I and the trapped beads are marked with red arrows. f, Kymograph showing D2–I on a 15 kb DNA that contains a four-way junction at a central position. Molecular collisions between D2–I and the 15 bp DNA loop or D2–I and the beads are marked with white and red arrows, respectively. These kymographs are representative of observations from ten independent experiments. A schematic representation of encounters between individual sliding D2–I complexes and D2–I with a DNA loop is shown at the bottom. |
|
Fig. 3. Sliding D2–I complexes stall at ss–dsDNA junctions.a, Kymograph of D2–I bound to λ DNA with a site-defined ssDNA gap. At the start of the kymograph, the λ DNA is nicked at two specific sites. Force is applied to generate a 17.8 knt ssDNA gap resulting from a two-step dissociation of the ssDNA fragment between the two nicks. Force is plotted under the kymograph and shaded in blue at stretching points. Schematic representations of the DNA before and after applying force are shown on the left and right sides of the kymograph, respectively. Orange arrows, ss–dsDNA junctions; yellow arrows, static binding events at ss–dsDNA junctions; orange star, a mobile trace that becomes static on ssDNA gap generation. b, Kymograph of D2–I on gapped λ DNA where the ssDNA gap has been coated by blue eGFP-labelled RPA. The yellow arrow marks the site of static D2–I at the ss–dsDNA junction. Coloured bars under the kymograph indicate the channel position (grey, buffer channel; green–yellow–red, D2–I channel). Force measurement is plotted under the kymograph. These are representative of 80 observations in independent experiments. c, Quantification of kymographs containing stalled D2–I complexes at 3′-ended, 5′-ended, or both ends of ss–dsDNA junctions. d, Schematic representation of D2–I sliding on dsDNA and stalling at the RPA-bound ss–dsDNA junctions (orange arrows) that flank the ssDNA gap. |
|
Fig. 4. Structures of D2–I with dsDNA or an ss–dsDNA junction.a, Composite cryo-EM map of dsDNA–D2–I. The unsharpened DNA density is segmented and coloured in gold. The sharpened map of D2–I is segmented into FANCD2 (light blue) and FANCI (pink). A schematic of the dsDNA used is shown on top. The C-terminal arches (C-arch) and the Lys- and Arg-rich helix (KR) are labelled. b, Sharpened cryo-EM map of ss–dsDNA–D2–I. Segmented and coloured as in a. The ss–dsDNA junction site is marked by an orange triangle and the putative path of ssDNA, determined from the unsharpened DNA density (Extended Data Fig. 8b), is marked with a dotted line. |
|
Fig. 5. Details of interaction of D2–I with dsDNA or ss–dsDNA junction.a, Electrostatic potential of D2–I shown in surface representation from −10 (red) to +10 (blue) kT; regions with a neutral net charge are shown in white. The C-arches of FANCD2 (label outlined in light blue) and FANCI (label outlined in light pink), and the KR helix on FANCD2 are labelled. b, The interaction of D2–I with dsDNA (top) and ss–dsDNA (bottom) differs. FANCD2 is coloured in light blue, FANCI in light pink and DNA in yellow and gold. The residues in D2–I that are within a 4.5 Å distance of the DNA model are shown in purple, and their side chains are shown. The ss–dsDNA junction site is marked by an orange triangle. c, Quantification of the number of kymographs showing stalled D2–I traces at ss–dsDNA junctions. The results of two-sided pairwise comparisons using Fisher’s exact test are shown (****P < 0.0001; not significant (NS) P = 0.5059). n, number of independent kymographs. d, DNA trajectories in D2–I are different for dsDNA and ss–dsDNA. Segmented DNA densities on transparent D2–I model to show the trajectories followed by dsDNA (left) and ss–dsDNA (right). A line tracing the central axis of the duplex for each substate is shown for comparison (dsDNA in green and ss–dsDNA in orange). |
|
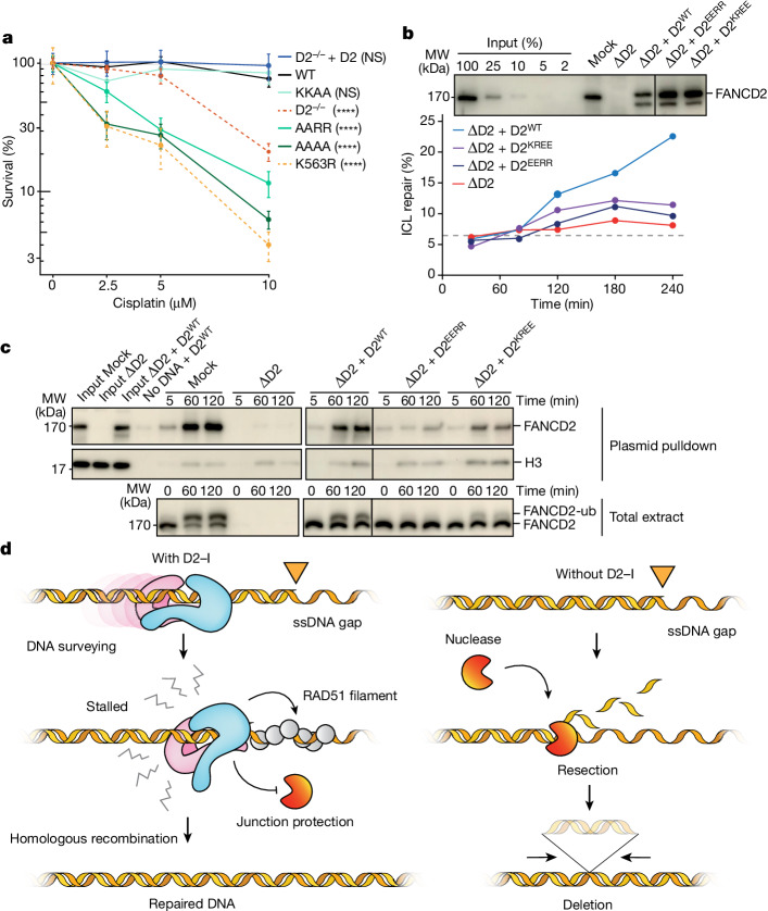
Fig. 6. The KR helix is important for DNA repair.a, Clonogenic survival assay assessing cisplatin sensitivity of DT40 FANCD2−/− cells complemented with FANCD2WT (WT), FANCD2K563R (ubiquitination deficient) or KR helix variants (KKAA, AARR and AAAA). Results are based on two independent clones of each mutant and six replicates per clone, with mean and standard deviation plotted. P values (two-way analysis, Supplementary Table 2) enclosed in brackets are for samples compared with WT (****P < 0.000001). b, KR helix mutants have impaired ICL repair. Mock-depleted (Mock) and FANCD2-depleted (ΔD2) nucleoplasmic Xenopus egg extract were complemented with wild-type (D2WT) or mutant FANCD2 (D2EERR or D2KREE). FANCD2 levels were analysed by western blot (top panel). Lines indicate where irrelevant lanes were removed. Extracts were used to replicate an ICL-containing plasmid (pICL) and absolute ICL repair efficiency is plotted (bottom panel). Dotted line indicates background caused by uncrosslinked plasmid. This is representative of experiments performed twice (duplicate in Extended Data Fig. 9c). c, DNA binding and FANCD2 ubiquitination during ICL repair. During pICL replication, plasmids were isolated by LacR pull-down. Bound proteins (top blots, right) and a 1% input sample (top blots, left) or total extract (bottom blot) were analysed by western blot. This is representative of three independent experiments. d, Model for D2–I scanning dsDNA and stalling on ss–dsDNA junctions. D2–I loads onto chromatin and surveys the integrity of dsDNA by random one-dimensional diffusion. Exposed ssDNA gaps that occur at stalled replication forks cause D2–I to stall at the ss–dsDNA junctions. Closed D2–I clamps down on the ss–dsDNA junction, preventing further resection and minimizing DNA damage. In the absence of D2–I (right), unprotected junctions are more extensively resected, resulting in more frequent and longer chromosomal deletions. For gel source data, see Supplementary Fig. 1.Source data |
|
Extended Data Fig. 1. Preparation of labelled D2-I and single-molecule imaging of D2-I on DNA.a, Schematic representation of the FANCD2-ybbR and FANCI-ybbR constructs used to generate doubly-labelled D2-I complexes. The fluorescent labels are indicated at the carboxyl termini of FANCD2-ybbR (Cy3) and FANCI-ybbR (Cy5). Residue numbers and the positions of the ubiquitinated lysines are indicated. b, SDS-PAGE of purified FANCD2, FANCI, D2-I, FANCD2-Cy3, FANCI-Cy5 and D2-Cy3 + I-Cy5. Top panel shows Coomassie-stained gel and bottom panel shows merged scan in the green (Cy3) and red (Cy5) channels. This is a representative gel of 5 independent preparations. c, Fluorescently-labelled D2-I binds to DNA with comparable affinity to non-labelled D2-I. FAM-labelled 44-bp dsDNA (20 nM) was incubated with increasing concentrations of either non-labelled or double-labelled D2-I for 20 min at 20 °C. Samples were run on 6% polyacrylamide gels in 0.5X TBE buffer at 4 °C for 60 min. The scan using the blue channel (FITC) is shown in the top panel and the overlay of the blue (FITC), green (Cy3) and red (Cy5) channels is shown in the bottom panel. These data are representative of experiments performed three times. d, Time-course ubiquitination assay of untagged D2-I and ybbR-tagged, fluorescently labelled D2-I. Ubiquitination reactions were set up as described in Methods, samples were taken at the indicated time points and loaded on a 3–8% NuPAGE Tris-Acetate gel (Invitrogen). Top panel shows Coomassie-stained gel and bottom panel shows merged scan in the green (Cy3) and red (Cy5) channels. This is a representative gel of an experiment repeated three times. For gel source data (panels b-d) see Supplementary Fig. 1. e, Schematic representation of the microfluidics chamber employed for single-molecule experiments. Arrows show flow directions. RPA was only used when stated. f, A cropped kymograph of a D2-I complex diffusing on λ DNA (top panel). The trajectory of the mobile molecule (middle) and the corresponding pixel intensity at each timeframe in the green and red channels (bottom) are shown. The photobleaching of a single double-labelled heterodimer occurs as a two-step event: Initially, Cy5 dye photobleaches (~650th frame) and it is followed by Cy3 dye photobleaching after ~1050 frames were acquired. g, Distribution of displacement per time window of 5 frames for one static and one stalled D2-I trace on DNA. The symmetric distribution reflects a random diffusion mechanism. h, Representative kymograph of D2-I sliding on λ DNA over several minutes. The colored bar below indicates the excitation laser (Cy5, red; Cy3, green). i, Relationship between force and DNA binding. Incubation at low forces allowed D2-I to readily bind to DNA, whereas high forces hindered DNA binding. Kymographs were normally collected at 15 pN (unless otherwise stated). Representative kymograph from three independent experiments. |
|
Extended Data Fig. 2. Effect of salt on D2-I binding and sliding, and single-molecule analysis of D2-I, FANCD2 alone and FANCI alone.a-b, To estimate the efficiency of the DNA loading step, we analyzed the initial number of D2-I complexes bound to a single trapped DNA after incubation for 15 s in the protein channel. Representative kymographs of D2-I on λ DNA at different NaCl concentrations are shown in panel a and quantitated in panel b. The kymographs at 37 mM NaCl show more binding events than those at 75 mM NaCl. At 100 mM NaCl, D2-I shows even lower binding density and shorter traces, while very sparse binding or sliding was observed at 150 mM NaCl. In panel b, individual points show the number of observed traces per kymograph at each NaCl concentration. The mean, standard deviation and unpaired t-test pairwise comparisons are shown (n = 3). **, p = 0.006 (35 mM vs 75 mM); **, p = 0.003 (75 mM vs 100 mM); ns, p = 0.141. c, Comparison of the calculated diffusion coefficients (D) for D2-I at different NaCl concentrations. Individual values of D for each trace and the mean and standard deviation for each NaCl concentration are shown. Unpaired t-test pairwise comparisons showed that there is a statistically significant difference in the average D with 37 mM NaCl. However, this difference is small and likely a result of crowding on the DNA at 37 mM NaCl (see panel a). ***, p = 0.0008; *, p = 0.036; ns, not significant (p = 0.21 for 75 vs. 100 mM NaCl). Since the diffusion coefficient of D2-I is largely insensitive to changes in ionic strength, it exhibits a sliding diffusion mechanism, where the diffusing protein maintains constant contact with DNA61. In the case of a hopping mechanism where rapid dissociation and reassociation events take place, there would be more dramatic changes in the diffusion rate with varying salt concentrations61–63. d, DNA binding and sliding by FANCD2, FANCI and D2-I. Top panel: representative kymograph showing the absence of FANCD2 binding to λ DNA. Optically-trapped DNA was incubated in the protein channel containing 5 nM FANCD2 and then moved to the imaging channel. We observed only two traces in 25 kymographs. Middle panel: representative kymograph showing FANCI readily binding and sliding on trapped λ DNA (n = 17). Bottom panel: a representative kymograph of D2-I readily binding and sliding on trapped λ DNA (n = 26). Asterisks mark the change from protein to buffer channel. e, Distribution of the diffusion coefficients (D) of FANCI and D2-I. Individual values, mean, standard deviation and unpaired t-test pairwise comparisons are shown. f, Distribution of the observed residence times for FANCI and D2-I. Individual values, mean, standard deviation and unpaired t-test pairwise comparisons are shown. FANCI shows binding and sliding on DNA although with significantly shorter observed residence times (52 s average) compared to D2-I (129 s average). **, p = 0.0027; ns, not significant (p = 0.054). |
|
Extended Data Fig. 3. Single-molecule Fluorescence Resonance Energy Transfer (FRET) within diffusing D2-I complexes.a,c,e: Cropped kymographs (top) and the corresponding trajectories (bottom) of selected D2-I complexes sliding on λ DNA. The images were recorded using only green laser excitation. b,d,f: Pixel intensity at each timeframe of the trajectory in the green and red channel (top) and the calculated FRET (bottom) with histograms of the FRET signal on the right. The complexes exhibit either high FRET (0.83 ± 0.02; panel b), low FRET (0.27 ± 0.01; panel d) or alternating FRET within a single trajectory (panel f). These likely represent predominantly closed, open or dynamic D2-I, respectively. FRET values are given as the peak centre of the FRET distribution ± S.E.M. g, SDS-PAGE analysis of the preparation of labelled monoubiquitinated FANCD2. FANCD2 was ubiquitinated with His-Ub in a 90 min reaction and purified on Ni-NTA resin (top). It was then labeled with Cy3 and purified using size exclusion chromatography (bottom). This was subsequently assembled with FANCI on DNA (see Fig. 2b). W25 and W200 indicate washes with 25 and 200 mM imidazole, respectively. Representative of an experiment performed independently three times. For gel source data, see Supplementary Fig. 1. |
|
Extended Data Fig. 4. Analysis of D2-I on HJ DNA and ssDNA.a, D2-I does not stall at HJ DNA. Rolling diffusion analysis of D2-I on HJ, showing that Droll stays above Dth (dashed line) and is therefore not classified as stalled. Analysis for three separate traces representative of 10 kymographs are shown. b, D2-I binds to dsDNA (39 bp) but not to ssDNA (39 nt) on an electrophoretic mobility shift assay (EMSA). FAM-labelled dsDNA or ssDNA (20 nM) were incubated with increasing concentrations of D2-I for 20 min at 20 °C. Samples were run on 6% polyacrylamide gels in 0.5X TBE buffer at 4 °C for 60 min. These data are representative of experiments performed three times. For gel source data, see Supplementary Fig. 1. |
|
Extended Data Fig. 5. Analysis of FANCI and FANCD2 on λ DNA containing a defined ssDNA gap.a, Representative kymographs from 10 independent experiments, showing FANCI on λ DNA containing a defined ssDNA gap. Red triangles indicate instances where FANCI is observed within the ssDNA gap. b, Representative kymographs from 10 independent experiments, showing FANCD2 on λ DNA containing a defined ssDNA gap. A small number of FANCD2 traces were observed on DNA (green triangle). In panels a and b, the colored bars indicate the channel position (grey=buffer channel, red=FANCI channel, green=FANCD2 channel, blue=RPA channel) and the orange triangles indicate the ss-dsDNA junctions. c, Schematic representation of FANCD2 and FANCI monomers and their interaction with DNA. FANCD2 is labelled in green, FANCI is in magenta and RPA is in blue. |
|
Extended Data Fig. 6. Persistent and transient stalling of D2-I at ss-dsDNA junctions.a-b, Rolling diffusion analysis of D2-I on dsDNA. D2-I tracks on dsDNA with a ssDNA gap (a–b, top) shows a rolling diffusion coefficient, Droll (below) less than the threshold of 6.4 × 10−3 μm2 s−1 (dashed line). These experiments reveal two different types of D2-I stalls. About half (n = 39/76 or 51%) of D2WT-I molecules stalled at ss-dsDNA junctions are essentially immobile, remain static and do not diffuse away from the junction (a). We classify these as “persistent stalls”. The remaining 49% of stalled complexes remained static for a shorter time, before diffusing away from the ss-dsDNA junction. We classify these as “transient stalls” (b). All stalls are shown with pink shading. Three representative traces are shown for each. c, Quantitative analysis of the lifetime of D2-I stalls. The survival probability plot for the distribution of D2-I dwells from 54 D2-I molecules (purple) along with the corresponding double exponential decay fit (black) shows that at least two kinetic phases were needed to describe the observed kinetics of D2-I stalling at junctions. The longer-lived dwells, which had a lifetime of 52 ± 3 s (which is likely to be photobleaching limited), could be attributed to persistent D2-I stalls, while the comparatively shorter-lived dwell, with a lifetime of 7.3 ± 0.1 s, could be attributed to transient D2-I stalls. Transient stalls may represent instances where D2-I molecules sense the ss-dsDNA junction but fail to engage stably. Error in lifetime is the error of the exponential fit to the survival probability. d, The reason that approximately half of the analysed molecules had persistent stalls and the other half had transient stalls is not clear, but one possibility is related to the orientation of D2-I when approaching the ss-dsDNA junction. D2-I moves bidirectionally on DNA, but the cryoEM structure of D2-I stalled at a ss-dsDNA junction is directional: In our structure, the dsDNA is always bound to the C-terminal arch of FANCI and not to the C-terminal arch of FANCD2 (orientation 1, observed). Since D2-I loads onto dsDNA in a random orientation, it could approach the ss-dsDNA junction with FANCD2 leading, or with FANCI leading. It is possible that approaching the junction with FANCD2 results in a persistent stall (as seen in cryoEM) whereas approaching the junction with FANCI (orientation 2, not observed) results in a transient stall that is unable to fully engage the KR helix. This hypothesis is consistent with approximately half of the stalls being persistent and half being transient. e,f, DNA binding kinetics of D2-I measured by SwitchSENSE. Mean values and error (standard deviation) are plotted (e) and their values shown in (f). All KR helix mutants have Kds in the nanomolar regime, likely because they can bind dsDNA with their C-arches even if binding to ss-dsDNA junctions by the KR helix is impaired. |
|
Extended Data Fig. 7. Resolution estimation and modelling into cryoEM maps.a-b, Gold-standard Fourier shell correlation (FSC) curves (from RELION) and orientation distribution plot and sphericity (calculated with the 3DFSC server) for the final reconstructions of D2-I with dsDNA (a) and D2-I with ss-dsDNA (b). c-d, Unsharpened cryoEM maps of D2-I with dsDNA (c) and ss-dsDNA (d) colored by local resolution estimated in RELION. e-f, Comparison of cryoEM structures of chicken (as in Fig. 4a) and human D2-I bound to a 44-bp dsDNA. g, Overall fit of model of D2-I bound to ss-dsDNA into the sharpened cryoEM map (boxed) and detailed fit of FANCI, FANCD2, DNA and representative regions. h, Map-to-model FSC for the dsDNA-D2-I and ss-dsDNA-D2-I structures, calculated in Phenix. |
|
Extended Data Fig. 8. Comparison of maps of D2-I bound to dsDNA or ss-dsDNA.a-b, CryoEM maps (unsharpened and sharpened with DeepEMhancer) of D2-I bound to dsDNA (a) and ss-dsDNA (b). The map of D2-I bound to dsDNA shows a blurry, undefined density in the DNA region, which is consistent with different translational positions while sliding with respect to D2-I. Indeed, the DNA density becomes fragmented after sharpening with a single B-factor (RELION postprocessing) or locally scaling the sharpening with DeepEMhancer. In contrast, the DNA density in the map with ss-dsDNA is well defined, owing to the ss-dsDNA being predominantly constrained to a single position after D2-I stalling on the ss-dsDNA junction (marked with an orange triangle). c, Image processing pipeline of signal subtraction and 3D classification without image alignment for the DNA region of the dsDNA-D2-I map. The best classes based on DNA density quality and number of particles were selected (colored circles) and refined separately, showing dsDNA binding to D2-I at different positions. Interestingly, class 4 shows that the blunt dsDNA end can contact the KR helix in a similar mechanism to ss-dsDNA junction. However, this class accounts for only 14% of the total number of particles subjected to this 3D classification. Moreover, all published structures of D2-I with DNA contain blunt dsDNA termini but they never show a preferred recognition of the end. Therefore, unlike ss-dsDNA, dsDNA is more likely to contact the C-arches of FANCI and FANCD2 rather than the C-arch of FANCI and the KR helix. |
|
Extended Data Fig. 9. Cisplatin sensitivity assay in DT40 cells and ICL repair in Xenopus egg extracts.a, Clonogenic survival assay assessing cisplatin sensitivity of DT40 FANCD2−/− cells complemented with either FANCD2WT (WT), FANCD2K563R (ubiquitination deficient), or KR helix variants (KKEE, EERR, EEEE). Results are based on 2 independent clones of each mutant and 6 replicates per clone, with mean and standard deviation plotted. P-values enclosed in brackets are for samples compared to WT (ns = not significant, **** P < 0.000001; see Supplementary Table 2 for all p values). The arginine mutants (KKEE and KKAA) fully rescue cisplatin sensitivity but the lysine mutants (EERR and AARR) do not (see also Fig. 6a). This is consistent with the lysine mutants having a stronger effect on stalling (Fig. 5c). However, since the EEEE and AAAA mutants show high sensitivity to cisplatin (compare EEEE to EERR and KKEE), it is likely that all four residues contribute to ss-dsDNA junction binding. Interestingly, cell lines expressing alanine substitutions were more sensitive to cisplatin than glutamic acid substitutions. We hypothesize that the glutamic acid substitutions do not bind DNA efficiently in cells and therefore act as nulls (like D2−/−) whereas the alanine substitutions act as dominant negatives (like FANCD2K563R) that bind DNA but are non-functional. For the colony survival assay, three cell dilutions (1:1, 1:10, and 1:100) were plated in duplicate for each cisplatin concentration. This resulted in a maximum of six replicates per concentration. Additionally, two clones were tested for each mutant. This brought the theoretical maximum number of observations to N = 12 for each cisplatin concentration, including the untreated control. However, some conditions were excluded due to limitations in counting at very high or very low colony numbers. For example, the WT DT40 at dilution 1:1 (untreated) was too confluent for accurate counting, and no colonies were found in the replicates of DT40 K563R at a 10 µM cisplatin for cell dilution of 1:100. Consequently, the final number of observations for these examples is N = 8. Statistical testing was performed by the R package CFAssay using two way analysis of the cell survival data by fitting a linear quadratic model with maximum likelihood (all values reported in Supplementary Table 2). b, ICL repair in Xenopus egg extracts. Mock-depleted (Mock), and FANCD2-depleted (ΔD2) NPE complemented with wild-type FANCD2 (ΔD2 + D2WT) or mutant FANCD2 (ΔD2 + D2EEEE), were analyzed by western blot using α-FANCD2 antibody (top left blot). These extracts were used to replicate pICL. Absolute ICL repair efficiency was calculated and plotted (right panel). Dotted line indicates SapI fragments from contaminating uncrosslinked plasmid present in pICL preparations. Total extract samples were collected at indicated timepoints and analyzed by western blot using α-FANCD2 (bottom left blot). Note that the basic KR helix residues tested in the chicken system (KKRR) are KRRR in xlFANCD2. Representative of 2 independent experiments (n = 2). c, Repeat of experiment shown in panel b and Fig. 6b including all FANCD2 mutants (ΔD2 + D2EEEE, ΔD2 + D2EERR and ΔD2 + D2KREE). Note that the 30-minute timepoint of ΔD2 + D2KREE is not shown due to poor digestion of this sample; we can assume that no repair has taken place at 30 min since this is the case at 60 min. Representative of 2 independent experiments (n = 2). For gel source data see Supplementary Fig. 1. |