Click here to close Hello! We notice that you are using Internet Explorer, which is not supported by Xenbase and may cause the site to display incorrectly. We suggest using a current version of Chrome, FireFox, or Safari.
XB-ART-60919
Elife 2024 Sep 24;13. doi: 10.7554/eLife.93796.
Show Gene links Show Anatomy links

Identification of pharmacological inducers of a reversible hypometabolic state for whole organ preservation.

Sperry MM, Charrez B, Fotowat H, Gardner E, Pilobello K, Izadifar Z, Lin T, Kuelker A, Kaki S, Lewandowski M, Lightbown S, Martinez R, Marquez S, Moore J, Plaza-Oliver M, Sesay AM, Shcherbina K, Sheehan K, Takeda T, Del Campo D, Andrijauskaite K, Cisneros E, Lopez R, Cano I, Maxwell Z, Jessop I, Veraza R, Bunegin L, Percival TJ, Yracheta J, Pena JJ, Wood DM, Homas ZT, Hinshaw CJ, Cox-Hinshaw J, Parry OG, Sleeter JJ, Weitzel EK, Levin M, Super M, Novak R, Ingber DE.


???displayArticle.abstract???
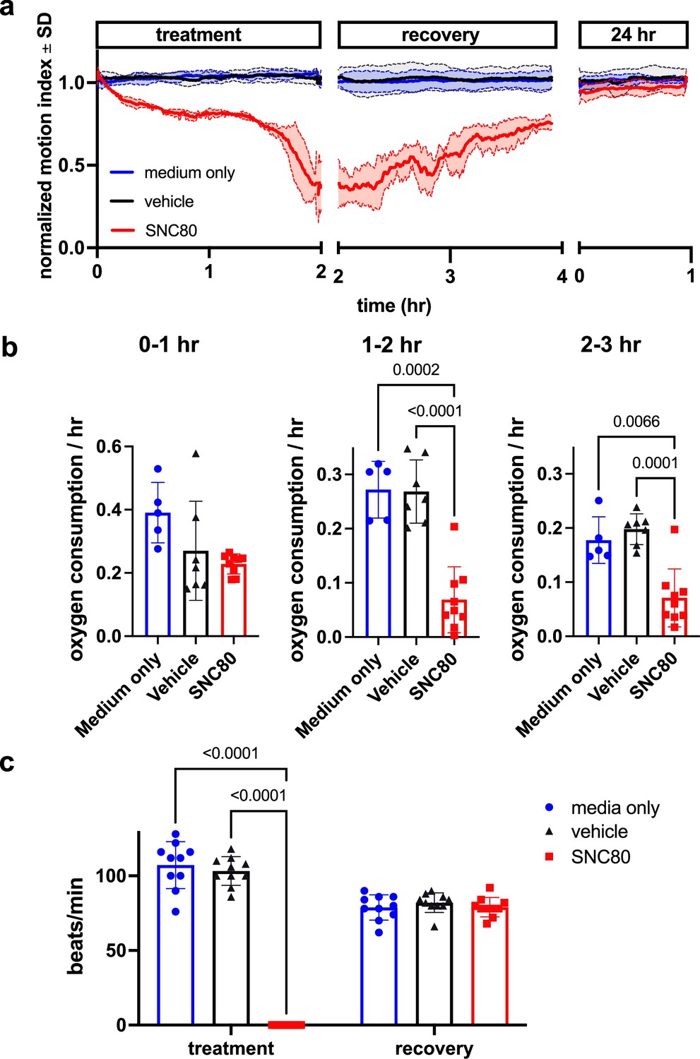
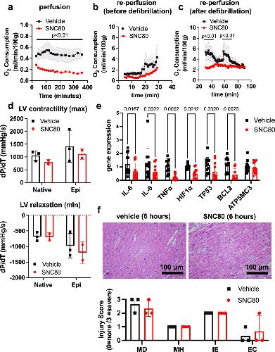
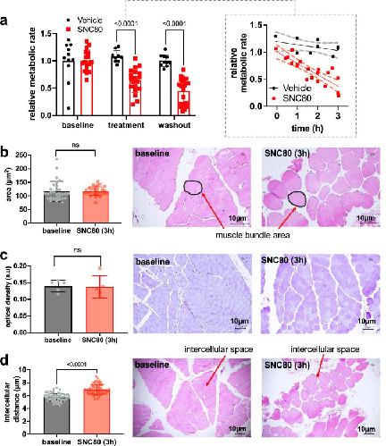
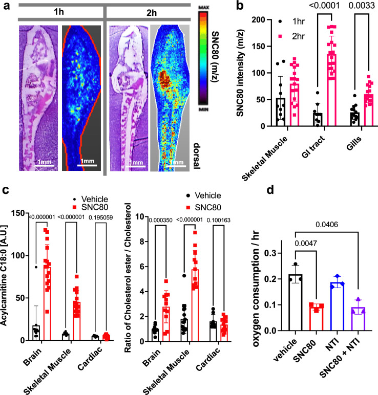
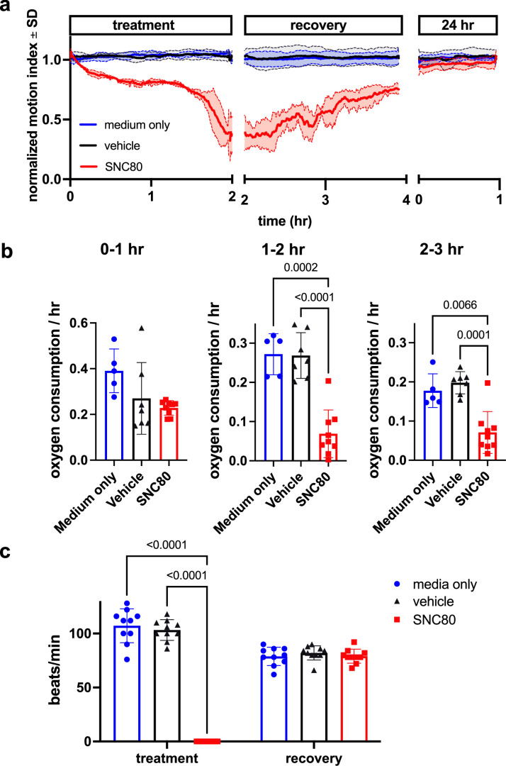
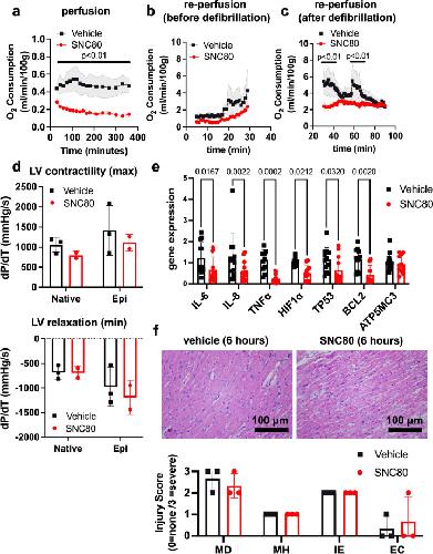
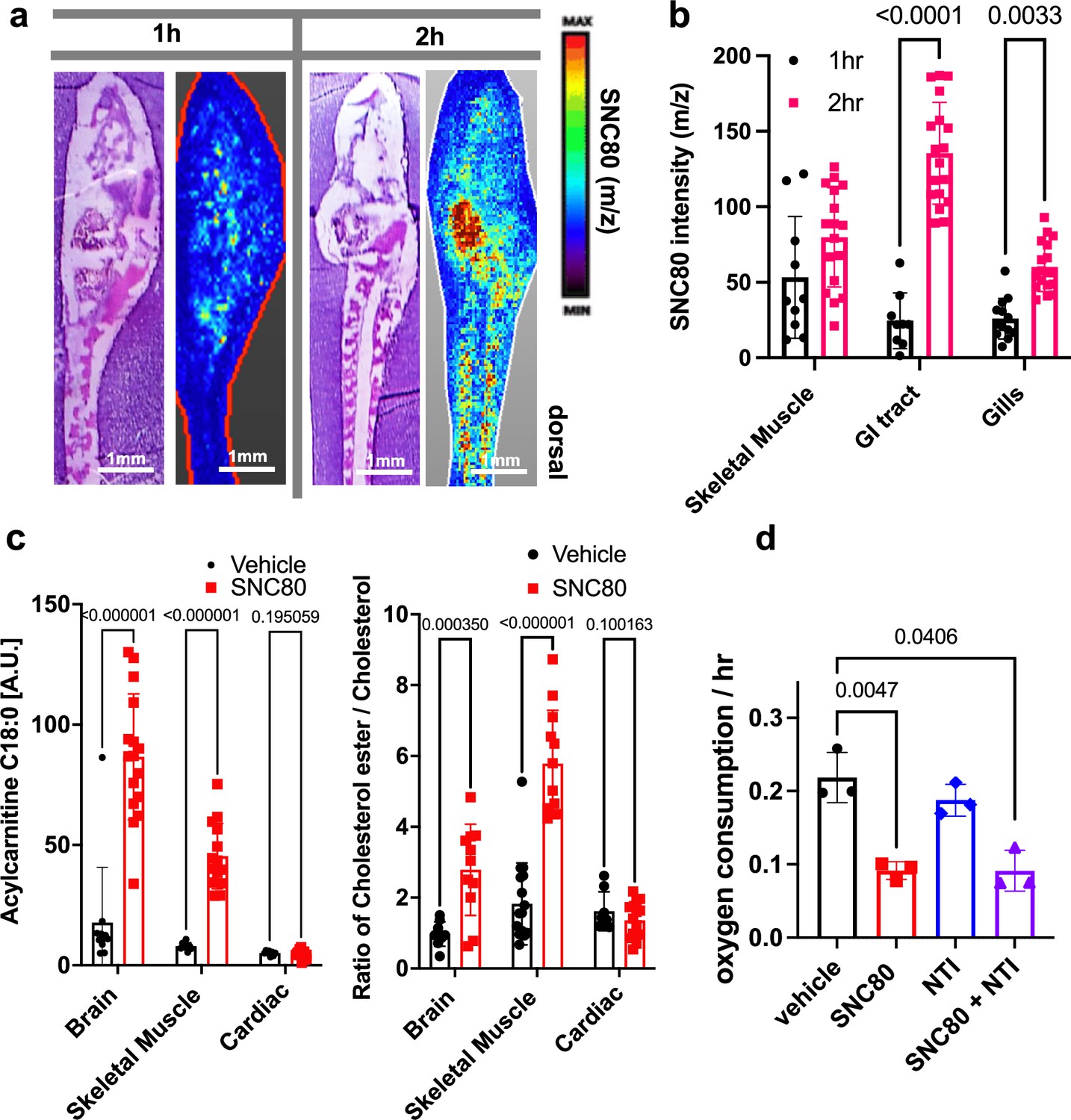
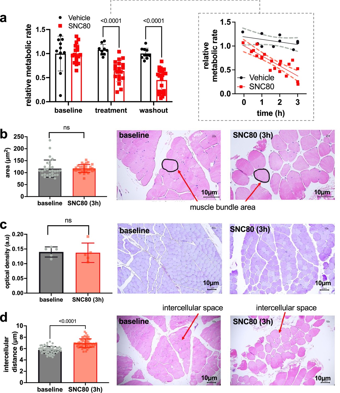
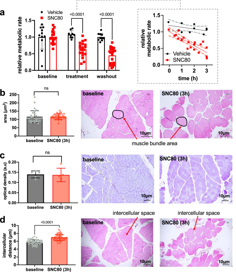
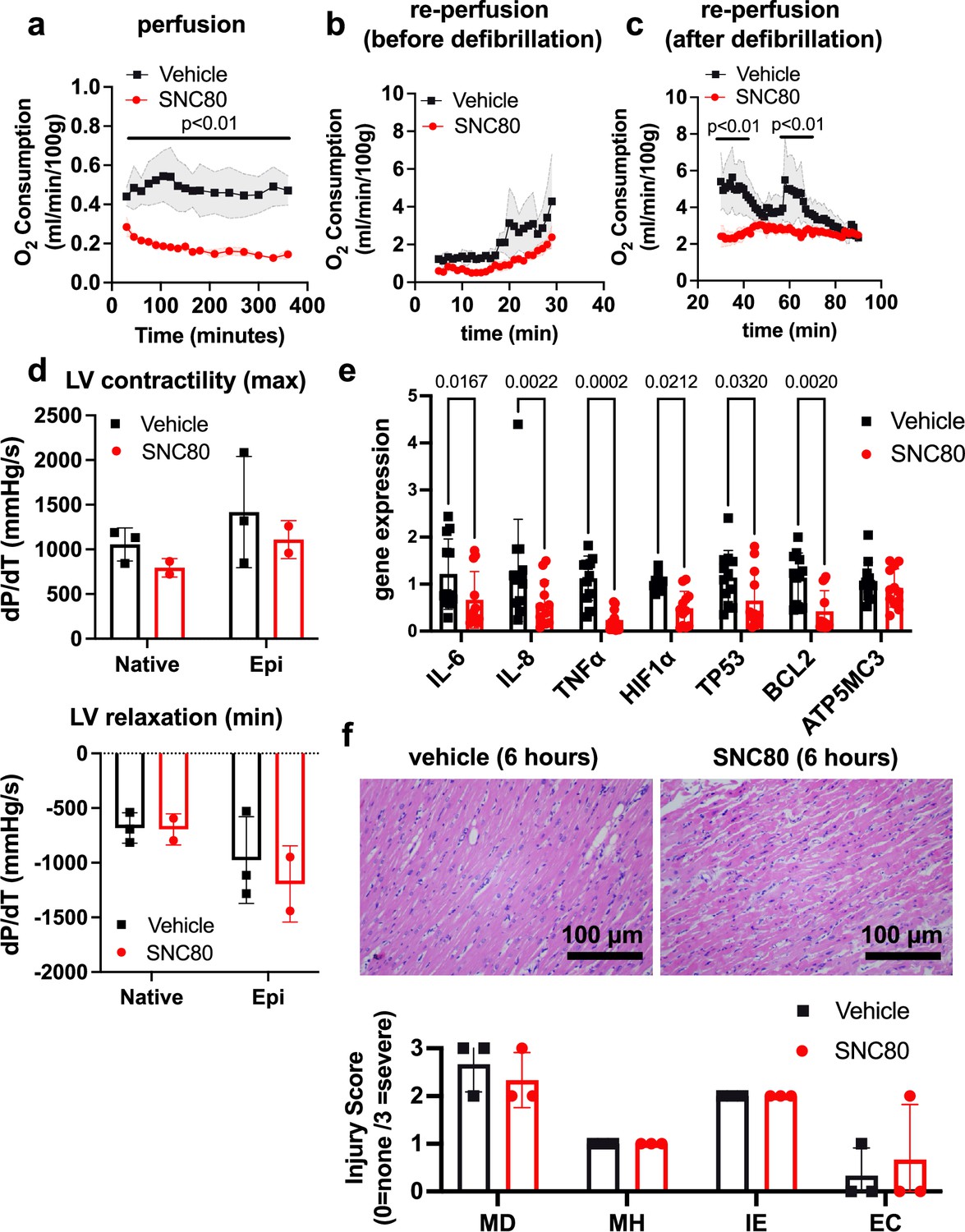
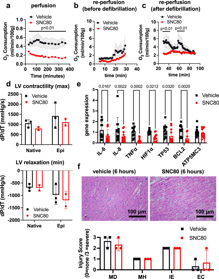
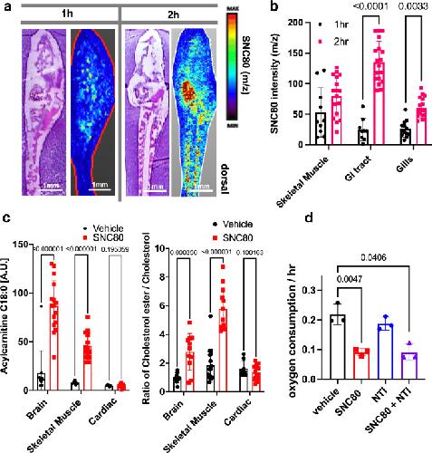
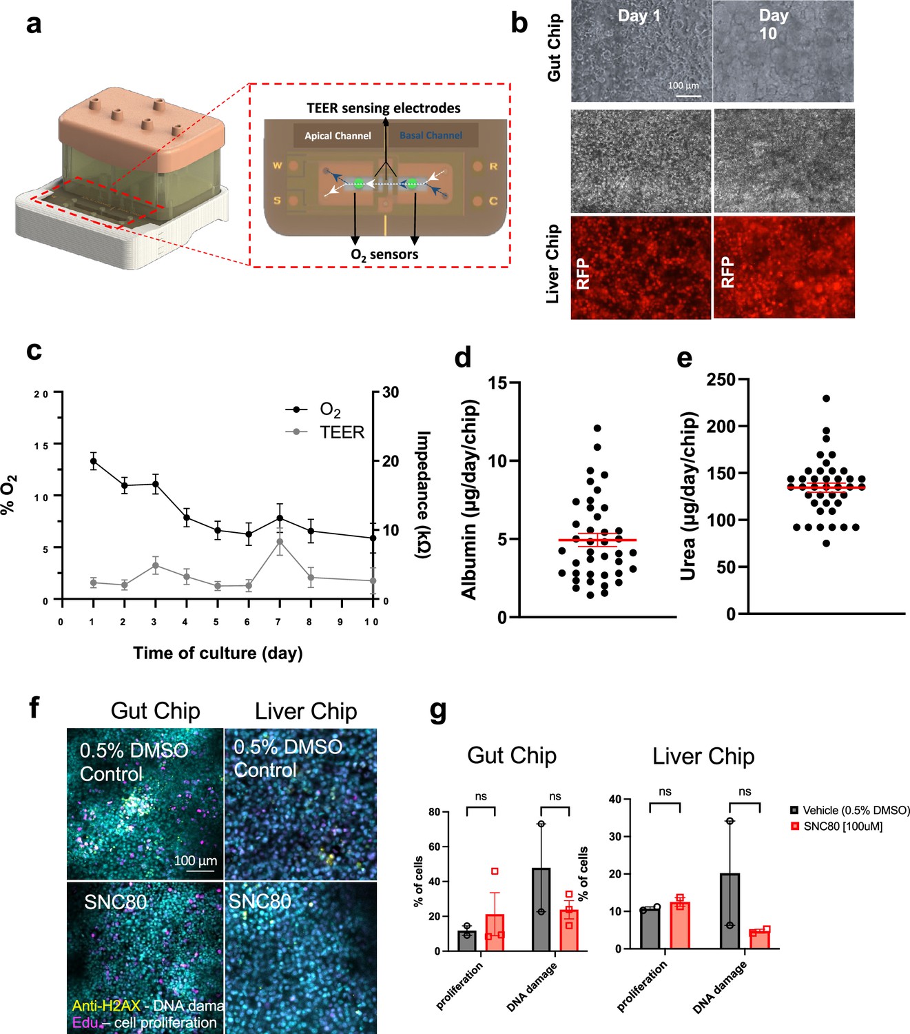
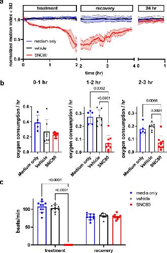
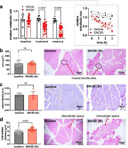
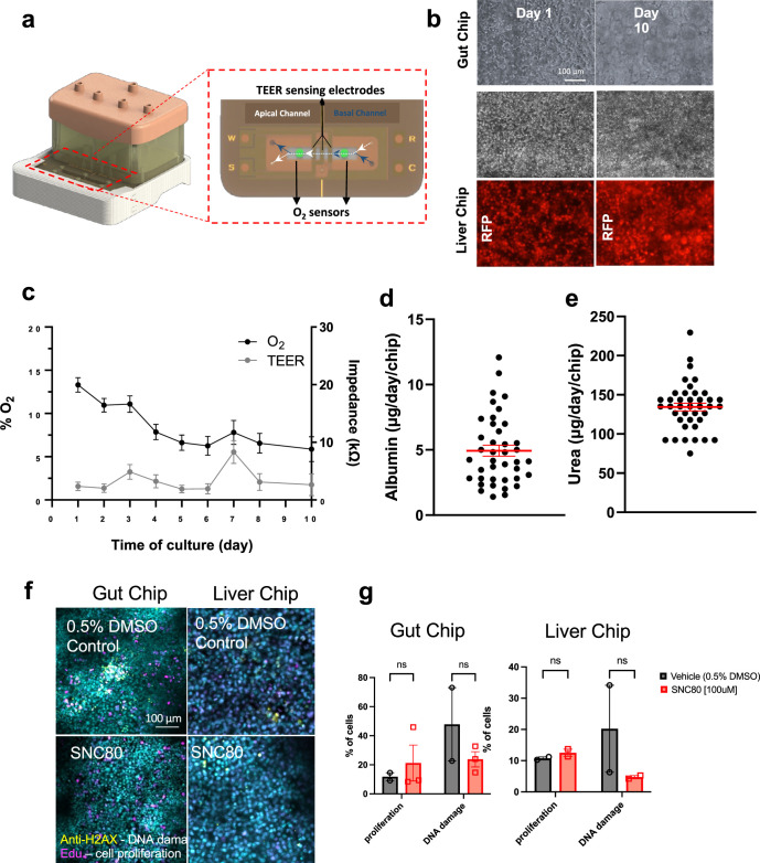
Drugs that induce reversible slowing of metabolic and physiological processes would have great value for organ preservation, especially for organs with high susceptibility to hypoxia-reperfusion injury, such as the heart. Using whole-organism screening of metabolism, mobility, and development in Xenopus, we identified an existing drug, SNC80, that rapidly and reversibly slows biochemical and metabolic activities while preserving cell and tissue viability. Although SNC80 was developed as a delta opioid receptor activator, we discovered that its ability to slow metabolism is independent of its opioid modulating activity as a novel SNC80 analog (WB3) with almost 1000 times less delta opioid receptor binding activity is equally active. Metabolic suppression was also achieved using SNC80 in microfluidic human organs-on-chips, as well as in explanted whole porcine hearts and limbs, demonstrating the cross-species relevance of this approach and potential clinical relevance for surgical transplantation. Pharmacological induction of physiological slowing in combination with organ perfusion transport systems may offer a new therapeutic approach for tissue and organ preservation for transplantation, trauma management, and enhancing patient survival in remote and low-resource locations.

???displayArticle.pubmedLink??? 39316042
???displayArticle.pmcLink??? PMC11421850
???displayArticle.link??? Elife
???displayArticle.grants??? [+]

Species referenced: Xenopus laevis
Genes referenced: atp5mc3 bcl2 hif1a il6 mhc1-uba13 pc slc1a3 tp53


???attribute.lit??? ???displayArticles.show???