XB-ART-60910
ACS Chem Neurosci
2024 Sep 18;1518:3321-3343. doi: 10.1021/acschemneuro.4c00247.
Show Gene links
Show Anatomy links
Reversible Control of Native GluN2B-Containing NMDA Receptors with Visible Light.
Geoffroy C, Berraud-Pache R, Chéron N, McCort-Tranchepain I, Doria J, Paoletti P, Mony L.
???displayArticle.abstract???
NMDA receptors (NMDARs) are glutamate-gated ion channels playing a central role in synaptic transmission and plasticity. NMDAR dysregulation is linked to various neuropsychiatric disorders. This is particularly true for GluN2B-containing NMDARs (GluN2B-NMDARs), which have major pro-cognitive, but also pro-excitotoxic roles, although their exact involvement in these processes remains debated. Traditional GluN2B-selective antagonists suffer from slow and irreversible effects, limiting their use in native tissues. We therefore developed OptoNAM-3, a photoswitchable negative allosteric modulator selective for GluN2B-NMDARs. OptoNAM-3 provided light-induced reversible inhibition of GluN2B-NMDAR activity with precise temporal control both in vitro and in vivo on the behavior of freely moving Xenopus tadpoles. When bound to GluN2B-NMDARs, OptoNAM-3 displayed remarkable red-shifting of its photoswitching properties allowing the use of blue light instead of UV light to turn-off its activity, which we attributed to geometric constraints imposed by the binding site onto the azobenzene moiety of the ligand. This study therefore highlights the importance of the binding site in shaping the photochemical properties of azobenzene-based photoswitches. In addition, by enabling selective, fast, and reversible photocontrol of native GluN2B-NMDARs with in vivo compatible photochemical properties (visible light), OptoNAM-3 should be a useful tool for the investigation of the GluN2B-NMDAR physiology in native tissues.
???displayArticle.pubmedLink??? 39242213
???displayArticle.pmcLink??? PMC11413854
???displayArticle.link??? ACS Chem Neurosci
Species referenced: Xenopus laevis
Genes referenced: dcc ptch1 rps3a ttn
???displayArticle.disOnts??? Alzheimer's disease [+]
???attribute.lit??? ???displayArticles.show???
|
|
Abstract |
|
|
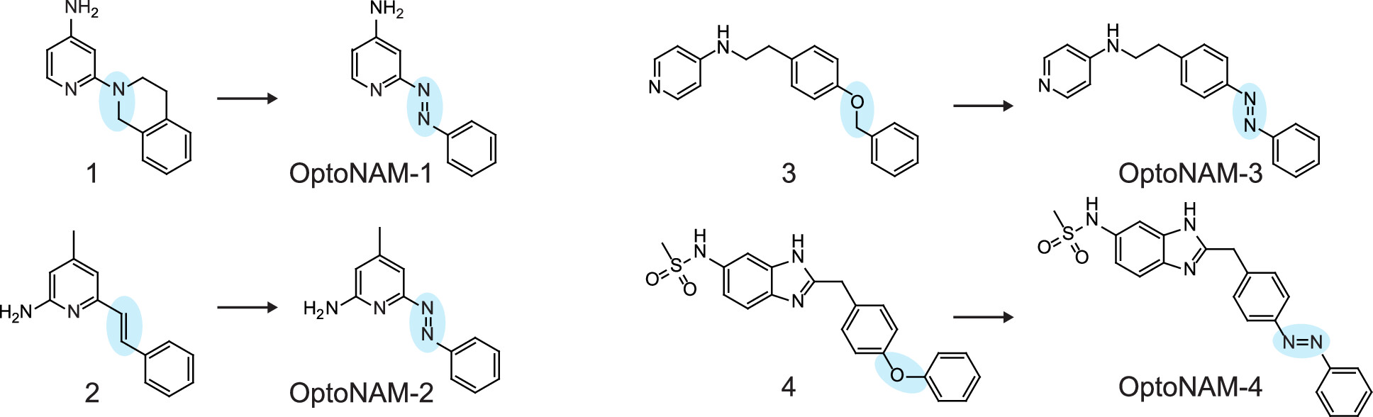
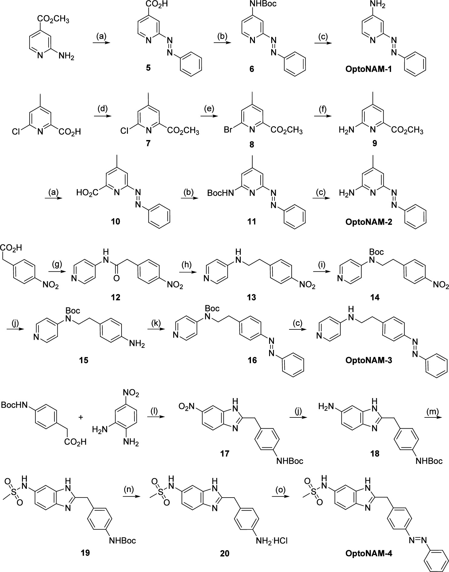
Figure 1. Design of photoswichable NAMs for GluN1/GluN2B receptors. Chemical structures of published GluN2B-selective NAMs (parent compounds 1–4) and their photoswitchable equivalents (OptoNAM-1 to OptoNAM-4) designed by substituting an “azostere” moiety of the parent compound (blue circle) by an azo moiety. Compounds 1, 2, 3, and 4 correspond to compounds 9n, (39) 14, (40) 11, (41) and 17a, (42) respectively. |
|
|
Scheme 1. Synthesis of OptoNAM-1 to OptoNAM-4aa aReagents and conditions: (a) nitrobenzene, 5 M NaOHaq in toluene, 50 °C for 3 h and then 80 °C for 12 h, 72–80%; (b) DPPA, Et3N, tBuOH in toluene, 75 °C for 3 h and then 100 °C for 12 h, 70–75%; (c) 6 M HClaq, MeOH, RT for 16 h, 47–51%; (d) SOCl2, MeOH, reflux for 16 h, 91%; (e) TMSBr, propionitrile, reflux for 4 h, 99%; (f) benzophenone imine, Cs2CO3, toluene, Pd2(dba)3, and BINAP, 90 °C for 12 h, 47%; (g) 4-aminopyridine, DCC, THF, RT for 16 h, 68%; (h) borane dimethyl sulfide, RT for 2 h and then 65 °C for 3 h, 59%; (i) Boc2O, DMAP, THF, 65 °C for 3 h, 100%; (j) 10% Pd/C and H2, RT for 16 h, 100%; (k) nitrobenzene, AcOH, RT for 8 h, 70%; (l) methyl chloroformate, Et3N, DMF, 20 °C for 4 h, 44%; (m) pyridine, CH3SO2Cl, CH2Cl2, RT for 16 h, 95%; (n) MeOH, 4 M HCl in dioxane, RT for 12 h, 100%; (o) KOAc, glacial acetic acid, nitrobenzene, RT for 8 h, 19%. The photochemical and biological characterizations of OptoNAM-1, OptoNAM-2, and OptoNAM-4 are described in Text S1, Figures S1 and S2, and Table S1. In brief, OptoNAM-1 and OptoNAM-2 displayed photodependent activity on GluN1/GluN2B NMDARs but with a > 1000-fold shift in IC50 compared to their parent compounds (Figure S1 and Table S1). This is likely due to the loss of protonation of the aminopyridine moiety at physiological pH induced by the introduction of the azo moiety (Figure S2). Protonation was indeed shown to be critical for the activity of this class of compounds onto GluN1/GluN2B NMDARs (39) (Figure S2G). OptoNAM-4, on the other hand, retained strong potency for GluN1/GluN2B NMDARs, but its activity was not photodependent (Figure S1 and Table S1). In this paper, we focus on OptoNAM-3 (Figures 1 and 2A), which emerged as the best candidate for efficient photocontrol of GluN1/GluN2B NMDARs (see below). |
|
|
Figure 2. Photochemical properties of OptoNAM-3. (A) OptoNAM-3 can effectively be switched from trans to cis configuration by UV illumination (365 or 350 nm) and back to trans configuration by 550 nm light. (B) UV–visible absorption spectra of OptoNAM-3 in physiological aqueous buffer (Ringer pH 7.3, see Methods) in the dark, after UV illumination by 350 or 365 nm light, and after 550 nm illumination of the 365 nm PSS. The dashed line represents the peak absorption wavelength of trans-OptoNAM-3 (329 nm). (C) HPLC chromatograms of OptoNAM-3 in the dark, after 365 and 350 nm illumination, and after subsequent illumination by 550 nm light. The photostationary states (PSSs) at these different wavelengths were quantified and written next to the peaks corresponding to each isomer. (D) OptoNAM-3 550 and 365 nm PSS displays strong thermal stability in the dark in physiological aqueous buffer (Ringer pH 7.3, see Methods) and at room temperature: no change of their absorption spectrum was observed up to 24 h after illumination. (E) OptoNAM-3 can undergo 10 cycles of UV/green illumination without degradation. The graph represents the absorbance at 329 nm for each light condition (purple circle solids for OptoNAM-3 365 nm PSS and green circle solids for 550 nm). |
|
|
Figure 3. OptoNAM-3 inhibits GluN1/GluN2B selectively and in a photodependent manner. (A) Architecture of a dimer of GluN1 and GluN2B subunits with N-terminal domains (NTDs) in green and blue, respectively. ABD, agonist-binding domain; TMD, transmembrane domain. (B) Representative current traces from oocytes expressing GluN1/GluN2B receptors following application of agonists glutamate and glycine (Glu + Gly, 100 μM each) and 1 μM OptoNAM-3 either in the dark (left), or preilluminated at 365 nm (middle) or 350 nm (right). (C) Dose–response curves of OptoNAM-3 activity on GluN1/GluN2B receptors in the dark (black curve, IC50 = 0.38 ± 0.03 μM, n = 4–21) or preilluminated with 365 nm (violet curve, IC50 = 1.7 ± 0.2 μM, n = 4–17) or 350 nm (lavender curve, IC50 = 4.4 ± 0.6 μM, n = 3–13). Theoretical curves of pure cis-OptoNAM-3 were calculated either from the 365 nm PSS (18% trans/82% cis, violet dotted line) or from the 350 nm PSS (9% trans/91% cis, lavender dotted line). (D) Inhibitions by 1 μM trans-OptoNAM-3 of GluN1/GluN2B, GluN1/GluN2A, GluN1/GluN2C, and GluN1/GluN2D diheteromers, as well as GluN1/GluN2A/GluN2B triheteromers (inhibition: 69% ± 2%, n = 21 for GluN1/GluN2B; 2.7% ± 0.5%, n = 4 for GluN1/GluN2A; 11.4% ± 0.9%, n = 4 for GluN1/GluN2A/GluN2B; 3.2% ± 0.5%, n = 4 for GluN1/GluN2C; and 2.2% ± 0.2%, n = 3 for GluN1/GluN2D). (E) Percentage of inhibition by 1 μM trans-OptoNAM-3 in the dark of wt GluN1/GluN2B receptors (in blue) or of receptors mutated at key residues involved in EVT-101 binding only (GluN1/GluN2B-Q110G, in aquamarine), in ifenprodil binding only (GluN1-L135H/GluN2B, in violet), or on a mutant disrupting binding at both EVT-101 and ifenprodil binding sites (GluN1/GluN2B-ΔNTD, in pink; dotted lines above the bar mean that inhibition was calculated from the dose–response curve in Figure S3E). n.s., p > 0.05; **, p < 0.01; Kruskal–Wallis’ test followed by Dunn’s multiple comparison test. |
|
|
Figure 4. Fast and reversible photomodulation of GluN1/GluN2B receptors in mammalian cells. (A) Current trace from a HEK cell expressing GluN1/GluN2B receptors following application of glutamate and glycine (Glu + Gly, 100 μM each) and 2 μM OptoNAM-3 in the dark (mostly in trans). Once steady-state inhibition by trans-OptoNAM-3 was reached, perfusion was stopped (dashed lines), and the patched cell and the surrounding extracellular medium were illuminated by 365 nm (violet bar) and then 550 nm light (green bar). (B) OptoNAM-3 inhibition depending on the light conditions. 2 μM OptoNAM-3 inhibits GluN1/GluN2B currents by 77% ± 4% in the dark and by 23% ± 2% under UV light and can be restored to 59% ± 4% by 550 nm light. n = 7; n.s., p > 0.05; ***, p < 0.001; Friedman’s (repeated measures) test followed by Dunn’s multiple comparison test. (C) Dose–response curves of OptoNAM-3 on GluN1/GluN2B expressed in HEK cells in the dark (black curve, IC50 = 0.15 ± 0.03 μM, n = 4–8) and when the cell is illuminated at 365 nm (violet curve, IC50 = 3.0 ± 0.9 μM, n = 4–7). (D) Current traces showing the relief of trans-OptoNAM-3 inhibition by OptoNAM-3 washout in the dark (left) or by UV light illumination (right). (E) Superposition of the inhibition relief traces in the dark (black) and under UV light (violet) showing much faster relief of inhibition by UV illumination than washout of trans-OptoNAM-3. (F) Summary of the kinetics of inhibition relief in the dark and UV conditions (τoff = 30.5 ± 0.5 s, n = 4 in the dark and τoff = 0.82 ± 0.06 s, n = 4 under UV illumination). ***, p < 0.001; Mann–Whitney’s test. (G) Current trace from a DIV 8 cultured cortical neuron following application of NMDA (300 μM) and d-serine (50 μM), and 2 μM OptoNAM-3 in the dark (in trans). Same protocol as in Figure 4A. (H) OptoNAM-3 inhibition depending on the light conditions. 2 μM OptoNAM-3 inhibits NMDA currents by 70% ± 3% in the dark and by 25% ± 4% under UV light and can be restored to 52% ± 3% by applying 550 nm light. n = 9, n.s., p > 0.05, ***, p < 0.001; Friedman’s test followed by Dunn’s multiple comparison test. |
|
|
Introduction Neuronal plasticity, the brain’s ability to continually adapt to its environment or experiences, hinges on the dynamics of chemical synapses. At these specialized neuronal sites, neurotransmitters released from a presynaptic neuron cross the synaptic cleft and activate receptors on the postsynaptic neuron, hence mediating the transmission of information from one neuron to another. N-Methyl-d-aspartate receptors (NMDARs) are a class of ionotropic receptors activated by glutamate, the main excitatory neurotransmitter of the vertebrate central nervous system. They play a central role in synaptic transmission and plasticity, but their dysfunction is also involved in many pathologies. (1−3) NMDARs are tetramers composed of two GluN1 and two GluN2 (or GluN3) subunits. Each tetramer can either incorporate two identical GluN2 (or GluN3) subunits (diheteromers) or different GluN2 (or GluN3) subunits (triheteromers), each GluN2 subunit conferring to the receptor distinct biophysical and pharmacological properties, as well as different expression and signaling profiles. (1,2) Understanding the functional role of NMDAR individual subtypes in the brain is fundamental to developing new strategies to counteract the deleterious effects of NMDAR deregulation. Overactivation of NMDARs, as occurring during traumatic brain injury or stroke, induces an excessive increase in intracellular calcium, a process leading to neuronal death (excitotoxicity). (4) This excitotoxicity phenomenon is also observed in neurodegenerative diseases like Alzheimer’s and Parkinson’s diseases. (1,2,5,6) NMDAR overactivation furthermore occurs in other pathologies such as epilepsy, neuropathic pain, and depression. (1,2,5,7) Multiple studies point to a specific role of GluN2B-containing NMDARs (GluN2B-NMDARs) in triggering excitotoxicity, although this role is debated. (1,5,6) To counteract the deleterious effects of GluN2B-NMDAR overactivation, a large number of negative allosteric modulators (NAMs) specific for GluN2B-NMDARs were developed in the late 90s to early 2000s. (5,8−11) These antagonists, of which ifenprodil is the lead compound, (12,13) displayed neuroprotective properties in vitro and in vivo with reduced adverse effects compared to broad spectrum antagonists. (1,5,10,14−16) So far, however, all of these compounds failed in clinical trials because of a lack of effect or a narrow therapeutic window. (5,16,17) Ifenprodil derivatives bind at the level of the NMDAR N-terminal domains (NTDs), (18,19) which are bilobar domains preceding the agonist-binding domain (ABD) and constitute a hub for allosteric modulation in NMDARs (2,3,5,8) (see Figure 3A for the NMDAR subunit architecture). At this level, these compounds induce their inhibition by interacting with the upper lobe of GluN1 NTD and with the upper and lower lobes of GluN2B NTD, (18−20) which favors the entry of NMDARs into an inhibited state. (20−24) Some of these GluN2B-specific NAMs, such as ifenprodil, Ro25–6981, (25) or CP-101606, (26) are currently used as standard pharmacological tools to specifically target GluN2B-NMDARs in native tissues and have proven useful in investigating the contributions of this receptor subtype to several physiological and pathological processes. However, the use of these compounds in native tissues faces serious limitations due to their slow dissociation kinetics. In recombinant systems, time constants of dissociation of GluN2B-specific NAMs are in the tens of seconds to minute time range. (27,28) These slow kinetics are even more marked in native tissues. In brain slices, for instance, relief from inhibition by GluN2B-specific NAMs is so slow that it is considered irreversible. It is thus important to develop GluN2B-selective inhibitors with improved temporal resolution and reversibility of action for a dynamic control of GluN2B-NMDARs in native tissues. Photopharmacology, an approach based on the use of photosensitive ligands, allows such high temporal resolution of action. The most widely adopted method for optical modulation of ion channel activity involves caged compounds, whose activity is inhibited by a photolabile moiety (cage), but this strategy is limited by its irreversibility. (29,30) An alternative approach employs photoconvertible ligands that can alternate between an active and an inactive configuration after exposure to different light wavelengths. (29−31) This photoswitchable property is conferred to the molecule by the presence of a photoisomerisable unit such as an azobenzene, which can reversibly alternate between an extended trans and a twisted cis configuration using two different wavelengths, usually UV and blue–green light. (29−32) In a previous paper, we had developed a caged and a photoswitchable ifenprodil derivative. (33) However, while caged ifenprodil allowed fast GluN2B-NMDAR inhibition upon UV irradiation, the kinetics of NMDAR recovery from inhibition were still limited by the slow dissociation rate of ifenprodil. Additionally, the strategy we used to obtain a photoswitchable ifenprodil – addition of an azobenzene to the ifenprodil molecule (azo-extension approach) (34) – strongly decreased its inhibitory activity, probably because the ifenprodil binding site is too small to accommodate the supplementary azobenzene moiety. (33) In this paper, we took advantage of the chemical diversity of GluN2B-selective antagonists (5,9−11,19,35) and designed photoswitchable NAMs by incorporating the azobenzene moiety within the chemical scaffold of the molecule (azologization approach). (34,36−38) Among the four photoswitchable NAM candidates, OptoNAM-3 appeared as a potent and selective inhibitor of GluN2B-NMDARs in its trans configuration, while its cis isomer was inactive. OptoNAM-3 allowed real-time and reversible control of GluN2B-NMDAR activity with fast (in the second range) temporal resolution. Surprisingly, binding of OptoNAM-3 to GluN2B-NMDARs induced a red-shift of its action spectrum, allowing us to use visible (blue) light instead of UV light to turn off OptoNAM-3 activity. We finally show that OptoNAM-3 also acts as a red-shifted photomodulator in vivo, allowing us to reversibly modulate the locomotion behavior of Xenopus tadpoles. This highlights the strong potential of OptoNAM-3 for fast and reversible control of GluN2B-NMDAR activity in vivo. Results Design and Synthesis of a Photoswitchable, GluN1/GluN2B-Selective NMDAR Antagonist To generate photoswitchable GluN2B-selective NAMs, we selected a series of four NAMs selective for GluN2B-NMDARs (9,39−42) possessing chemical motifs that can be changed into an azobenzene with minimal perturbation of the molecule structure (isosteres of azobenzenes or “azosteres”). (34,36) This led to the design of photoswitchable compounds OptoNAM-1 to OptoNAM-4 (Figure 1 and Table S1), which were obtained according to a custom synthesis by Enamine Ltd. (Kiev, Ukraine) carried out according to Scheme 1. The synthesis of OptoNAM-1 to OptoNAM-4 is described in Methods, and NMR and HPLC–MS spectra are shown in Spectra S1–S4. Figure 1 Figure 1. Design of photoswichable NAMs for GluN1/GluN2B receptors. Chemical structures of published GluN2B-selective NAMs (parent compounds 1–4) and their photoswitchable equivalents (OptoNAM-1 to OptoNAM-4) designed by substituting an “azostere” moiety of the parent compound (blue circle) by an azo moiety. Compounds 1, 2, 3, and 4 correspond to compounds 9n, (39) 14, (40) 11, (41) and 17a, (42) respectively. Scheme 1 Scheme 1. Synthesis of OptoNAM-1 to OptoNAM-4aa aReagents and conditions: (a) nitrobenzene, 5 M NaOHaq in toluene, 50 °C for 3 h and then 80 °C for 12 h, 72–80%; (b) DPPA, Et3N, tBuOH in toluene, 75 °C for 3 h and then 100 °C for 12 h, 70–75%; (c) 6 M HClaq, MeOH, RT for 16 h, 47–51%; (d) SOCl2, MeOH, reflux for 16 h, 91%; (e) TMSBr, propionitrile, reflux for 4 h, 99%; (f) benzophenone imine, Cs2CO3, toluene, Pd2(dba)3, and BINAP, 90 °C for 12 h, 47%; (g) 4-aminopyridine, DCC, THF, RT for 16 h, 68%; (h) borane dimethyl sulfide, RT for 2 h and then 65 °C for 3 h, 59%; (i) Boc2O, DMAP, THF, 65 °C for 3 h, 100%; (j) 10% Pd/C and H2, RT for 16 h, 100%; (k) nitrobenzene, AcOH, RT for 8 h, 70%; (l) methyl chloroformate, Et3N, DMF, 20 °C for 4 h, 44%; (m) pyridine, CH3SO2Cl, CH2Cl2, RT for 16 h, 95%; (n) MeOH, 4 M HCl in dioxane, RT for 12 h, 100%; (o) KOAc, glacial acetic acid, nitrobenzene, RT for 8 h, 19%. The photochemical and biological characterizations of OptoNAM-1, OptoNAM-2, and OptoNAM-4 are described in Text S1, Figures S1 and S2, and Table S1. In brief, OptoNAM-1 and OptoNAM-2 displayed photodependent activity on GluN1/GluN2B NMDARs but with a > 1000-fold shift in IC50 compared to their parent compounds (Figure S1 and Table S1). This is likely due to the loss of protonation of the aminopyridine moiety at physiological pH induced by the introduction of the azo moiety (Figure S2). Protonation was indeed shown to be critical for the activity of this class of compounds onto GluN1/GluN2B NMDARs (39) (Figure S2G). OptoNAM-4, on the other hand, retained strong potency for GluN1/GluN2B NMDARs, but its activity was not photodependent (Figure S1 and Table S1). In this paper, we focus on OptoNAM-3 (Figures 1 and 2A), which emerged as the best candidate for efficient photocontrol of GluN1/GluN2B NMDARs (see below). Figure 2 Figure 2. Photochemical properties of OptoNAM-3. (A) OptoNAM-3 can effectively be switched from trans to cis configuration by UV illumination (365 or 350 nm) and back to trans configuration by 550 nm light. (B) UV–visible absorption spectra of OptoNAM-3 in physiological aqueous buffer (Ringer pH 7.3, see Methods) in the dark, after UV illumination by 350 or 365 nm light, and after 550 nm illumination of the 365 nm PSS. The dashed line represents the peak absorption wavelength of trans-OptoNAM-3 (329 nm). (C) HPLC chromatograms of OptoNAM-3 in the dark, after 365 and 350 nm illumination, and after subsequent illumination by 550 nm light. The photostationary states (PSSs) at these different wavelengths were quantified and written next to the peaks corresponding to each isomer. (D) OptoNAM-3 550 and 365 nm PSS displays strong thermal stability in the dark in physiological aqueous buffer (Ringer pH 7.3, see Methods) and at room temperature: no change of their absorption spectrum was observed up to 24 h after illumination. (E) OptoNAM-3 can undergo 10 cycles of UV/green illumination without degradation. The graph represents the absorbance at 329 nm for each light condition (purple circle solids for OptoNAM-3 365 nm PSS and green circle solids for 550 nm). Photochemical Characterization of OptoNAM-3 To characterize the photochemical properties of OptoNAM-3, we focused on the three key properties allowing the use of azobenzenes in biological systems: (i) wavelengths for trans-to-cis and cis-to-trans conversions; (ii) compound thermalstability, i.e., half-life of the cis isomer in the dark; and (iii) fatigability, i.e., the number of illumination cycles that the molecule can undergo without degradation. To this aim, we acquired UV–visible absorption spectra of OptoNAM-3 diluted in Xenopus oocyte recording solution (Ringer pH 7.3; see Methods) either in the dark (absence of illumination) or after illumination by light wavelengths ranging from 350 to 580 nm (Figures 2B and S1M). In the dark (black curve in Figure 2B), the spectrum was characteristic of a trans isomer. (32) Application of UV light at a wavelength close to the main absorption peak of the trans form (365 or 350 nm) gave a completely different spectrum (violet curves in Figure 2B), characteristic of azobenzenes in their cis configuration. (32) HPLC analysis of OptoNAM-3 in solution identified photostationary states (PSS) containing 100% trans in the dark, 82% cis and 18% residual trans after illumination at 365 nm (365 nm PSS, violet curve in Figure 2C), and 91% cis and 9% residual trans after illumination at 350 nm (350 nm PSS, lavender curve in Figure 2C). This shows that illumination with UV light can convert a large majority of OptoNAM-3 into its cis configuration, with 350 nm being more efficient than 365 nm. Irradiation of OptoNAM-3 365 nm PSS with wavelengths from 435 to 550 nm gave equivalent cis-to-trans conversions with 435 and 550 nm yielding slightly stronger conversions (∼70% trans after illumination at 435 and 550 nm calculated from UV–visible spectra at λtrans = 329 nm, Figures 2B and S1N; 550 nm PSS of 69% trans and 31% cis measured by HPLC, Figure 2C, green trace). 550 nm was chosen as the optimal wavelength since green light is less harmful for cells than lights of shorter wavelengths. We then tested the thermal stability of the cis form in the dark (in the absence of illumination). The absorbance spectrum of the 365 nm PSS kept in the dark in physiological buffer (Ringer) did not evolve after 24 h at room temperature (Figure 2D), indicating a very strong thermal stability of the cis isomer in aqueous solution in the dark. Similarly, the 550 nm PSS did not evolve over 24 h (Figure 2D). This very high stability is interesting because it avoids the prolonged use of light to maintain OptoNAM-3 in the desired configuration. OptoNAM-3 could finally endure many illumination cycles without degradation (Figure 2E). OptoNAM-3 Is a Potent NAM of GluN1/GluN2B NMDARs with a Photodependent Activity The activity of OptoNAM-3 was functionally monitored by electrophysiology on Xenopus oocytes (see Methods). To assess the light-dependent effect, we tested the activities of the dark PSS (mostly trans) and the UV PSS (mostly cis, see above) separately. For each concentration, we prepared a solution divided into two samples: one in which the compound was kept in the dark for the duration of the experiment (dark PSS state); and the other that was preilluminated with either 350 or 365 nm light (350 or 365 nm PSS) and then kept away from the light for the duration of the experiment in order to avoid photoisomerization of the compounds by ambient light (see Methods). Due to its high photostability, cis-OptoNAM-3 did not show any relaxation to the trans state during the several hours of experimentation. We generated dose–response curves of OptoNAM-3 dark and UV PSS on wild-type (wt) GluN1/GluN2B NMDA receptors (Figure 3A) in the presence of saturating concentrations of agonists (100 μM glutamate and glycine). OptoNAM-3 had an IC50 of 380 nM (Figure 3B,C) in the dark, which is in the same range of activity as its parent compound 3 (Ki = 93 nM; (41) Table S1). In addition, OptoNAM-3 displayed a significant photodependent activity, since its IC50 for GluN1/GluN2B NMDARs increased by 4.5 and 11.5-fold compared to the dark condition when the solution was preilluminated with 365 and 350 nm light, respectively (IC50 = 1.7 μM and 4.4 μM at 365 and 350 nm, respectively; Figure 3B,C and Table S1). To gain further insights into the photodependence of OptoNAM-3 activity, we calculated the theoretical dose–response curve of a pure cis-OptoNAM-3 population, knowing that solutions preilluminated with 365 and 350 nm contain, respectively, 18% and 9% of residual trans-OptoNAM-3 (Figure 2C) and assuming that the dose–response curve in the dark represents the activity of a pure trans population (see Methods). Our calculations show that the cis isomer is inactive on GluN1/GluN2B NMDARs and that the residual activity observed after UV illumination entirely results from the activity of the remaining trans isomer (Figures 3C and S3A,B). The limiting factor of the photodependence of OptoNAM-3 activity is therefore the yield of trans-to-cis photoconversion by UV light. Figure 3 Figure 3. OptoNAM-3 inhibits GluN1/GluN2B selectively and in a photodependent manner. (A) Architecture of a dimer of GluN1 and GluN2B subunits with N-terminal domains (NTDs) in green and blue, respectively. ABD, agonist-binding domain; TMD, transmembrane domain. (B) Representative current traces from oocytes expressing GluN1/GluN2B receptors following application of agonists glutamate and glycine (Glu + Gly, 100 μM each) and 1 μM OptoNAM-3 either in the dark (left), or preilluminated at 365 nm (middle) or 350 nm (right). (C) Dose–response curves of OptoNAM-3 activity on GluN1/GluN2B receptors in the dark (black curve, IC50 = 0.38 ± 0.03 μM, n = 4–21) or preilluminated with 365 nm (violet curve, IC50 = 1.7 ± 0.2 μM, n = 4–17) or 350 nm (lavender curve, IC50 = 4.4 ± 0.6 μM, n = 3–13). Theoretical curves of pure cis-OptoNAM-3 were calculated either from the 365 nm PSS (18% trans/82% cis, violet dotted line) or from the 350 nm PSS (9% trans/91% cis, lavender dotted line). (D) Inhibitions by 1 μM trans-OptoNAM-3 of GluN1/GluN2B, GluN1/GluN2A, GluN1/GluN2C, and GluN1/GluN2D diheteromers, as well as GluN1/GluN2A/GluN2B triheteromers (inhibition: 69% ± 2%, n = 21 for GluN1/GluN2B; 2.7% ± 0.5%, n = 4 for GluN1/GluN2A; 11.4% ± 0.9%, n = 4 for GluN1/GluN2A/GluN2B; 3.2% ± 0.5%, n = 4 for GluN1/GluN2C; and 2.2% ± 0.2%, n = 3 for GluN1/GluN2D). (E) Percentage of inhibition by 1 μM trans-OptoNAM-3 in the dark of wt GluN1/GluN2B receptors (in blue) or of receptors mutated at key residues involved in EVT-101 binding only (GluN1/GluN2B-Q110G, in aquamarine), in ifenprodil binding only (GluN1-L135H/GluN2B, in violet), or on a mutant disrupting binding at both EVT-101 and ifenprodil binding sites (GluN1/GluN2B-ΔNTD, in pink; dotted lines above the bar mean that inhibition was calculated from the dose–response curve in Figure S3E). n.s., p > 0.05; **, p < 0.01; Kruskal–Wallis’ test followed by Dunn’s multiple comparison test. NMDARs exist as multiple subtypes in the brain that are formed by the combination of two GluN1 and either two identical (diheteromers) or different (triheteromers) GluN2 (GluN2A-D) subunits. (1) We assessed the selectivity of trans-OptoNAM-3 (dark PSS) for the other NMDAR subtypes. 1 μM of OptoNAM-3, which induces 69% inhibition of GluN1/GluN2B diheteromeric NMDARs, induced very little (max 3%) inhibition of GluN1/GluN2A, GluN1/GluN2C, and GluN1/GluN2D diheteromeric receptors (Figure 3D). The compound had a slightly stronger effect on GluN1/GluN2A/GluN2B triheteromeric NMDARs (11.4% inhibition, Figure 3D). Like other ifenprodil derivatives, OptoNAM-3 is therefore selective for GluN2B-containing NMDARs with a marked preference for GluN1/GluN2B diheteromers over GluN1/GluN2A/GluN2B triheteromers. (43,44) We also verified that, up to 10 μM, OptoNAM-3 had no effect on the other classes of ionotropic glutamate receptors (iGluRs) (Figure S3C,D). We finally investigated the location of the OptoNAM-3 binding-site on the receptor. GluN2B-selective antagonists like ifenprodil are known to bind at the interface between GluN1 and GluN2B N-terminal domain (NTD) upper lobes. (18−20) Trans-OptoNAM-3 activity was, like for ifenprodil, drastically reduced in receptors in which the NTD of GluN2B has been deleted (45,46) (GluN1/GluN2B-ΔNTD receptors, 100-fold shift in IC50 between wt and GluN1/GluN2B-ΔNTD receptors, Figures 3E and S3E). In addition, trans-OptoNAM-3 IC50 was increased in the presence of ifenprodil, which is consistent with a competition between the two compounds (Figure S3F). The binding site for GluN2B-selective antagonists at the GluN1/GluN2B NTD dimer interface contains two partially overlapping pockets that accommodate GluN2B-selective NAMs of distinct chemical scaffolds: (19) either scaffolds related to ifenprodil or scaffolds related to another GluN2B-selective NAM called EVT-101. (47) By mutating residues selectively disrupting the binding of the compounds in one or the other pocket, (19) we show that OptoNAM-3 binds the ifenprodil binding pocket and not the EVT-101 pocket (Figure 3E). We have therefore designed a potent NMDAR NAM, OptoNAM-3, which shares the same binding site and selectivity for GluN2B-containing NMDARs as previous GluN2B-selective antagonists but, in addition, displays a photodependent effect, with the trans isomer being the only active form on GluN2B-NMDARs. Fast and Reversible Photomodulation of GluN2B-NMDARs in Mammalian Cells Now that we have established the photodependence of OptoNAM-3 action, we tested whether this compound could be used to perform real-time modulation of NMDAR activity with light. To answer this question, we turned to mammalian cells, whose transparency allows homogeneous illumination of all membrane-expressed NMDARs. OptoNAM-3 was perfused together with agonists glutamate and glycine on HEK cells expressing GluN1/GluN2B receptors. When applied in the dark, 2 μM OptoNAM-3 induced on average 77% inhibition of GluN1/GluN2B currents (Figure 4A,B). This inhibition was partially abolished by UV (365 nm) illumination (23% remaining inhibition) and partially restored by 550 nm illumination (59% inhibition) (Figure 4A,B). OptoNAM-3 thus allows real-time and reversible inhibition of GluN1/GluN2B activity with light. By plotting the effect of different concentrations of OptoNAM-3 in the dark and during UV illumination, we observed a 20-fold UV-induced shift of OptoNAM-3 IC50 compared to the dark condition (Figure 4C). This shift was greater when the compound was preilluminated in solution and then applied onto oocytes (see Figure 3C above; 4.5-fold shift in IC50 between the dark and the 365 nm conditions). The stronger photodependence of OptoNAM-3 action on HEK cells might stem either from differences between cellular expression systems (Xenopus oocytes vs HEK cells) or from the different irradiation contexts (in solution for experiments in Xenopus oocytes and in a cellular context for HEK cells) (see below). Figure 4 Figure 4. Fast and reversible photomodulation of GluN1/GluN2B receptors in mammalian cells. (A) Current trace from a HEK cell expressing GluN1/GluN2B receptors following application of glutamate and glycine (Glu + Gly, 100 μM each) and 2 μM OptoNAM-3 in the dark (mostly in trans). Once steady-state inhibition by trans-OptoNAM-3 was reached, perfusion was stopped (dashed lines), and the patched cell and the surrounding extracellular medium were illuminated by 365 nm (violet bar) and then 550 nm light (green bar). (B) OptoNAM-3 inhibition depending on the light conditions. 2 μM OptoNAM-3 inhibits GluN1/GluN2B currents by 77% ± 4% in the dark and by 23% ± 2% under UV light and can be restored to 59% ± 4% by 550 nm light. n = 7; n.s., p > 0.05; ***, p < 0.001; Friedman’s (repeated measures) test followed by Dunn’s multiple comparison test. (C) Dose–response curves of OptoNAM-3 on GluN1/GluN2B expressed in HEK cells in the dark (black curve, IC50 = 0.15 ± 0.03 μM, n = 4–8) and when the cell is illuminated at 365 nm (violet curve, IC50 = 3.0 ± 0.9 μM, n = 4–7). (D) Current traces showing the relief of trans-OptoNAM-3 inhibition by OptoNAM-3 washout in the dark (left) or by UV light illumination (right). (E) Superposition of the inhibition relief traces in the dark (black) and under UV light (violet) showing much faster relief of inhibition by UV illumination than washout of trans-OptoNAM-3. (F) Summary of the kinetics of inhibition relief in the dark and UV conditions (τoff = 30.5 ± 0.5 s, n = 4 in the dark and τoff = 0.82 ± 0.06 s, n = 4 under UV illumination). ***, p < 0.001; Mann–Whitney’s test. (G) Current trace from a DIV 8 cultured cortical neuron following application of NMDA (300 μM) and d-serine (50 μM), and 2 μM OptoNAM-3 in the dark (in trans). Same protocol as in Figure 4A. (H) OptoNAM-3 inhibition depending on the light conditions. 2 μM OptoNAM-3 inhibits NMDA currents by 70% ± 3% in the dark and by 25% ± 4% under UV light and can be restored to 52% ± 3% by applying 550 nm light. n = 9, n.s., p > 0.05, ***, p < 0.001; Friedman’s test followed by Dunn’s multiple comparison test. The dissociation rates of compounds acting at the ifenprodil site are usually very slow (in the minute range). (27,28) This slow dissociation rate is actually an issue in native tissues like brain slices, in which the effects of such compounds become irreversible. Accordingly, the time constant of current recovery from inhibition after washout of trans-OptoNAM-3 in the dark was slow (τoff = 30.5 ± 0.5 s, Figure 4D–F). Relief of OptoNAM-3 inhibition by UV light, on the other hand, was much faster with a time constant in the subsecond time-range (τoff = 0.82 ± 0.06 s, Figure 4D–F). We then turned to native NMDA currents. We repeated these experiments on cultured cortical neurons at days in vitro [DIV] 6–8, a stage at which GluN2B-containing NMDARs form the major population of neuronal NMDARs. (48) On cortical neurons, 2 μM OptoNAM-3 induced 70% inhibition of NMDA-induced currents in the dark. The lower inhibitory effect of trans-OptoNAM-3 on neurons compared to HEK cells is most likely due to the mixture of NMDAR subtypes expressed in neurons. (48) Similar to HEK cells, inhibition by OptoNAM-3 was decreased to 25% under UV light illumination and partially restored to 52% by 550 nm light (Figure 4G,H). Hence, with its strong photodependence of action and its fast kinetics of photomodulation, OptoNAM-3 allows fast relief of inhibition of native GluN1/GluN2B receptors, something that is not possible with regular GluN2B-selective NAMs. This effect is furthermore partially reversible thanks to the use of 550 nm light. OptoNAM-3 Acts as an In Situ Red-Shifted Photodependent Antagonist Given the slow dissociation rate of OptoNAM-3 in its trans configuration (dark condition), we hypothesized that the fast relief of inhibition observed upon UV-light illumination resulted from trans-to-cis interconversion of OptoNAM-3 inside its binding site. The UV-induced relief of inhibition might then reflect either dissociation of cis-OptoNAM-3 from the binding site or the isomerization rate from the active trans to the inactive cis with the cis remaining in the binding site (silent modulator). To further investigate the mechanisms by which this compound exerts its photodependent biological activity, we studied the spectral dependence of OptoNAM-3 photoisomerization in solution (referred to “free OptoNAM-3” below) and in a cellular context (referred to “bound OptoNAM-3” below). Azobenzenes indeed exhibit strong electronic absorption of their conjugated pi system, and their absorption spectra can be altered when they aggregate, are complexed, or simply dwell in a different solvent. (49,50) We therefore investigated if the photochemical properties of bound OptoNAM-3, which is confined in its binding site and exerts multiple nonbonding interactions with it, differ from the ones of free OptoNAM-3. We measured the degree of OptoNAM-3 photoisomerization when illumination was performed either on cultured neurons pre-equilibrated with OptoNAM-3 (bound OptoNAM-3, Figure 5A–C,F–H) or in solution (free OptoNAM-3, Figures 2B, S1M,N, and 5D,I). We first analyzed OptoNAM-3 trans-to-cis isomerization (Figure 5A–E). To this aim, OptoNAM-3 in the dark was irradiated with light of various wavelengths. The degree of photoisomerization of bound OptoNAM-3 was calculated from the percentage of NMDA current inhibition induced by OptoNAM-3 under the different wavelength conditions (Figure 5A–C,E and see Methods). The degree of free OptoNAM-3 photoisomerization was calculated by UV–visible spectroscopy, by measuring the absorbance of the irradiated solution at the trans-OptoNAM-3 peak absorption wavelength (Figure 5D,E and see Methods). We observed that, on cortical neurons, wavelengths up to 460 nm allowed considerable inhibition relief compared to the dark condition, showing an efficient trans-to-cis transition with both UV and blue light (52% inhibition under 460 nm light, corresponding to ∼68% of cis-OptoNAM-3; Figure 5A,C,E). On the contrary, blue light (435 and 460 nm) illuminations allowed only little trans-to-cis isomerization in solution (∼31% of cis after 460 nm illumination, Figure 5D,E). Overall, we observed a red-shift in the action spectrum of OptoNAM-3 in the binding site compared to that in solution (Figure 5E): wavelengths up to 460 nm allowed a good trans-to-cis photoconversion of bound OptoNAM-3, while for free OptoNAM-3, trans-to-cis conversion was unfavored for wavelengths superior to 380 nm. Interestingly, we also calculated a better trans-to-cis isomerization of bound OptoNAM-3 by 365 nm light (∼90% cis for bound OptoNAM-3 365 nm PSS vs 82% cis for free OptoNAM-3 365 nm PSS, Figure 5E), which is consistent with the better separation of OptoNAM-3 activity between the dark and 365 nm conditions when the compound was directly irradiated on the cell (Figure 4C) than when it was preirradiated in solution (Figure 3C). On the other hand, wavelengths of 550 and 580 nm did not induce visible trans-to-cis isomerization in the binding site, while they induced a significant photoconversion in solution (∼30% of cis after illumination) (Figure 5B,E and see Figure 2). Figure 5 Figure 5. Binding of OptoNAM-3 onto GluN1/GluN2B NMDARs changes its photochemical properties. (A–E) Spectral dependence of trans-to-cis isomerization (A, B) Current traces from DIV 6–8 cultured cortical neurons following application of NMDA (300 μM) and d-serine (50 μM), as well as 2 μM OptoNAM-3. As described in Figure 4, once steady-state inhibition by trans-OptoNAM-3 was reached, the patched cell and the surrounding extracellular medium were illuminated by various wavelengths: in our example, 460 nm (blue bar) in Figure 5A and 550 nm (green bar) in Figure 5B followed by 365 nm (violet bar) as a control for the lowest amount of inhibition. (C) Percentage of inhibition by 2 μM OptoNAM-3 upon irradiation with different wavelengths on the cell. 365 nm was the most efficient wavelength allowing reduction of inhibition to 27% ± 2%. n = 23 for 365 nm; n = 4 for 435 nm; n = 5 for 490 and 550 nm; and n = 6 for 460 and 525 nm. Data points from 435 to 580 nm represented in this figure were scaled between 365 nm and dark condition for better accuracy (see Methods for the calculation protocol). (D) UV–visible spectra of a solution of OptoNAM-3 in the dark (black curve) and after illumination with 365, 460, or 550 nm (violet, blue, and green curves, respectively, extracted from Figure S1M). Inset: absorbance at the peak absorbance wavelength of the dark state (329 nm) of OptoNAM-3 following illumination at various wavelengths of the dark PSS. Note that in solution, the 460 and 550 nm PSS are similar. (E) Proportion of the cis isomer in OptoNAM-3 PSS for different illumination wavelengths in solution (calculated from the UV–visible spectra as in Figure 5D, black points) or in a cellular context (cAM-3 inhibition under various wavelengths as shown in Figure 5A–C, gray points, see Methods). This graph reveals a red shifting of OptoNAM-3 spectral properties in a cellular context. (F–J) Spectral dependence of cis-to-trans isomerization. (F,G) Current traces from cortical neurons following application of NMDA (300 μM) and d-serine (50 μM), as well as 2 μM OptoNAM-3. Once steady-state inhibition by trans-OptoNAM-3 was reached (dark), the patched cell and the surrounding extracellular medium were illuminated by 365 nm light to convert OptoNAM-3 to a mostly cis configuration. Then, various wavelengths were applied to convert OptoNAM-3 back to trans: in our examples, 460 nm (blue bar) in Figure 5F and 550 nm (green bar) in Figure 5G. (H) Percentage of inhibition by 2 μM OptoNAM-3 upon irradiation with different wavelengths post 365 nm illumination of the cell. 550 nm is the most efficient wavelength allowing recovery of inhibition to 55% ± 4%. n = 23 for 365 nm; n = 4 for 435, 460, 490, and 525 nm; n = 9 for 550 nm; and n = 5 for 580 nm. Data points from 435 and 580 nm represented in this figure were scaled between 365 nm and dark conditions (see Methods for the calculation protocol). (I) UV–visible spectra of a solution of OptoNAM-3 in the dark (black curve), after 365 nm illumination (violet curve), and subsequent illumination with 460 (blue curve) or 550 nm (green curve) (extracted from Figure S1N). Inset: absorbance at the peak absorbance wavelength of the dark state (329 nm) of OptoNAM-3 following illumination at various wavelengths of the 365 nm PSS. (J) Proportion of the trans isomer in OptoNAM-3 PSS obtained upon irradiation with various wavelengths of the OptoNAM-3 365 nm PSS either in solution or in a cellular context (same calculation methods as in Figure 5E). This graph reveals a red-shifted and less efficient cis-to-trans photoconversion in a cellular context (OptoNAM-3 likely in its binding site) than in solution. |
|
|
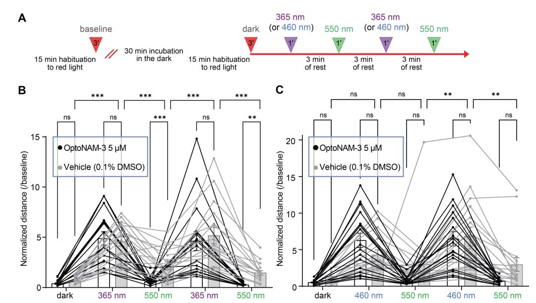
Figure 6. OptoNAM-3 photomodulates Xenopus tadpole locomotion in vivo. (A, B) Positions (represented by dots) of a tadpole’s stomach in a well, taken every 40 ms during 3 min of recording for baseline and dark conditions, and 1 min of recording for either 365 and 550 nm (A), or 460 and 550 nm illumination cycles (B). Top: tadpole incubated in vehicle (0.1% DMSO, control condition). Bottom: tadpole incubated in 5 μM OptoNAM-3. (C, D) Normalized distance (by their baseline locomotion in the dark and the locomotion of the control group in the same light condition, see Methods and Figure S5) traveled by tadpoles (1 point represents the mean traveled distance per well containing 3 tadpoles) exposed to OptoNAM-3 in the dark and during UV/green (C) or blue/green light cycles (D). n = 16 for Figure 6C and n = 17 for Figure 6D; 48 and 51 tadpoles in total, respectively. The means of 3 tadpoles per well were used to perform a paired statistical test. n.s., p > 0.05; ***, p < 0.001; **, p < 0.01; *, p < 0.05; Friedman’s test followed by Dunn’s multiple comparison test. |
|
|
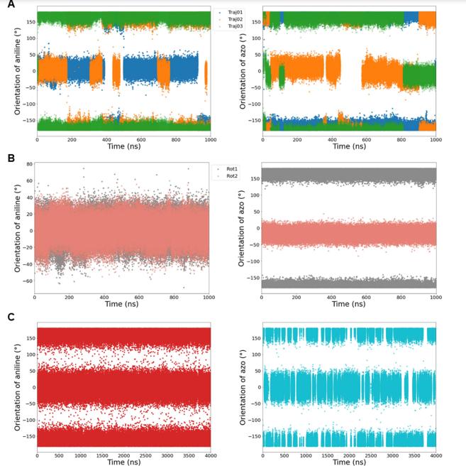
Figure 7. Molecular simulations of OptoNAM-3 in solution and in its binding site. (A) 3D representation of trans-OptoNAM-3 Rot-1 (gray) and Rot-2 (salmon) and definition of the two dihedral angles (displayed as balls and sticks) that were monitored during molecular dynamics simulations. (B) Docking poses of trans-OptoNAM-3 Rot-1 (gray) and Rot-2 (salmon) in their binding site: like ifenprodil, at the interface between GluN1 (green) and GluN2B (blue) NTD upper lobes. Residues important for ifenprodil binding (18−20) are highlighted as sticks. Note that these residues also contact OptoNAM-3 showing a similar binding mode between the two compounds (see also Figure S9A). (C) Superposition of the experimental n → π* band of the UV–vis spectra of OptoNAM-3 dark PSS (dark line) and 365 nm PSS (violet line) in aqueous buffer (Ringer pH 7.3) to the theoretical n → π* transitions of bound trans-OptoNAM-3 Rot-1 and Rot-2 predicted by DFT calculations (gray and salmon bars representing respectively the range of computed wavelengths for trans-OptoNAM-3 Rot-1 and Rot-2 across the different snapshots of the dynamic, see Table S3). (D) Relationships between the N═N─C─C and C─N═N─C torsion angles (as highlighted in pale red in the inset chemical structures) of bound trans-OptoNAM-3 in the 11 snapshots selected for DFT calculations and their computed n → π* absorption wavelengths, for Rot-1 (in gray) and Rot-2 (in salmon). Linear regression: R2 = 0.803 (left) and 0.705 (right). |
|
|
Supplementary Image Spectra S1A,B |
|
|
Supplementary Image Spectra S1A,B |
|
|
Supplementary Image Spectra S1C,D |
|
|
Supplementary Image Spectra S1C,D |
|
|
Supplementary Image Spectra S1E,F |
|
|
Supplementary Image Spectra S1E,F |
|
|
Supplementary Image Spectra S1G,H |
|
|
Supplementary Image Spectra S1G,H |
|
|
Supplementary Image Spectra S1I,J |
|
|
Supplementary Image Spectra S1I,J |
|
|
Supplementary Image Spectra S1K |
|
|
Supplementary Image Spectra S2A,B |
|
|
Supplementary Image Spectra S2A,B |
|
|
Supplementary Image Spectra S3A,B |
|
|
Supplementary Image Spectra S3A,B |
|
|
Supplementary Image Spectra S3C,D |
|
|
Supplementary Image Spectra S3C,D |
|
|
Supplementary Image Spectra S3E,F |
|
|
Supplementary Image Spectra S3E,F |
|
|
Supplementary Image Spectra S3G,H |
|
|
Supplementary Image Spectra S3G,H |
|
|
Supplementary Image Spectra S3I,J |
|
|
Supplementary Image Spectra S3I,J |
|
|
Supplementary Image Spectra S3K,L |
|
|
Supplementary Image Spectra S3K,L |
|
|
Supplementary Image Spectra S3M,N |
|
|
Supplementary Image Spectra S3M,N |
|
|
Supplementary Image Spectra S3O,P |
|
|
Supplementary Image Spectra S3O,P |
|
|
Supplementary Image Spectra S4A,B |
|
|
Supplementary Image Spectra S4A,B |
|
|
Figure S1. Photochemical properties of OptoNAM-1 to -4 and their photodependent activity at GluN1/GluN2B receptors. (A-D) OptoNAM-1. (A) In solution, OptoNAM-1 can be switched from trans to cis configuration by UV illumination (365 nm) and back to trans by 440 nm light. (B) UV-visible absorption spectra of OptoNAM-1 in physiological aqueous buffer (Ringer pH 7.3, see Methods) in the dark (black curve), after 365 nm illumination (violet curve) and subsequent illumination of the 365 nm PSS by 440 or 490 nm light. Dashed line represents the wavelength of peak absorption of trans-OptoNAM-1 (320 nm). (C) OptoNAM-1 365 nm PSS (mostly cis) displays strong thermal stability in the dark in Ringer pH 7.3, at room temperature: no change of the absorption spectra was observed up to 60 min after 365 nm illumination. (D) Dose-response curves of OptoNAM-1 activity on GluN1/GluN2B receptors in the dark (black curve, IC50 = 11 ± 1 µM, n = 4-6) or pre-illuminated with 365 nm (violet curve, IC50 = 37 ± 2 µM, n = 5-17). (E-H) OptoNAM-2. (E) In solution, OptoNAM-2 can be switched from trans to cis by UV illumination (365 nm) and back to trans by 490 nm light. (F) UV-visible absorption spectra of OptoNAM-2 in physiological aqueous buffer (Ringer pH 7.3, see Methods) in the dark (black curve), after 365 nm illumination (violet curve) and subsequent illumination of the 365 nm PSS by 440 or 490 nm light. Dashed line represents the wavelength of peak absorption of trans-OptoNAM-2 (371 nm). (G) OptoNAM-2 365 nm PSS (mostly cis) displays strong thermal stability in the dark in Ringer pH 7.3, at room temperature: no change of the absorption spectra was observed up to 60 min after 365 nm illumination. (H) Dose-response curves of OptoNAM-2 activity on GluN1/GluN2B receptors in the dark (black curve, IC50 = 24 ± 2 µM, n = 3-5) or pre-illuminated with 365 nm (violet curve, IC50 = 117 ± 10 µM, n = 3-8). (I-L) OptoNAM-4. (I) In solution, OptoNAM-4 can be switched from trans to cis by UV illumination (365 nm) and back to trans by 440 nm light. (J) UV-visible absorption spectra of OptoNAM-4 in aqueous buffer (Ringer pH 7.3, see Methods) in the dark (black curve), after 365 nm illumination (violet curve) and subsequent illumination of the 365 nm PSS by 440 or 490 nm light. Note that 440 nm allows full return to the dark state. Dashed line represents the wavelength of peak absorption of trans-OptoNAM-2 (334 nm). (K) OptoNAM-4 365 nm PSS (mostly cis) displays strong thermal stability in the dark in Ringer pH 7.3, at room temperature: only little change of the absorption spectra was observed up to 60 min after 365 nm illumination. (L) Dose-response curves of OptoNAM-4 activity on GluN1/GluN2B receptors in the dark (black curve, IC50 = 24 ± 26 nM, n = 3) or pre-illuminated with 365 nm (violet curve, IC50 = 31 ± 29 nM, n = 3). (M,N) OptoNAM-3 trans-to-cis and cis-to-trans isomerization for different illumination wavelengths. (M) OptoNAM-3 UV-visible absorption spectra in physiological aqueous buffer (Ringer pH 7.3) in the dark (black curve) and PSS obtained after illumination with wavelengths ranging from 350 to 635 nm of the dark PSS. These spectra were used to create panel D and E from Figure 4. (N) OptoNAM-3 UV-visible absorption spectra in the dark (black curve), after 365 nm illumination (violet curve), and PSS obtained after illumination with wavelengths ranging from 350 to 635 nm of the 365 nm PSS. These spectra were used to create panels I and J from Figure 5. |
|
|
Figure S1. Photochemical properties of OptoNAM-1 to -4 and their photodependent activity at GluN1/GluN2B receptors. (A-D) OptoNAM-1. (A) In solution, OptoNAM-1 can be switched from trans to cis configuration by UV illumination (365 nm) and back to trans by 440 nm light. (B) UV-visible absorption spectra of OptoNAM-1 in physiological aqueous buffer (Ringer pH 7.3, see Methods) in the dark (black curve), after 365 nm illumination (violet curve) and subsequent illumination of the 365 nm PSS by 440 or 490 nm light. Dashed line represents the wavelength of peak absorption of trans-OptoNAM-1 (320 nm). (C) OptoNAM-1 365 nm PSS (mostly cis) displays strong thermal stability in the dark in Ringer pH 7.3, at room temperature: no change of the absorption spectra was observed up to 60 min after 365 nm illumination. (D) Dose-response curves of OptoNAM-1 activity on GluN1/GluN2B receptors in the dark (black curve, IC50 = 11 ± 1 µM, n = 4-6) or pre-illuminated with 365 nm (violet curve, IC50 = 37 ± 2 µM, n = 5-17). (E-H) OptoNAM-2. (E) In solution, OptoNAM-2 can be switched from trans to cis by UV illumination (365 nm) and back to trans by 490 nm light. (F) UV-visible absorption spectra of OptoNAM-2 in physiological aqueous buffer (Ringer pH 7.3, see Methods) in the dark (black curve), after 365 nm illumination (violet curve) and subsequent illumination of the 365 nm PSS by 440 or 490 nm light. Dashed line represents the wavelength of peak absorption of trans-OptoNAM-2 (371 nm). (G) OptoNAM-2 365 nm PSS (mostly cis) displays strong thermal stability in the dark in Ringer pH 7.3, at room temperature: no change of the absorption spectra was observed up to 60 min after 365 nm illumination. (H) Dose-response curves of OptoNAM-2 activity on GluN1/GluN2B receptors in the dark (black curve, IC50 = 24 ± 2 µM, n = 3-5) or pre-illuminated with 365 nm (violet curve, IC50 = 117 ± 10 µM, n = 3-8). (I-L) OptoNAM-4. (I) In solution, OptoNAM-4 can be switched from trans to cis by UV illumination (365 nm) and back to trans by 440 nm light. (J) UV-visible absorption spectra of OptoNAM-4 in aqueous buffer (Ringer pH 7.3, see Methods) in the dark (black curve), after 365 nm illumination (violet curve) and subsequent illumination of the 365 nm PSS by 440 or 490 nm light. Note that 440 nm allows full return to the dark state. Dashed line represents the wavelength of peak absorption of trans-OptoNAM-2 (334 nm). (K) OptoNAM-4 365 nm PSS (mostly cis) displays strong thermal stability in the dark in Ringer pH 7.3, at room temperature: only little change of the absorption spectra was observed up to 60 min after 365 nm illumination. (L) Dose-response curves of OptoNAM-4 activity on GluN1/GluN2B receptors in the dark (black curve, IC50 = 24 ± 26 nM, n = 3) or pre-illuminated with 365 nm (violet curve, IC50 = 31 ± 29 nM, n = 3). (M,N) OptoNAM-3 trans-to-cis and cis-to-trans isomerization for different illumination wavelengths. (M) OptoNAM-3 UV-visible absorption spectra in physiological aqueous buffer (Ringer pH 7.3) in the dark (black curve) and PSS obtained after illumination with wavelengths ranging from 350 to 635 nm of the dark PSS. These spectra were used to create panel D and E from Figure 4. (N) OptoNAM-3 UV-visible absorption spectra in the dark (black curve), after 365 nm illumination (violet curve), and PSS obtained after illumination with wavelengths ranging from 350 to 635 nm of the 365 nm PSS. These spectra were used to create panels I and J from Figure 5. |
|
|
Figure S2. Decreased pKa of OptoNAM-1 and -2 compared to their parent compounds are likely responsible for their decreased activity. (A-F) pKa estimation of the trans (A,C,E) and cis (365 nm PSS) (B,D,F) isomers of OptoNAM-1 (A,B), OptoNAM-2 (C,D) and OptoNAM-3 (E,F) by UV-visible spectrum analysis. UV-visible absorption spectra were measured at different pH (1.7 in yellow, 5.5 in green, 7.3 in red and 11.4 in blue). Correspondence between spectra at different pH and OptoNAM protonated and unprotonated chemical structures is indicated. A leftward shift and a decrease of the absorbance peak corresponding to the aminopyridine carrying the charge was observed upon OptoNAM deprotonation. This effect is most obvious for OptoNAM-2 and characteristic of the deprotonated spectra of 2,6-diaminopyridine bases.9 Based on this analysis, at physiological pH, OptoNAM-1 and -2, either in cis or trans, are unprotonated, while OptoNAM-3 is protonated. (G) Relationship between the activity and the measured pKa of compounds from the same chemical series as parent compound 1 (values from ref. 3) (black dots). Parent compound 1 is highlighted as a thick green dot. Parent compound 2 (orange), as well as trans-OptoNAM-1 (red) and -2 (grey) were added to the plot according to their published or measured activity (Supplementary Table 1), and predicted pKa (pKa was predicted by Marvin, Chemaxon https://www.chemaxon.com). “Neutral” (dark green) and “Positive” (light green) indicate whether the compounds of a given pKa are neutral (dark green) or positively charged (light green) at physiological pH (pH = 7.3). Note the tight correlation between pKa and activity, suggesting that the decreased pKa of OptoNAM-1 and -2 induced by azologization of the parent compounds, resulting in a loss of protonation at physiological pH, is responsible for the large decrease of activity of these compounds. |
|
|
Figure S2. Decreased pKa of OptoNAM-1 and -2 compared to their parent compounds are likely responsible for their decreased activity. (A-F) pKa estimation of the trans (A,C,E) and cis (365 nm PSS) (B,D,F) isomers of OptoNAM-1 (A,B), OptoNAM-2 (C,D) and OptoNAM-3 (E,F) by UV-visible spectrum analysis. UV-visible absorption spectra were measured at different pH (1.7 in yellow, 5.5 in green, 7.3 in red and 11.4 in blue). Correspondence between spectra at different pH and OptoNAM protonated and unprotonated chemical structures is indicated. A leftward shift and a decrease of the absorbance peak corresponding to the aminopyridine carrying the charge was observed upon OptoNAM deprotonation. This effect is most obvious for OptoNAM-2 and characteristic of the deprotonated spectra of 2,6-diaminopyridine bases.9 Based on this analysis, at physiological pH, OptoNAM-1 and -2, either in cis or trans, are unprotonated, while OptoNAM-3 is protonated. (G) Relationship between the activity and the measured pKa of compounds from the same chemical series as parent compound 1 (values from ref. 3) (black dots). Parent compound 1 is highlighted as a thick green dot. Parent compound 2 (orange), as well as trans-OptoNAM-1 (red) and -2 (grey) were added to the plot according to their published or measured activity (Supplementary Table 1), and predicted pKa (pKa was predicted by Marvin, Chemaxon https://www.chemaxon.com). “Neutral” (dark green) and “Positive” (light green) indicate whether the compounds of a given pKa are neutral (dark green) or positively charged (light green) at physiological pH (pH = 7.3). Note the tight correlation between pKa and activity, suggesting that the decreased pKa of OptoNAM-1 and -2 induced by azologization of the parent compounds, resulting in a loss of protonation at physiological pH, is responsible for the large decrease of activity of these compounds. |
|
|
Figure S3. Additional data relative to Figure 3. (A) Inhibition by OptoNAM-3 365 nm PSS is exclusively mediated by the remaining trans isomer still present in solution. (A) Dose-response curves of OptoNAM-3 activity on GluN1/GluN2B in the dark (black curve, IC50 = 0.38 ± 0.03 µM, n = 4-21), pre-illuminated by 365 nm (purple curve, IC50 = 1.7 ± 0.2 µM, n = 4- 17) and theoretical dose-response curve (blue) of a mixture of 18% trans- and 82% cis-OptoNAM-3 (corresponding to the 365 nm PSS determined by HPLC) assuming that only the trans isomer is active. The theoretical curve was calculated from the trans dose-response curve in the dark. The 18% trans theoretical dose-response curve superimposes well to the one of OptoNAM-3 365 nm PSS. (B) Dose-response curves of OptoNAM-3 activity on GluN1/GluN2B in the dark (black curve, IC50 = 0.38 ± 0.03 µM, n = 4-21), preilluminated by 350 nm (lavender curve, IC50 = 4.4 ± 0.6 µM n = 3-13) and theoretical dose-response curve (pink) of a mixture of 9% trans- and 91% cis-OptoNAM-3 (corresponding to the 350 nm PSS determined by HPLC) assuming only the trans isomer is active. The 9% trans theoretical dose response curve is also well superposed to the one of OptoNAM-3 350 nm PSS. This shows that the activity of the 365 nm PSS and 350 nm PSS of OptoNAM-3 can entirely be explained by the amount of remaining trans isomer in the PSS. (C,D) Among iGluRs, OptoNAM-3 is selective for NMDARs. Inhibition by 10 μM trans-OptoNAM-3 (dark PSS, C) and OptoNAM-3 365 nm PSS (D) of agonist-induced currents (glutamate and glycine, 100 μM each) carried by GluN1/GluN2B NMDARs, GluA1 and GluA2 AMPA receptors, and GluK2 kainate receptors. Oocytes expressing GluK2 receptors were treated with concanavalin A (2 mM) before recording to decrease receptor desensitization. (C) Trans-OptoNAM-3 inhibitions: 94 ± 1%, n = 5 for GluN1/GluN2B; -7.4 ± 2.7%, n = 3 for GluA1; -7.4 ± 3.5%, n = 6 for GluA2, 3.1 ± 3.4%, n = 5 for GluK2. (D) Cis-OptoNAM-3 inhibitions: 68 ± 6%, n = 5 for GluN1/GluN2B, -6.0 ± 2.3%, n = 3 for GluA1, -4.9 ± 1.5%, n = 6 for GluA2, -1.5 ± 2.1%, n = 5 for GluK2. (E,F) OptoNAM-3 binds at the ifenprodil binding site. (E) Dose-response curves of OptoNAM-3 on GluN1/GluN2B-∆NTD receptors in the dark (black curve, IC50 = 20 ± 4 µM, n = 3-5) or pre-illuminated with 365 nm (violet curve, IC50 = 25 ± 6 µM, n = 3-5). OptoNAM-3 dose-response curves on wild type GluN1/GluN2B receptors are shown as dashed curves (black and violet for the dark and 365 nm PSS conditions, respectively). The remaining, low affinity inhibition of OptoNAM-3 on GluN1/GluN2B-∆NTD receptors is likely due to a non-selective pore block of NMDARs at negative holding potentials, as previously shown for ifenprodil.10,11 (F) Dose-response curves of trans-OptoNAM-3 in the dark in absence (black curve, IC50 = 0.46 ± 0.06 µM, n = 4) and in presence of 0.2 µM ifenprodil (a concentration close to ifenprodil IC50, orange curve). Ifenprodil increases OptoNAM-3 IC50 by ~2-fold (IC50 = 1.0 ± 0.1 µM, n = 5 in presence of 0.2 µM ifenprodil), which is consistent with a competitive interaction between these two compounds. |
|
|
Figure S3. Additional data relative to Figure 3. (A) Inhibition by OptoNAM-3 365 nm PSS is exclusively mediated by the remaining trans isomer still present in solution. (A) Dose-response curves of OptoNAM-3 activity on GluN1/GluN2B in the dark (black curve, IC50 = 0.38 ± 0.03 µM, n = 4-21), pre-illuminated by 365 nm (purple curve, IC50 = 1.7 ± 0.2 µM, n = 4- 17) and theoretical dose-response curve (blue) of a mixture of 18% trans- and 82% cis-OptoNAM-3 (corresponding to the 365 nm PSS determined by HPLC) assuming that only the trans isomer is active. The theoretical curve was calculated from the trans dose-response curve in the dark. The 18% trans theoretical dose-response curve superimposes well to the one of OptoNAM-3 365 nm PSS. (B) Dose-response curves of OptoNAM-3 activity on GluN1/GluN2B in the dark (black curve, IC50 = 0.38 ± 0.03 µM, n = 4-21), preilluminated by 350 nm (lavender curve, IC50 = 4.4 ± 0.6 µM n = 3-13) and theoretical dose-response curve (pink) of a mixture of 9% trans- and 91% cis-OptoNAM-3 (corresponding to the 350 nm PSS determined by HPLC) assuming only the trans isomer is active. The 9% trans theoretical dose response curve is also well superposed to the one of OptoNAM-3 350 nm PSS. This shows that the activity of the 365 nm PSS and 350 nm PSS of OptoNAM-3 can entirely be explained by the amount of remaining trans isomer in the PSS. (C,D) Among iGluRs, OptoNAM-3 is selective for NMDARs. Inhibition by 10 μM trans-OptoNAM-3 (dark PSS, C) and OptoNAM-3 365 nm PSS (D) of agonist-induced currents (glutamate and glycine, 100 μM each) carried by GluN1/GluN2B NMDARs, GluA1 and GluA2 AMPA receptors, and GluK2 kainate receptors. Oocytes expressing GluK2 receptors were treated with concanavalin A (2 mM) before recording to decrease receptor desensitization. (C) Trans-OptoNAM-3 inhibitions: 94 ± 1%, n = 5 for GluN1/GluN2B; -7.4 ± 2.7%, n = 3 for GluA1; -7.4 ± 3.5%, n = 6 for GluA2, 3.1 ± 3.4%, n = 5 for GluK2. (D) Cis-OptoNAM-3 inhibitions: 68 ± 6%, n = 5 for GluN1/GluN2B, -6.0 ± 2.3%, n = 3 for GluA1, -4.9 ± 1.5%, n = 6 for GluA2, -1.5 ± 2.1%, n = 5 for GluK2. (E,F) OptoNAM-3 binds at the ifenprodil binding site. (E) Dose-response curves of OptoNAM-3 on GluN1/GluN2B-∆NTD receptors in the dark (black curve, IC50 = 20 ± 4 µM, n = 3-5) or pre-illuminated with 365 nm (violet curve, IC50 = 25 ± 6 µM, n = 3-5). OptoNAM-3 dose-response curves on wild type GluN1/GluN2B receptors are shown as dashed curves (black and violet for the dark and 365 nm PSS conditions, respectively). The remaining, low affinity inhibition of OptoNAM-3 on GluN1/GluN2B-∆NTD receptors is likely due to a non-selective pore block of NMDARs at negative holding potentials, as previously shown for ifenprodil.10,11 (F) Dose-response curves of trans-OptoNAM-3 in the dark in absence (black curve, IC50 = 0.46 ± 0.06 µM, n = 4) and in presence of 0.2 µM ifenprodil (a concentration close to ifenprodil IC50, orange curve). Ifenprodil increases OptoNAM-3 IC50 by ~2-fold (IC50 = 1.0 ± 0.1 µM, n = 5 in presence of 0.2 µM ifenprodil), which is consistent with a competitive interaction between these two compounds. |
|
|
Figure S4. OptoNAM-3 decreases NMDA-induced neuronal death in a photodependent manner. Percentage of neuronal survival in cultured cortical neurons exposed either to control (0.01% DMSO and 10 µM Glycine), NMDA (100 µM NMDA + 10 µM Glycine), NMDA + ifenprodil or NMDA + OptoNAM-3 (100 µM NMDA + 10 μM Glycine + 5 µM of inhibitor), in the dark (grey bar) or after 2 min UV (365 nm) illumination (violet bar). In the presence of trans-OptoNAM-3 (dark) or ifenprodil, cell survival increased to 50% and 60%, respectively. When 365 nm illumination followed the addition of OptoNAM-3, cell survival was decreased to 35% but the extent of survival induced by ifenprodil was not affected, precluding any deleterious effect of the UV light treatment on cell survival. Multiple comparisons were performed by two-way ANOVA with Bonferroni’s correction; n.s., p > 0.05; *, p < 0.05; n = 5-8 batches of cultures per condition, in each culture 4-6 wells/condition. Data presented here (mean and SEM) were normalized to the control and NMDA conditions (see Methods for the calculation protocol). |
|
|
Figure S5. OptoNAM-3 photomodulates Xenopus tadpole locomotion in vivo: protocol and tadpole locomotion normalized to baseline locomotion. Additional data relative to Figure 6. (A) Experimental design of the behavioral tests performed on tadpoles incubated in control (0.1% DMSO) or OptoNAM-3 at 5 µM and exposed to UV/green (or blue/green) light cycles. (B,C) Normalized distance (compared to baseline) traveled by tadpoles (1 point represents the mean distance traveled by the 3 tadpoles of one well) incubated in control (white bars and black points) or in 5 µM OptoNAM-3 (grey bars and points), in the dark and during UV/green light cycles (or blue-green light cycles for panel C). Note that UV light influences tadpole locomotion on its own. n = 16 wells for (B) and n = 17 wells for (C), which corresponds to a total of 48 and 51 tadpoles, respectively. The means of 3 tadpoles per well were used to conduct a paired statistical test. n.s., p > 0.05; ***, p < 0.001; **, p < 0.01; Friedman test followed by Dunn’s multiple comparison test. |
|
|
Figure S6. OptoNAM-3 photochemical properties in different solvents. (A) UV-visible absorption spectra of OptoNAM-3 (25 µM) in physiological aqueous solution (Ringer at pH 7.3), DMSO and toluene. Black curves represent the dark PSS, the violet ones OptoNAM-3 365 nm PSS, the blue and green curves represent OptoNAM-3 460 nm and 550 nm PSS obtained after illumination of the dark PSS, and the dotted blue and green curves represent OptoNAM-3 460 nm and 550 nm PSS obtained after illumination of the 365 nm PSS. (B) Maximum absorption wavelengths of the peaks corresponding to the π → π* transition (in regular police) and n → π* transition (in italic) for the different OptoNAM-3 PSS in the different solvents. For each solvent, the absorbance of each peak relative to the absorbance of the π → π* transition peak of the dark PSS is indicated in parenthesis. |
|
|
Figure S7. Evolution of trans-OptoNAM-3 conformation in its binding site and in water. (A) Evolution of the two angles that describe bound trans-OptoNAM-3 conformations during 3 trajectories of a MD simulation without constraints. The three colors represent the three trajectories. Left: orientation of the aniline. Right: orientation of the phenyl-azo moiety (C-C-N=N angle) (Figure 7A). For the orientation of aniline, in trajectories 01 and 02 we observed exchanges between 0 and 180°, whereas in trajectory 03 the angle stayed at 180°. On average, this angle is 60.8% at 180°, which means that this conformation is more stable by roughly 0.3 kcal/mol than the one at 0°. For the orientation of the azo moiety, in trajectory 01 the angle stayed at 180° and switched to 0° after 993 ns; for trajectory 02, we observed six conversions between the two basins; for trajectory 03, we observed some exchanges at the beginning, a stability from 125 to 810 ns, and then a final exchange. On average, this angle is 67.9% at 180°, which means that this conformation is more stable by roughly 0.4 kcal/mol than the one at 0°. At the end of this simulation without constraints, we observed that the distance between the GluN1 and GluN2B lower lobes had increased, far from the distance measured in the inhibited, full-length receptor (see Text S2). We therefore decided to perform new simulations where the protein heavy atoms were restrained close to their crystallographic positions (see Text S2 and Methods) (B) Evolution of the same angles but for the Rot-1 (grey) and Rot-2 (salmon) rotamers of OptoNAM-3 during the simulations under constraint. Left: orientation of the aniline. Right: orientation of the phenyl-azo moiety (C-C-N=N angle). (C) Evolution of the two angles for free transOptoNAM-3 in water. For the orientation of aniline, the two basins at 0° and 180° are populated respectively 48.2% and 51.8% of the time, whereas for the orientation of the phenyl-azo they are populated at respectively 53.5% and 46.5% of the time. This corresponds to differences of free energies below 0.1 kcal/mol. We observed very low differences of free energies between the conformations of trans-OptoNAM-3 both in the protein and in water solution; however, in solution, we observed much more transitions between each conformation, which means that the free energy barrier to go from one conformation to the other is much smaller in solution than when bound to the protein. |
|
|
Figure S8. Additional data relative to Figure 7. (A) Superposition of the experimental π → π* and n → π* bands of the UV-Vis spectra of free OptoNAM-3 dark PSS (trans state, dark line) and 365 nm PSS (violet line) in aqueous buffer (Ringer pH 7.3), to the theoretical π → π* and n → π* transitions of OptoNAM-3 in implicit water computed by DFT calculations (blue bars representing the range of computed wavelengths for trans-OptoNAM-3 across the different snapshots of the dynamic, see Table S2). (B) Relationship between the C-C-N=N torsion angle (as highlighted in pale red in the inset chemical structure) of bound trans-OptoNAM-3 in the 11 snapshots selected for DFT calculations and their computed n→π* absorption wavelengths, for Rot-1 (in grey) and Rot2 (in salmon). (C-E) Relationships between the N=N-C-C (C), C-N=N-C (D), and the C-C-N=N (E) torsion angles (as highlighted in pale red in the inset chemical structures) of bound trans-OptoNAM-3 in the 11 snapshots selected for DFT calculations and their predicted oscillator strengths, for Rot-1 (in grey), and Rot2 (in salmon). Linear regressions: R2 = 0.746 (C) and 0.706 (D). |
|
|
Figure S9. (A) Overlap between crystallographic (in orange) and docked (in green) poses of ifenprodil. (B) Overlap between the crystallographic pose of ifenprodil (in orange) and the docked pose of trans-OptoNAM3 (in purple). |
|
|
Figure 5. Binding of OptoNAM-3 onto GluN1/GluN2B NMDARs changes its photochemical properties. (A–E) Spectral dependence of trans-to-cis isomerization (A, B) Current traces from DIV 6–8 cultured cortical neurons following application of NMDA (300 μM) and d-serine (50 μM), as well as 2 μM OptoNAM-3. As described in Figure 4, once steady-state inhibition by trans-OptoNAM-3 was reached, the patched cell and the surrounding extracellular medium were illuminated by various wavelengths: in our example, 460 nm (blue bar) in Figure 5A and 550 nm (green bar) in Figure 5B followed by 365 nm (violet bar) as a control for the lowest amount of inhibition. (C) Percentage of inhibition by 2 μM OptoNAM-3 upon irradiation with different wavelengths on the cell. 365 nm was the most efficient wavelength allowing reduction of inhibition to 27% ± 2%. n = 23 for 365 nm; n = 4 for 435 nm; n = 5 for 490 and 550 nm; and n = 6 for 460 and 525 nm. Data points from 435 to 580 nm represented in this figure were scaled between 365 nm and dark condition for better accuracy (see Methods for the calculation protocol). (D) UV–visible spectra of a solution of OptoNAM-3 in the dark (black curve) and after illumination with 365, 460, or 550 nm (violet, blue, and green curves, respectively, extracted from Figure S1M). Inset: absorbance at the peak absorbance wavelength of the dark state (329 nm) of OptoNAM-3 following illumination at various wavelengths of the dark PSS. Note that in solution, the 460 and 550 nm PSS are similar. (E) Proportion of the cis isomer in OptoNAM-3 PSS for different illumination wavelengths in solution (calculated from the UV–visible spectra as in Figure 5D, black points) or in a cellular context (cAM-3 inhibition under various wavelengths as shown in Figure 5A–C, gray points, see Methods). This graph reveals a red shifting of OptoNAM-3 spectral properties in a cellular context. (F–J) Spectral dependence of cis-to-trans isomerization. (F,G) Current traces from cortical neurons following application of NMDA (300 μM) and d-serine (50 μM), as well as 2 μM OptoNAM-3. Once steady-state inhibition by trans-OptoNAM-3 was reached (dark), the patched cell and the surrounding extracellular medium were illuminated by 365 nm light to convert OptoNAM-3 to a mostly cis configuration. Then, various wavelengths were applied to convert OptoNAM-3 back to trans: in our examples, 460 nm (blue bar) in Figure 5F and 550 nm (green bar) in Figure 5G. (H) Percentage of inhibition by 2 μM OptoNAM-3 upon irradiation with different wavelengths post 365 nm illumination of the cell. 550 nm is the most efficient wavelength allowing recovery of inhibition to 55% ± 4%. n = 23 for 365 nm; n = 4 for 435, 460, 490, and 525 nm; n = 9 for 550 nm; and n = 5 for 580 nm. Data points from 435 and 580 nm represented in this figure were scaled between 365 nm and dark conditions (see Methods for the calculation protocol). (I) UV–visible spectra of a solution of OptoNAM-3 in the dark (black curve), after 365 nm illumination (violet curve), and subsequent illumination with 460 (blue curve) or 550 nm (green curve) (extracted from Figure S1N). Inset: absorbance at the peak absorbance wavelength of the dark state (329 nm) of OptoNAM-3 following illumination at various wavelengths of the 365 nm PSS. (J) Proportion of the trans isomer in OptoNAM-3 PSS obtained upon irradiation with various wavelengths of the OptoNAM-3 365 nm PSS either in solution or in a cellular context (same calculation methods as in Figure 5E). This graph reveals a red-shifted and less efficient cis-to-trans photoconversion in a cellular context (OptoNAM-3 likely in its binding site) than in solution. |
