Click here to close Hello! We notice that you are using Internet Explorer, which is not supported by Xenbase and may cause the site to display incorrectly. We suggest using a current version of Chrome, FireFox, or Safari.
XB-ART-60893
Front Cell Dev Biol 2024 Aug 20;12:1437613. doi: 10.3389/fcell.2024.1437613.
Show Gene links Show Anatomy links

Visual input regulates melanophore differentiation.



???displayArticle.abstract???
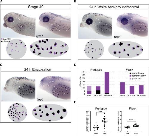
INTRODUCTION: Developmental processes continue in organisms in which sensory systems have reached functional maturity, however, little research has focused on the influence of sensory input on cell and tissue development. Here, we explored the influence of visual system activity on the development of skin melanophores in Xenopus laevis. METHODS: Melanophore number was measured in X. laevis larvae after the manipulation of visual input through eye removal (enucleation) and/or incubation on a white or black substrate at the time when the visual system becomes functional (stage 40). To determine the developmental process impacted by visual input, migration, proliferation and differentiation of melanophores was assessed. Finally, the role of melatonin in driving melanophore differentiation was explored. RESULTS: Enucleating, or maintaining stage 40 larvae on a black background, results in a pronounced increase in melanophore number in the perioptic region within 24 h. Time lapse analysis revealed that in enucleated larvae new melanophores appear through gradual increase in pigmentation, suggesting unpigmented cells in the perioptic region differentiate into mature melanophores upon reduced visual input. In support, we observed increased expression of melanization genes tyr, tyrp1, and pmel in the perioptic region of enucleated or black background-reared larvae. Conversely, maintaining larvae in full light suppresses melanophore differentiation. Interestingly, an extra-pineal melatonin signal was found to be sufficient and necessary to promote the transition to differentiated melanophores. DISCUSSION: In this study, we found that at the time when the visual system becomes functional, X. laevis larvae possess a population of undifferentiated melanophores that can respond rapidly to changes in the external light environment by undergoing differentiation. Thus, we propose a novel mechanism of environmental influence where external sensory signals influence cell differentiation in a manner that would favor survival.

???displayArticle.pubmedLink??? 39228400
???displayArticle.pmcLink??? PMC11368843
???displayArticle.link??? Front Cell Dev Biol


Species referenced: Xenopus laevis
Genes referenced: mitf pax3 pmel snai2 sox10 tyr tyrp1 zic1
GO keywords: visually-mediated background adaptation

Phenotypes: Xla Wt + enucleation +GFP + dark(Fig. 1 AB) [+]

???attribute.lit??? ???displayArticles.show???