Click here to close
Hello! We notice that you are using Internet Explorer, which is not supported by Xenbase and may cause the site to display incorrectly.
We suggest using a current version of Chrome,
FireFox, or Safari.
???displayArticle.abstract???
Retinal progenitor cells (RPCs) are a multipotent and highly proliferative population that give rise to all retinal cell types during organogenesis. Defining their molecular signature is a key step towards identifying suitable approaches to treat visual impairments. Here, we performed RNA sequencing of whole eyes from Xenopus at three embryonic stages and used differential expression analysis to define the transcriptomic profiles of optic tissues containing proliferating and differentiating RPCs during retinogenesis. Gene Ontology and KEGG pathway analyses showed that genes associated with developmental pathways (including Wnt and Hedgehog signaling) were upregulated during the period of active RPC proliferation in early retinal development (Nieuwkoop Faber st. 24 and 27). Developing eyes had dynamic expression profiles and shifted to enrichment for metabolic processes and phototransduction during RPC progeny specification and differentiation (st. 35). Furthermore, conserved adult eye regeneration genes were also expressed during early retinal development, including sox2, pax6, nrl, and Notch signaling components. The eye transcriptomic profiles presented here span RPC proliferation to retinogenesis and include regrowth-competent stages. Thus, our dataset provides a rich resource to uncover molecular regulators of RPC activity and will allow future studies to address regulators of RPC proliferation during eye repair and regrowth.
Figure 1. Transcriptional analysis of developing optic tissues. (A) X. laevis embryos at NF stages (st.) 24, 27, and 35, indicating the tissue that was resected for RNA sequencing and transcriptional analysis (yellow arrowhead). Scale bar: 500 μm. (B) Major optic structures present at each developmental stage assayed by RNA sequencing. CMZ: ciliary marginal zone; GCL: ganglion cell layer; INL: inner nuclear layer; ONL: outer nuclear layer; RPE: retinal pigmented epithelium. (C) Principal component analysis of whole transcriptome expression with triplicate samples for each developmental stage assayed. PC1: 88.12%, PC2: 4.95. (D) Relative expressions (Z-score vst counts) of statistically significantly differentially expressed genes between three developmental stages (st. 27 vs. 24 and st. 35 vs. 27). Rows are ordered by hierarchical clustering. Columns are ordered by stage.
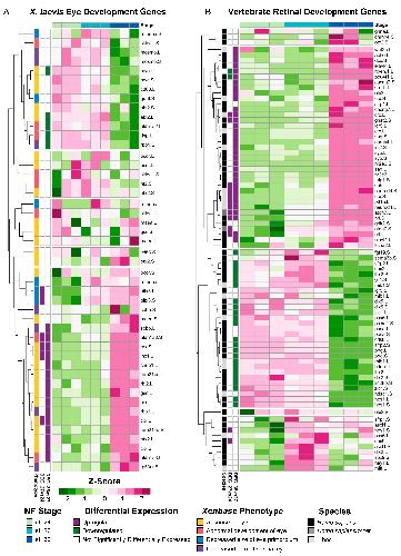
Figure 2. Expression of known vertebrate eye development genes. (A) Relative expression (Z-score vst counts) of genes with known eye development phenotypes in X. laevis at st. 24, 27, and 35. The phenotype associated with each gene (Xenbase [36,37,38]) is displayed to the left of each gene name. Multiple transcript variants of the same gene were included if applicable. (B) Relative expression (Z-score vst counts) of vertebrate eye development genes identified in H. sapiens and M. musculus at st. 24, 27, and 35. Multiple transcript variants of the same gene were included if applicable. Genes identified in the differential expression analysis (genes with FDR adj. p < 0.05 and absolute log2 fold change ≥ 1) between consecutive developmental stages are displayed to the left (purple: upregulated; green: downregulated; white: not differentially expressed).
Figure 3. GO enrichment analysis. Gene Ontology (GO) analysis of statistically significantly differentially expressed genes (absolute log2 fold change ≥ 1 and FDR adj. p < 0.05) between consecutive developmental stages (st. 27 vs. 24 and st. 35 vs. 27). Enriched GO terms for (A) biological processes and (B) molecular functions.
Figure 4. KEGG pathway enrichment analysis. Kyoto Encyclopedia of Genes and Genomes (KEGG) analysis of (A) statistically significantly upregulated genes at st. 24 and 27 compared to st. 35 and (B) statistically significantly upregulated genes at st. 35 compared to st. 24 and 27. Only top hits are shown in (B); for full list of KEGG pathways see Supplementary Figure S1.
Figure 5. Expression of known eye regeneration genes. Expression (vst counts) of known eye regeneration genes in vertebrates (D. rerio and A. mexicanum) and the invertebrate S. mediterranea at st. 24, 27, and 35. Genes identified in the differential expression analysis (genes with FDR adj. p < 0.05 and absolute log2 fold change ≥ 1) between consecutive developmental stages are displayed to the left (purple: upregulated; green: downregulated; white: not differentially expressed).
Figure 6. Notch signaling across retinal development. Relative expression (Z-score vst counts) of known Notch pathway genes (including genes that participate in canonical and noncanonical signaling, as well as downstream target genes) at st. 24, 27, and 35. Rows are ordered by hierarchical clustering and columns are ordered by stage. Genes identified in the differential expression analysis (genes with FDR adj. p < 0.05 and absolute log2 fold change ≥ 1) between consecutive developmental stages are displayed to the left (purple: upregulated; green: downregulated; white: not differentially expressed).
Figure 7. Expression analysis of long and short gene homeologs across retinal development. (A) Scatterplot of Spearman’s correlation coefficient versus the Euclidean distance of L and S homeologs. (B–D) Expression profiles (vst counts) of selected hits identified in (A). Homeologs with (B) largest Euclidean distance (the largest expression difference across developmental stages), (C) highest negative correlation (behaving most differently across developmental stages), and (D) short gene homeologs with higher expression than their long homeolog. Dashed lines: Expression of the short homeolog. Solid lines: Expression of the long homeolog. The Spearman’s correlation coefficient (rho) and Euclidean distance (d) for homeologs are displayed at the top of the corresponding expression profiles.