XB-ART-60886
Mol Biol Cell
2024 Aug 01;3510:ar134. doi: 10.1091/mbc.E24-04-0179.
Show Gene links
Show Anatomy links
The RhoGEF protein Plekhg5 self-associates via its PH domain to regulate apical cell constriction.
Popov IK, Tao J, Chang C.
???displayArticle.abstract???
RhoGEFs are critical activators of Rho family small GTPases and regulate diverse biological processes, such as cell division and tissue morphogenesis. We reported previously that the RhoGEF gene plekhg5 controls apical constriction of bottle cells at the blastopore lip during Xenopus gastrulation, but the detailed mechanism of plekhg5 action is not understood in depth. In this study, we show that localization of Plekhg5 in the apical cortex depends on its N-terminal sequences and intact guanine nucleotide exchange activity, whereas the C-terminal sequences prevent ectopic localization of the protein to the basolateral compartment. We also reveal that Plekhg5 self-associates via its PH domain, and this interaction leads to functional rescue of two mutants that lack the N-terminal region and the guanine nucleotide exchange factor activity, respectively, in trans. A point mutation in the PH domain corresponding to a variant associated with human disease leads to loss of self-association and failure of the mutant to induce apical constriction. Taken together, our results suggest that PH-mediated self-association and N-terminal domain-mediated subcellular localization are both crucial for the function of Plekhg5 in inducing apical constriction.
???displayArticle.pubmedLink??? 39196644
???displayArticle.pmcLink??? PMC11481697
???displayArticle.link??? Mol Biol Cell
???displayArticle.grants??? [+]
R01 GM127371 NIGMS NIH HHS
Species referenced: Xenopus Xenopus laevis
Genes referenced: akt2 arhgef2 cdc42 plekhg5 rac1 rho rhoa rock2
GO keywords: gastrulation
???displayArticle.antibodies??? HA Ab11
???attribute.lit??? ???displayArticles.show???
|
|
Figure 1. Both long and short isoforms of Plekhg5 induce apical constriction and can self-associate. A) Schematic representation of Plekhg5 isoforms, T>F mutants, and the deletionmutants. The long isoform corresponds to the NCBI protein with the accession numberXP_018083458, whereas the short isoform has the accession number of XP_018083456. B)Induction of apical constriction by the wild-type (total 0.1 ng RNA), but not the T>F mutants(total 1 ng RNA), plekhg5 isoforms. The experiment was repeated three times, with the totalnumber of embryos displaying apical constriction as follows: control, 0/28 embryos; 0.1 ngplekhg5, 28/28 embryos; 0.1 ng plekhg5-S, 28/28 embryos; 1 ng plekhg5(T>F), 0/39 embryos;and 1 ng plekhg5(T>F-S), 0/33 embryos. C) Removal of the divergent N-terminal sequences inthe isoforms (tN1 mutant) and including the first 44 amino acids in the overlapping region upstream of the GEF/DH domain (tN2 mutant) does not impair the ability of the mutants toinduce apical constriction. The experiment was repeated three times, with the total number ofembryos displaying apical constriction as follows: control, 0/42 embryo; 0.1 ng plekhg5, 23/23embryos; 0.1 ng plekhg5(tN1), 44/44 embryos; and 0.1 ng plekhg5(tN2), 51/51 embryos. D)Deletion of the 65 amino acids in the region common to long and short isoforms upstream of theGEF/DH domain leads to loss of induction of apical constriction by the mutant. The experimentwas repeated three times, with the total number of embryos displaying apical constriction asfollows: control, 0/38 embryos; 0.1 ng plekhg5, 26/26 embryos; and 1 ng plekhg5(65), 0/45embryos. E) Both long and short isoforms of Plekhg5 can self-associate. HA- and GFP-taggedPlekhg5(T>F) or Plekhg5(T>F-S) were co-expressed at the RNA doses of 0.5 to 1 ng for eachgene in early Xenopus embryos. Co-IP studies were performed using embryonic lysate obtainedat gastrula stages. Co-IP signals were detected by Western blot analysis. The experiment wasrepeated three times. IP: immunoprecipitation; IB: immunoblotting. |
|
|
Figure 2. The PH domain is critical for Plekhg5 self-association. A) Schematicrepresentation of the deletion mutants used in the co-IP assay. B) The deletion mutants havedifferent abilities to induce apical constriction. While removal of the C-terminal sequences (Cmutant) does not impair the ability of the mutant to induce apical constriction, deletion of theother domains leads to reduction (in the case of the DHPH mutant) or loss of induction of apicalconstriction by the mutants. The experiments were repeated three to five times, with the totalnumber of embryos displaying apical constriction as follows: control, 0/44 embryos; 0.1 ngplekhg5, 61/61 embryos; 1 ngN, 0/39 embryos; 0.1 ngC, 61/61 embryos; 1ngC(T>F), 0/60embryos; 1 ngPH, 0/39 embryos; 1 ngGEF, 0/51 embryos and 1 ng DHPH, 35/72 embryoswith weak constriction. C) Left panel: the co-IP studies indicate that deletion of the PH domainabolishes Plekhg5 self-association whereas deletion of the other domains does not affect association of the mutants with Plekhg5(T>F). Middle panel: deletion of the GEF/DH domaindoes not affect binding of the mutant to Plekhg5(T>F), and the isolated DHPH domain issufficient for association of the mutant with Plekhg5(T>F). Right panel: the isolated PH domainis capable of binding to Plekhg5(T>F), but not the Plekhg5 mutant with the PH domain removed.The experiments were repeated three times. |
|
|
Figure 2. The PH domain is critical for Plekhg5 self-association. A) Schematicrepresentation of the deletion mutants used in the co-IP assay. B) The deletion mutants havedifferent abilities to induce apical constriction. While removal of the C-terminal sequences (Cmutant) does not impair the ability of the mutant to induce apical constriction, deletion of theother domains leads to reduction (in the case of the DHPH mutant) or loss of induction of apicalconstriction by the mutants. The experiments were repeated three to five times, with the totalnumber of embryos displaying apical constriction as follows: control, 0/44 embryos; 0.1 ngplekhg5, 61/61 embryos; 1 ngN, 0/39 embryos; 0.1 ngC, 61/61 embryos; 1ngC(T>F), 0/60embryos; 1 ngPH, 0/39 embryos; 1 ngGEF, 0/51 embryos and 1 ng DHPH, 35/72 embryoswith weak constriction. C) Left panel: the co-IP studies indicate that deletion of the PH domainabolishes Plekhg5 self-association whereas deletion of the other domains does not affect association of the mutants with Plekhg5(T>F). Middle panel: deletion of the GEF/DH domaindoes not affect binding of the mutant to Plekhg5(T>F), and the isolated DHPH domain issufficient for association of the mutant with Plekhg5(T>F). Right panel: the isolated PH domainis capable of binding to Plekhg5(T>F), but not the Plekhg5 mutant with the PH domain removed.The experiments were repeated three times. |
|
|
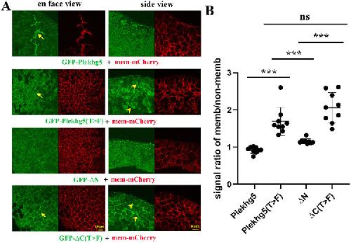
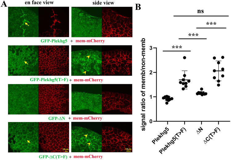
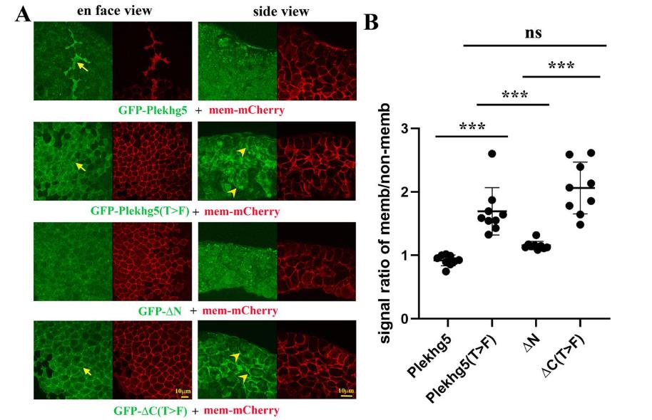
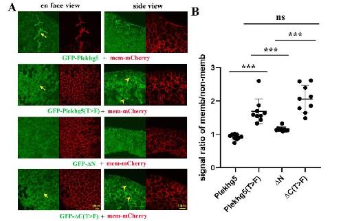
Figure 3. Localization of Plekhg5 and its mutants. A) GFP-tagged Plekhg5 and its mutantswere co-expressed with membrane-tethered mCherry (mem-mCherry) in the animal cells of earlyembryos. Examination of protein localization at early gastrula stages indicates that wild-typePlekhg5 accumulates under the apical membrane, whereas the T>F mutant is moderatelyenriched at the cell junction. Deletion of the C-terminal region enhances junctional recruitmentof the C(T>F) mutant as well as its ectopic localization to the basolateral compartment of outerepithelial cells and cell-cell contacts of the inner cells. Deletion of the N-terminal sequenceresults in more diffuse distribution of the N mutant. The experiments were repeated three timesfor en face view samples and twice for side view samples, with the total number of imagedembryos as follows: 0.1-0.2 ng GFP-Plekhg5, 14 en face view and 6 side view samples; 0.2-0.5ng GFP-Plekhg5(T>F), 13 en face view and 12 side view samples; 0.5 ng GFP-N, 13 en face view and 14 side view samples; and 0.5 ng GFP-C(T>F), 13 en face view and 12 side viewsamples. Arrows indicate signals under the apical surface of plekhg5-expressing cells orenriched at the cell junctions of cells expressing plekhg5(T>F) orC(T>F) in the en face view,whereas arrowheads point to ectopic signals in the basolateral compartment of outer epithelialcells and at the cell-cell contacts of inner cells in the side view. B) Quantification of GFP signalsat cell contacts versus in the non-junctional areas in samples with en face views support theobservation of junctional enrichment of the T>F mutants. A total of 9 samples from threeexperiments were analyzed for each sample group. *** indicates p-value less than 0.001, and nsmeans non-significant with the p-value = 0.06 between the indicated groups. |
|
|
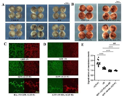
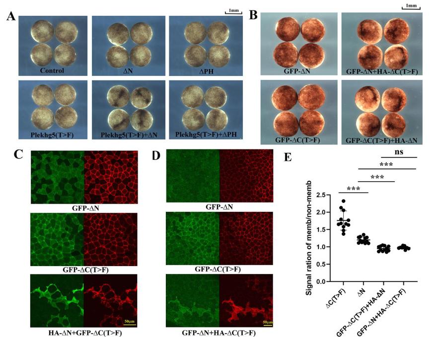
Figure 4. Functional complementation of localization-impaired and GEF-defective mutantswith co-expression. A) Complementation of the Plekhg5(T>F) mutant with the localizationdefective N, but not the PH, mutant in inducing apical constriction. The experiment wasrepeated twice, with the total number of embryos displaying apical constriction as follows: control, 0/24 embryos; 1 ng N, 0/24 embryos; 1 ng PH, 0/24 embryos; 1 ng Plekhg5(T>F),0/24 embryos; 0.5+0.5 ng Plekhg5(T>F)+N, 24/24 embryos; and 0.5+0.5ngPlekhg5(T>F)+PH, 0/24 embryos. B) The N and the C(T>F) mutants functionallycomplement to induce apical constriction. The experiment was repeated four times, with thetotal number of embryos displaying apical constriction as follows: control, 0/50 embryos; 1 ngGFP-N, 0/66 embryos; 1 ng GFP-C(T>F), 0/66 embryos; 0.5+0.5 ng GFP-N+HA-C(T>F),62/62 embryos; and 0.5+0.5 ng GFP-C(T>F)+HA-N, 63/63 embryos. C, D) Rescue of apicalcortex localization of the GFP-tagged mutants when they are co-expressed with the other mutantthat could restore junctional recruitment or a functional GEF domain via self-association. Theexperiments were repeated three (panel D) to four (panel C) times, with the total number ofembryos imaged with the shown patterns as follows: 0.5 ng GFP-N, 22/22 samples; 0.5 ngGFP-C(T>F), 21/21 samples; 0.25+0.25 ng or 0.5+0.5 ng GFP-N+HA-C(T>F), 15/18samples; and 0.25+0.25 ng or 0.5+0.5 ng GFP-C(T>F)+HA-N, 23/24 samples. E)Quantification of GFP signal at the cell membrane and non-membrane areas indicated astatistically significant difference between mutant alone and the rescued groups. *** indicates p-value less than 0.001, and ns means non-significant with the p-value = 0.24 between theindicated groups. |
|
|
Figure 5. Computational modeling of Plekhg5 DH/PH domains as a dimer. A) Homologymodeling based on the structure of Arhgef11 reveals PH-mediated dimerization of the DH andPH domains of Plekhg5. B) Two groups of amino acids (red and green) are identified to bepotentially important for self-association at the DH/PH dimer interface. Mutagenesis of 3hydrophobic residues into charged arginine is indicated in the sequence. C) The 3R mutantcannot induce apical constriction. The experiment was repeated three times, with the totalnumber of embryos displaying apical constriction as follows: control, 0/24 embryos; 0.1 ngplekhg5, 32/32 embryos; 1 ng plekhg5(3R), 0/40 embryos. D) When expressed at the similarprotein level to Plekhg5(T>F), with RNA doses of 0.5 ng HA-plekhg5(T>F) and 2 ng HA-plekhg5(3R), the 3R mutant fails to self-associate in the co-IP assay. The experiment wasrepeated three times. |
|
|
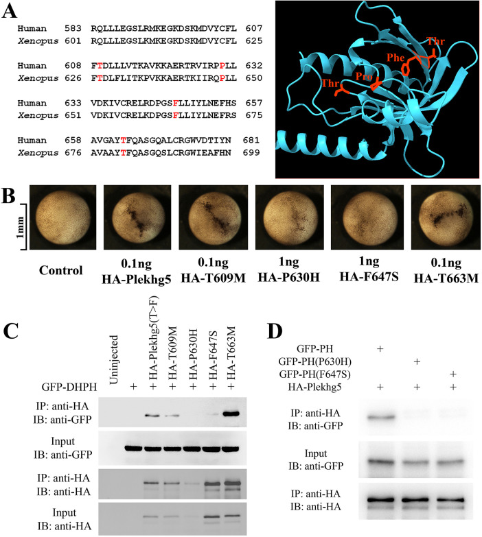
Figure 6. The PH mutants corresponding to those identified in human PLEKHG5 disease-associated variants have different abilities to induce apical constriction or self-associate. A)Sequence alignment between human and Xenopus proteins demonstrates conservation of theresidues found in disease-associated human variants in the PH domain. These residues are foundin the beta-sandwiches or the loop regions in the predicted structure of the PH domain based onthe AlphaFold model. B) Distinct abilities of the Xenopus mutants corresponding to the humanvariants in inducing apical constriction. While the T609M and the T663M mutants retained theirability to induce apical constriction, the P630H and F647S mutants showed severe reduction in inducing apical constriction. The experiments were repeated four times, with the total number ofembryos displaying apical constriction as follows: control, 0/78 embryos; 0.1 ng HA-plekhg5,50/50 embryos; 0.1 ng HA-T609M, 75/77 embryos; 1 ng HA-P630H, 5/73 embryos; 1ng HA-F647S, 0/72 embryos; and 0.1 ng HA-T663M, 88/88 embryos. C) The co-IP assay reveals thatthe P630H mutant is less stable than the wild-type protein and the F647S mutant fails toassociate with the GFP-tagged DHPH domain of Plekhg5. The RNA doses used were: 1 ngGFP-DHPH; 2 ng HA-P630H; and 0.5 ng all the rest of the HA-tagged Plekhg5 mutants. Theexperiment was repeated three times. D) Unlike the wild-type PH domain of Plekhg5, theisolated PH domains of P630H and F647S mutants cannot bind to Plekhg5. The experiment wasrepeated twice. |
|
|
Supplemental Figure 1. Plekhg5 and its mutants show different time course and efficiency in induction apical constriction. When injected at the same RNA doses of 0.1 ng, the C mutant induced reduction of apical cell surface more efficiently than the wild-type plekhg5 did. In addition, while embryos injected with either N or C(T>F) mutant at the 1 ng RNA dose did not show apical constriction phenotype, combined injection of the two mutants at 0.5 ng RNA dose for each mutant was sufficient to restore apical constriction, though this occurred with less efficiency than that induced by wild-type plekhg5. The number of the embryos analyzed was described in the figure legends in the main manuscript. |
|
|
Supplemental Figure 2. Quantification of apical cell areas in embryos injected with RNAs encoding wild-type plekhg5 or its mutants. Apical cell area was measured in cleavage stage embryos when the first groups of apically constricting cells appeared. Total 80 to 200 cells from 16 embryos were analyzed for each sample. GraphPad Prism 10 software was used for statistical analysis and plotting graphs. |
|
|
Supplemental Figure 3. Working model for Plekhg5 recruitment/retention and multivalent interactions with Rho and ROCK. The model dictates that N-terminal sequence of Plekhg5 is crucial for its recruitment to cell junctions. Activation of Rho at the cell junction leads to release of Plekhg5 from cell junction, possibly via ROCK-mediated phosphorylation. Plekhg5 is then retained at the apical cortex via an unknown mechanism. Simultaneous interactions of Plekhg5/RhoA, Plekhg5/ROCK, and RhoA/ROCK help to build a signal platform that regulates apical actomyosin dynamics in a rapid, and possibly non-linear amplification, manner. |
|
|
Supplemental Figure 4. Specificity of PH domain-mediated association of RhoGEFs. Coimmunoprecipitation assay was performed to examine interactions of Plekhg5(T>F) with the GFP-tagged PH domains from Plekhg5, Plekhg6, and Arhgef2 (a.k.a. GEF-H1). While Plekhg5(T>F) can interact with the PH domains of Plekhg5 and Plekhg6, it does not bind the PH domain of Arhgef2, indicating that PH domain-mediated association of RhoGEFs is specific to a subset of the family members. |
|
|
Supplemental Figure 5. Plekhg5 binds preferentially to the apically enriched phospholipid PI(4,5)P2. The PI(4,5)P2 and PI(3,4,5)P3 phospholipid-conjugated beads (Echelon Biosciences) were used to pulled down GFP-tagged Plekhg5(T>F) from protein extract from Plekhg5(T>F)- injected embryos at gastrula stages. GFP-tagged PH domains from PLC and Akt2 were used as positive controls for preferential binding to apically or basolaterally enriched phospholipids PI(4,5)P2 and PI(3,4,5)P3, respectively. Plekhg5(T>F) preferentially binds to the apically enriched PI(4,5)P2. |
|
|
Supplemental Figure 6. Plekhg5 interacts with the Rho effector ROCK. A) Coimmunoprecipitation (IP) assay performed with HA-Plekhg5(T>F) and Flag-tagged dominant negative ROCK2 (Flag-DN-ROCK2), which contains the coiled-coil, PH and C1 domains of ROCK2, showed that Plekhg5 could pull down DN-ROCK2. B) Co-IP assay with HAPlekhg5(T>F) and Flag-tagged partial coiled-coil domain from ROCK2 or entire coiled-coil region, predicted by the AlphaFold algorithm, of human CITRON (Flag-CIT), another Rho effector, reveals that Plekhg5 interacts with the coiled-coil sequence of ROCK2 but not that of CITRON. The result implies selective interaction of Plekhg5 with a subset of Rho effectors. |
|
|
Figure 6. The PH mutants corresponding to those identified in human PLEKHG5 disease-associated variants have different abilities to induce apical constriction or self-associate. A)Sequence alignment between human and Xenopus proteins demonstrates conservation of theresidues found in disease-associated human variants in the PH domain. These residues are foundin the beta-sandwiches or the loop regions in the predicted structure of the PH domain based onthe AlphaFold model. B) Distinct abilities of the Xenopus mutants corresponding to the humanvariants in inducing apical constriction. While the T609M and the T663M mutants retained theirability to induce apical constriction, the P630H and F647S mutants showed severe reduction in inducing apical constriction. The experiments were repeated four times, with the total number ofembryos displaying apical constriction as follows: control, 0/78 embryos; 0.1 ng HA-plekhg5,50/50 embryos; 0.1 ng HA-T609M, 75/77 embryos; 1 ng HA-P630H, 5/73 embryos; 1ng HA-F647S, 0/72 embryos; and 0.1 ng HA-T663M, 88/88 embryos. C) The co-IP assay reveals thatthe P630H mutant is less stable than the wild-type protein and the F647S mutant fails toassociate with the GFP-tagged DHPH domain of Plekhg5. The RNA doses used were: 1 ngGFP-DHPH; 2 ng HA-P630H; and 0.5 ng all the rest of the HA-tagged Plekhg5 mutants. Theexperiment was repeated three times. D) Unlike the wild-type PH domain of Plekhg5, theisolated PH domains of P630H and F647S mutants cannot bind to Plekhg5. The experiment wasrepeated twice. |
|
|
FIGURE 1:. Both long and short isoforms of Plekhg5 induce apical constriction and can self-associate. (A) Schematic representation of Plekhg5 isoforms, T>F mutants, and the deletion mutants. The long isoform corresponds to the NCBI protein with the accession number XP_018083458, whereas the short isoform has the accession number of XP_018083456. (B) Induction of apical constriction by the wild-type (total 0.1 ng RNA), but not the T>F mutants (total 1 ng RNA), plekhg5 isoforms. The experiment was repeated three times, with the total number of embryos displaying apical constriction as follows: control, 0/28 embryos; 0.1 ng plekhg5, 28/28 embryos; 0.1 ng plekhg5-S, 28/28 embryos; 1 ng plekhg5(T>F), 0/39 embryos; and 1 ng plekhg5(T>F-S), 0/33 embryos. (C) Removal of the divergent N-terminal sequences in the isoforms (tN1 mutant) and including the first 44 amino acids in the overlapping region upstream of the GEF/DH domain (tN2 mutant) does not impair the ability of the mutants to induce apical constriction. The experiment was repeated three times, with the total number of embryos displaying apical constriction as follows: control, 0/42 embryo; 0.1 ng plekhg5, 23/23 embryos; 0.1 ng plekhg5(tN1), 44/44 embryos; and 0.1 ng plekhg5(tN2), 51/51 embryos. (D) Deletion of the 65 amino acids in the region common to long and short isoforms upstream of the GEF/DH domain leads to loss of induction of apical constriction by the mutant. The experiment was repeated three times, with the total number of embryos displaying apical constriction as follows: control, 0/38 embryos; 0.1 ng plekhg5, 26/26 embryos; and 1 ng plekhg5(Δ65), 0/45 embryos. (E) Both long and short isoforms of Plekhg5 can self-associate. HA- and GFP-tagged Plekhg5(T>F) or Plekhg5(T>F-S) were coexpressed at the RNA doses of 0.5 to 1 ng for each gene in early Xenopus embryos. co-IP studies were performed using embryonic lysate obtained at gastrula stages. co-IP signals were detected by Western blot analysis. The experiment was repeated three times. IP: immunoprecipitation; IB: immunoblotting. |
|
|
FIGURE 2:. The PH domain is critical for Plekhg5 self-association. (A) Schematic representation of the deletion mutants used in the co-IP assay. (B) The deletion mutants have different abilities to induce apical constriction. While removal of the C-terminal sequences (ΔC mutant) does not impair the ability of the mutant to induce apical constriction, deletion of the other domains leads to reduction (in the case of the DHPH mutant) or loss of induction of apical constriction by the mutants. The experiments were repeated three to five times, with the total number of embryos displaying apical constriction as follows: control, 0/44 embryos; 0.1 ng plekhg5, 61/61 embryos; 1 ng ΔN, 0/39 embryos; 0.1 ng ΔC, 61/61 embryos; 1 ng ΔC(T>F), 0/60 embryos; 1 ng ΔPH, 0/39 embryos; 1 ng ΔGEF, 0/51 embryos and 1 ng DHPH, 35/72 embryos with weak constriction. (C) Left panel: the co-IP studies indicate that deletion of the PH domain abolishes Plekhg5 self-association whereas deletion of the other domains does not affect association of the mutants with Plekhg5(T>F). Middle panel: deletion of the GEF/DH domain does not affect binding of the mutant to Plekhg5(T>F), and the isolated DHPH domain is sufficient for association of the mutant with Plekhg5(T>F). Right panel: the isolated PH domain is capable of binding to Plekhg5(T>F), but not the Plekhg5 mutant with the PH domain removed. The experiments were repeated three times. |
|
|
FIGURE 3:. Localization of Plekhg5 and its mutants. (A) GFP-tagged Plekhg5 and its mutants were coexpressed with membrane-tethered mCherry (mem-mCherry) in the animal cells of early embryos. Examination of protein localization at early gastrula stages indicates that wild-type Plekhg5 accumulates under the apical membrane, whereas the T>F mutant is moderately enriched at the cell junction. Deletion of the C-terminal region enhances junctional recruitment of the ΔC(T>F) mutant as well as its ectopic localization to the basolateral compartment of outer epithelial cells and cell-cell contacts of the inner cells. Deletion of the N-terminal sequence results in more diffuse distribution of the ΔN mutant. The experiments were repeated three times for en face view samples and twice for side view samples, with the total number of imaged embryos as follows: 0.1–0.2 ng GFP-Plekhg5, 14 en face view and six side view samples; 0.2–0.5 ng GFP-Plekhg5(T>F), 13 en face view and 12 side view samples; 0.5 ng GFP-ΔN, 13 en face view and 14 side view samples; and 0.5 ng GFP-ΔC(T>F), 13 en face view and 12 side view samples. Arrows indicate signals under the apical surface of plekhg5-expressing cells or enriched at the cell junctions of cells expressing plekhg5(T>F) or ΔC(T>F) in the en face view, whereas arrowheads point to ectopic signals in the basolateral compartment of outer epithelial cells and at the cell-cell contacts of inner cells in the side view. (B) Quantification of GFP signals at cell contacts versus in the nonjunctional areas in samples with en face views support the observation of junctional enrichment of the T>F mutants. A total of nine samples from three experiments were analyzed for each sample group. *** indicates p-value less than 0.001, and ns means nonsignificant with the p-value = 0.06 between the indicated groups. |
|
|
FIGURE 4:. Functional complementation of localization-impaired and GEF-defective mutants with coexpression. (A) Complementation of the Plekhg5(T>F) mutant with the localization defective ΔN, but not the ΔPH, mutant in inducing apical constriction. The experiment was repeated twice, with the total number of embryos displaying apical constriction as follows: control, 0/24 embryos; 1 ng ΔN, 0/24 embryos; 1 ng ΔPH, 0/24 embryos; 1 ng Plekhg5(T>F), 0/24 embryos; 0.5+0.5 ng Plekhg5(T>F)+ΔN, 24/24 embryos; and 0.5+0.5 ng Plekhg5(T>F)+ΔPH, 0/24 embryos. (B) The ΔN and the ΔC(T>F) mutants functionally complement to induce apical constriction. The experiment was repeated four times, with the total number of embryos displaying apical constriction as follows: control, 0/50 embryos; 1 ng GFP-ΔN, 0/66 embryos; 1 ng GFP-ΔC(T>F), 0/66 embryos; 0.5+0.5 ng GFP-ΔN+HA-ΔC(T>F), 62/62 embryos; and 0.5+0.5 ng GFP-ΔC(T>F)+HA-ΔN, 63/63 embryos. (C and D) Rescue of apical cortex localization of the GFP-tagged mutants when they are coexpressed with the other mutant that could restore junctional recruitment or a functional GEF domain via self-association. The experiments were repeated three (panel D) to four (panel C) times, with the total number of embryos imaged with the shown patterns as follows: 0.5 ng GFP-ΔN, 22/22 samples; 0.5 ng GFP-ΔC(T>F), 21/21 samples; 0.25+0.25 ng or 0.5+0.5 ng GFP-ΔN+HA-ΔC(T>F), 15/18 samples; and 0.25+0.25 ng or 0.5+0.5 ng GFP-ΔC(T>F)+HA-ΔN, 23/24 samples. (E) Quantification of GFP signal at the cell membrane and nonmembrane areas indicated a statistically significant difference between mutant alone and the rescued groups. *** indicates p-value less than 0.001, and ns means nonsignificant with the p-value = 0.24 between the indicated groups. |
|
|
FIGURE 5:. Computational modeling of Plekhg5 DH/PH domains as a dimer. (A) Homology modeling based on the structure of Arhgef11 reveals PH-mediated dimerization of the DH and PH domains of Plekhg5. (B) Two groups of amino acids (red and green) are identified to be potentially important for self-association at the DH/PH dimer interface. Mutagenesis of three hydrophobic residues into charged arginine is indicated in the sequence. (C) The 3R mutant cannot induce apical constriction. The experiment was repeated three times, with the total number of embryos displaying apical constriction as follows: control, 0/24 embryos; 0.1 ng plekhg5, 32/32 embryos; 1 ng plekhg5(3R), 0/40 embryos. (D) When expressed at the similar protein level to Plekhg5(T>F), with RNA doses of 0.5 ng HA-plekhg5(T>F) and 2 ng HA-plekhg5(3R), the 3R mutant fails to self-associate in the co-IP assay. The experiment was repeated three times. |
|
|
FIGURE 6:. The PH mutants corresponding to those identified in human PLEKHG5 disease-associated variants have different abilities to induce apical constriction or self-associate. (A) Sequence alignment between human and Xenopus proteins demonstrates conservation of the residues found in disease-associated human variants in the PH domain. These residues are found in the beta-sandwiches or the loop regions in the predicted structure of the PH domain based on the AlphaFold model. (B) Distinct abilities of the Xenopus mutants corresponding to the human variants in inducing apical constriction. While the T609M and the T663M mutants retained their ability to induce apical constriction, the P630H and F647S mutants showed severe reduction in inducing apical constriction. The experiments were repeated four times, with the total number of embryos displaying apical constriction as follows: control, 0/78 embryos; 0.1 ng HA-plekhg5, 50/50 embryos; 0.1 ng HA-T609M, 75/77 embryos; 1 ng HA-P630H, 5/73 embryos; 1 ng HA-F647S, 0/72 embryos; and 0.1 ng HA-T663M, 88/88 embryos. (C) The co-IP assay reveals that the P630H mutant is less stable than the wild-type protein and the F647S mutant fails to associate with the GFP-tagged DHPH domain of Plekhg5. The RNA doses used were: 1 ng GFP-DHPH; 2 ng HA-P630H; and 0.5 ng all the rest of the HA-tagged Plekhg5 mutants. The experiment was repeated three times. (D) Unlike the wild-type PH domain of Plekhg5, the isolated PH domains of P630H and F647S mutants cannot bind to Plekhg5. The experiment was repeated twice. |
