|
Figure 1.cc2d1a knockdown leads to dysplastic kidneys.
(A, B) Pedigrees and clinical presentation of four individuals from two unrelated families with homozygous mutations in CC2D1A, presenting with intellectual disability, autism, obesity, renal cysts, and/or seizures. Symbols are as follows: filled, affected; empty, unaffected; circle, female; square, male; yellow circle, 16-yr-old female from Family#1; red square, 12-yr-old male from Family#1; purple circle, 15-yr-old female from Family#2; green square, 17-yr-old male from Family#2; double bars, consanguinity in the family; hash, deceased. Abbreviations: yo, year old. (C) Alignment of the CC2D1A amino acid sequence from the human, mouse, rat, and frog shows high conservation across all species tested. The locations of the identified mutations are shown. (D) Renal ultrasonography of the 12-yr-old male patient from Family#1 at 8 mo of age shows cortical renal cysts (four cystic lesions). l, left; r, right; RPO, right posterior oblique; LPO, left posterior oblique. (E) Renal ultrasonography of the 25-yr-old female patient from Family#2 shows bilateral cystic lesions. (F) Whole-mount in situ hybridization on WT X. tropicalis embryos at st.28 with antisense (left image) and sense (right image) probes against cc2d1a mRNA. a, anterior; p, posterior; d, dorsal; v, ventral; st., stage. (G) Zoomed-in image shows strong cc2d1a expression in the pronephric duct and pronephros. Yellow arrows point to the nephrostomes, which are precursors to the kidneys. (H) Schematic of a one-of-two cell injection with cc2d1a sgRNA, Cas9, and Dextran, Alexa Fluor 488 dye. The embryos were raised to st.46, and with fluorescence microscopy, we verified that only one side was injected (shown in green). The non-fluorescent side serves as the internal control. r, right; l, left; a, anterior; p, posterior. (I) Representative 3D image of a st.46 Xenopus embryo, ventrally imaged using OCT. The right side, depleted of cc2d1a, exhibited larger kidneys (as shown in the red circle). OCT, optical coherence tomography. (J) Quantification of kidney cross-sectional area in the uninjected versus injected side in n = 28 embryos. Red and black dots indicate injected and uninjected side embryos, respectively. Paired t test; **** indicates P < 0.0001. |
|
Figure S1.Inference of CRISPR Edits.
(A, B) CRISPR#1 targeting exon 1 shows an indel percentage of up to 92% and a functional knockout score of up to 91 for the cc2d1a gene. CRISPR#2 targeting exon 15 shows an indel percentage of up to 81% and a functional knockout score of up to 80. Shown are graphs representing the distribution of indel sizes over multiple samples. |
|
Figure S2.Quantification of social space between flies.
(A) Representative images showing the segregation of act>l(2)gd1-IR and isogenic control flies in the social space behavioral assay. (B) Cartoon representation of the segregation pattern of control and act>l(2)gd1-IR flies in the social space assay. Graphical representation of the quantification of social space between the flies, computed in bins of 0.5 cm. Data are shown as the SSI. (C) Graphs represent the percentage of flies (±SEM) at the different distances from their closest neighbor, using bins of 0.5 cm. The assay was performed in triplicates in three or four independent repeats for isogenic controls and act>l(2)gd1-IR, respectively. The histograms between the two differ significantly (Kolmogorov–Smirnov test, P < 00001).
|
|
Figure 2.cc2d1a is required for proper left–right patterning.
(A, B) Representative images of cardiac outflow tract morphology and looping phenotypes in ventrally imaged st.45 Xenopus embryos. cc2d1a mutants with abnormal looping (L-loop and A-loop) are shown in red. Quantification of % cardiac looping defects in uninjected control (UIC) embryos, Cas9-only control, and cc2d1a CRISPR#1 and CRISPR#2. CR#1- and CR#2-injected embryos displayed 24% and 17% looping defects, respectively. Data are shown as the mean ± SEM. Black dots represent individual experiments, and the number of embryos is indicated above columns. P < 0.001 (***), P < 0.0001 (****). a, anterior; p, posterior; l, left; r, right; D-loop, dextra-looped; L-loop, levo-looped; A-looped, ambiguous-looped; G0, generation 0; UIC, uninjected control; CR, CRISPR. (C) Whole-mount in situ hybridization of st.28 control embryos showing the pitx2c signal (black arrow) on the left lateral plate mesoderm. (D) Representative images of st.28 cc2d1a mutant embryos with abnormal pitx2c expression patterns (bilateral, reversed expression, or absent signal). Red arrows indicate the location of the present or missing pitx2c signal. CR#1- and CR#2-injected embryos displayed 26% and 22% abnormal pitx2c expression, respectively. P < 0.01 (**). (E, F) Whole-mount in situ hybridization images of dissected GRPs from st.18 Xenopus embryos with sense (E) and antisense (F) probes against cc2d1a RNA. The black and white dotted area delineates the GRP, a ciliated structure that helps establish left–right patterning. GRP, gastrocoel roof plate. (G) GRP cross section shows cc2d1a expression in the somites and notochord. GRP, gastrocoel roof plate; som, somites; no, notochord; v, ventral; d, dorsal. (H) At st.15, an upstream LR patterning marker, dand5, is present symmetrically on both sides of the GRP. Motile cilia (green lines) emerge and start to beat from right to left around st.18–19. The gray arrows indicate the fluid flow generated by the cilia. (I) Leftward fluid flow inhibits dand5 expression on the left side of the GRP, leading to up-regulated pitx2c, which results in correct left–right asymmetry/organ situs. (J) Whole-mount in situ hybridization images of st.15 pre-flow GRPs (top panel) show bilateral dand5 expression in cc2d1a mutant embryos, resembling the UICs. St.18 post-flow (bottom panel) cc2d1a mutant GRPs show bilateral dand5 expression unlike the asymmetric expression shown in UICs. CR#1 and CR#2 GRPs both showed 32% abnormal post-flow dand5 expression. ns, not significant; P < 0.01 (**). (K) Quantification of % abnormal heart looping in UICs, CR#1 knockdown, human WT CC2D1A mRNA (10 pg), CC2D1A c.1186C>T p.Arg396* human patient variant mRNA (10 pg), and human N-GFP WT CC2D1A mRNA (10 pg). cc2d1a mutant heart looping defects are rescued by human WT CC2D1A mRNA (15% rescue) and N-GFP WT CC2D1A mRNA (50% rescue). The rescue fails with the patient variant mRNA (25% abnormal looping). Data are shown as the mean ± SEM. ns, not significant; P < 0.05 (*), P < 0.01 (**), P < 0.001 (***). pg, picograms; WT, wild type; GFP, green fluorescent protein; hum, human. |
|
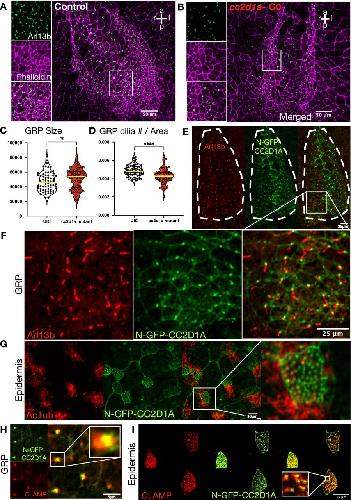
Figure 3.CC2D1A is expressed at the GRP and localized to the base of the monocilia, and its depletion results in abnormal cilia.
(A, B) Immunofluorescence images of control (A) and cc2d1a-depleted GRPs (B) stained with anti-Arl13b antibody (green) and merged with phalloidin (purple). Scale bar = 50 μm. (C, D) Quantification of the GRP size and (D) number of cilia per GRP area. Compared with the control, cc2d1a mutant embryos showed no significant difference in the GRP size, but did have fewer GRP cilia per area. ns, not significant; P < 0.0001 (****). (E) Immunofluorescence images of GRP (outlined in white) expressing human N-GFP CC2D1A (green) stained with anti-Arl13b (red). (F) Zoomed-in images of GRP. Human N-GFP CC2D1A is expressed in the base of the monocilia. Scale bar = 25 µm. (G) Immunofluorescence images of the epidermis of st.28–30 embryos expressing human N-GFP CC2D1A (green) stained with anti-AcTub (red) to show cilia. Human N-GFP-CC2D1A localizes to the base of cilia in multiciliated cells (MCCs). The rightmost merged image is a close-up of a MCC. Scale bar = 10 μm. (H, I) St.28–30 embryos expressing human N-GFP-CC2D1A (green) and CLAMP-RFP (red), which marks the rootlets. (H, I) Merged images show CC2D1A localizes to the tip of the ciliary rootlets in both GRP monocilia ((H); scale bar = 5 μm) and epidermal MCCs ((I); scale bar = 15 μm).
|
|
Figure S3.cc2d1a localizes to the top of the rootlets in GRP and MCCs.
(A, B, C) Immunofluorescence image of st.18 GRP co-injected with CLAMP-RFP (red; (A)) and N-GFP-CC2D1A (green; (B)), with merge (C); scale bar = 5 μm. (D, E, F) Immunofluorescence image of epidermal MCCs of st.28–30 embryos co-injected with CLAMP-RFP (red; (D)) and N-GFP-CC2D1A (green; (E)), with merge (F); scale bar = 15 μm. |
|
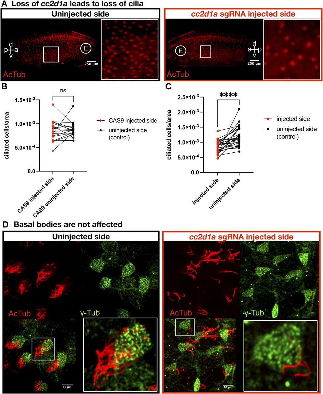
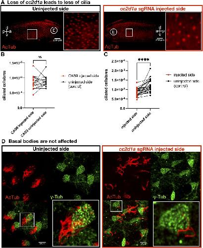
Figure S4.Knockdown of cc2d1a leads to loss of cilia.
(A) cc2d1a was knocked down on the one side of a two-cell stage embryo, which was grown to st.28 and stained with AcTub. The left panel shows the uninjected side, and the right panel shows the cc2d1a-depleted side. Zoomed-in images show a section of the epidermis with ciliated cells. Scale bar = 250 μm. a, anterior; p, posterior; d, dorsal; v, ventral; E, eye. (B) Quantification of ciliated cells/area in embryos injected with Cas9 only on the one side at the two-cell stage. Paired t test; ns, not significant. (C) Quantification of ciliated cells/area in embryos injected with cc2d1a sgRNA with Cas9 on the one side at the two-cell stage. Paired t test; P < 0.0001 (****). (D) Immunofluorescence images of one-of-two cell-injected st.28–30 embryos stained with anti-AcTub (red) and anti-γ-Tub (green), with merge (bottom left). cc2d1a-injected side (red box), compared with the control-uninjected side, shows that cc2d1a KO leads to loss of cilia, but basal bodies are unaffected. Scale bar = 10 μm.
|
|
Figure 4.CSF flow is regionally compromised in cc2d1a mutant embryo brains with defective cilia.
(A, B) OCT-captured midsagittal section of st.46 control (A) and cc2d1a mutant (B) tadpole brains. White lettering and dotted white lines indicate brain regions; the brain ventricular system is labeled in yellow, and pink arrows indicate the location of the cerebral aqueduct. Ventricular CSF circulation was determined by particle tracking map in the control st.46 tadpole brain and the cc2d1a mutant tadpole brain. Green arrows indicate clockwise flow in the FF1 region and the FF4 region, whereas blue arrows indicate anti-clockwise fluid flow in FF2, FF3, and FF5. Compromised CSF flow in the cerebral aqueduct is indicated by the red X. Scale bar = 50 μm. Temporal color coding illustrates particle trajectory over time. The color scale bar shows the correspondence between the color and frame number in the color-coded image. a, anterior; p, posterior; d, dorsal; v, ventral; Lat-V, lateral ventricle; III, third ventricle; M, midbrain ventricle; IV, fourth ventricle. (C)Quantification of CSF flow velocities in UIC, Cas9 control, and cc2d1a mutant L-looped tadpoles, measured in μm/s, indicates slower FF2 and FF3 (cerebral aqueduct region) velocities in cc2d1a mutant L-looped tadpoles. ns, not significant; P < 0.05 (*), P < 0.0001 (****). CA, cerebral aqueduct; CSF, cerebrospinal fluid. (D, E) Whole-mount in situ hybridization on dissected WT X. tropicalis embryo brains at st.45 with antisense (right image) and sense (left image) probes against cc2d1a mRNA (D). (E).Cc2d1a is expressed in the diencephalon and mesencephalon transition zone, surrounding the cerebral aqueduct (E). a, anterior; p, posterior; d, dorsal; v, ventral; tel, telencephalon; di, diencephalon; mes, mesencephalon; rhom, rhombencephalon; CA, cerebral aqueduct; st., stage. (F) Immunofluorescence images of dissected st.46 control stained with DAPI (top left in blue), anti-Arl13b (red, top middle), and anti-γ-Tub (green, top right). The bottom shows merged images of Arl13b and γ-Tub. (G) SEM images of the ventral ependymal surfaces of st.46 control. (H) Immunofluorescence images of dissected st.46 cc2d1a mutant tadpole brains. In the cc2d1a mutant brains, cilia in the cerebral aqueduct region are compromised, leading to slower CSF flow in FF2 and FF3 (light blue boxes). (I) SEM images of the ventral ependymal surfaces of st.46 cc2d1a mutant tadpole brains in the CA region showing vastly reduced ciliary density. a, anterior; p, posterior; l, left; r, right; FF, flow field; CA, cerebral aqueduct; III, third ventricle; M, midbrain ventricle.
|
|
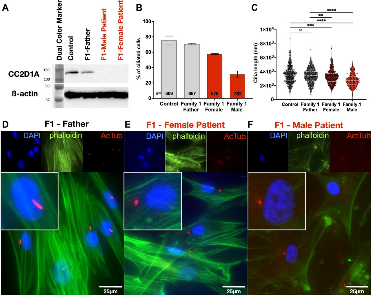
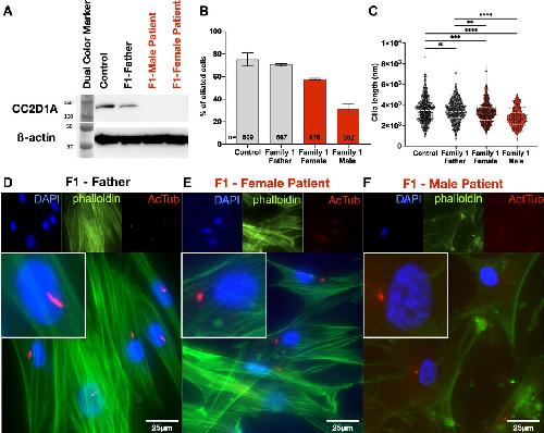
Figure 5.Cultured fibroblast cells of patients demonstrate ciliary defects.
(A) Western blot of fibroblast cell line lysates from control, and Family#1 father, female patient, and male patient. The affected patient cell lines did not show detectable CC2D1A expression. (B, C) Quantification of fibroblast starvation–induced ciliary length. The patients displayed fewer ciliated cells or shorter ciliary lengths. ns, not significant; P < 0.01 (**), P < 0.0001 (****). (D, E, F) Cultured and starved fibroblasts from Family#1 father, female patient, and male patient stained with DAPI (blue) to show nuclei, phalloidin, Alexa Fluor 488 (green) to show actin cytoskeleton, and anti-acetylated tubulin (red) to show ciliary axonemes. Cilia on the patient fibroblasts were less frequent and shorter than those on the control and father fibroblasts. Scale bar = 25 μm. |
|
Video 1.Epidermal cilium-driven fluid flow (30 fps). OCT-captured Videos of st.28–30 unhatched embryos showing fluid flow generated by epidermal cilia in the control embryo (left panel) and loss of fluid flow because of compromised cilia in the cc2d1a mutant embryo (right panel). The head, tail, and vitelline membrane are labeled. |
|
Video 2.Ependymal cilium-driven CSF flow (30 fps). Side-by-side comparison of the st.45 tadpole control brain (left panel) and cc2d1a mutant (right panel). OCT-captured 2D Videos show that in the cc2d1a mutant brain, there is loss of cilium-driven CSF flow in the aqueduct region surrounded by flow field 2 and flow field 3 regions (arrows in red). FF1 and FF4 are directed clockwise, and FF2, FF3, and FF5 are in the counter-clockwise direction. Scale bar = 100 μm. |