|
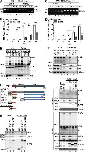
Fig. 1. ATM is activated by a defined SSB structure in the HSS system.A CTL or SSB plasmid was incubated with HSS at indicated concentrations for 30 min at room temperature. Extracts were examined via immunoblotting. B CTL or SSB plasmid was added to HSS at a final concentration of 40 ng/μL. After different time of incubation at room temperature, the extracts were examined via immunoblotting. C CTL or SSB plasmid was added to HSS at different concentrations as indicated. Extracts were examined via immunoblotting analysis. D CTL or SSB plasmid was added to HSS at a final concentration of 40 ng/μL. After different time of incubation, the extracts were examined via immunoblotting. E Lambda phosphatase was added to HSS supplemented with CTL or SSB plasmid. After a 15-minute incubation, the extracts were examined via immunoblotting. F ATM inhibitor KU55933 (1 mM), ATR inhibitor VE-822 (1 mM), or DNA-PK inhibitor NU7441 (25 μM) was added to HSS supplemented with CTL or SSB plasmid. After incubation, the extracts were examined via immunoblotting. G CTL or SSB plasmid was added to Mock- or Mre11-depleted HSS. After incubation, the extracts were examined via immunoblotting. H Quantification and statistical analysis of P-ATM/ATM shown in Panel G. Data are presented as mean values ± SD. **p = 0.0011 (two-tailed, paired t-test). n = 3. a.u., arbitrary units. I CTL or SSB plasmid was added to HSS at a final concentration of 40 ng/μL. After different times of incubation, the extracts were examined via immunoblotting. J Quantification of intensity of protein bands from Fig. 1I& Fig. S1I, and ratios of P-ATM/ATM, and P-Chk1/Chk1 were shown. These samples derive from the same experiment and blots were processed in parallel. Data are presented as mean values ± SD. n = 3. K CTL or SSB plasmid was added to HSS at 40 ng/μL. After different incubation times, the extracts and DNA-bound fractions were examined via immunoblotting. The data presented in Panel A–G,
I, and K are representative of three biological replicates.] in Panel C–G indicates mobility shifts of Mre11 and Nbs1.} indicates non-specific bands. Source data are provided as a Source Data file. |
|
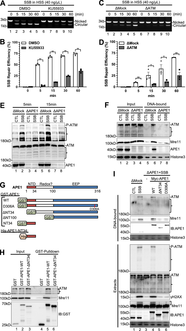
Fig. 2. APE1 is critical for ATM activation and SSB repair in the HSS system.A The SSB plasmid was added to HSS supplemented with the ATM inhibitor KU55933 at a final concentration of 1 mM. After different incubation times, the DNA repair products were isolated and analyzed on an agarose gel. B Quantification results from Fig. 2A. Data are presented as mean values ± SD. **p(5 min)=0.0007; **p(15 min)=0.0011; **p(30 min)=0.0022; **p(60 min)=0.0087; two-tailed, paired t-test, n = 3. C The SSB plasmid was added to Mock- or ATM-depleted HSS. After different incubation times, the DNA repair products were isolated and analyzed on an agarose gel. D Quantification results from Fig. 2C. Data are presented as mean values ± SD. **p(5 min)=0.0002; *p(15 min)=0.0443, *p(30 min)=0.0337; **p(60 min)=0.0035; two-tailed, unpaired t-test, n = 3. E CTL or SSB plasmid was added to Mock- or APE1-depleted HSS. After different incubation times (5 and 15 min), the egg extracts were examined via immunoblotting analysis as indicated. F CTL or SSB plasmid was added to Mock- or APE1-depleted HSS at 40 ng/μL. After a 10-min incubation, the total egg extracts (“Input”) and DNA-bound fractions were examined via immunoblotting. G Schematic diagram of mutants and truncations of GST-APE1 proteins and His-APE1-NT34. H GST, WT or ΔNT34 GST-APE1 was added to HSS. After 30-min incubation, GST beads were added into the mixture and incubated at 4 °C. The total egg extracts (“Input”) and GST-Pulldown fractions were examined via immunoblotting. I CTL or SSB plasmid was added to Mock-depleted HSS. SSB plasmid was added to APE1-depleted HSS supplemented with negative control (−), WT, ΔNT34, and D306A Myc-APE1 protein. After incubation, the total egg extracts (“Extracts”) and DNA-bound fractions were examined via immunoblotting.] indicates mobility shift of Mre11. The data presented in Panel A, C, E, F, H, I are representative of three biological replicates. } indicates non-specific bands. Source data are provided as a Source Data file. |
|
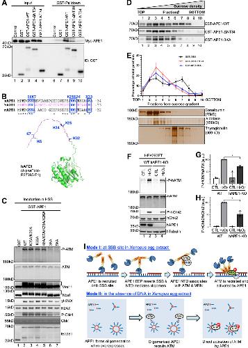
Fig. 3. APE1 actives the ATM DDR pathway in the absence of DNA in the HSS system.A GST or GST-APE1 was added to HSS at different concentrations as indicated, and incubated for 30 min. Extracts were examined via immunoblotting analysis for ATM pathway as indicated. B GST or GST-APE1 was added to HSS at a final concentration of 16 μM. After different times of incubation at room temperature, the extracts were examined via immunoblotting analysis as indicated. C ATM inhibitor KU55933 (1 mM), ATR inhibitor VE-822 (1 mM), or DNA-PK inhibitor NU7441 (25 μM) were added to HSS supplemented with GST or GST-APE1 (16 μM) and incubated for 30 min. Extracts were examined via immunoblotting analysis as indicated. D DNase I, RNase A, or DNase I & RNase A was added to HSS supplemented with GST or GST-APE1 (16 μM) for 30 min. Extracts were examined via immunoblotting analysis as indicated. E GST or GST-APE1-WT, ΔNT34, ΔNT100, or NT34 was added to HSS at a final concentration of 16 μM, and incubated for 30 min. Extracts were examined via immunoblotting analysis for ATM pathway as indicated. F WT or NT34 GST-APE1 was added to HSS at different concentrations as indicated, and incubated for 30 min. Extracts were examined via immunoblotting analysis for ATM/ATR pathway as indicated. ] in Panel A–E indicates mobility shift of Mre11 or Nbs1. The data presented are representative of three biological replicates. } indicates non-specific bands. Source data are provided as a Source Data file. |
|
Fig. 4. APE1 directly stimulates ATM kinase activity in vitro.A In vitro kinase assays were performed with different concentrations of His-tagged human APE1 (His-hAPE1) as indicated, Flag-tagged WT human ATM (Flag-hATM) and His-tagged kinase-deficient human Chk2 (His-hChk2), with DMSO or ATM inhibitor KU55933 (1 mM). ATM kinase activity was indicated by Chk2 phosphorylation (P-hChk2) via immunoblotting using anti-Chk2 T68 phosphorylation specific antibodies. B Kinase assays were performed with different concentrations of His-hAPE1 as indicated, WT or KD (kinase-dead) Flag-hATM and His-hChk2. ATM kinase activity was indicated by P-hChk2. C Kinase assays were performed with Control (PBS), GST, WT or ΔNT34 GST-Xenopus APE1, Flag-hATM and His-hChk2, with the addition of DMSO or KU55933 (1 mM). ATM kinase activity was indicated by P-hChk2. D Kinase assays were performed with Control (PBS), GST, GST-Xenopus APE1 WT or ΔNT34, Flag-tagged WT or kinase-dead (KD) ATM and His-hChk2. ATM kinase activity was indicated by P-hChk2. E Quantification and statistical analysis of the ratio of P-hChk2 vs. hChk2 from Panel C. Data are presented as mean values ± SD. **p(GST vs GST-APE1-WT) = 0.0001; **p(GST-APE1-WT vs GST-APE1-ΔNT34) = 0.0016; two-tailed, unpaired t-test, n = 3. F Kinase assays were performed with different concentrations of His-tagged APE1 NT34 (His-APE1-NT34) and DMSO/KU55933 as indicated. Chk2 phosphorylation was examined via immunoblotting analysis. The data presented in Panel A–D and F are representative of three biological replicates. Source data are provided as a Source Data file. |
|
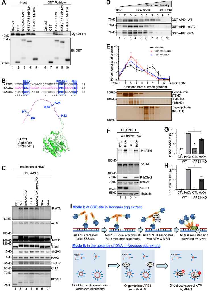
Fig. 5. Role of APE1 oligomerization in ATM activation and a conserved role of APE1 in ATM DDR in human cells.A GST, WT, ΔNT34, or NT34 GST-APE1 was examined for interaction with Myc-APE1 in the interaction buffer. Input and GST-pulldown samples were examined via immunoblotting. B Amino acid alignment of APE1 N-terminal motifs from Xenopus laevis (xAPE1), humans (hAPE1), and mice (mAPE1). * indicates identical amino acids. The intrinsically disordered NT33 motif of hAPE1 was highlighted in magentas in a predicted structure from AlphaFold (AF-P27695-F1)80. C GST, WT, K25A/K26A, K33A, K6A/K7A/K25A/K26A, K25A/K26A/K33A (3KA), or K6A/K7A/K25A/K26A/K33A (5KA) GST-APE1 was added to HSS at a final concentration of 16 μM, and incubated for 30 min. Extracts were examined via immunoblotting. D Immunoblotting analysis of sucrose gradient fractions from WT, ΔNT34, 3KA GST-APE1. Each gradient was divided into 10 fractions, with fraction #1 representing the top and fraction #10 representing the bottom of the gradients. Proteins sediment within the gradient was based on their molecular mass. E Upper panel: Quantification results from experiments shown in Panel (D). Data were presented as mean values ± SD; n = 3. Lower panel: Silver staining of sucrose gradient fractions from standard proteins: Conalbumin (75kD), Aldolase (158kD), Thyroglobulin (669kD). F APE1-knockout impaired H2O2-induced ATM DDR pathway in HEK-293FT cells. Total cell lysates were extracted and analyzed via immunoblotting analysis as indicated. G–H Quantification and statistical analysis of P-hATM vs hATM (G) and P-hChk2 vs hChk2 (H) from experiments shown in Panel (F). Data were presented as mean values ± SD. *p = 0.0120 (Panel G); *p = 0.0234 (Panel H); two-tailed, paired t-test, n = 3. (I) A working model for ATM activation by SSB and APE1. Mode I shows a mechanism of ATM signaling activation at SSB sites in Xenopus egg extracts. Mode II shows how ATM signaling is activated by APE1 overexpression in the absence of DNA in Xenopus egg extracts. See the main text for more details. The data presented in Panel A,
C,
D and F are representative of three biological replicates.} indicates non-specific bands. Source data are provided as a Source Data file. |