Click here to close
Hello! We notice that you are using Internet Explorer, which is not supported by Xenbase and may cause the site to display incorrectly.
We suggest using a current version of Chrome,
FireFox, or Safari.
Int J Mol Sci
2024 May 23;2511:. doi: 10.3390/ijms25115701.
Show Gene links
Show Anatomy links
Electrophysiological Effects of the Sodium-Glucose Co-Transporter-2 (SGLT2) Inhibitor Dapagliflozin on Human Cardiac Potassium Channels.
Müller ME, Petersenn F, Hackbarth J, Pfeiffer J, Gampp H, Frey N, Lugenbiel P, Thomas D, Rahm AK.
???displayArticle.abstract???
The sodium-glucose co-transporter-2 (SGLT2) inhibitor dapagliflozin is increasingly used in the treatment of diabetes and heart failure. Dapagliflozin has been associated with reduced incidence of atrial fibrillation (AF) in clinical trials. We hypothesized that the favorable antiarrhythmic outcome of dapagliflozin use may be caused in part by previously unrecognized effects on atrial repolarizing potassium (K+) channels. This study was designed to assess direct pharmacological effects of dapagliflozin on cloned ion channels Kv11.1, Kv1.5, Kv4.3, Kir2.1, K2P2.1, K2P3.1, and K2P17.1, contributing to IKur, Ito, IKr, IK1, and IK2P K+ currents. Human channels coded by KCNH2, KCNA5, KCND3, KCNJ2, KCNK2, KCNK3, and KCNK17 were heterologously expressed in Xenopus laevis oocytes, and currents were recorded using the voltage clamp technique. Dapagliflozin (100 µM) reduced Kv11.1 and Kv1.5 currents, whereas Kir2.1, K2P2.1, and K2P17.1 currents were enhanced. The drug did not significantly affect peak current amplitudes of Kv4.3 or K2P3.1 K+ channels. Biophysical characterization did not reveal significant effects of dapagliflozin on current-voltage relationships of study channels. In conclusion, dapagliflozin exhibits direct functional interactions with human atrial K+ channels underlying IKur, IKr, IK1, and IK2P currents. Substantial activation of K2P2.1 and K2P17.1 currents could contribute to the beneficial antiarrhythmic outcome associated with the drug. Indirect or chronic effects remain to be investigated in vivo.
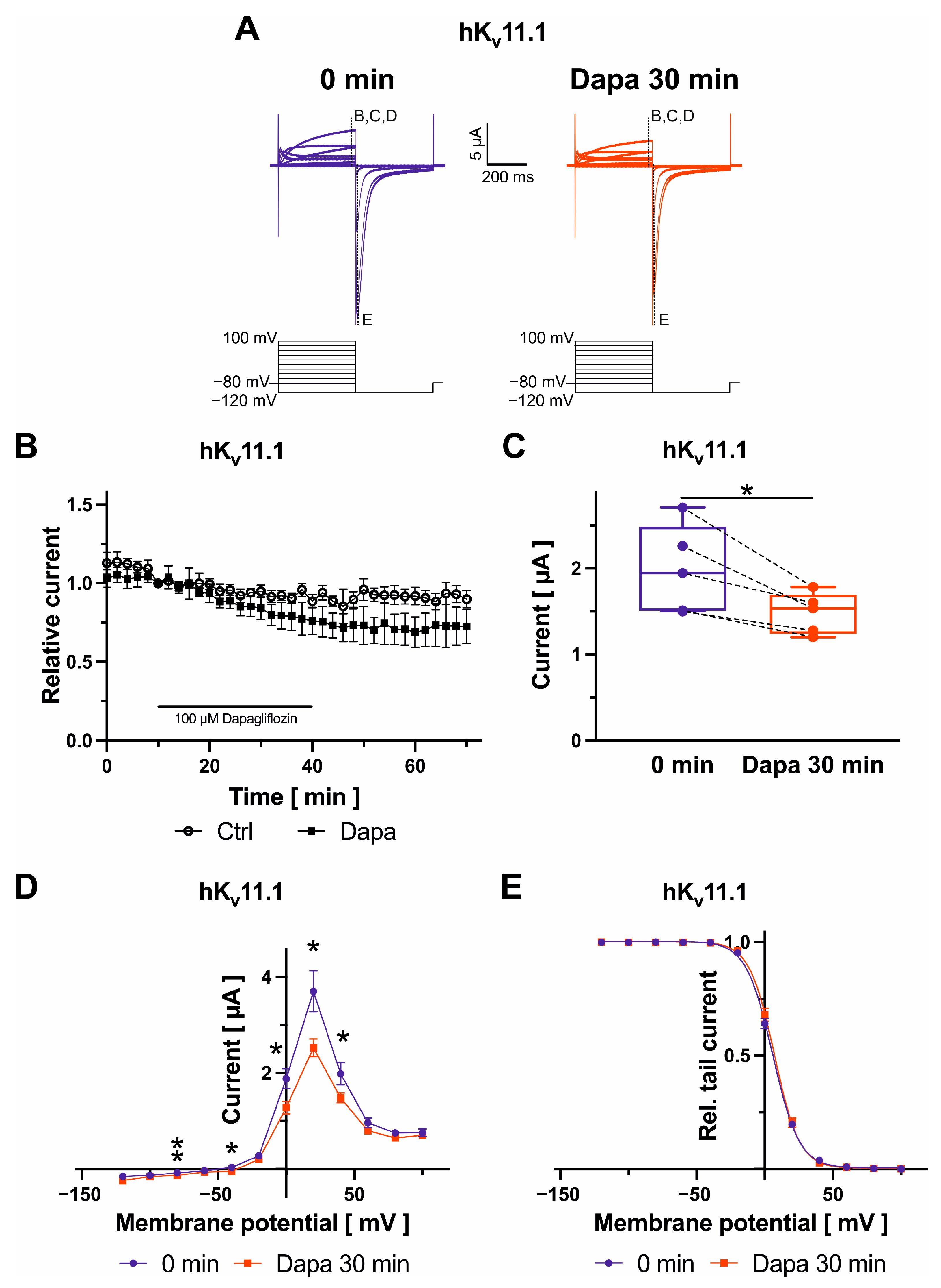
Figure 1. Biophysical effects of dapagliflozin on Kv11.1 channels. Original current traces evoked with indicated voltage protocols with time-point of analyses marked according to the respective panel (A) and maximum current amplitudes at +40 mV are shown before and after administration of 100 µM dapagliflozin ((B) Dapa n = 5, Ctrl n = 11; (C) n = 5) for 30 min. Currents were normalized to the last current measurement under control conditions (panel (B)). Box plots represent median, 25th, and 75th percentiles, as well as minimum and maximum measured value. Dots in panel (C) represent raw data. Current–voltage relationships for currents measured during the first step of the voltage protocol are displayed in panel (D). Panel (E) displays voltage-dependence of activation. To assess voltage-dependence of activation, maximum tail current amplitudes were measured. For each individual oocyte the maximum tail current was set as “1”. Tail currents recorded after test potentials were then normalized to respective maximum tail currents for each cell. No specific normalizing function was applied. Mean values of normalized tail current amplitudes are shown. * p < 0.05, ** p < 0.01 (please note that p values are not indicated in panel (B) for clarity of data presentation).
Figure 2. Biophysical effects of dapagliflozin on Kv1.5 channels. Original current traces evoked with indicated voltage protocols with time-point of analyses marked with dashed lines and “X” (A) and maximum current amplitudes at +20 mV are displayed before and after superfusion of cells with 100 µM dapagliflozin ((B) Dapa n = 6, Ctrl n = 4; (C) n = 6) for 30 min. Currents were normalized to the last current measurement under control conditions (panel (B)). Box plots represent median, 25th, and 75th percentiles, as well as minimum and maximum measured value. Dots in panel (C) represent raw data. Current–voltage relationships are provided in panel (D); * p < 0.05 (please note that p values are not indicated in panel (B) for clarity of data presentation).
Figure 3. Biophysical effects of dapagliflozin on Kv4.3 channels. Representative current traces evoked with indicated voltage protocols with time-point of analyses marked with dashed lines and “X” (A) and maximum current amplitudes at +20 mV are shown before and after superfusion of cells with 100 µM dapagliflozin ((B) Dapa n = 7, Ctrl n = 5; (C) n = 7) for 30 min. Currents were normalized to the last current measurement under control conditions (panel (B)). Box plots represent median, 25th, and 75th percentiles, as well as minimum and maximum measured value. Dots in panel (C) represent raw data. Current–voltage relationships are displayed in panel (D).
Figure 4. Biophysical effects of dapagliflozin on Kir2.1 channels. Typical current traces evoked with indicated voltage protocols with time-point of analyses marked with dashed lines and “X” (A) and maximum current amplitudes at −100 mV are shown before and after superfusion of cells with 100 µM dapagliflozin ((B) Dapa n = 10, Ctrl n = 5; (C) n = 10) for 30 min. Currents were normalized to the last current measurement under control conditions (panel (B)). Box plots represent median, 25th, and 75th percentiles, as well as minimum and maximum measured value. Dots in panel (C) represent raw data. Current–voltage relationships are displayed in panel (D); * p < 0.05, ** p < 0.01 (please note that p values are not indicated in panel (B) for clarity of data presentation).
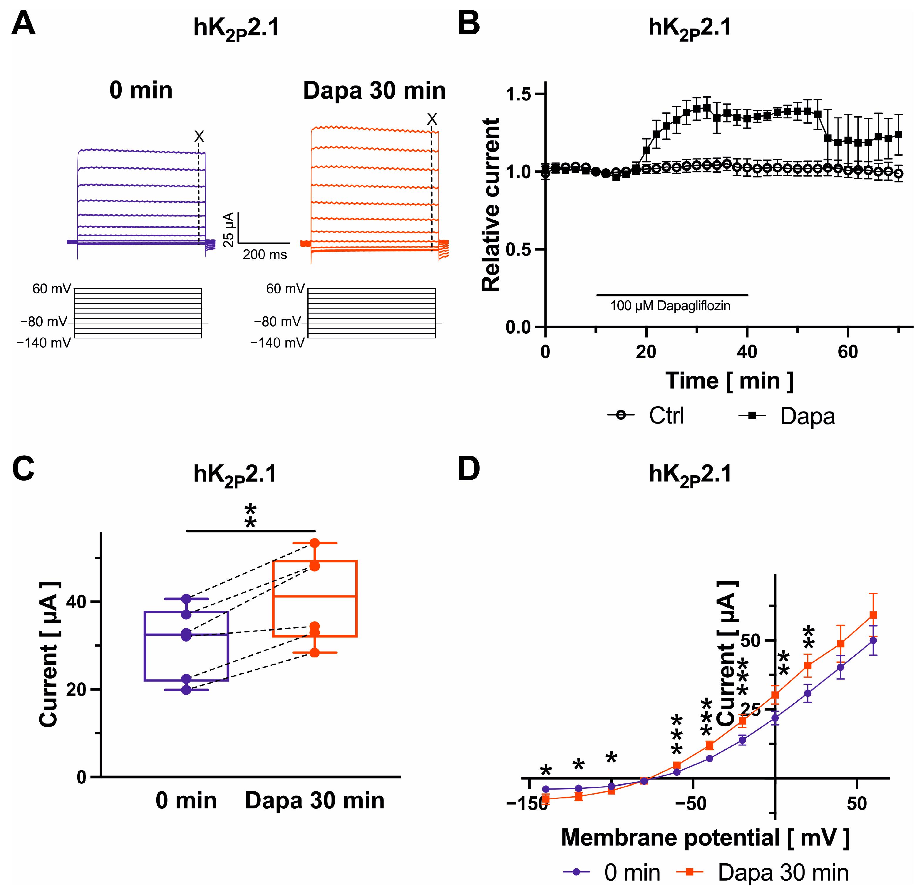
Figure 5. Biophysical effects of dapagliflozin on K2P2.1 channels. Representative recordings evoked with indicated voltage protocols with time-point of analyses marked with dashed lines and “X“ (A) and maximum current amplitudes at +20 mV are provided before and after superfusion of cells with 100 µM dapagliflozin ((B) Dapa n = 6, Ctrl n = 7; (C) n = 6) for 30 min. Currents were normalized to the last current measurement under control conditions (panel (B)). Box plots represent median, 25th, and 75th percentiles, as well as minimum and maximum measured value. Dots in panel (C) represent raw data. Current–voltage relationships are displayed in panel (D); * p < 0.05, ** p < 0.01, *** p < 0.001 (please note that p values are not indicated in panel (B) for clarity of data presentation).
Figure 6. Biophysical effects of dapagliflozin on K2P3.1 channels. Representative recordings evoked with indicated voltage protocols with time-point of analyses marked with dashed lines and “X” (A) and maximum current amplitudes at +20 mV are provided before and after superfusion of cells with 100 µM dapagliflozin ((B) Dapa n = 5, Ctrl n = 5; (C) n = 5) for 30 min. Currents were normalized to the last current measurement under control conditions (panel (B)). Box plots represent median, 25th, and 75th percentiles, as well as minimum and maximum measured value. Dots in panel (C) represent raw data. Current–voltage relationships are displayed in panel (D).
Figure 7. Biophysical effects of dapagliflozin on K2P17.1 channels. Representative recordings evoked with indicated voltage protocols with time-point of analyses marked with dashed lines and “X” (A) and maximum current amplitudes at +20 mV are provided before and after superfusion of cells with 100 µM dapagliflozin ((B) Dapa n = 5, Ctrl n = 6; (C) n = 5) for 30 min. Currents were normalized to the last current measurement under control conditions (panel (B)). Box plots represent median, 25th, and 75th percentiles, as well as minimum and maximum measured value. Dots in panel (C) represent raw data. Current–voltage relationships are displayed in panel (D); * p < 0.05 (please note that p values are not indicated in panel (B) for clarity of data presentation).