|
FIGURE 1
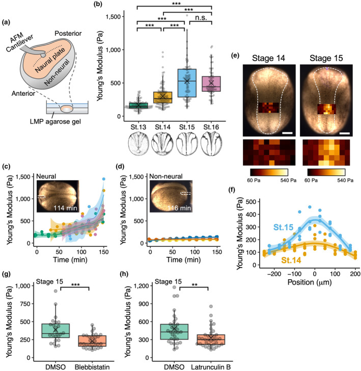
Elasticity of neural plates measured with atomic force microscopy (AFM). (a) Schematic of the AFM measurement. A devitellinized embryo is fixed on a plastic dish using a low-melting-point agarose gel. The surface of the neural plate (orange) is indented using a bead-attached AFM cantilever. The dashed line indicates the midline. Indentations are made in the presumptive anterior spinal cord. (b) Stiffness at stages 13–16: n = 99 indentations, 31 embryos (stage 13); 114 indentations, 36 embryos (stage 14); 75 indentations, 27 embryos (stage 15); and 67 indentations, 24 embryos (stage 16). Stiffness increased from stage 13 to stage 15 (pstage13–14 = 4.3 × 10−13, pstage14–15 = 1.1 × 10−9, pstage15–16 = .66). (c, d) Stiffness of the neural plate (c) and non-neural ectoderm (d), measured by repeated indentations of the same embryos (n = 4 each). The 0- and 150-min marks correspond approximately to stages 13 and 16, respectively. The insets show representative images of stage 15 embryos during the measurements. Anterior is to the left. The dashed lines indicate the cantilevers at the rest position. (e) Two-dimensional mapping of neural plate stiffness at stages 14 (left) and 15 (right). Anterior is to the top. Magnified views of the color-coded stiffness map are shown at the bottom. Scale bars: 250 μm. (f) A plot of stiffness along the mediolateral axis at stages 14 (orange) and 15 (blue), shown in (e). Zero, negative, and positive values correspond to the midline, left, and right sides, respectively. (g, h) Stiffness of the neural plate treated with blebbistatin (g) and latrunculin B (h); n = 24 indentations, 9 embryos (DMSO in g); 30 indentations, 10 embryos (blebbistatin); 31 indentations, 10 embryos (DMSO in h); and 36 indentations, 12 embryos (latrunculin B). Both treatments reduced neural plate stiffness compared with DMSO controls (pblebbistatin = 7.8 × 10−5, platrunculin B = 3.0 × 10−3). In (b), (g), and (h), the box and whiskers indicate the maximum, third quartile, median, first quartile, and minimum values of each group; data beyond the end of the whiskers (the upper limit of whiskers is 1.5 times the box length) are shown as outliers; a cross mark indicates the mean value. In (c), (d), and (f), the colored line and shaded areas indicate the locally estimated scattered smoothing regression and confidence interval of each embryo, respectively. p-values were calculated using the two-sided Wilcoxon rank-sum test (**p < .01; ***p < .001; n.s., not significant). p-values for pairwise comparisons were adjusted using Holm's method. |
|
FUGURE 2.
Elasticity of neural plate explants. (a, b) A representative image (a) and schematic (b) of atomic force microscopy (AFM) measurement. Anterior is to the left. An excised neural plate explant is fixed on a plastic dish using pieces of thinly pulled glass capillaries and silicon grease. The explant surface (orange) is indented using a bead-attached AFM cantilever. The dashed line indicates the midline. (c, d) Stiffness of the apical and basal surfaces of the neural plate at stages 13 (c) and 15 (d); n = 49 indentations, 4 embryos (stage 13, apical); 54 indentations, 5 embryos (stage 13, basal); 20 indentations, 7 embryos (stage 15, apical); 55 indentations, 19 embryos (stage 15, basal). The apical surface (green) was softer than the basal surface (orange) at stage 13 (p = 4.2 × 10−6), but stiffer at stage 15 (p = 2.5 × 10−7). The box and whiskers indicate the maximum, third quartile, median, first quartile, and minimum values of each group; data beyond the end of the whiskers (the upper limit of whiskers is 1.5 times the box length) are shown as outliers; a cross mark indicates the mean value. p-values were calculated using the two-sided Wilcoxon rank-sum test (***p < .001). |
|
FIGURE 3.
Elasticity of neural and mesodermal explants. (a) Representative atomic force microscopy image of mesodermal explant at stage 15. Anterior is to the left. nc, notochord; so, somites. (b, c, e) Stiffness of the basal surface of the neural plate and notochord at stages 13 (b), 15 (c), and 19 (e); n = 36 indentations, 4 embryos (stage 13, basal); 43 indentations, 5 embryos (stage 13, notochord); 20 indentations, 8 embryos (stage 15, basal); 20 indentations, 8 embryos (stage 15, notochord); 28 indentations, 5 embryos (stage 19, basal); 29 indentations, 4 embryos (stage 19, notochord). The basal surface of the neural plate (green) was softer than the notochord (orange) at stage 15 (p = 3.3 × 10−4) but not at stages 13 (p = .47) and 19 (p = .14). (d, f) Stiffness of the notochord and somite at stages 15 (d) and 19 (f); n = 54 indentations, 25 embryos (stage 15, notochord); 16 indentations, 11 embryos (stage 15, somite); 33 indentations, 5 embryos (stage 19, notochord); and 29 indentations, 4 embryos (stage 19, somite). The notochord (green) was softer than the somite (orange) at stage 19 (p = 1.3 × 10−3) but not at stage 15 (p = .19). The box and whiskers indicate the maximum, third quartile, median, first quartile, and minimum values of each group; data beyond the end of the whiskers (the upper limit of whiskers is 1.5 times the box length) are shown as outliers; a cross mark indicates the mean value. p-values were calculated using the two-sided Wilcoxon rank-sum test (**p < .01; ***p < .001; n.s., not significant). |
|
FIGURE 4.
Experimental increase in mesoderm stiffness delays neural tube closure. (a) Schematic of microinjection. mRNAs or morpholino oligonucleotides (MOs) were injected into two right dorso-vegetal blastomeres of 16-cell-stage embryos, which give rise to the notochord and somites. Enhanced green fluorescent protein (EGFP) mRNA was co-injected as a tracer. (b, c) Dorsal views of unilaterally injected embryos at stages 1617, anterior is to the top. Dashed lines indicate the outline of the neural plate. (b) Injection of arhgef2-C55R or a constitutively active form of the myosin light chain (CA-MLC) delayed the neural tube closure compared with the control; n=0/23 (control); 17/19 (arhgef2-C55R); 10/13 (CA-MLC); parhgef2-C55R=2.0109; pCA-MLC=2.3106). The asterisks indicate the opened neural tube on the injected side. (c) myosin light chain 9 (myl9)-MO did not show an effect; n=0/16 (Std-MO); n=1/20 (myl9-MO); p=1. (df) Phalloidin-stained transverse sections through the neural plate at stages 16 (d, e) and 19 (f), unilaterally injected with arhgef2-C55R (d), CA-MLC (e), and myl9-MO (f). The bottom panels show the merged images with EGFP (green). The dashed lines indicate the outline of the neural plate on the injected side. np, neural plate; so, somites. Scale bars: 100m. (g, h) In situ hybridization analysis of embryos injected with arhgef2-C55R (g) and myl9-MO (h). Dorsal views showing the expression of sox2.S, a pan-neural marker (top), and actc1.L, a somite marker (bottom). Anterior is to the top. Expression patterns were similar between the manipulated and control embryos. n=7 (control, sox2.S); n=4 (arhgef2-C55R, sox2.S); n=7 (control, actc1.L); n=4 (arhgef2-C55R, actc1.L); n=6 (Std-MO, sox2.S); n=6 (myl9-MO, sox2.S); n=7 (Std-MO, actc1.L); n=5 (myl9-MO, actc1.L). Scale bars: 500m. p-values were calculated using Fisher's exact test. p-values for pairwise comparisons were adjusted using Holm's method. (i) A proposed model for the relationship of stiffness between the neural plate (np) and surrounding tissues in neural tube closure (NTC). Before NTC (left), the apical surface of the neural plate (light blue) is softer than the basal surface and mesodermal tissues (blue). During NTC (right), stiffness increases significantly at the apical surface of the neural plate (red). The basal surface (orange) shows intermediate stiffness between the apical surface and mesodermal tissues (blue). |
|
STILL FROM MOVIE S1. Repeated indentations of the neural plate. Dorsal view of an embryo during repeated indentations of the neural plate; anterior is to the left. Elapsed time (min) is shown at the top right. A snapshot of this process is shown in Figure 1c. |
|
STILL FROM MOVIE S2. Repeated indentations of the non-neural ectoderm. Dorsolateral view of an embryo during repeated indentations of the non-neural ectoderm; anterior is to the left. Elapsed time (min) is shown at the top right. A snapshot of this process is shown in Figure 1d. |
|
FIGURE 1. Elasticity of neural plates measured with atomic force microscopy (AFM). (a) Schematic of the AFM measurement. A devitellinized embryo is fixed on a plastic dish using a low‐melting‐point agarose gel. The surface of the neural plate (orange) is indented using a bead‐attached AFM cantilever. The dashed line indicates the midline. Indentations are made in the presumptive anterior spinal cord. (b) Stiffness at stages 13–16: n = 99 indentations, 31 embryos (stage 13); 114 indentations, 36 embryos (stage 14); 75 indentations, 27 embryos (stage 15); and 67 indentations, 24 embryos (stage 16). Stiffness increased from stage 13 to stage 15 (p
stage13–14 = 4.3 × 10−13, p
stage14–15 = 1.1 × 10−9, p
stage15–16 = .66). (c, d) Stiffness of the neural plate (c) and non‐neural ectoderm (d), measured by repeated indentations of the same embryos (n = 4 each). The 0‐ and 150‐min marks correspond approximately to stages 13 and 16, respectively. The insets show representative images of stage 15 embryos during the measurements. Anterior is to the left. The dashed lines indicate the cantilevers at the rest position. (e) Two‐dimensional mapping of neural plate stiffness at stages 14 (left) and 15 (right). Anterior is to the top. Magnified views of the color‐coded stiffness map are shown at the bottom. Scale bars: 250 μm. (f) A plot of stiffness along the mediolateral axis at stages 14 (orange) and 15 (blue), shown in (e). Zero, negative, and positive values correspond to the midline, left, and right sides, respectively. (g, h) Stiffness of the neural plate treated with blebbistatin (g) and latrunculin B (h); n = 24 indentations, 9 embryos (DMSO in g); 30 indentations, 10 embryos (blebbistatin); 31 indentations, 10 embryos (DMSO in h); and 36 indentations, 12 embryos (latrunculin B). Both treatments reduced neural plate stiffness compared with DMSO controls (p
blebbistatin = 7.8 × 10−5, p
latrunculin B = 3.0 × 10−3). In (b), (g), and (h), the box and whiskers indicate the maximum, third quartile, median, first quartile, and minimum values of each group; data beyond the end of the whiskers (the upper limit of whiskers is 1.5 times the box length) are shown as outliers; a cross mark indicates the mean value. In (c), (d), and (f), the colored line and shaded areas indicate the locally estimated scattered smoothing regression and confidence interval of each embryo, respectively. p‐values were calculated using the two‐sided Wilcoxon rank‐sum test (**p < .01; ***p < .001; n.s., not significant). p‐values for pairwise comparisons were adjusted using Holm's method. |
|
FIGURE 2. Elasticity of neural plate explants. (a, b) A representative image (a) and schematic (b) of atomic force microscopy (AFM) measurement. Anterior is to the left. An excised neural plate explant is fixed on a plastic dish using pieces of thinly pulled glass capillaries and silicon grease. The explant surface (orange) is indented using a bead‐attached AFM cantilever. The dashed line indicates the midline. (c, d) Stiffness of the apical and basal surfaces of the neural plate at stages 13 (c) and 15 (d); n = 49 indentations, 4 embryos (stage 13, apical); 54 indentations, 5 embryos (stage 13, basal); 20 indentations, 7 embryos (stage 15, apical); 55 indentations, 19 embryos (stage 15, basal). The apical surface (green) was softer than the basal surface (orange) at stage 13 (p = 4.2 × 10−6), but stiffer at stage 15 (p = 2.5 × 10−7). The box and whiskers indicate the maximum, third quartile, median, first quartile, and minimum values of each group; data beyond the end of the whiskers (the upper limit of whiskers is 1.5 times the box length) are shown as outliers; a cross mark indicates the mean value. p‐values were calculated using the two‐sided Wilcoxon rank‐sum test (***p < .001). |