Click here to close
Hello! We notice that you are using Internet Explorer, which is not supported by Xenbase and may cause the site to display incorrectly.
We suggest using a current version of Chrome,
FireFox, or Safari.
Biol Pharm Bull
2024 Jan 01;477:1338-1344. doi: 10.1248/bpb.b24-00210.
Show Gene links
Show Anatomy links
Cdt1 Self-associates via the Winged-Helix Domain of the Central Region during the Licensing Reaction, Which Is Inhibited by Geminin.
Kashima Y, Tsuyama T, Sakai A, Morita K, Suzuki H, Azuma Y, Tada S.
???displayArticle.abstract???
The initiation of DNA replication is tightly controlled by the licensing system that loads replicative DNA helicases onto replication origins to form pre-replicative complexes (pre-RCs) once per cell cycle. Cdc10-dependent transcript 1 (Cdt1) plays an essential role in the licensing reaction by recruiting mini-chromosome maintenance (MCM) complexes, which are eukaryotic replicative DNA helicases, to their origins via direct protein-protein interactions. Cdt1 interacts with other pre-RC components, the origin recognition complex, and the cell division cycle 6 (Cdc6) protein; however, the molecular mechanism by which Cdt1 functions in the MCM complex loading process has not been fully elucidated. Here, we analyzed the protein-protein interactions of recombinant Cdt1 and observed that Cdt1 self-associates via the central region of the molecule, which is inhibited by the endogenous licensing inhibitor, geminin. Mutation of two β-strands of the winged-helix domain in the central region of Cdt1 attenuated its self-association but could still interact with other pre-RC components and DNA similarly to wild-type Cdt1. Moreover, the Cdt1 mutant showed decreased licensing activity in Xenopus egg extracts. Together, these results suggest that the self-association of Cdt1 is crucial for licensing.
Fig. 1. Self-association of Cdt1 Requires Its Central Region
(A) Schematic representation of the licensing reaction. (B) GST-tagged Cdt1 (GST-Cdt1), His-tagged Cdt1 (His-Cdt1), and GST were added to the reaction mixture and incubated. GST pull-down fractions from the reaction mixtures were electrophoresed and immunoblotted to detect Cdt1 or GST. (C) Schematic representation of the protein structure of Xenopus laevis (X. l) Cdt1. “WHD” indicates the winged-helix domains of Cdt1. (D) GST-Cdt1, His-Cdt1, and His-FLAG-tagged Cdt1 fragments (1–243, 244–447, and 448–620) were added to the reaction mixture, followed by GST pull-down assay and immunoblot detection of Cdt1 and FLAG.
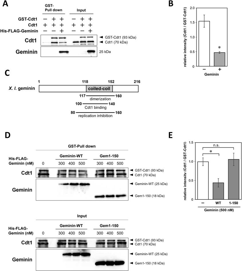
Fig. 2. Geminin Inhibited the Self-association of Cdt1
(A) GST-tagged and untagged Cdt1 were incubated with or without His-FLAG-geminin (600 nM) for use in a GST pull-down assay. (B) Quantification of the Cdt1 band intensity of the Western blot shown in panel (A). The intensity of the bands relative to that of GST-Cdt1 is plotted. The graph depicts the results from three independent experiments. Error bars represent standard error. * p < 0.05, Student’s two-tailed t-test. (C) Schematic representation of the protein structure of Xenopus laevis (X.l.) geminin. The coiled-coil domain and the regions required for dimerization, Cdt1 binding, and replication inhibition are indicated. (D) GST-tagged and untagged Cdt1 were incubated without or with the indicated concentrations of His-FLAG-Geminin (Geminin-WT) or His-FLAG-Gem1-150 (Gem1-150), followed by a GST pull-down assay and immunoblotting of Cdt1 and FLAG. (E) Quantification of the Cdt1 band intensity from the Western blot presented in panel (D). The intensity of the bands relative to that of GST-Cdt1 is plotted. The graph depicts the results from three independent experiments. Error bars represent standard error. * p < 0.05, Dunnett’s test.
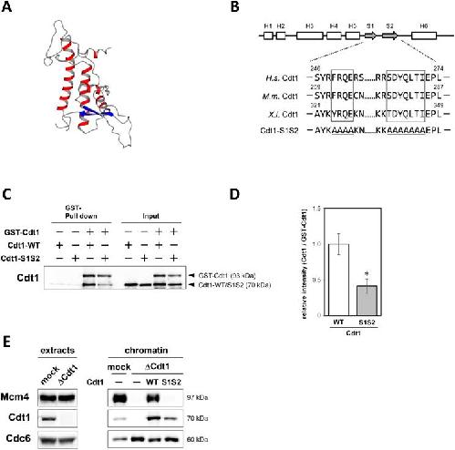
Fig. 3. The Central Winged-Helix Domain Is Involved in the Self-association of Cdt1
(A) Crystral structure of the central region of mouse Cdt1 (PDB ID: 2ZXX) in ribbon representation. Alpha-helices and β-strands are colored red and blue, respectively. (B) Secondary structure of the central winged-helix domain of Cdt1 (upper) and sequence alignment of the two β-strands from human (H.s.), mouse (M.m.), and Xenopus (X.l.) Cdt1 proteins (middle). Amino acid residues mutated in Cdt1-S1S2 are framed by a box in the alignment. The amino acid sequence of the two β-strands of Cdt1-S1S2 are also indicated (lower). (C) GST-Cdt1, untagged wild-type Cdt1 (Cdt1-WT), or untagged Cdt1-S1S2 were mixed as indicated before GST pull-down fractions were immunoblotted to detect Cdt1. (D) Quantification of the Cdt1-WT and Cdt1-S1S2 band intensity from the Western blot shown in panel (C). The plotted intensity of the bands is relative to that of GST-Cdt1. The graph depicts the results from three independent experiments. Error bars represent standard error. * p < 0.05, Student’s two-tailed t-test. (E) Cdt1- and mock-depleted Xenopus egg extracts were electrophoresed and immunoblotted to detect Mcm4, Cdt1, and Cdc6 (left panel). The Cdt1-depleted extracts were supplemented with 10 nM untagged Cdt1-WT or Cdt1-S1S2 and incubated with sperm nuclei for 20 min. After the incubation, the chromatin fraction was isolated and immunoblotted to detect Mcm4, Cdt1, and Cdc6 (right panel).
Fig. 4. Cdt1-S1S2 Interacts with Pre-RC Components, Geminin, and DNA
(A–E) GST-Cdt1 wild type (GST-Cdt1-WT) or GST-Cdt1-S1S2 was incubated with the indicated recombinant proteins without or with 600 nM His-FLAG-Geminin (A–D). GST pull-down fractions were immunoblotted to detect Cdt1, geminin (A–E), Mcm6 (A), Mcm2 (B), Orc2 (C), and Cdc6 (D). (F) Untagged Cdt1-WT or Cdt1-S1S2 were loaded onto double-stranded DNA cellulose and bound proteins were eluted with NaCl to detect Cdt1 with immunoblotting. Asterisks in panels B and F indicate non-specific bands. (G) Possible function of Cdt1 self-association in the loading of MCM complex onto replication origins (see Discussion).