Click here to close
Hello! We notice that you are using Internet Explorer, which is not supported by Xenbase and may cause the site to display incorrectly.
We suggest using a current version of Chrome,
FireFox, or Safari.
???displayArticle.abstract???
The SRY HMG box transcription factor Sox21 plays multiple critical roles in neurogenesis, with its function dependent on concentration and developmental stage. In the allotetraploid Xenopus laevis, there are two homeologs of sox21, namely sox21.S and sox21.L. Previous studies focused on Sox21.S, but its amino acid sequence is divergent, lacking conserved poly-A stretches and bearing more similarity with ancestral homologs. In contrast, Sox21.L shares higher sequence similarity with mouse and chick Sox21. To determine if Sox21.S and Sox21.L have distinct functions, we conducted gain and loss-of-function studies in Xenopus embryos. Our studies revealed that Sox21.S and Sox21.L are functionally redundant, but Sox21.L is more effective at driving changes than Sox21.S. These results also support our earlier findings in ectodermal explants, demonstrating that Sox21 function is dose-dependent. While Sox21 is necessary for primary neuron formation, high levels prevent their formation. Strikingly, these proteins autoregulate, with high levels of Sox21.L reducing sox21.S and sox21.L mRNA levels, and decreased Sox21.S promoting increased expression of sox21.L. Our findings shed light on the intricate concentration-dependent roles of Sox21 homeologs in Xenopus neurogenesis.
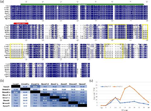
FIGURE 1
sox21.L is more similar to Xenopus tropicalis, chicken, and mouse sox21 than sox21.S is. (a) Alignment of Sox21 amino acid sequence from six vertebrates shaded by similarity, dark blue 100%, light blue, 80%–99%, gray 60%–79% similar, white <60% similar. The HMG DNA-binding domain is indicated by a green bar, the group B homology domain is indicated by a red bar, and the three polyalanine stretches characteristic of Sox21 are outlined with yellow boxes. (b) Percent identity matrix based on the aligned sequences. (c) sox21.S and sox21.L expression profiles based on RNAseq data and modified from Xenbase (Fisher et al., 2023; Session et al., 2016). Dr, Danio rerio; Gg, Gallus gallus; Mm, Mus musculus; NF, Nieuwkoop and Faber stages of development; TPM, number of transcripts per million total transcripts normalizing for gene length and sequencing depth; Tr, Takifugu rubripes; Xl, Xenopus laevis; Xt, Xenopus tropicalis.
FIGURE 2
Overexpression of Xtsox21 prior to gastrulation inhibits eye development, but Xlsox21.S and Xlsox21.L do not. (a) Embryos were injected with Xtsox21, Xlsox21.S, or Xlsox21.L in 1 cell of a 2-cell embryo and developed until late tailbud stages. Xtsox21 injected embryos show loss of eye (in 37 of 57 embryos). Xlsox21.S and Xlsox21.L injected embryos did not exhibit eye defects (n=23 and n=25). (b) Whole mount in situ hybridization for rax or sox3 expression in tailbud embryos (left column), or embryos injected in one of two cells with Xtsox21 and lacZ mRNA as lineage tracer (cyan). Injected embryos exhibited loss of rax expression, a marker of retina, in 59 of 68 embryos and loss of sox3 in the lens in 37 of 50 embryos.
FIGURE 3
Sox21.S and Sox21.L promote the onset of neural differentiation but prevent terminally differentiated primary neuron formation. Quantitative RT-PCR analysis of sox2, myt1, neuroD, six1, and tubb2 expression in late gastrula or mid-neurula embryos injected with either sox21.S (green), sox21.L (blue), or sox21.S and sox21.L mRNA together (yellow). Level of significance based on Student's t-test denoted *p < 0.05, **p < 0.01; indicators within or below bars are compared relative to control; indicators on brackets compare indicated bars. Dots represent values of biological replicates. There are three biological replicates of 10 embryos apiece.
FIGURE 4
Both Sox21.S and Sox21.L are necessary to maintain a progenitor population and promote terminally differentiated primary neuron formation. (a) Western blot analyses of protein synthesized in vitro with Sox21.S or Sox1.L MO (triangle representing an increasing amount from 150 to 1350 ng) or without (as indicated by −) as labeled. (b) Quantitative RT-PCR analysis of sox2, myt1, neuroD, six1, tubb2 expression in mid-gastrula or mid-neurula stage embryos injected with either 20 ng of Sox21.S MO, Sox21.L MO, or Sox21.S and Sox21.L MOs together. Level of significance based on Student's t-test denoted *p < 0.05, **p < 0.01; indicators within or below bars are compared relative to control; indicators on brackets compare indicated bars. Dots represent values of biological replicates. There are three biological replicates of 10 embryos apiece.
FIGURE 5
sox21.S and sox21.L autoregulate based on protein level misexpression reveals a negative feedback loop in early development. Quantitative RT-PCR analysis of sox21.S and sox21.L expression in mid-gastrula or mid-neurula stage embryos injected with sox21.S, sox21.L, or sox21.S and sox21.L mRNAs (bars in light green rectangle), or Sox21.S MO, Sox21.L MO, or Sox21.S and Sox21.L MOs. Level of significance denoted *p < 0.05, **p < 0.01; indicators within or below bars are compared relative to control, indicators on brackets compare indicated bars. Dots represent values of biological replicates. There are three biological replicates of 10 embryos apiece.