XB-ART-60832
Dev Biol
2024 Nov 25;515:151-159. doi: 10.1016/j.ydbio.2024.07.015.
Show Gene links
Show Anatomy links
Sall4 regulates downstream patterning genes during limb regeneration.
???displayArticle.abstract???
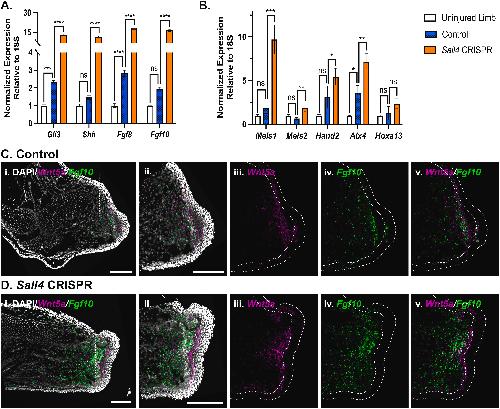
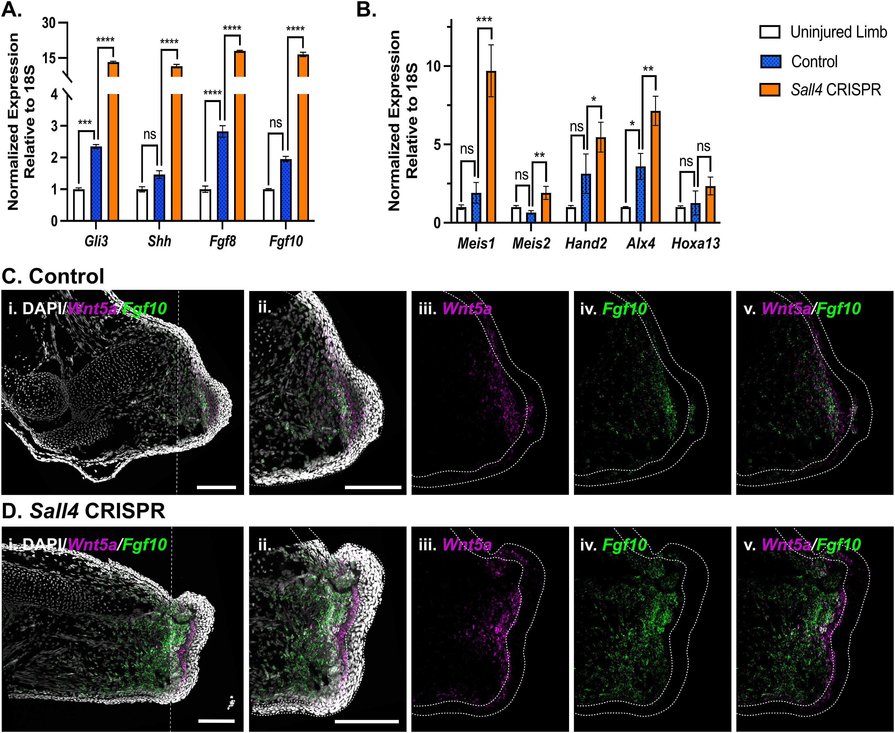
Many salamanders can completely regenerate a fully functional limb. Limb regeneration is a carefully coordinated process involving several defined stages. One key event during the regeneration process is the patterning of the blastema to inform cells of what they must differentiate into. Although it is known that many genes involved in the initial development of the limb are re-used during regeneration, the exact molecular circuitry involved in this process is not fully understood. Several large-scale transcriptional profiling studies of axolotl limb regeneration have identified many transcription factors that are up-regulated after limb amputation. Sall4 is a transcription factor that has been identified to play essential roles in maintaining cells in an undifferentiated state during development and also plays a unique role in limb development. Inactivation of Sall4 during limb bud development results in defects in anterior-posterior patterning of the limb. Sall4 has been found to be up-regulated during limb regeneration in both Xenopus and salamanders, but to date it function has been untested. We confirmed that Sall4 is up-regulated during limb regeneration in the axolotl using qRT-PCR and identified that it is present in the skin cells and also in cells within the blastema. Using CRISPR technology we microinjected gRNAs specific for Sall4 complexed with cas9 protein into the blastema to specifically knockout Sall4 in blastema cells only. This resulted in limb regenerate defects, including missing digits, fusion of digit elements, and defects in the radius and ulna. This suggests that during regeneration Sall4 may play a similar role in regulating the specification of anterior-proximal skeletal elements.
???displayArticle.pubmedLink??? 39067503
???displayArticle.pmcLink??? PMC11325254
???displayArticle.link??? Dev Biol
???displayArticle.grants???
Genes referenced: alx4 fgf10 fgf8 gli3 hand2 hoxa13 meis1 meis2 sall4 shh wnt5a
GO keywords: Wnt signaling pathway
???displayArticle.morpholinos??? sall4 MO1
???attribute.lit??? ???displayArticles.show???
