Click here to close
Hello! We notice that you are using Internet Explorer, which is not supported by Xenbase and may cause the site to display incorrectly.
We suggest using a current version of Chrome,
FireFox, or Safari.
???displayArticle.abstract???
Two regions expressing Hex in the early gastrula contribute to organizing the anterior of the vertebrate embryo. In Xenopus, these include the anterior yolky endoderm and the suprablastoporal endoderm (SBE), which is fated to form the epithelial lining of the gut. These tissues may correspond to the anterior visceral endoderm and anterior definitive endoderm of amniotes. Genetic studies in mice have demonstrated the important roles of these tissues in producing anterior identity in the adjacent neural ectoderm. In Xenopus, both the anterior endoderm and the SBE have anterior inducing properties; furthermore, the SBE can organize a full anterior-posterior axis. Inhibition of Xhex function shows that both these Xhex-expressing endodermal tissues are required for anterior development in Xenopus.
???displayArticle.pubmedLink???
12464432 ???displayArticle.link???Mech Dev
Fig. 1. Xhex-expressing SBE is necessary for normal anterior development. Sections transversely and longitudinally through the dorsal lip show Xhex
expression in the outermost cells. A vegetal view of an early stage 10 embryo (A) shows expression of Xhex in the suprablastoporal endoderm (SBE), just
above the dorsal lip (dorsal to top). Transverse (B, TS) and longitudinal (C, LS) sections through dorsal lip region confirm the localization of Xhex transcripts in
the superficial layer. The insert in (C) shows the entire section from which the enlargement is taken. An SBE extirpation and dorsal marginal zone (DMZ)
culture assay (D) was used to investigate the importance of the Xhex-expressing SBE for head organiser formation. Half of the DMZs with the SBE removed
lack cement glands (CG) (E, 49%) while the remainder develop cement glands but are slightly truncated rostrally (F, 51%). Wild-type DMZs (G) and control
embryos (H) develop normal anterior structures including cement glands and eyes. (93%, 179 explants in total from six experiments.) An RTCR assay (I)
shows the loss of anterior pattern: expression of the forebrain marker XBF1 is not detected in SBE-extirpated DMZs which lack visible cement glands, but
expression is normal in those which develop cement glands. Expression of Xotx2 is detected, demonstrating that only the anteriormost development is affected
by lack of an SBE.
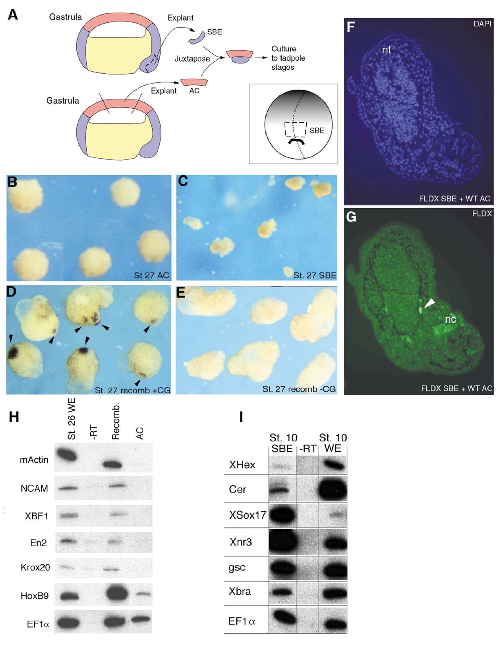
Fig. 2. The SBE can induce a full anteroposterior neural pattern when recombined with gastrulaectoderm. The assay (A) involved removing the SBE at early
stage 10 and recombining it with stage 10 animal caps (the insert shows the region of the embryo being taken as SBE; the pigmented, non-involuting tissue
fated to become neural tissue is not taken). Animal caps alone cultured to stage 27 form balls of atypical epidermis (B) and SBE explants cultured alone (C) do
not survive very well, but do not self-differentiate. Recombinants of SBE and animal cap extend and differentiate; half develop cement glands (D, arrowheads)
and the remainder do not (E). Fluorescein dextran (FLDX) labelling of the SBE reveals no contribution to dorsoanterior structures such as the neural tube (F,
nt). It either remains undifferentiated (G, arrowhead) or can differentiate into notochord (nc). RTCR analysis (H) shows recombinants express mesoderm and
neural markers (muscle actin and NCAM, respectively), while animal caps (AC) do not express these markers. The neural tissue that is induced expresses
markers of all anteroposterior levels. SBEs dissected at early stage 10 express markers of all regions of the organiser (I), which includes endoderm (Xhex and
Cerberus) and mesoderm (Xbra).
Fig. 3. Knockdown of Xhex function perturbs the organiser and causes loss of anterior structures. In vitro translation assay (A) shows that Xhex antisense
morpholino oligonucleotide (MO) specifically prevents translation of Xhex but not the related mouse Hex. Comparison of Xhex and mouse Hex sequences over
the region MO is designed against, with mismatches between mouse Hexand MO highlighted by asterisks (B). Xhex MO injection into both blastomeres at the
two-cell stage severely affects anterior development and compromises overall A-P patterning (C, upper and lower embryo are examples of severely affected
embryos). Control siblings (D) show wild-type XBF1/En2/Krox20 expression while Xhex MO-injected embryos (C) exhibit reduced or no expression of these
regional markers. Anterior is to the left. Stage 10 Xhex MO-injected embryos display ectopic goosecoid (gsc) expression throughout the animal hemisphere (E,
31%, n 32) while wild-type (WT) siblings express gsc in its normal dorsal domain (F). Xhex MO-injected embryos show reduced chordinexpression (G,
48%, n 21) compared to the normal expression in wild-type controls (H). Embryos are bisected (E,F) and dorsal is to the right. Staining with antibodies
MZ15 (notochord; grey) and 12/101 (muscle; brown) reveals that Xhex MO-injected embryos (I) do not develop correctly segmented somitic muscle compared
to controls (J). Anterior is to the left in both cases.
Fig. 4. Xhex MO knockdown reduces anterior development similar to removing the SBE. Embryos are injected with the Xhex MO and DMZs are isolated and
cultured to tadpole stages (A). Uninjected siblings (B) and control MO injected embryos (C) show a wild-type XBF1 expression pattern, while Xhex MOinjected
embryos (D) exhibit an abnormal XBF1 expression pattern. Wild-type (E) and control MO-injected (F) DMZs develop normal anterior character with
wild-type XBF1 expression (96% and 100%, respectively; 72 DMZs counted from three experiments). Xhex MO-injected DMZs do not develop recognizable
anteroposterior axes and exhibit altered XBF1 expression (G and H, 55%; 72 DMZs counted from three experiments). When recognizable, anterior is to left in
all panels.
Fig. 5. Rescue of Xhex MO knockdown by mouse Hex RNA injection. Wild-type XBF1 expression is identical in stage 24 wild-type whole embryos (A) and
DMZ explants (B; 92% of DMZs, n 37). The inset in A shows a higher magnification view of the expression pattern. Xhex MO-injected DMZs (C) show
reduced or no XBF1 expression (results from one experiment shown; on average, 67% have no XBF1 expression, n 33) and rarely develop a wild-type
morphology. DMZs coinjected with the Xhex MO (40 ng) and mouse Hex RNA (D, 100 pg) appear more wild-type in morphology and a normal XBF1
expression pattern can be rescued (41% express XBF1, 59% do not, n 39).
Fig. 6. Knockdown of Xhex function in the animal hemisphere increases the frequency of severe anterior truncations and compromises the anterior-inducing
property of the SBE. Embryos injected animally with the XHexMO (B) are routinely truncated at midbrain or hindbrain levels compared to controls (A). XBF1,
En2 and Krox20 expression is greatly reduced and often absent (43%; n 28). SBEs from these injected embryos lose the ability to induce anterior character
when combined with gastrula stage animal caps as evidenced by the lack of cement gland formation (D). Control MO-injected SBEs retain anterior inducing
abilities (C).