|
Figure 1
The EDC of caecilians contains SEDC genes. (A) Exon–intron structures of SEDC (single-coding-exon EDC) and S100 fused-type protein (SFTP) genes. Exons are shown as boxes in which the protein coding sequence (cds) is shaded black. (B) Alignment of the nucleotide sequences of the SEDC1 gene of Rhinatrema bivittatum (Rb) (GenBank accession number NC_042630.1, nucleotide positions are indicated above the sequence) and an RNA-seq read from the skin of this species (GenBank accession number: SRR5591419, experiment SRX2848310, read: gnl|SRA|SRR5591419.19486855.2). The TATA box is underlined. Only the first and last 5 nucleotides of the intron are shown. The sequence gap is indicated by “//”. Non-coding sequences of exons are indicated by a black box and coding sequences are shown with white fonts on black background. The amino acid sequence of the translation product is shown underneath the nucleotide sequence. (C) Structure of the EDC in amphibians in comparison to the human EDC. The genes of the chromosomal segments bordered by the conserved genes S100A11 and S100A16 in Rhinatrema bivittatum (two-lined caecilian), Microcaecilia unicolor (a common caecilian from French Guayana), Geotrypetes seraphini (Gaboon caecilian), Xenopus tropicalis (tropical clawed frog), Ambystoma mexicanum (axolotl) and Homo sapiens (human) are schematically depicted by arrows pointing in the direction of gene transcription. SEDC genes are shown as red arrows. SFTP genes are shown as blue arrows. Grey arrows indicate S100A11 and S100A16 genes. White arrows indicate other S100 genes located between S100A11 and S100A16 in amphibians. The dashed line in the human EDC indicates that only a subset of SEDC and SFTP genes and no other S100A genes are shown for lack of space. The total numbers of human SEDC and SFTP genes are indicated. |
|
Figure 1
The EDC of caecilians contains SEDC genes. (A) Exon–intron structures of SEDC (single-coding-exon EDC) and S100 fused-type protein (SFTP) genes. Exons are shown as boxes in which the protein coding sequence (cds) is shaded black. (B) Alignment of the nucleotide sequences of the SEDC1 gene of Rhinatrema bivittatum (Rb) (GenBank accession number NC_042630.1, nucleotide positions are indicated above the sequence) and an RNA-seq read from the skin of this species (GenBank accession number: SRR5591419, experiment SRX2848310, read: gnl|SRA|SRR5591419.19486855.2). The TATA box is underlined. Only the first and last 5 nucleotides of the intron are shown. The sequence gap is indicated by “//”. Non-coding sequences of exons are indicated by a black box and coding sequences are shown with white fonts on black background. The amino acid sequence of the translation product is shown underneath the nucleotide sequence. (C) Structure of the EDC in amphibians in comparison to the human EDC. The genes of the chromosomal segments bordered by the conserved genes S100A11 and S100A16 in Rhinatrema bivittatum (two-lined caecilian), Microcaecilia unicolor (a common caecilian from French Guayana), Geotrypetes seraphini (Gaboon caecilian), Xenopus tropicalis (tropical clawed frog), Ambystoma mexicanum (axolotl) and Homo sapiens (human) are schematically depicted by arrows pointing in the direction of gene transcription. SEDC genes are shown as red arrows. SFTP genes are shown as blue arrows. Grey arrows indicate S100A11 and S100A16 genes. White arrows indicate other S100 genes located between S100A11 and S100A16 in amphibians. The dashed line in the human EDC indicates that only a subset of SEDC and SFTP genes and no other S100A genes are shown for lack of space. The total numbers of human SEDC and SFTP genes are indicated. |
|
Figure 2
Semiquantitative analysis of EDC gene expression in tissue transcriptomes of Rhinatrema bivittatum. (A–E) Sequence fragments of the predicted proteins as described in the “Methods” section were used as queries for tBLASTn analysis. The accession numbers for the transcriptomes were as follows: skin (SRX2848310), liver (SRX2848294), lung (SRX2848293), foregut (SRX2848291), kidney (SRX2848286), spleen (SRX2848287). Default settings of tBLASTn were used except for deactivation of the filter for low complexity regions. tBLASTn hits with 100% sequence identity to the query were counted. GAPDH was investigated as a house-keeping gene (E). Note that this analysis allows comparison of expression levels of a particular gene in different organs, but not comparison between expression levels of different genes. (F) Size of tissue transcriptomes. Gb Gigabases.
|
|
Figure 2
Semiquantitative analysis of EDC gene expression in tissue transcriptomes of Rhinatrema bivittatum. (A–E) Sequence fragments of the predicted proteins as described in the “Methods” section were used as queries for tBLASTn analysis. The accession numbers for the transcriptomes were as follows: skin (SRX2848310), liver (SRX2848294), lung (SRX2848293), foregut (SRX2848291), kidney (SRX2848286), spleen (SRX2848287). Default settings of tBLASTn were used except for deactivation of the filter for low complexity regions. tBLASTn hits with 100% sequence identity to the query were counted. GAPDH was investigated as a house-keeping gene (E). Note that this analysis allows comparison of expression levels of a particular gene in different organs, but not comparison between expression levels of different genes. (F) Size of tissue transcriptomes. Gb Gigabases. |
|
Figure 3
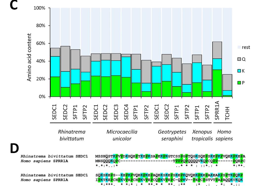
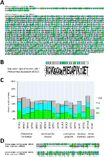
Amino acid sequences of caecilian EDC proteins are rich in glutamine, lysine and proline. (A) Amino acid sequences of Rhinatrema bivittatum SEDC proteins. (B) Sequence logo of the repeat unit in Rhinatrema bivittatum SEDC2 based on the alignment of repeats shown in Supplementary Fig. S2. (C) Amino acid contents of EDC proteins of caecilians and Xenopus tropicalis. For comparison, the values for two human EDC proteins (SPRR1A, an SEDC protein, GenBank accession NP_001186757.1, and trichohyalin, TCHH, an SFTP, GenBank accession number NP_009044.2) are shown on the right. (D) Amino acid sequence alignment of Rhinatrema bivittatum SEDC1 and human SPRR1A. Glutamine, lysine and proline residues are highlighted by grey, blue and green shading, respectively. |
|
Figure 3
Amino acid sequences of caecilian EDC proteins are rich in glutamine, lysine and proline. (A) Amino acid sequences of Rhinatrema bivittatum SEDC proteins. (B) Sequence logo of the repeat unit in Rhinatrema bivittatum SEDC2 based on the alignment of repeats shown in Supplementary Fig. S2. (C) Amino acid contents of EDC proteins of caecilians and Xenopus tropicalis. For comparison, the values for two human EDC proteins (SPRR1A, an SEDC protein, GenBank accession NP_001186757.1, and trichohyalin, TCHH, an SFTP, GenBank accession number NP_009044.2) are shown on the right. (D) Amino acid sequence alignment of Rhinatrema bivittatum SEDC1 and human SPRR1A. Glutamine, lysine and proline residues are highlighted by grey, blue and green shading, respectively. |
|
Figure 4
Scenarios for the evolution of SEDC genes in tetrapods. Two alternative scenarios (A, B) for the evolution of SEDC genes in terrestrial vertebrates are schematically depicted. Both scenarios are compatible with the arrangement of gene types in the epidermal differentiation complex (EDC) of caecilians and other main taxa of vertebrates. The relative arrangement of SEDC, SFTP and S100A genes within the EDC of each taxon is indicated on the right. |
|
Figure 4
Scenarios for the evolution of SEDC genes in tetrapods. Two alternative scenarios (A, B) for the evolution of SEDC genes in terrestrial vertebrates are schematically depicted. Both scenarios are compatible with the arrangement of gene types in the epidermal differentiation complex (EDC) of caecilians and other main taxa of vertebrates. The relative arrangement of SEDC, SFTP and S100A genes within the EDC of each taxon is indicated on the right. |
|
Figure 1. The EDC of caecilians contains SEDC genes. (A) Exon–intron structures of SEDC (single-coding-exon EDC) and S100 fused-type protein (SFTP) genes. Exons are shown as boxes in which the protein coding sequence (cds) is shaded black. (B) Alignment of the nucleotide sequences of the SEDC1 gene of Rhinatrema bivittatum (Rb) (GenBank accession number NC_042630.1, nucleotide positions are indicated above the sequence) and an RNA-seq read from the skin of this species (GenBank accession number: SRR5591419, experiment SRX2848310, read: gnl|SRA|SRR5591419.19486855.2). The TATA box is underlined. Only the first and last 5 nucleotides of the intron are shown. The sequence gap is indicated by “//”. Non-coding sequences of exons are indicated by a black box and coding sequences are shown with white fonts on black background. The amino acid sequence of the translation product is shown underneath the nucleotide sequence. (C) Structure of the EDC in amphibians in comparison to the human EDC. The genes of the chromosomal segments bordered by the conserved genes S100A11 and S100A16 in Rhinatrema bivittatum (two-lined caecilian), Microcaecilia unicolor (a common caecilian from French Guayana), Geotrypetes seraphini (Gaboon caecilian), Xenopus tropicalis (tropical clawed frog), Ambystoma mexicanum (axolotl) and Homo sapiens (human) are schematically depicted by arrows pointing in the direction of gene transcription. SEDC genes are shown as red arrows. SFTP genes are shown as blue arrows. Grey arrows indicate S100A11 and S100A16 genes. White arrows indicate other S100 genes located between S100A11 and S100A16 in amphibians. The dashed line in the human EDC indicates that only a subset of SEDC and SFTP genes and no other S100A genes are shown for lack of space. The total numbers of human SEDC and SFTP genes are indicated. |
|
Figure 2. Semiquantitative analysis of EDC gene expression in tissue transcriptomes of Rhinatrema bivittatum. (A–E) Sequence fragments of the predicted proteins as described in the “Methods” section were used as queries for tBLASTn analysis. The accession numbers for the transcriptomes were as follows: skin (SRX2848310), liver (SRX2848294), lung (SRX2848293), foregut (SRX2848291), kidney (SRX2848286), spleen (SRX2848287). Default settings of tBLASTn were used except for deactivation of the filter for low complexity regions. tBLASTn hits with 100% sequence identity to the query were counted. GAPDH was investigated as a house-keeping gene (E). Note that this analysis allows comparison of expression levels of a particular gene in different organs, but not comparison between expression levels of different genes. (F) Size of tissue transcriptomes. Gb Gigabases. |
|
Figure 3. Amino acid sequences of caecilian EDC proteins are rich in glutamine, lysine and proline. (A) Amino acid sequences of Rhinatrema bivittatum SEDC proteins. (B) Sequence logo of the repeat unit in Rhinatrema bivittatum SEDC2 based on the alignment of repeats shown in Supplementary Fig. S2. (C) Amino acid contents of EDC proteins of caecilians and Xenopus tropicalis. For comparison, the values for two human EDC proteins (SPRR1A, an SEDC protein, GenBank accession NP_001186757.1, and trichohyalin, TCHH, an SFTP, GenBank accession number NP_009044.2) are shown on the right. (D) Amino acid sequence alignment of Rhinatrema bivittatum SEDC1 and human SPRR1A. Glutamine, lysine and proline residues are highlighted by grey, blue and green shading, respectively. |
|
Figure 4. Scenarios for the evolution of SEDC genes in tetrapods. Two alternative scenarios (A, B) for the evolution of SEDC genes in terrestrial vertebrates are schematically depicted. Both scenarios are compatible with the arrangement of gene types in the epidermal differentiation complex (EDC) of caecilians and other main taxa of vertebrates. The relative arrangement of SEDC, SFTP and S100A genes within the EDC of each taxon is indicated on the right. |