XB-ART-60787
Development
2024 Jul 01;15113:. doi: 10.1242/dev.202234.
Show Gene links
Show Anatomy links
Cerebellar granular neuron progenitors exit their germinative niche via BarH-like1 activity mediated partly by inhibition of T-cell factor.
Bou-Rouphael J, Doulazmi M, Eschstruth A, Abdou A, Durand BC.
???displayArticle.abstract???
Cerebellar granule neuron progenitors (GNPs) originate from the upper rhombic lip (URL), a germinative niche in which developmental defects produce human diseases. T-cell factor (TCF) responsiveness and Notch dependence are hallmarks of self-renewal in neural stem cells. TCF activity, together with transcripts encoding proneural gene repressors hairy and enhancer of split (Hes/Hey), are detected in the URL; however, their functions and regulatory modes are undeciphered. Here, we established amphibian as a pertinent model for studying vertebrate URL development. The amphibian long-lived URL is TCF active, whereas the external granular layer (EGL) is non-proliferative and expresses hes4 and hes5 genes. Using functional and transcriptomic approaches, we show that TCF activity is necessary for URL emergence and maintenance. We establish that the transcription factor Barhl1 controls GNP exit from the URL, acting partly through direct TCF inhibition. Identification of Barhl1 target genes suggests that, besides TCF, Barhl1 inhibits transcription of hes5 genes independently of Notch signaling. Observations in amniotes suggest a conserved role for Barhl in maintenance of the URL and/or EGL via co-regulation of TCF, Hes and Hey genes.
???displayArticle.pubmedLink??? 38860486
???displayArticle.link??? Development
???displayArticle.grants??? [+]
RS19/75-52 Ligue Contre le Cancer, CNRS - UMR7622 Centre National de la Recherche Scientifique, CNRS - UMR7622 Sorbonne Universite, Ministere de l'Enseignement superieur, de la Recherche et de l'Innovation, UMR7622 Centre National de la Recherche Scientifique, Sorbonne Université, Le ministère de la Recherche et de l'Enseignement supérieur
Species referenced: Xenopus tropicalis Xenopus laevis
Genes referenced: atoh1 barhl1 barhl2 gns hes4 hes5 hes5.2 lef1 myc mycn neurod1 notch1 otx2 pax6 tcf7 tcf7l1 tcf7l2 tle4 wnt2b wnt8b zic3
???displayArticle.antibodies??? H3f3a Ab9
Lines/Strains: ???displayArticle.morpholinos??? barhl1 MO1 barhl1 MO2
gRNAs referenced: barhl1 gRNA1 barhl1 gRNA2 barhl gRNA3
???displayArticle.disOnts??? Joubert syndrome [+]
medulloblastoma
developmental disorder of mental health
Dandy-Walker syndrome
developmental coordination disorder
Phenotypes: Xla Wt + barhl1(Fig 2 C abcd) [+]
Xla Wt + barhl1 MO(Fig 3 A a' a""B C D a)
Xla Wt + barhl1 MO(Fig. 5 Acdefg)
Xla Wt + barhl1 MO(Fig5 Ba)
Xla Wt + barhl1 MO(Fig S3 C)
Xla Wt + barhl1 MO(Fig. S3 D)
Xla Wt + barhl1 MO
Xla wt +tcf7l1-delta_ctnnb1-GR(Fig 2 A a a' a'', b b' b'', c; B abcd)
Xla wt +tcf7l1-delta_ctnnb1-GR(Fig. 5Bbc)
Xtr.Tg(WntREs:dEGFP){Vlemx} + barhl1 MO(Fig. 4. Cbc)
Xla Wt + barhl1 MO(Fig. 5 Acdefg)
Xla Wt + barhl1 MO(Fig5 Ba)
Xla Wt + barhl1 MO(Fig S3 C)
Xla Wt + barhl1 MO(Fig. S3 D)
Xla Wt + barhl1 MO
Xla wt +tcf7l1-delta_ctnnb1-GR(Fig 2 A a a' a'', b b' b'', c; B abcd)
Xla wt +tcf7l1-delta_ctnnb1-GR(Fig. 5Bbc)
Xtr.Tg(WntREs:dEGFP){Vlemx} + barhl1 MO(Fig. 4. Cbc)
???attribute.lit??? ???displayArticles.show???
|
|
Fig. 1. Temporal and spatial expression pattern of genes involved in granule neuron progenitor development. (A) Neural tube dissection and analysis. (Aa) Representation of stage (st.) 45 X. laevis embryo. After in situ hybridization, neural tubes are dissected, as indicated on the right (entire neural tube) and in Ab, which focuses on rhombomere 1. The proliferation marker nmyc is expressed in the upper rhombic lip (URL) (blue arrow) and the ventricular zone VZ (white arrow). Red dotted line delineates rhombomere 1 (R1), which is located caudal to the midbrain-hindbrain boundary (MHB). nmyc marks proliferating progenitors at the boundary between R1 and R2, and is used as a marker of the caudal limit of the cerebellar primordium. The cerebellar plate (CP) is indicated (green arrow). (Ac) A stage 42 Xenopus half R1. (B-H) In situ hybridization analysis of granule neuron progenitor (GNP) markers in X. laevis embryos at the indicated Nieuwkoop and Faber stages. Dorsal (a,b), lateral (a',b'). Key: CP, cerebellar plate; VZ, ventricular zone; URL, upper rhombic lip; EGL, external granule layer; R, rhombomere; MHB, midbrain-hindbrain boundary. Scale bars: 150 um. |
|
|
Fig. 1. Temporal and spatial expression pattern of genes involved in granule neuron progenitor development. (A) Neural tube dissection and analysis. (Aa) Representation of stage (st.) 45 X. laevis embryo. After in situ hybridization, neural tubes are dissected, as indicated on the right (entire neural tube) and in Ab, which focuses on rhombomere 1. The proliferation marker nmyc is expressed in the upper rhombic lip (URL) (blue arrow) and the ventricular zone VZ (white arrow). Red dotted line delineates rhombomere 1 (R1), which is located caudal to the midbrain-hindbrain boundary (MHB). nmyc marks proliferating progenitors at the boundary between R1 and R2, and is used as a marker of the caudal limit of the cerebellar primordium. The cerebellar plate (CP) is indicated (green arrow). (Ac) A stage 42 Xenopus half R1. (B-H) In situ hybridization analysis of granule neuron progenitor (GNP) markers in X. laevis embryos at the indicated Nieuwkoop and Faber stages. Dorsal (a,b), lateral (a',b'). (B-D) From stages 41 to 48, stem/progenitor markers atoh1 (Ba-b'), nmyc (Ca-b), hes5.1 (Da,a') and hes4 (Db,b') display strong expression in the URL and in the external granular layer (EGL). (E-G) At stage 41, committed GNP markers pax6 (Ea,a') and barhl1 (Fa,a'), together with the differentiation marker neurod1 (Ga,a), are detected in the caudal EGL and the CP. (Ha-b) otx2 expression is first detected in caudal EGL and within the CP at stage 48 (Hb,b'). As development proceeds, transcripts for these markers are detected in the CP and their expression significantly increases in this area (Eb,b'-Gb,b'). Fully differentiated granule neurons (GNs) settling in the internal granule layer (IGL) are stained for neurod1, as observed in lateral views of stage 48 X. laevis embryos. The CP is devoid of atoh1, hes5.1, hes4 and nmyc expression. CP, cerebellar plate; VZ, ventricular zone; URL, upper rhombic lip; EGL, external granule layer; R, rhombomere; MHB, midbrain-hindbrain boundary. Scale bars: 150 um. |
|
|
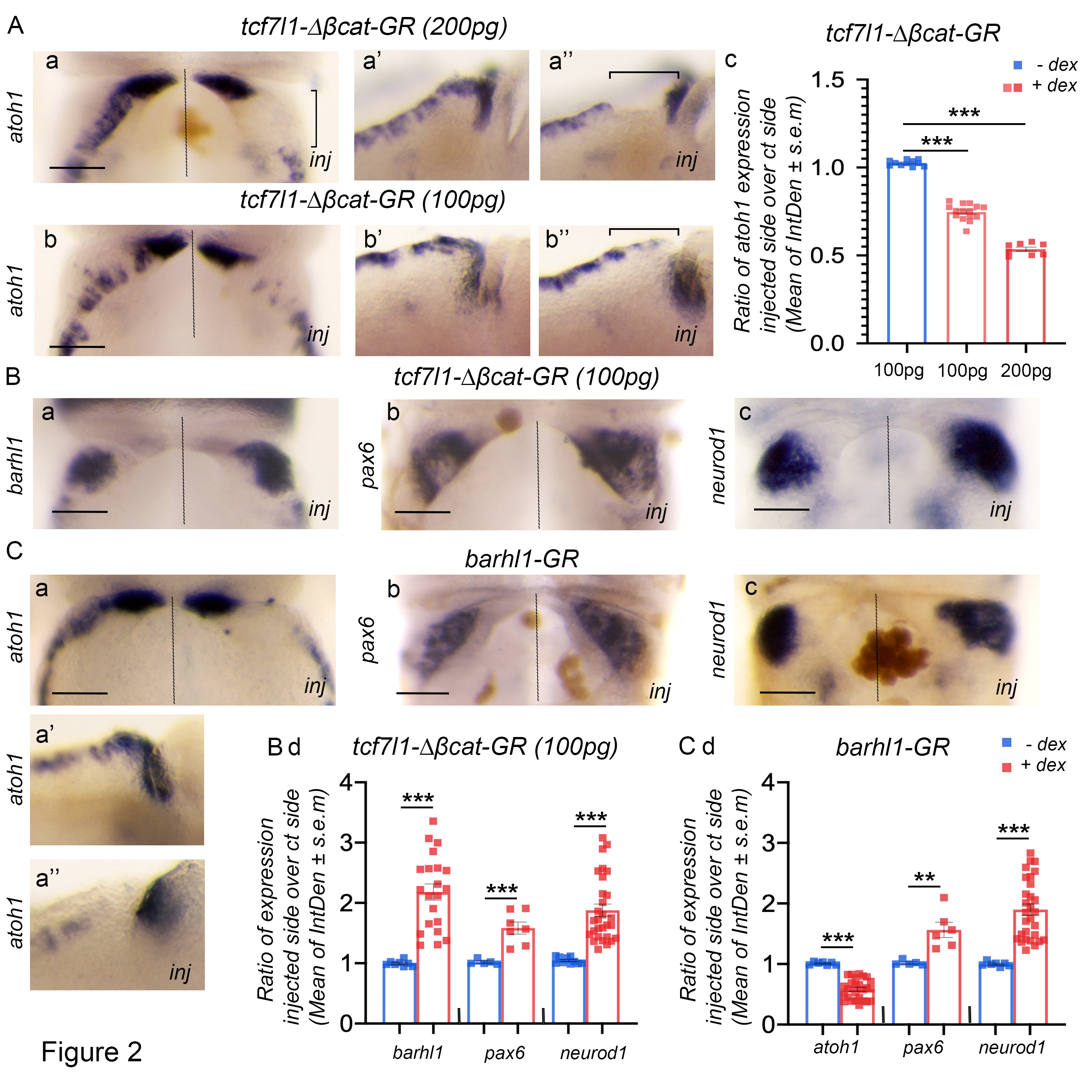
Fig. 2. TCF activity is required for the induction of the upper rhombic lip and its inhibition by Barhl1 is necessary for the proper progression of granule neuron progenitor development. (A) Overexpression of tcf7l1-delta Beta-cat-GR inhibits and/or abolishes atoh1 expression in a dose-dependent manner. In situ hybridization analysis of atoh1 expression in rhombomere 1 (R1) showing dorsal views (a,b) and lateral views (a',a'',b',b'') of control sides (a',b') and injected sides (a'',b'') of stage 45 X. laevis embryos unilaterally injected with 200 pg (a-a'') or 100 pg (b-b'') of tcf7l1-delta Beta-cat-GR. The non-injected side is an internal control. (B) Forced expression of tcf7l1-delta Beta-cat-GR at low doses stimulates granule neuron progenitor (GNP) differentiation. In situ hybridization analysis of the commitment and/or differentiation markers barhl1, pax6 and neurod1 (a-c) in stage 45 X. laevis embryos unilaterally injected with 100 pg of tcf7l1-delta Beta-cat-GR. (C) barhl1 overexpression phenocopies the defects of tcf7l1dn overexpression. Dorsal views showing atoh1, barhl1 and neurod1 (a-c) expression in R1 primordium of stage 45 X. laevis embryos injected with mBarhl1GR (200 pg). Lateral views of atoh1 expression in control side (a') and injected side (a'') are shown. (Ac,Bd,Cd) Integrated densities (IntDen) of marker expressions were measured. Ratio of marker expression in injected side over control side is shown. Data are mean +/-s.e.m. The result from each tadpole is represented by a square. Dotted lines separate injected and control sides. Scale bars: 150 um. Square brackets delineate R1 in A. Dex, dexamethasone; inj, injected side. Statistical analysis: (Ac) one-way ANOVA (F(2,31)=437.5; P<0.001) followed by a post-hoc Tukeys test; (Bd,Cd) unpaired Students t-test. **P0.01; ***P0.001. |
|
|
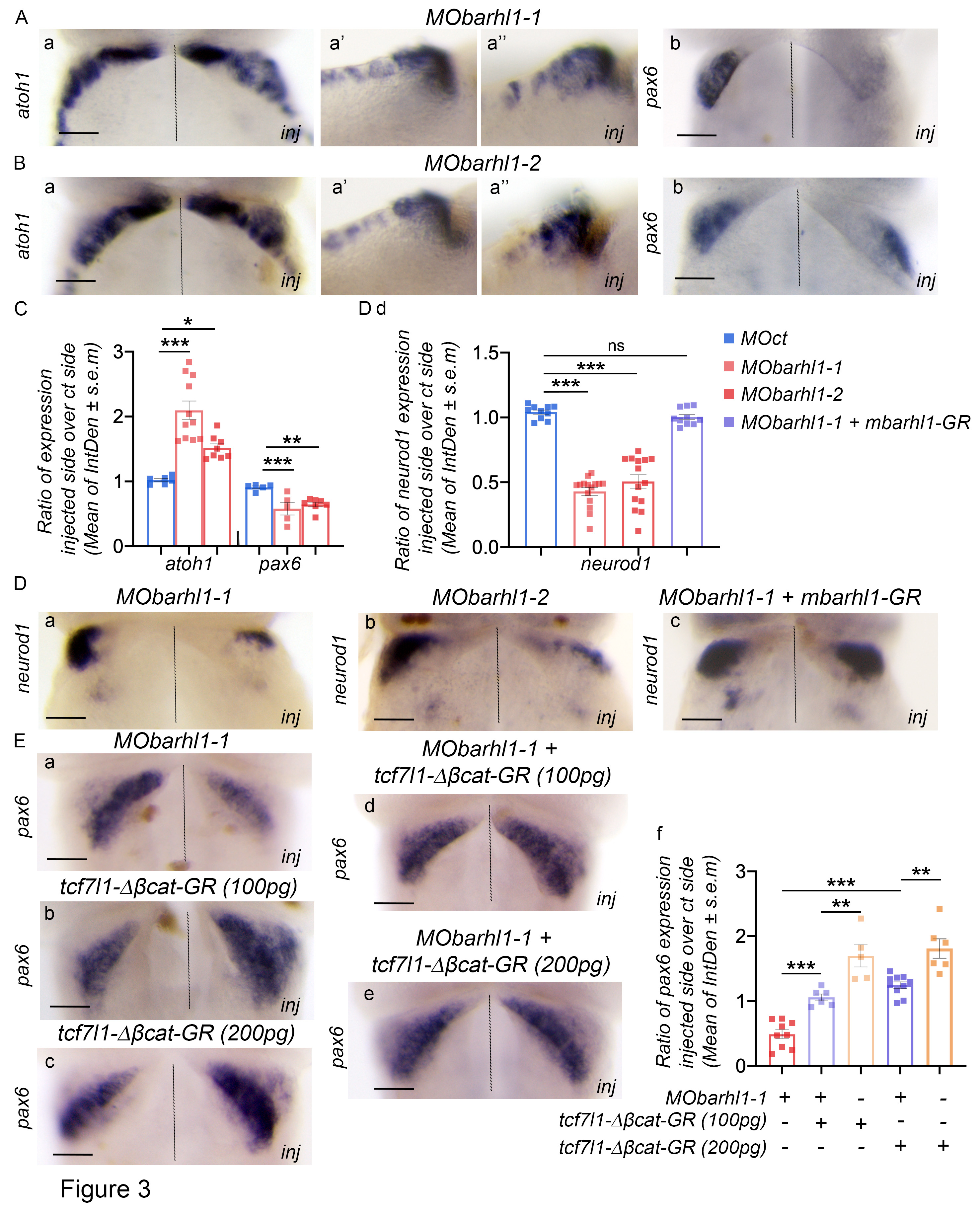
Fig. 3. In the cerebellar upper rhombic lip, antagonistic activities of Barhl1 and TCF are required for proper development of granule neuron progenitors. (A-D) Morpholino (MO)-mediated inhibition of Barhl1 induces an ectopic expansion of atoh1 in the upper rhombic lip (URL) and cerebellar plate, and delays granule neuron progenitor (GNP) differentiation. (A,B,D,E) In situ hybridization of stage 45 X. laevis embryos unilaterally injected with (A) MObarhl1-1 (15 ng) and (B) MObarhl1-2 (20 ng). The non-injected side is an internal control. Dorsal views of atoh1 (Aa,Ba), pax6 (Ab,Bb) and neurod1 (Da,Db) in the cerebellar anlage. Lateral views of atoh1 expression in control (Aa',Ba') and injected (Aa'',Ba'') sides. (C) Quantification of A and B. (Da-c) The MObarhl1 phenotype is rescued by mBarhl1 overexpression. In situ hybridization of neurod1 expression in embryos co-injected with MObarhl1-1 and mBarhl1 mRNA. (Dd) Quantification of D. (E) Inhibition of TCF activity compensates for Barhl1 depletion. In situ hybridization analysis of pax6 expression in the cerebellar anlage in stage 48 X. laevis embryos unilaterally injected with (Ea) MObarhl1-1 (15 ng), (Eb) tcf7l1-delta-Beta-cat-GR at 100 pg and (Ec) tcf7l1-delta-Beta-cat-GR at 200 pg. pax6 expression was rescued when MObarhl1-1 (15 ng) was co-injected with tcf7l1-delta-Beta-cat-GR at 100 pg (Ed) and at 200 pg (Ee). (C,Dd,Ef) Quantification. Ratio of marker expression in injected side over control side is indicated as mean +/-s.e.m. The result from each tadpole is represented by a square. Dotted lines separate injected and control sides. Scale bars: 150 m. inj, injected side. Statistical analysis: (C) for atoh1, one-way ANOVA [F(2,21)=19.9; P<0.001] followed by post-hoc Tukeys test; (C) for pax6, one-way ANOVA [F(2,14)=8.63; P=0.004] followed by post-hoc Tukeys test; (Dd) KruskalWallis test (Chi square=35.6; P<0.001, d.f.=3) followed by a post-hoc Nemenyi test; (Ef) one-way ANOVA [F(4,31)=32.9; P<0.001] followed by post-hoc Tukeys test. Data are means.e.m.*P0.05; **P0.01; ***P0.001. |
|
|
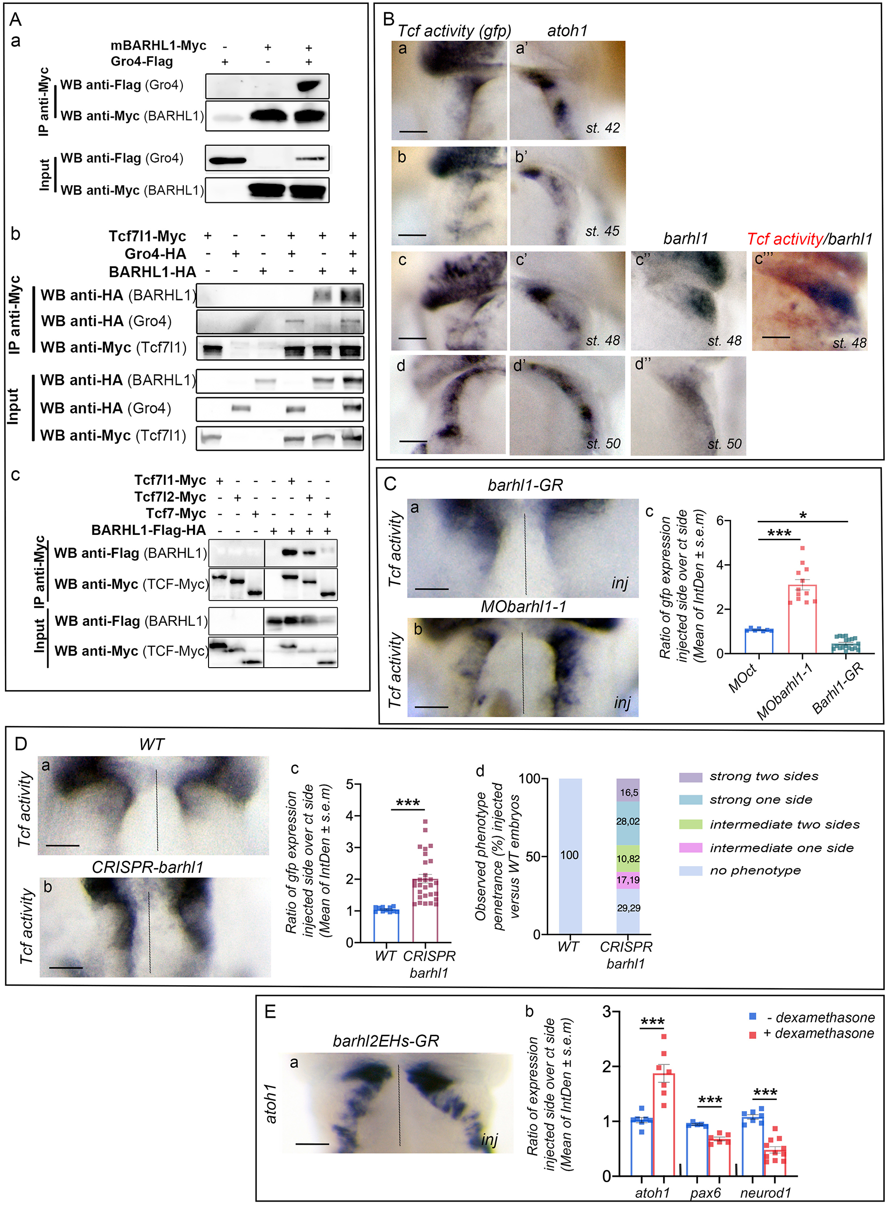
Fig. 4. Barhl1 physically interacts with Tcf7l1 and Gro, and limits TCF transcriptional activity. (A) HEK293T cells were transfected with plasmids encoding indicated tagged proteins. Cell lysates were immunoprecipitated (IP) using anti-cMyc antibody. Input and IP samples were subjected to western blot analysis using indicated antibodies. Equal amounts of protein lysates were loaded onto SDS gels. (Aa) Barhl1 interacts with Groucho 4 (Gro4) and Tcf7l1. (Ab) The interaction between Barhl1 and Tcf7l1 is detected in the presence and in the absence of Gro. (Ac) Barhl1 interacts with Tcf7l1, Tcf7l2 and Tcf7. (B) TCF activity is detected in the upper rhombic lip (URL) in an area overlapping that of atoh1, and complementary to that of barhl1. In situ hybridization in the X. tropicalis pbin7LefdGFP line at indicated stages (st.) showing gfp (TCF activity) (Ba,b,c,d), atoh1 (Ba',b',c',d') and barhl1 (Bc'',d'') expression patterns. (Bc) Double in situ hybridization showing expression of barhl1 (blue) and gfp (red). Dorsal views of one side of the embryos are shown. (C,D) Barhl1 limits TCF transcriptional activity in vivo. In situ hybridization analysis of gfp expression in X. tropicalis pbin7LefdGFP embryos injected either unilaterally with (Ca) mBarhl1GR (200 pg) and (Cb) MObarhl1-1, or before division with (Db) Crispr-barhl1. Embryos injected with Crispr-barhl1 were compared with their wild-type (WT) siblings. (Dd) Percentage of phenotype penetrance in CRISPR barhl1-injected tadpoles. (E) Interaction between Barhl1 and Gro is required for Barhl1 function. mBarhl2EHsGR contains only the two EH1 motifs of Barhl2 and acts as a dominant negative by capturing Gro. (Ea) In situ hybridization showing atoh1 expression in injected versus control side. (Cc,Dc,Eb) Quantification. Integrated densities (IntDen) of marker expression are measured. The ratio of marker expression in injected side over control side is represented and indicated as mean +/-s.e.m. The result from each tadpole is represented by a square. Percentage of phenotype penetrance is quantified in embryos injected with Crispr and/or barhl1 versus wild-type embryos based on indicated criteria. Dotted lines separate injected and control sides. Scale bar: 150 um. inj, injected side. Statistical analysis: (Cc) one-way ANOVA [F(2,35)=111,3; P<0.001] followed by post-hoc Tukeys test; (Dc,Eb) unpaired, two-tailed Students t-test. Data are presented as means.e.m. *P0.05; ***P0.001. |
|
|
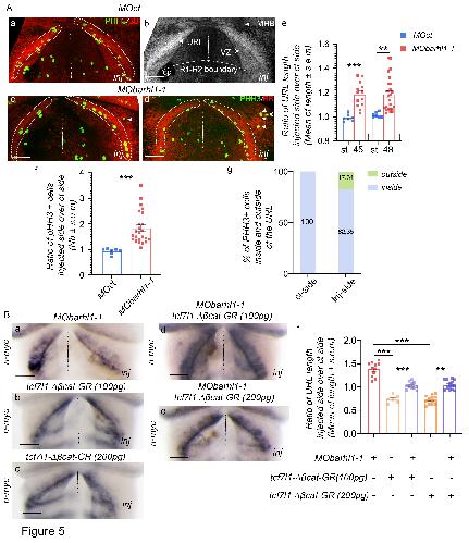
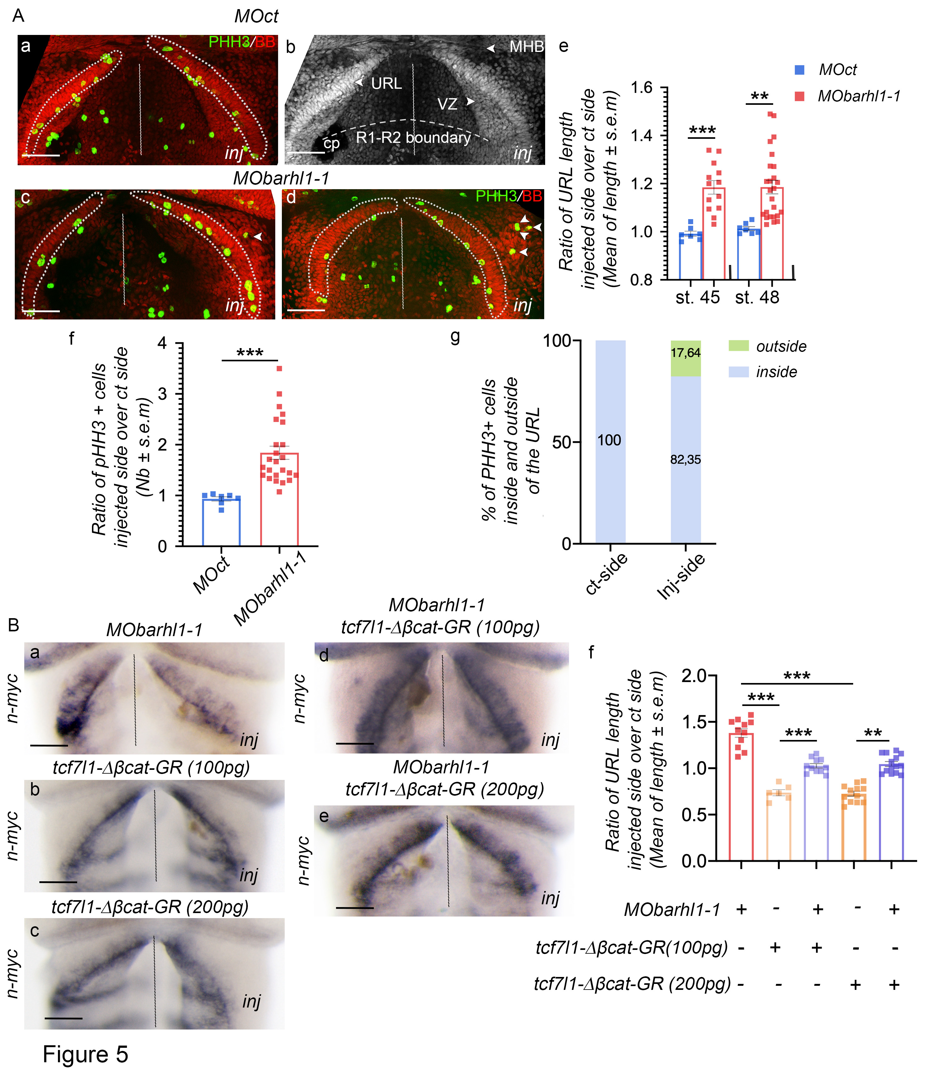
Fig. 5. In the upper rhombic lip, Barhl1 activity as an inhibitor of TCF transcription is required for granule neuron progenitors to exit their germinative zone and become post-mitotic. (A) Barhl1 knockdown (KD) induces an increase in the upper rhombic lip (URL) length that is associated with increased proliferation within this compartment. (a-d) Imaging of the cerebellar anlage of stage 48 X. laevis tadpoles unilaterally injected with MOct and MObarhl1-1 (15 ng). Collected neural tubes were stained for the mitotic marker phosphohistone-H3 (PHH3) (green) merged with bisbenzimide (BB) (red). In Xenopus, the external granular layer (EGL) is devoid of proliferating cells. (e-g) Quantification of A. (e,f) The ratio of (e) measured URL length and (f) PHH3+ cells in injected side over control side are represented. The result from each tadpole is represented by a square. (Ac,d) PHH3-positive cells are ectopically detected in the cerebellar plate (white arrowheads) of injected embryos. (g) Percentage of PHH3+ cells located inside the URL compared with those located outside the URL were quantified on the injected side and on the control side. (e) The Barhl1 KD-induced increase in URL length is rescued upon co-inhibiting TCF activity. (B) In situ hybridization analysis of nmyc expression in the cerebellar anlage of stage 48 X. laevis embryos unilaterally injected with (Ba) MObarhl1-1 (15 ng), (Bb) tcf7l1-delta-Beta-cat-GR at 100 pg and (Bc) tcf7l1-delta-Beta-cat-GR at 200 pg. nmyc marks the boundaries between different rhombomeres, which allows the exact measurement of URL length. URL length was rescued when MObarhl1-1 (15 ng) was co-injected with tcf7l1-delta-Beta-cat-GR at 100 pg (Bd) or at 200 pg (Be). (Bf ) Ratio of URL length in injected side over control side. Data are means.e.m. The result from each tadpole is represented by a square. Vertical lines separate injected and control sides. Scale bars: 150 m. inj, injected side; cp, choroid plexus; URL, upper rhombic lip; VZ, ventricular zone; R1-R2, rhombomere 1 and 2; MHB, midbrain-hindbrain boundary. Statistical analysis: (Ae,Af) unpaired Students t-test; (Bf) one-way ANOVA [F(4,49)=65.1; P<0.001] followed by post-hoc Tukeys test. **P0.01; ***P0.001. |
|
|
Fig. 6. RNA-sequencing data processing and analysis. (A) Differentially expressed gene (DEG) visualization heatmap displaying expression profiles of most significantly upregulated and downregulated DEGs for each condition (MObarhl1-1 versus MOct; MObarhl1-2 versus MOct). Each row represents a gene; each column represents a sample. Results are shown as a gradient from blue (downregulated) to dark orange (upregulated). The heatmap was generated using R package. (B) Volcano plots showing a selection of significant DEGs with pAdj<0.001 in (left) MObarhl1-1 versus MOct and (right) MObarhl1-2 versus MOct. Upregulated genes with Log2FC>0.4 and downregulated genes with Log2FC<0.4 are shown. Red and blue dots indicate significant DEGs that are upregulated and downregulated, respectively. Grey dots indicate RNAs with non-significant differences. PCA and volcano plots were generated using Galaxy. (C,D) Gene ontology enrichment comparison. The altered molecular functions (C, y-axis) and biological processes (D, y-axis) for selected upregulated (C; Log2FC0.5, PAdj<0.001) and downregulated (D; Log2FC-0.5, PAdj<0.001) DEGs. Enrichment analysis comparing functional profiles among MObarhl1-1 and MObarhl1-2 was performed on the DEGs common to both conditions. Results are visualized as a dot plot based on indicated gene counts and adjusted P-values for enrichment. Dot size corresponds to the count of differentially expressed genes associated with the molecular function or the biological pathway; dot color refers to the adjusted P-value for enrichment. (E,F) Barhl1 (E) and TCF cis regulatory motifs (CRM) (F) in regulatory regions of MOBarhl1 DEGs: pie chart of the percentage of MObarhl1 DEGs located 5 kb or 30 kb upstream or downstream of their TSS, as indicated. (G) In situ hybridization analysis of three DEGs: dorsal views of the R1 territory of stage 42 X. laevis embryos unilaterally injected with MObarhl1-1 using hes5.1 as an in situ hybridization probe. (Ga) hes5.1, (Gb) hes5.1 with DMSO, (Gc) hes5.1 with LY411575, (Gd) quantification, and (Ge) total and average size of the hes5.1 expression area in embryos grown in LY411757 relative to embryos grown in DMSO. The result from each tadpole is represented by a square. inj, injected side. Statistical analysis was carried out using a unpaired, two-tailed Students t-test. *P0.05; **P0.01. |
|
|
Figure S1. Granule neuron progenitors' development in X. laevis Spatial and temporal expression of key markers of GNPs development in the cerebellar anlage of X. laevis at indicated stages (st.). Shown are (A-Ea) dorsal view of st. 38 and (A-E) dorsal (b) and lateral (b) views of st. 45 X. laevis neural tubes stained with indicated markers. (A) atoh1 expression is detected in the URL (B) the proliferation marker nmyc is expressed in the URL, the VZ, and in proliferating progenitors at the boundaries between the rhombomeres (R). (C) pax6+ GNPs are first detected around st. 38 in amphibian. (C, D) pax6 and barhl1 mark the committed GNPs while (E) neurod1 is expressed in differentiated GNs. (F) Dorsal views of st. 38, 45 and 48 showing absence of barhl2 expression in the R1 of amphibian. Scale bar 150m. |
|
|
Figure S2. Experimental procedure and constructs (A) Representation of the injection procedure. mRNAs of the different constructs used in this study (B) were co-injected with a tracer - gfp mRNA in X. laevis and mcherry mRNA in X. tropicalis - into one dorsal blastomere at the four/eight-cell stage embryo. Unilaterally injected embryos were selected. On the right is the image of a stage 48 X. laevis embryo injected with gfp as tracer. Injected and wild-type embryos were left to develop at 18C. For embryos injected with inducible constructs, half of the injected embryos were treated with 10M dexamethasone at stage 35, while the other half were untreated and used as control. Embryos were fixed at different stages and used for further analysis by ISH. (B) Schematic representation of the different constructs used in this study. Construct organization is indicated in the drawings. Tcf7l1delta betacat-GR lacks the Beta-catenin-binding domain (BCBD) at its N-terminal region (yellow). Absence of this domain reinforces its repressive activity. It contains the DNA- binding domain which contains a High-Mobility Group box (HMG-box) (green) and a Nuclear Localization Signal (NLS) (grey). The DNA-binding domain is preceded by a less well-defined binding sequence for the Groucho/Transducin-like enhancer of split (Gro/TLE) (Gro-binding sequence, GBS) (red). The Context-dependent Regulatory Domain (CRD) is encoded by three exons and is flanked by two small motifs LVPQ shown in blue at its N-terminal end, and SxxSS shown in pink at its C terminal end. The long (E) tail of Tcf7l1 (light blue) contains two C- terminal-binding protein (CtBP) motifs (PLDLS) (purple). This construct is inducible and contains at its Carboxyl (C) terminal end a glucocorticoid receptor/ligand binding domain (GR/LBD). xBarhl1 and mBarhl1 are composed of the full length Barhl1 structure including both N-terminal Engrailed Homology motifs (EH1) (grey and orange), the NLS (light green) followed by the homeodomain (HD) (yellow). xBarhl1 is Flag-tagged. mBarhl1 is Myc tagged. mBarhl1-HA-GR is HA tagged and is inducible. Inducible mBarhl2EHs-GR contains the two EH domains and acts as dominant negative. Western blot was carried out on extract from embryos injected with the mBarhl1-HA-GR and mBarhl2EHs-GR constructs and their expression validated. Samples were separated by SDS-page and detected by immunoblotting with anti-Ha, anti-Flag, anti-Myc, or anti-Barhl2. On the right are shown the molecular weights in kDa. n-inj: non-injected. |
|
|
Figure S3. Morpholino-mediated depletion of xBarhl1 and its impact on GNPs development (Aa-c) MObarhl1-1 and MObarhl1-2 specifically block translation of xbarhl1 mRNA. (a, b) Morpholino (MO) oligonucleotides were designed to target the translation initiation site of X. laevis and X. tropicalis (XL/XT) barhl1 mRNA. MObarhl1-1 and MObarhl1-2 do not hybridize with mouse Barhl1 and X. laevis barhl2 mRNAs. X. tropicalis were injected with MObarhl1-1. Red characters indicate nucleotides that do not hybridized with MObarhl1-1 and MObarhl1-2. (c) Western blot on extracts from X. laevis embryos injected with flag-tagged xbarhl1 (xbarhl1- flag) together with MObarhl1-1, or MObarhl1-2, or control MO (MOct). myc-tagged mBarhl1 (mBarhl1-myc) was co-injected with MObarhl1-1. MObarhl1-1 and MObarhl1-2 induced a dramatic decrease in xBarhl1 protein levels without affecting those of mBarhl1-myc, while MOct had no effect on xBarhl1 expression. Membranes were incubated with stripping buffer to eliminate primary anti-flag and secondary antibodies. Asterisk indicates post-stripping xBarhl1- flag corresponding band. Actin was used as loading control to confirm that levels of proteins loaded are equal across the gel. (B) Injection of MOct didnt induce any significant effect. in situ hybridization analysis of atoh1, pax6 and neurod1 expressions in stage 45 X. laevis embryos injected with MOct (20ng). (C-D) Analysis of MObarhl1-1 effect at stage 41 and stage 48. ISH analysis of X. laevis embryos injected with MObarhl1-1 (15ng) report a significant increase in atoh1 expression and a dramatic decrease in the commitment/differentiation markers pax6 and neurod1 at stage 41 and stage 48. Scale bar 150m. |
|
|
Figure S4 (A) in situ hybridization analysis of gfp expression (Tcf activity) performed on X. tropicalis pbin7LefdGFP line injected with morpholino control (MOct). (B) in situ hybridization analysis showing decreased expression of neurod1 and pax6 in embryos unilaterally injected with barhl2EHs-GR. inj: injected side. Scale bar 150m. (B) Efficiency of CRISPR/Cas9- mediated mutation of Barhl1 in X. tropicalis using T7E1 assay. Representative gel images displaying Polymerase Chain Reaction (PCR) products amplified from genomic DNA isolated from non-injected embryos (ninj) and from embryos injected (inj) with CRISPRbarhl1-1; CRISPRbarhl1-2; CRISPRbarhl1-3 mixed (a) or each alone (b-c-d) and treated (+T7 digestion) or not (ct: control) with T7E1. PCR product size is 430bp in ct samples. |
|
|
Figure S5. Analysis of count data from RNAseq and Work Flow. (A) Dispersion plot showing the dispersion estimates for each gene separately (black points), and the dispersions’ dependence on the mean of normalized counts (red line). Final estimates are represented by blue points. The blue circles are genes which have high gene-wise dispersion estimates. (B) Principal Component Analysis (PCA) plots were obtained based on RNAseq data aligned with STAR and reads counted using feature-counts. Three samples have been generated for each condition. Sample groups are represented by different colors as indicated. Each dot refers to a sample. Samples showing similar gene expression profiles are clustered together. (C) Scheme of the RNA-seq work flow (see Star Methods for details) (D) Venn-Diagram showing the distribution of DEGs between MObarhl1-1 vs MOct and MObarhl1- 2 vs MOct. The numbers of DEGs with pAdj<0.001 exclusively expressed by each subset and genes overlapping between both conditions are indicated. Green represents MObarhl1-1 vs MOct and light red represents MObarhl1-2 vs MOct. Venn diagram is generated using Galaxy. |
