Click here to close Hello! We notice that you are using Internet Explorer, which is not supported by Xenbase and may cause the site to display incorrectly. We suggest using a current version of Chrome, FireFox, or Safari.
XB-ART-60786
Cell Commun Signal 2019 Dec 23;171:170. doi: 10.1186/s12964-019-0470-z.
Show Gene links Show Anatomy links

Comparative phosphorylation map of Dishevelled 3 links phospho-signatures to biological outputs.

Hanáková K, Bernatík O, Kravec M, Micka M, Kumar J, Harnoš J, Ovesná P, Paclíková P, Rádsetoulal M, Potěšil D, Tripsianes K, Čajánek L, Zdráhal Z, Bryja V.


???displayArticle.abstract???
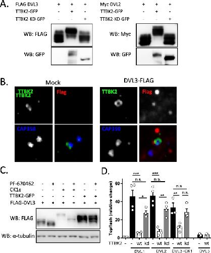
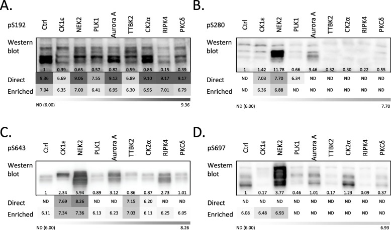
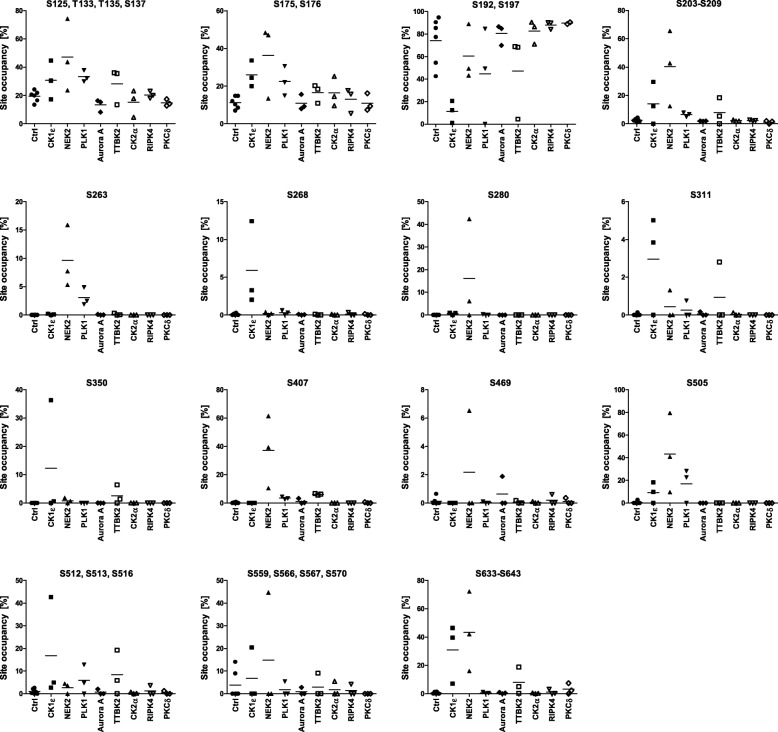
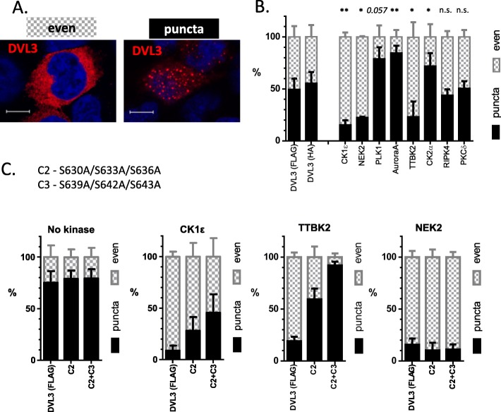
BACKGROUND: Dishevelled (DVL) is an essential component of the Wnt signaling cascades. Function of DVL is controlled by phosphorylation but the molecular details are missing. DVL3 contains 131 serines and threonines whose phosphorylation generates complex barcodes underlying diverse DVL3 functions. In order to dissect the role of DVL phosphorylation we analyzed the phosphorylation of human DVL3 induced by previously reported (CK1ε, NEK2, PLK1, CK2α, RIPK4, PKCδ) and newly identified (TTBK2, Aurora A) DVL kinases. METHODS: Shotgun proteomics including TiO2 enrichment of phosphorylated peptides followed by liquid chromatography tandem mass spectrometry on immunoprecipitates from HEK293T cells was used to identify and quantify phosphorylation of DVL3 protein induced by 8 kinases. Functional characterization was performed by in-cell analysis of phospho-mimicking/non-phosphorylatable DVL3 mutants and supported by FRET assays and NMR spectroscopy. RESULTS: We used quantitative mass spectrometry and calculated site occupancies and quantified phosphorylation of > 80 residues. Functional validation demonstrated the importance of CK1ε-induced phosphorylation of S268 and S311 for Wnt-3a-induced β-catenin activation. S630-643 cluster phosphorylation by CK1, NEK2 or TTBK2 is essential for even subcellular distribution of DVL3 when induced by CK1 and TTBK2 but not by NEK2. Further investigation showed that NEK2 utilizes a different mechanism to promote even localization of DVL3. NEK2 triggered phosphorylation of PDZ domain at S263 and S280 prevents binding of DVL C-terminus to PDZ and promotes an open conformation of DVL3 that is more prone to even subcellular localization. CONCLUSIONS: We identify unique phosphorylation barcodes associated with DVL function. Our data provide an example of functional synergy between phosphorylation in structured domains and unstructured IDRs that together dictate the biological outcome. Video Abtract.

???displayArticle.pubmedLink??? 31870452
???displayArticle.pmcLink??? PMC6927192
???displayArticle.link??? Cell Commun Signal


Genes referenced: dvl2 dvl3 nek2l plk1 ripk4 ttbk2


???attribute.lit??? ???displayArticles.show???
References [+] :
Almuedo-Castillo, Dishevelled is essential for neural connectivity and planar cell polarity in planarians. 2011, Pubmed