XB-ART-60783
Mol Cell Biochem
2024 May 01;4795:1199-1221. doi: 10.1007/s11010-023-04787-z.
Show Gene links
Show Anatomy links
The role of prickle proteins in vertebrate development and pathology.
Radaszkiewicz KA, Sulcova M, Kohoutkova E, Harnos J.
???displayArticle.abstract???
Prickle is an evolutionarily conserved family of proteins exclusively associated with planar cell polarity (PCP) signalling. This signalling pathway provides directional and positional cues to eukaryotic cells along the plane of an epithelial sheet, orthogonal to both apicobasal and left-right axes. Through studies in the fruit fly Drosophila, we have learned that PCP signalling is manifested by the spatial segregation of two protein complexes, namely Prickle/Vangl and Frizzled/Dishevelled. While Vangl, Frizzled, and Dishevelled proteins have been extensively studied, Prickle has been largely neglected. This is likely because its role in vertebrate development and pathologies is still being explored and is not yet fully understood. The current review aims to address this gap by summarizing our current knowledge on vertebrate Prickle proteins and to cover their broad versatility. Accumulating evidence suggests that Prickle is involved in many developmental events, contributes to homeostasis, and can cause diseases when its expression and signalling properties are deregulated. This review highlights the importance of Prickle in vertebrate development, discusses the implications of Prickle-dependent signalling in pathology, and points out the blind spots or potential links regarding Prickle, which could be studied further.
???displayArticle.pubmedLink??? 37358815
???displayArticle.pmcLink??? PMC11116189
???displayArticle.link??? Mol Cell Biochem
???displayArticle.grants??? [+]
GA22-06405S Grantová Agentura, Univerzita Karlova, MUNI/J/0004/2021 Grantová agentura. Masaryk University
Species referenced: Xenopus laevis
Genes referenced: akt1 clasp1 dvl2 ect2 frzb isl1 mink1 phldb1 prickle1 prickle2 rhoa rictor smurf2 vangl1
GO keywords: planar cell polarity pathway involved in axis elongation [+]
???displayArticle.disOnts??? autism spectrum disorder [+]
???attribute.lit??? ???displayArticles.show???
|
|
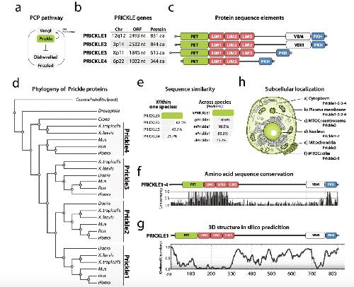
Fig. 1 a Basic PCP pathway components and their subcellular distribution. b The human PRICKLE1-4 gene locations and basic info. c Sequence elements of human PRICKLE1-4. For single sequence element description and abbreviations, see the accompanying text. d Phylogenetic analysis the of vertebrate Prickle family. Uniprot protein database was used to search for Prickle family members from main vertebrate species, which often serve as model organisms like Homo Sapiens, Pan Troglodytes, Mus musculus, Xenopus laevis, Xenopus tropicalis, and Danio rerio. We also added invertebrate species such as Ciona intestinalis, Drosophila melanogaster, and Caenorhabditis elegans as out-grouping to construct a phylogenetic tree. After collecting the relevant protein sequences, we used the MUSCLE algorithm to align the amino acid sequences and then used the Maximum Likelihood method to construct a phylogenetic tree. The tree shows the relationship of vertebrate Prickle1-4. A detailed description can be found in Data availability. e Amino acid sequence conservation in human PRICKLE1-4, compared to PRICKLE1; and individual combinations with Prickle1 isoforms across vertebrates, compared to human PRICKLE1. f Single amino acid sequence conservation in human PRICKLE1-4 showing the most conserved amino acids. g 3D structure in silico prediction for human PRICKLE1 using PONDR-Fit. Score 0.0–0.5 (the bottom part) means that the region forms the secondary structure, score 0.5–1.0 (the upper part) identifies a disordered region. h Prickle protein schematized depiction of eukaryotic cells showing six described subcellular locations of s |
|
|
Fig. 2 a Mapping the Prickle-regulated events during vertebrate development, shown on the example of mouse development. The investigated organisms are depicted on the right. Created with BioRender.com. b Developmental defects in humans, regulated by PRICKLE proteins, can be divided into two groups. Created with BioRender.com. c gnomAD-derived data showing PRICKLE gene mutations in three categories. Our analysis shows that both PRICKLE1 and PRICKLE2 are under the hard pLOF selection, as depicted by low LOEUF values. Higher (more positive) Z scores indicate that the transcript is more intolerant of variation (more constrained). See the text for explanation and abbreviations. |
|
|
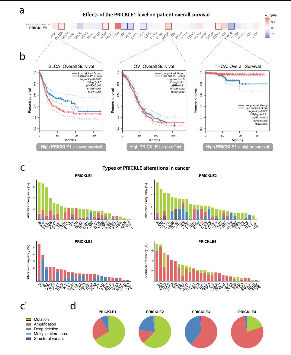
Fig. 3 a Survival heat map of PRICKLE1 across the TCGA dataset showing its expression levels. The red blocks indicate higher haz- ard risk and blue blocks indicate lower hazard risk when PRICKLE1 expression is elevated. The bold square frame indicates the statistical significance. b The diverse impact of the PRICKLE1 high (red) and low (blue) expression level on the overall survival of patients with bladder urothelial carcinoma (BLCA), ovarian serous cystadenocarcinoma (OV), and thyroid carcinoma (THCA). c PRICKLE isoforms alteration frequencies and types across TCGA cancer studies. Each column represents the indicated cancer type, and the legend (c’). The used abbreviations are explained in Supplementary Table 1. d Pie charts showing the percentage of alteration types across PRICKLE genes |
|
|
Fig. 4 Molecular mechanisms of PRICKLE-dependent signalling regulation in migrating (cancer) cells, via a small GTPases, b focal adhesions, and c AKT signalling. |
|
|
Fig. 5 Mapping of PRICKLE- regulated pathologies during the adult homeostasis in humans. Created with BioRender.com |
References [+] :
Adler,
The frizzled/stan pathway and planar cell polarity in the Drosophila wing.
2012, Pubmed
Adler, The frizzled/stan pathway and planar cell polarity in the Drosophila wing. 2012, Pubmed
Adler, Planar signaling and morphogenesis in Drosophila. 2002, Pubmed
Agajanian, Protein proximity networks and functional evaluation of the casein kinase 1 gamma family reveal unique roles for CK1γ3 in WNT signaling. 2022, Pubmed
Algahtani, A very rare form of autosomal dominant progressive myoclonus epilepsy caused by a novel variant in the PRICKLE1 gene. 2019, Pubmed
Anastas, A protein complex of SCRIB, NOS1AP and VANGL1 regulates cell polarity and migration, and is associated with breast cancer progression. 2012, Pubmed
Anderson, LIM domain proteins in cell mechanobiology. 2021, Pubmed
Antic, Planar cell polarity enables posterior localization of nodal cilia and left-right axis determination during mouse and Xenopus embryogenesis. 2010, Pubmed , Xenbase
Asad, FZD7 drives in vitro aggressiveness in Stem-A subtype of ovarian cancer via regulation of non-canonical Wnt/PCP pathway. 2014, Pubmed
Bakker, Induced Wnt5a expression perturbs embryonic outgrowth and intestinal elongation, but is well-tolerated in adult mice. 2012, Pubmed
Bassuk, A homozygous mutation in human PRICKLE1 causes an autosomal-recessive progressive myoclonus epilepsy-ataxia syndrome. 2008, Pubmed
Bosoi, Identification and characterization of novel rare mutations in the planar cell polarity gene PRICKLE1 in human neural tube defects. 2011, Pubmed
Butler, Spatial and temporal analysis of PCP protein dynamics during neural tube closure. 2018, Pubmed , Xenbase
Butler, Control of vertebrate core planar cell polarity protein localization and dynamics by Prickle 2. 2015, Pubmed , Xenbase
Butler, Planar cell polarity in development and disease. 2017, Pubmed
Capra, Predicting functionally important residues from sequence conservation. 2007, Pubmed
Carr, A Farnesyltransferase Acts to Inhibit Ectopic Neurite Formation in C. elegans. 2016, Pubmed
Carreira-Barbosa, Prickle 1 regulates cell movements during gastrulation and neuronal migration in zebrafish. 2003, Pubmed
Chan, Prickle-1 negatively regulates Wnt/beta-catenin pathway by promoting Dishevelled ubiquitination/degradation in liver cancer. 2006, Pubmed
Chen, Inducible gene trapping with drug-selectable markers and Cre/loxP to identify developmentally regulated genes. 2004, Pubmed
Chien, Mechanical strain determines the axis of planar polarity in ciliated epithelia. 2015, Pubmed , Xenbase
Cho, Clustering and negative feedback by endocytosis in planar cell polarity signaling is modulated by ubiquitinylation of prickle. 2015, Pubmed
Choy, Endomembrane trafficking of ras: the CAAX motif targets proteins to the ER and Golgi. 1999, Pubmed
Chu, Prickle3 synergizes with Wtip to regulate basal body organization and cilia growth. 2016, Pubmed , Xenbase
Chu, Wnt proteins can direct planar cell polarity in vertebrate ectoderm. 2016, Pubmed , Xenbase
Chuykin, Par3 interacts with Prickle3 to generate apical PCP complexes in the vertebrate neural plate. 2018, Pubmed , Xenbase
Ciruna, Planar cell polarity signalling couples cell division and morphogenesis during neurulation. 2006, Pubmed
Collu, Prickle is phosphorylated by Nemo and targeted for degradation to maintain Prickle/Spiny-legs isoform balance during planar cell polarity establishment. 2018, Pubmed
Copley, Postnatal refinement of auditory hair cell planar polarity deficits occurs in the absence of Vangl2. 2013, Pubmed
Cui, Disruption of planar cell polarity activity leads to developmental biliary defects. 2011, Pubmed
Cukier, Exome sequencing of extended families with autism reveals genes shared across neurodevelopmental and neuropsychiatric disorders. 2014, Pubmed
Dady, Junctional neurulation: a unique developmental program shaping a discrete region of the spinal cord highly susceptible to neural tube defects. 2014, Pubmed
Daulat, When mTORC2-AKT signaling meets cell polarity. 2016, Pubmed
Daulat, The serine/threonine kinase MINK1 directly regulates the function of promigratory proteins. 2022, Pubmed
Daulat, ECT2 associated to PRICKLE1 are poor-prognosis markers in triple-negative breast cancer. 2019, Pubmed , Xenbase
Daulat, Mink1 regulates β-catenin-independent Wnt signaling via Prickle phosphorylation. 2012, Pubmed , Xenbase
Daulat, PRICKLE1 Contributes to Cancer Cell Dissemination through Its Interaction with mTORC2. 2016, Pubmed
Davey, Planar cell polarity in moving cells: think globally, act locally. 2017, Pubmed
Dawid, LIM domains: multiple roles as adapters and functional modifiers in protein interactions. 1998, Pubmed
Deans, Asymmetric distribution of prickle-like 2 reveals an early underlying polarization of vestibular sensory epithelia in the inner ear. 2007, Pubmed
Delgado-Escueta, Juvenile myoclonic epilepsy of Janz. 1984, Pubmed
Ding, Identification of genes associated with gastric cancer survival and construction of a nomogram to improve risk stratification for patients with gastric cancer. 2020, Pubmed
Dorrego-Rivas, The core PCP protein Prickle2 regulates axon number and AIS maturation by binding to AnkG and modulating microtubule bundling. 2022, Pubmed
Dreyer, Vangl as a Master Scaffold for Wnt/Planar Cell Polarity Signaling in Development and Disease. 2022, Pubmed
Dyberg, Planar cell polarity gene expression correlates with tumor cell viability and prognostic outcome in neuroblastoma. 2016, Pubmed
Edgar, MUSCLE: multiple sequence alignment with high accuracy and high throughput. 2004, Pubmed
Etheridge, Murine dishevelled 3 functions in redundant pathways with dishevelled 1 and 2 in normal cardiac outflow tract, cochlea, and neural tube development. 2008, Pubmed
Fassio, SYN1 loss-of-function mutations in autism and partial epilepsy cause impaired synaptic function. 2011, Pubmed
Felipe Lima, EMT in Breast Carcinoma-A Review. 2016, Pubmed
Fisher, Sequence-based exon prediction around the synaptophysin locus reveals a gene-rich area containing novel genes in human proximal Xp. 1997, Pubmed
Galea, Planar cell polarity aligns osteoblast division in response to substrate strain. 2015, Pubmed
Gao, Planar cell polarity in vertebrate limb morphogenesis. 2013, Pubmed
Gibbs, Prickle1 mutation causes planar cell polarity and directional cell migration defects associated with cardiac outflow tract anomalies and other structural birth defects. 2016, Pubmed
Groza, The International Mouse Phenotyping Consortium: comprehensive knockout phenotyping underpinning the study of human disease. 2023, Pubmed
Guertin, Ablation in mice of the mTORC components raptor, rictor, or mLST8 reveals that mTORC2 is required for signaling to Akt-FOXO and PKCalpha, but not S6K1. 2006, Pubmed
Guindon, New algorithms and methods to estimate maximum-likelihood phylogenies: assessing the performance of PhyML 3.0. 2010, Pubmed
Guo, A Spatiotemporal Requirement for Prickle 1-Mediated PCP Signaling in Eyelid Morphogenesis and Homeostasis. 2018, Pubmed
He, Targeting PI3K/Akt signal transduction for cancer therapy. 2021, Pubmed
Hernández-Negrete, P-Rex1 links mammalian target of rapamycin signaling to Rac activation and cell migration. 2007, Pubmed
Hong, Therapeutic strategies for autism: targeting three levels of the central dogma of molecular biology. 2023, Pubmed
Huang, Cell cortex regulation by the planar cell polarity protein Prickle1. 2022, Pubmed , Xenbase
Iakoucheva, The importance of intrinsic disorder for protein phosphorylation. 2004, Pubmed
Jacinto, SIN1/MIP1 maintains rictor-mTOR complex integrity and regulates Akt phosphorylation and substrate specificity. 2006, Pubmed
Jacinto, Mammalian TOR complex 2 controls the actin cytoskeleton and is rapamycin insensitive. 2004, Pubmed
Jakobsen, Novel asymmetrically localizing components of human centrosomes identified by complementary proteomics methods. 2011, Pubmed
Jenny, Prickle and Strabismus form a functional complex to generate a correct axis during planar cell polarity signaling. 2003, Pubmed , Xenbase
Jiang, PRICKLE1, a Wnt/PCP signaling component, is overexpressed and associated with inferior prognosis in acute myeloid leukemia. 2021, Pubmed
Jiang, WNT5A inhibits metastasis and alters splicing of Cd44 in breast cancer cells. 2013, Pubmed
Jones, The rapid generation of mutation data matrices from protein sequences. 1992, Pubmed
Justilien, Oncogenic activity of Ect2 is regulated through protein kinase C iota-mediated phosphorylation. 2011, Pubmed
Kadrmas, The LIM domain: from the cytoskeleton to the nucleus. 2004, Pubmed
Karczewski, The mutational constraint spectrum quantified from variation in 141,456 humans. 2020, Pubmed
Katoh, Identification and characterization of human PRICKLE1 and PRICKLE2 genes as well as mouse Prickle1 and Prickle2 genes homologous to Drosophila tissue polarity gene prickle. 2003, Pubmed , Xenbase
Kaucká, Asymmetry of VANGL2 in migrating lymphocytes as a tool to monitor activity of the mammalian WNT/planar cell polarity pathway. 2015, Pubmed
Kaucká, The planar cell polarity pathway drives pathogenesis of chronic lymphocytic leukemia by the regulation of B-lymphocyte migration. 2013, Pubmed
Kechagia, Integrins as biomechanical sensors of the microenvironment. 2019, Pubmed
Keller, Mechanisms of convergence and extension by cell intercalation. 2000, Pubmed
Kunimoto, Distinct overlapping functions for Prickle1 and Prickle2 in the polarization of the airway epithelium. 2022, Pubmed
Lamming, Inhibition of the Mechanistic Target of Rapamycin (mTOR)-Rapamycin and Beyond. 2016, Pubmed
Lamouille, TGF-β-induced activation of mTOR complex 2 drives epithelial-mesenchymal transition and cell invasion. 2012, Pubmed
Landin Malt, Wnts regulate planar cell polarity via heterotrimeric G protein and PI3K signaling. 2020, Pubmed
Lansbergen, CLASPs attach microtubule plus ends to the cell cortex through a complex with LL5beta. 2006, Pubmed
Lefort, SMS: Smart Model Selection in PhyML. 2017, Pubmed
Lim, Prickle1 promotes focal adhesion disassembly in cooperation with the CLASP-LL5β complex in migrating cells. 2016, Pubmed
Liu, PRICKLE1 × FOCAD Interaction Revealed by Genome-Wide vQTL Analysis of Human Facial Traits. 2021, Pubmed
Liu, Null and hypomorph Prickle1 alleles in mice phenocopy human Robinow syndrome and disrupt signaling downstream of Wnt5a. 2014, Pubmed
Luga, Exosomes mediate stromal mobilization of autocrine Wnt-PCP signaling in breast cancer cell migration. 2012, Pubmed
Machacek, Coordination of Rho GTPase activities during cell protrusion. 2009, Pubmed
Mapp, Zebrafish Prickle1b mediates facial branchiomotor neuron migration via a farnesylation-dependent nuclear activity. 2011, Pubmed
Martin, Spatio-temporal co-ordination of RhoA, Rac1 and Cdc42 activation during prototypical edge protrusion and retraction dynamics. 2016, Pubmed
Maurer-Stroh, Protein prenyltransferases. 2003, Pubmed
Megagiannis, Reversibility and therapeutic development for neurodevelopmental disorders, insights from genetic animal models. 2022, Pubmed
Mei, Adult restoration of Shank3 expression rescues selective autistic-like phenotypes. 2016, Pubmed
Mei, Functional characterization of Prickle2 and BBS7 identify overlapping phenotypes yet distinct mechanisms. 2014, Pubmed
Mei, Mechanisms of prickle1a function in zebrafish epilepsy and retinal neurogenesis. 2013, Pubmed
Mohanty, CRISPR-based kinome-screening revealed MINK1 as a druggable player to rewire 5FU-resistance in OSCC through AKT/MDM2/p53 axis. 2022, Pubmed
Narimatsu, Regulation of planar cell polarity by Smurf ubiquitin ligases. 2009, Pubmed
Nie, Abnormal morphology and function in retinal ganglion cells derived from patients-specific iPSCs generated from individuals with Leber's hereditary optic neuropathy. 2023, Pubmed
Nishikawa, Localization of Core Planar Cell Polarity Proteins, PRICKLEs, in Ameloblasts of Rat Incisors: Possible Regulation of Enamel Rod Decussation. 2015, Pubmed
Okumura, 3p interstitial deletion including PRICKLE2 in identical twins with autistic features. 2014, Pubmed
Ossipova, The involvement of PCP proteins in radial cell intercalations during Xenopus embryonic development. 2015, Pubmed , Xenbase
Oteiza, Planar cell polarity signalling regulates cell adhesion properties in progenitors of the zebrafish laterality organ. 2010, Pubmed
Paemka, Seizures are regulated by ubiquitin-specific peptidase 9 X-linked (USP9X), a de-ubiquitinase. 2015, Pubmed
Paemka, PRICKLE1 interaction with SYNAPSIN I reveals a role in autism spectrum disorders. 2013, Pubmed
Panková, The molecular mechanisms of transition between mesenchymal and amoeboid invasiveness in tumor cells. 2010, Pubmed
Pessoa, Editorial: Altered Expression of Proteins in Cancer: Function and Potential Therapeutic Targets. 2022, Pubmed
Piel, Centrosome-dependent exit of cytokinesis in animal cells. 2001, Pubmed
Prasad, WNT5A signaling impairs breast cancer cell migration and invasion via mechanisms independent of the epithelial-mesenchymal transition. 2016, Pubmed
Putnová, Angled Growth of the Dental Lamina Is Accompanied by Asymmetrical Expression of the WNT Pathway Receptor Frizzled 6. 2017, Pubmed
Reynolds, VANGL1 rare variants associated with neural tube defects affect convergent extension in zebrafish. 2010, Pubmed
Ridley, Rho GTPase signalling in cell migration. 2015, Pubmed
Ross, Modeling neuronal consequences of autism-associated gene regulatory variants with human induced pluripotent stem cells. 2020, Pubmed
Russo, The use of iPSC technology for modeling Autism Spectrum Disorders. 2019, Pubmed
Sala, The PET and LIM1-2 domains of testin contribute to intramolecular and homodimeric interactions. 2017, Pubmed
Sarbassov, Rictor, a novel binding partner of mTOR, defines a rapamycin-insensitive and raptor-independent pathway that regulates the cytoskeleton. 2004, Pubmed
Senchenko, Novel tumor suppressor candidates on chromosome 3 revealed by NotI-microarrays in cervical cancer. 2013, Pubmed
Shi, Planar cell polarity regulators in asymmetric organogenesis during development and disease. 2023, Pubmed
Shimojo, REST/NRSF-interacting LIM domain protein, a putative nuclear translocation receptor. 2003, Pubmed
Shindo, PCP-dependent transcellular regulation of actomyosin oscillation facilitates convergent extension of vertebrate tissue. 2019, Pubmed , Xenbase
Silverman, Reconsidering animal models used to study autism spectrum disorder: Current state and optimizing future. 2022, Pubmed
Smolen, Rheumatoid arthritis. 2018, Pubmed
Sowers, Defective motile cilia in Prickle2-deficient mice. 2014, Pubmed
Sowers, Disruption of the non-canonical Wnt gene PRICKLE2 leads to autism-like behaviors with evidence for hippocampal synaptic dysfunction. 2013, Pubmed
Stehbens, CLASPs link focal-adhesion-associated microtubule capture to localized exocytosis and adhesion site turnover. 2014, Pubmed
Strutt, Reciprocal action of Casein Kinase Iε on core planar polarity proteins regulates clustering and asymmetric localisation. 2019, Pubmed
Sun, Upregulation of Prickle2 Ameliorates Alzheimer's Disease-Like Pathology in a Transgenic Mouse Model of Alzheimer's Disease. 2020, Pubmed
Sweede, Structural and membrane binding properties of the prickle PET domain. 2008, Pubmed
Tang, The roles and regulation of the actin cytoskeleton, intermediate filaments and microtubules in smooth muscle cell migration. 2017, Pubmed
Tao, Mutations in prickle orthologs cause seizures in flies, mice, and humans. 2011, Pubmed
Tao, Mouse prickle1, the homolog of a PCP gene, is essential for epiblast apical-basal polarity. 2009, Pubmed , Xenbase
Tao, Nuclear localization of Prickle2 is required to establish cell polarity during early mouse embryogenesis. 2012, Pubmed
Tarchini, New insights into regulation and function of planar polarity in the inner ear. 2019, Pubmed
Teufel, Characterization of OEBT, a LIM protein. 2005, Pubmed
Tian, Hypermethylation of PI3K-AKT signalling pathway genes is associated with human neural tube defects. 2022, Pubmed
Tippmann, Analysis for free: comparing programs for sequence analysis. 2004, Pubmed
Torban, Planar cell polarity pathway in kidney development, function and disease. 2021, Pubmed
Truszkowski, Maximum Likelihood Phylogenetic Inference is Consistent on Multiple Sequence Alignments, with or without Gaps. 2016, Pubmed
UniProt Consortium, UniProt: the Universal Protein Knowledgebase in 2023. 2023, Pubmed
Veeman, Zebrafish prickle, a modulator of noncanonical Wnt/Fz signaling, regulates gastrulation movements. 2003, Pubmed
Vicente-Manzanares, Non-muscle myosin II takes centre stage in cell adhesion and migration. 2009, Pubmed
Vladar, Airway epithelial homeostasis and planar cell polarity signaling depend on multiciliated cell differentiation. 2016, Pubmed
Vladar, Microtubules enable the planar cell polarity of airway cilia. 2012, Pubmed
Vladar, Noncanonical Wnt planar cell polarity signaling in lung development and disease. 2020, Pubmed
Voineagu, Transcriptomic analysis of autistic brain reveals convergent molecular pathology. 2011, Pubmed
Wallingford, Neural tube closure and neural tube defects: studies in animal models reveal known knowns and known unknowns. 2005, Pubmed
Wallingford, We Are All Developmental Biologists. 2019, Pubmed
Wallingford, Xenopus Dishevelled signaling regulates both neural and mesodermal convergent extension: parallel forces elongating the body axis. 2001, Pubmed , Xenbase
Wallingford, Neural tube closure requires Dishevelled-dependent convergent extension of the midline. 2002, Pubmed , Xenbase
Wan, Prickle1 regulates differentiation of frontal bone osteoblasts. 2018, Pubmed
Wen, Planar cell polarity pathway genes and risk for spina bifida. 2010, Pubmed , Xenbase
Yamashita, Asymmetric inheritance of mother versus daughter centrosome in stem cell division. 2007, Pubmed
Yang, Morin Acts as a USP7 Inhibitor to Hold Back the Migration of Rheumatoid Arthritis Fibroblast-Like Synoviocytes in a "Prickle1-mTORC2" Dependent Manner. 2021, Pubmed
Yang, Prickle1 stunts limb growth through alteration of cell polarity and gene expression. 2013, Pubmed
Yang, Prickle1 regulates neurite outgrowth of apical spiral ganglion neurons but not hair cell polarity in the murine cochlea. 2017, Pubmed
Yin, Comparison of phenotypes between different vangl2 mutants demonstrates dominant effects of the Looptail mutation during hair cell development. 2012, Pubmed
Yin, Cooperation of polarized cell intercalations drives convergence and extension of presomitic mesoderm during zebrafish gastrulation. 2008, Pubmed
Yu, PRICKLE3 linked to ATPase biogenesis manifested Leber's hereditary optic neuropathy. 2020, Pubmed
Yuan, Planar cell polarity signaling in the uterus directs appropriate positioning of the crypt for embryo implantation. 2016, Pubmed
Zallen, Planar polarity and tissue morphogenesis. 2007, Pubmed
Zhang, A lateral signalling pathway coordinates shape volatility during cell migration. 2016, Pubmed
Zhou, PRICKLE1 promotes gastric cancer metastasis by activating mTOR signaling. 2021, Pubmed
