Click here to close
Hello! We notice that you are using Internet Explorer, which is not supported by Xenbase and may cause the site to display incorrectly.
We suggest using a current version of Chrome,
FireFox, or Safari.
Heliyon
2024 Jun 15;1011:e32243. doi: 10.1016/j.heliyon.2024.e32243.
Show Gene links
Show Anatomy links
Interactions between genistein and Wnt pathway in colon adenocarcinoma and early embryos.
Azbazdar Y, Sosa EA, Monka J, Kurmangaliyev YZ, Tejeda-Muñoz N.
???displayArticle.abstract???
The Wnt signaling pathway is one of the most ancient and pivotal signaling cascades, governing diverse processes in development and cancer regulation. Within the realm of cancer treatment, genistein emerges as a promising candidate due to its multifaceted modulation of various signaling pathways, including the Wnt pathway. Despite promising preclinical studies, the precise mechanisms underlying genistein's therapeutic effects via Wnt modulation remain elusive. In this study, we unveil novel insights into the therapeutic mechanisms of genistein by elucidating its inhibitory effects on Wnt signaling through macropinocytosis. Additionally, we demonstrate its capability to curtail cell growth, proliferation, and lysosomal activity in the SW480 colon adenocarcinoma cell model. Furthermore, our investigation extends to the embryonic context, where genistein influences gene regulatory networks governed by endogenous Wnt pathways. Our findings shed light on the intricate interplay between genistein, Wnt signaling, membrane trafficking, and gene regulation, paving the way for further exploration of genistein's therapeutic potential in cancer treatment strategies.
Fig. 1. Genistein Inhibits Activation of Wnt Pathway and Cell Proliferation
(A-F) Genistein blocks activation of the Wnt pathway by LiCl and inhibits β-catenin stabilization in HEK 293 cells
(B) Control (untreated cells).
(C) Genistein treatment (500 μM for 3 h).
(D) LiCl treatment (40 mM for 3 h) results in increased β-catenin levels.
(E) Genistein + LiCl treatment. No increase in β-catenin levels.
(F) BAR Luciferase assay of β-catenin activity levels for the same experiments as inB-E.
(G) Cell proliferation assay in SW480 cells was reduced after genistein treatment (250 μM).
All experiments with cultured cells were repeated in at least 3 biological replicates. Red: β-catenin; blue: nuclei. Scale bar, 10 μm. Error bars denote
SEM (n ≥ 3) (*P < 0.05,**P < 0.01, ****P < 0.0001). (For interpretation of the references to color in this figure legend, the reader is referred to the
Web version of this article.)
Fig. 2. Genistein Inhibits Macropinocytosis in Colon Cancer Cells
(A-D) Illustration of the cell membrane with genistein inhibiting macropinocytosis.
(B–B′) TMR-dx (red, 1 mg/mL) uptake in SW480 cells after 1 h of incubation (control)
(C–C′) Same as B–B′ after overnight genistein treatment (250μM). The TMR-dx uptake was reduced.
(D) TMR-dx uptake quantification for B–C’. Percentage of cells with detectable TMR-dx signal.
(E–K) Genistein reduces cell growth in SW480 spheroids
(F) SW480 spheroids at 96 h of inverted drop culture visualized in bright-field (see Methods).
(G) SW480 spheroids with the same conditions as F after the overnight genistein treatment (250 μM), the sizes of spheroids in 3D culture were
reduced.
(H) Quantification of the spheroid area from F and G.
(I) TMR-dx (red, 1 mg/mL) uptake in spheroids.
(J) After the overnight genistein treatment (250 μM), the TMR-dx uptake was reduced in cells treated with the same conditions as I.
(K) TMR-dx uptake quantification for I and J.
All experiments with cultured cells were repeated in at least 3 biological replicates.Eight spheroids were plated per replicate. Scale bars, B–C′10 μm;
F-J 500 μm. Error bars denote SEM (n ≥ 3) (**P < 0.01, ***P < 0.001).). (For interpretation of the references to color in this figure legend, the
reader is referred to the Web version of this article.)
Fig. 3. Genistein Reduces Lysosome Formation and β-catenin Levels in Colon Cancer Cells
(A) Genistein reduces multivesicular body formation (MVB) in SW480 cells.
(B–B″) Untreated (control) SW480 cells have high levels of lysosomes visualized by MVB marker CD63 (green) and high levels of nuclear β-catenin
(red).
(C–C″) Cells with identical treatment as (B)-(B″) after the overnight genistein treatment (250 μM). Genistein treatment reduces both CD63 and
β-catenin and CD63 levels.
All experiments with cultured cells were repeated in at least 3 biological replicates. Blue: nuclei. Scale bar, 10 μm. (For interpretation of the references to color in this figure legend, the reader is referred to the Web version of this article.)
Fig. 4. Genistein Inhibits Head Formation in Early Embryos via Wnt signaling
(A) Xenopus embryos at tadpole stage. A, anterior; P, posterior.
(B) Same as A after genistein treatment (500 μM) from the 4-cell stage until the 9.5 stage (early gastrula). Genistein treatment results in ventralized
embryos.
(C and D) Same conditions as A and B. A pan-neuronal marker Sox2 is visualized by in situ hybridization.
(C′ and D′) Same as C and D. Frontal view showing the reduction in the head formation (white arrow).
(E–F) Same conditions as A and B. A forebrain/midbrain marker Otx2 is visualized by in situ hybridization.
All experiments were repeated five times. Total numbers of embryos analyzed for each condition, and percentage of embryos with reported phenotypes: A = 130, 100 %; B = 138, 93 %; C = 50, 100 %; D = 62, 91 %; E = 60, 100 %; F = 65; 92. Scale bars, 500 μm.
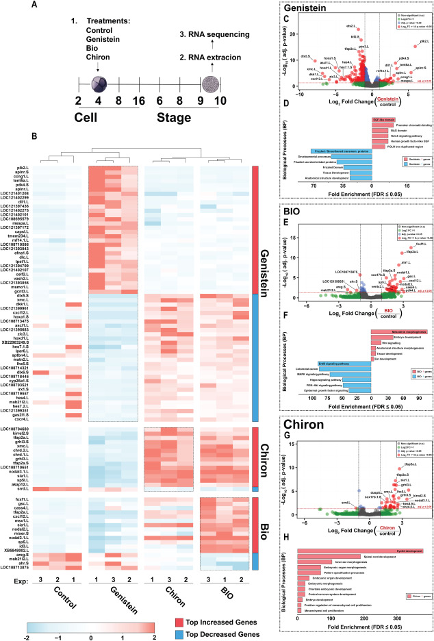
Fig. 5. Genistein Treatment Has Broad Effects on Gene Regulation in Early Embryos
(A) Experimental design. Xenopus embryos were treated with different drugs at the 4-cell stage. Total RNA was extracted at the 9.5 stage and used
for RNA sequencing. Three replicates with three embryos per replicate were used for each condition.
(B) A heatmap of expression patterns of top DEGs in each condition. For genistein, we show the top 30 upregulated and downregulated DEGs. For
BIO and Chiron, we show the top 15 upregulated DEGs (few genes were downregulated; see D and F). The pink and blue bars represent up-regulated
and down-regulated genes, respectively.
(C) Volcano plot of the differential expression analysis between control and genistein treatments. Log2-fold-change values (x-axis) and adjusted Pvalues (y-axis) are shown for each gene. Differentially expressed genes (DEGs, adjusted P < 0.05 and log2-fold-change >1) are in red. Gene names
are shown for top DEGs.
(D) Gene Ontology enrichment analysis of DEGs from panel B. The x-axis summarizes the fold enrichments of DEGs for the biological process on the
y-axis. Significance levels were computed to adjusted for multiple hypotheses testing via the -log10 of the false-discovery rate (FDR ≤0.05).
(E and F) Same as B and C for the comparison of control and BIO (30 mM, a specific inhibitor of GSK-3)
(G and H) Same as B and C for comparing control and Chiron (CHIR 99021, 60 μM). (For interpretation of the references to color in this figure
legend, the reader is referred to the Web version of this article.)
Albrecht,
GSK3 Inhibits Macropinocytosis and Lysosomal Activity through the Wnt Destruction Complex Machinery.
2020, Pubmed,
Xenbase
Albrecht,
GSK3 Inhibits Macropinocytosis and Lysosomal Activity through the Wnt Destruction Complex Machinery.
2020,
Pubmed
,
Xenbase Ali,
Targeting Ras-ERK cascade by bioactive natural products for potential treatment of cancer: an updated overview.
2022,
Pubmed Bhat,
Genistein: A Potent Anti-Breast Cancer Agent.
2021,
Pubmed Clevers,
Wnt/β-catenin signaling and disease.
2012,
Pubmed Colozza,
Maternal syntabulin is required for dorsal axis formation and is a germ plasm component in Xenopus.
2014,
Pubmed
,
Xenbase De Robertis,
The establishment of Spemann's organizer and patterning of the vertebrate embryo.
2000,
Pubmed
,
Xenbase De Robertis,
A Brief History of Xenopus in Biology.
2021,
Pubmed
,
Xenbase Ding,
Spemann organizer transcriptome induction by early beta-catenin, Wnt, Nodal, and Siamois signals in Xenopus laevis.
2017,
Pubmed
,
Xenbase Erten,
Genistein suppresses the inflammation and GSK-3 pathway in an animal model of spontaneous ovarian cancer.
2021,
Pubmed Fan,
Genistein decreases the breast cancer stem-like cell population through Hedgehog pathway.
2013,
Pubmed Faux,
Restoration of full-length adenomatous polyposis coli (APC) protein in a colon cancer cell line enhances cell adhesion.
2004,
Pubmed Hamadneh,
Upregulation of PI3K/AKT/PTEN pathway is correlated with glucose and glutamine metabolic dysfunction during tamoxifen resistance development in MCF-7 cells.
2020,
Pubmed Hirata,
Genistein downregulates onco-miR-1260b and inhibits Wnt-signalling in renal cancer cells.
2013,
Pubmed Hou,
Genistein: Therapeutic and Preventive Effects, Mechanisms, and Clinical Application in Digestive Tract Tumor.
2022,
Pubmed Huang,
The β-catenin-LINC00183-miR-371b-5p-Smad2/LEF1 axis promotes adult T-cell lymphoblastic lymphoma progression and chemoresistance.
2023,
Pubmed Jamieson,
Rac1 augments Wnt signaling by stimulating β-catenin-lymphoid enhancer factor-1 complex assembly independent of β-catenin nuclear import.
2015,
Pubmed Javed,
Genistein as a regulator of signaling pathways and microRNAs in different types of cancers.
2021,
Pubmed Ji,
Anti-inflammatory effect of genistein on non-alcoholic steatohepatitis rats induced by high fat diet and its potential mechanisms.
2011,
Pubmed Jiang,
Snai2-mediated upregulation of NADSYN1 promotes bladder cancer progression by interacting with PHB.
2024,
Pubmed Jiang,
PHB promotes bladder cancer cell epithelial-mesenchymal transition via the Wnt/β-catenin signaling pathway.
2023,
Pubmed Kallunki,
Cancer-associated lysosomal changes: friends or foes?
2013,
Pubmed Kim,
Genistein inhibits insulin-like growth factor-I receptor signaling in HT-29 human colon cancer cells: a possible mechanism of the growth inhibitory effect of Genistein.
2005,
Pubmed Kirkegaard,
Lysosomal involvement in cell death and cancer.
2009,
Pubmed Kroemer,
Lysosomes and autophagy in cell death control.
2005,
Pubmed Kucuk,
Soy foods, isoflavones, and breast cancer.
2017,
Pubmed Liu,
PI3K/AKT pathway as a key link modulates the multidrug resistance of cancers.
2020,
Pubmed Loh,
Generating Cellular Diversity and Spatial Form: Wnt Signaling and the Evolution of Multicellular Animals.
2016,
Pubmed Maamer-Azzabi,
Metastatic SW620 colon cancer cells are primed for death when detached and can be sensitized to anoikis by the BH3-mimetic ABT-737.
2013,
Pubmed MacDonald,
Wnt/beta-catenin signaling: components, mechanisms, and diseases.
2009,
Pubmed
,
Xenbase Niehrs,
The complex world of WNT receptor signalling.
2012,
Pubmed Panche,
Flavonoids: an overview.
2016,
Pubmed Pavese,
Genistein inhibits human prostate cancer cell detachment, invasion, and metastasis.
2014,
Pubmed Pintova,
ME-143 Is Superior to Genistein in Suppression of WNT Signaling in Colon Cancer Cells.
2017,
Pubmed Qi,
Genistein inhibits proliferation of colon cancer cells by attenuating a negative effect of epidermal growth factor on tumor suppressor FOXO3 activity.
2011,
Pubmed Sahin,
Soy Isoflavones in Integrative Oncology: Increased Efficacy and Decreased Toxicity of Cancer Therapy.
2019,
Pubmed Sarbassov,
Phosphorylation and regulation of Akt/PKB by the rictor-mTOR complex.
2005,
Pubmed Segditsas,
Colorectal cancer and genetic alterations in the Wnt pathway.
2006,
Pubmed Sharifi-Rad,
Genistein: An Integrative Overview of Its Mode of Action, Pharmacological Properties, and Health Benefits.
2021,
Pubmed Song,
Soy isoflavone analysis: quality control and a new internal standard.
1998,
Pubmed Spagnuolo,
Genistein and cancer: current status, challenges, and future directions.
2015,
Pubmed Su,
Effects of soy isoflavones on apoptosis induction and G2-M arrest in human hepatoma cells involvement of caspase-3 activation, Bcl-2 and Bcl-XL downregulation, and Cdc2 kinase activity.
2003,
Pubmed Swanson,
Shaping cups into phagosomes and macropinosomes.
2008,
Pubmed Tejeda-Muñoz,
Protocol for culturing and imaging of ectodermal cells from Xenopus.
2022,
Pubmed
,
Xenbase Tejeda-Muñoz,
Wnt canonical pathway activates macropinocytosis and lysosomal degradation of extracellular proteins.
2019,
Pubmed Tejeda-Muñoz,
Lysosomes are required for early dorsal signaling in the Xenopus embryo.
2022,
Pubmed
,
Xenbase Tejeda-Muñoz,
Wnt signaling in cell adhesion, development, and colon cancer.
2024,
Pubmed Tejeda-Muñoz,
Wnt, GSK3, and Macropinocytosis.
2022,
Pubmed Zhang,
Genistein attenuates WNT signaling by up-regulating sFRP2 in a human colon cancer cell line.
2011,
Pubmed Zhang,
DNA methylation and histone modifications of Wnt genes by genistein during colon cancer development.
2013,
Pubmed Zhitomirsky,
Lysosomes as mediators of drug resistance in cancer.
2016,
Pubmed Zhou,
Genistein induces apoptosis of colon cancer cells by reversal of epithelial-to-mesenchymal via a Notch1/NF-κB/slug/E-cadherin pathway.
2017,
Pubmed Zhu,
Genistein inhibits invasion and migration of colon cancer cells by recovering WIF1 expression.
2018,
Pubmed