|
Fig. 1. BET activity is required for neural crest formation. (A) In situ hybridization examining the expression of neural crest factors snai2 and foxd3 following treatment with vehicle or inhibitor (250 µM IBET, 10 µM JQ1, 100 µM AZD5153). Embryos were collected at stage 15 (mid neurula). (B) In situ hybridization examining expression of neural crest factors sox9 and snai1, epidermal marker krt12.4, mesodermal marker myoD1, placodal marker six1 and neural plate marker sox3 following treatment with vehicle or IBET. Embryos were treated at two-cell stage and collected at stage 15 (mid neurula). (C) In situ hybridization examining expression of snai2 and foxd3 in Wnt/Chrd-induced explants treated with vehicle or IBET. Explants were collected at stage 18 (late neurula). (D) In situ hybridization examining expression of neural crest factors snai2 and foxd3 following treatment with vehicle or IBET at the indicated stage (two-cell, 6.5 or 9). Embryos were collected at stages 13, 15 or 17 (early, mid or late neurula, respectively). Scale bars: 250 μm. |
|
Fig. 2. BET activity is essential for expression of pluripotency genes and proper lineage restriction. (A) In situ hybridization examining expression of tfap2a, id3, pou5f3.2, ventx2.2 and sox3 in pluripotent blastula cells following treatment with vehicle or IBET (250 µM). Embryos were treated at the two-cell stage and collected at stage 9 (late blastula). (B) In situ hybridization examining expression of tfap2a or id3 in pluripotent blastula cells following treatment with vehicle or inhibitor (250 µM IBET, 10 µM JQ1, 100 µM AZD5153). Embryos were treated at the two-cell stage and collected at stage 9 (late blastula). (C) In situ hybridization examining expression of sox3 and krt12.4 in explanted blastula caps treated with vehicle or IBET. Embryos were treated at the two-cell stage, then explants were grown in culture with sibling embryos for staging purposes and collected at stage 9 (late blastula) and stage 13 (early neurula). (D) qRT-PCR of explanted blastula caps examining expression of sox3 or krt12.4 following treatment with vehicle or IBET (250 µM). **P<0.01, ***P<0.001 (standard two-tailed t-test with two sample equal variance). Data are mean±s.e.m. Explants were treated at the two-cell stage, then explants were grown in culture with sibling embryos and collected at stage 9 (late blastula) and stage 13 (early neurula). Scale bars: 250 μm. |
|
Fig. 3. BET activity is required for the pluripotency of blastula stem cells. (A,B) In situ hybridization examining expression of mesodermal markers (xbra and myoD1; A) and endodermal markers (endodermin and sox17b; B) in blastula explants induced with activin and treated with vehicle or IBET (250 µM). Embryos were treated at the two-cell stage, then explants were grown in culture with sibling embryos for staging purposes and collected at stage 11.5 (mid-gastrula) for xbra, endodermin and sox17b expression and stage 18 (late neurula) for myoD1 expression. (C) In situ hybridization examining expression of neural markers (nrp1 and sox11) in blastula explants induced with chrd mRNA and treated with vehicle or IBET. Embryos were treated at the two-cell stage and explants were collected at stage 18 (late neurula). Scale bars: 250 μm. |
|
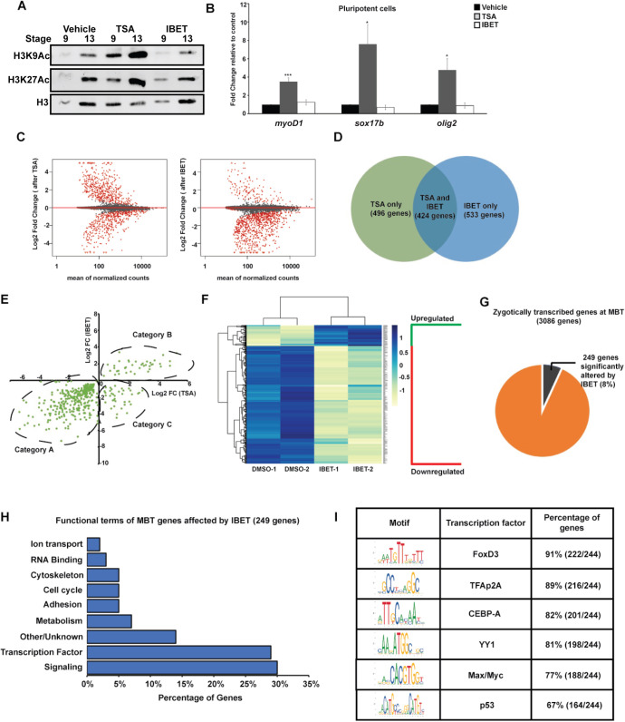
Fig. 4. BET activity is required for activation of a subset of genes at the maternal-to-zygotic transition. (A) Western blotting for H3K9Ac and H3K27Ac with animal cap explants treated with vehicle, TSA (500 nM) or IBET (250 μM). (B) qRT-PCR for lineage markers with animal cap explants treated with vehicle, TSA (500 nM) or IBET (250 μM). *P<0.05, ***P<0.001 (unpaired, two-tailed t-test). Data are mean±s.e.m. (C) MA-plot depicting global log2 fold gene expression changes in animal cap explants after TSA (left) or IBET (right) treatment. (D) Venn diagram comparing gene sets obtained from RNA-seq of animal cap explants treated with TSA/IBET. (E) Quadrant plot comparing log2 fold changes of genes altered by TSA and IBET. Category A includes genes downregulated by both TSA and IBET, category B includes genes upregulated by both TSA and IBET and category C includes genes upregulated by TSA but downregulated by IBET. (F) Heatmap of genes changed only by IBET but not TSA. (G) Pie chart depicting the genes zygotically transcribed at MZT that are affected by IBET. (H) Functional terms for zygotically transcribed mid-blastula transition (MBT) genes affected by IBET show enrichment for signaling molecules and transcription factors. (I) Motif analysis of promoters of genes altered by IBET at MBT. Enrichment is observed for transcription factor binding of known factors that have been previously characterized to be involved with BET proteins and have known functions in stem cell maintenance and neural crest formation. |
|
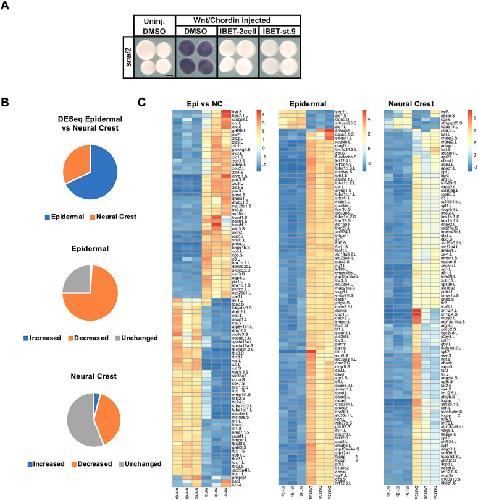
Fig. 5. Epidermal and neural crest progenitor cells possess unique gene signatures. (A) In situ hybridization examining the expression of snai2 in stage 13 Wnt/Chrd-induced explants treated with vehicle or IBET (250 μM), beginning at the two-cell stage or at stage 9. (B) Pie chart of stage 13 RNA-seq data depicting the percentage of epidermal and neural crest genes determined by comparing uninjected (epidermal) and Wnt/Chrd-induced (neural crest) explants using DESeq2 analysis, and pie charts depicting the effects of IBET treatment on those two different cell populations. (C) Heatmaps of the top 100 genes contributing to the variance between the cell populations compared in the pie charts in B. Scale bars: 250 μm. |
|
Fig. 6. Transcriptome changes in response to BET inhibition are shared across state transitions. (A) Venn diagrams depicting the overlap between genes found to be significantly altered using DESeq2 when comparing stage 13 epidermal explant response to IBET (250 μM) with stage 13 neural crest-reprogrammed explant response to IBET. Larger diagram compares total genes sets; smaller diagrams compare upregulated or downregulated gene sets. (B) Volcano plots of genes differentially expressed in stage 13 epidermal and neural crest explants in response to IBET. Genes noted are those that are downregulated in epidermal cells only (krt12.4.L, foxj1.S, mcidas.S, foxi1.S), downregulated in neural crest only (snai2.L, snai1.L, foxd3.S, pax3.L), and genes which are upregulated in both sets (efnb2.S, ccnd1.S, sgk1.L, sox11.S, sox3.S, zic1.L, pou5f3.2.S, not.L). (C) PCA plot comparing the variance between the transcriptomes of IBET-treated explants (EPIDERMIS_IBET, NeurCREST_IBET) and that of blastula and several other lineages (Neural, Mesoderm, Epidermis, NeurCREST). Aside from blastula-stage explants, explants of all other lineages were collected at stage 13. |
|
Fig. 7. Inhibition of BET activity prolongs competency to adopt a neural progenitor state. (A) Diagram of experimental design to test the competence of IBET-treated explants to respond to a neural-inducing BMP inhibitor past the time non-treated explants normally would. (B) In situ hybridization examining the expression of sox3 and krt12.4 in explanted blastula caps treated with vehicle or IBET (250 μM) from stages 9 to 11, washed into fresh 1× MMR, treated with BMPi (K02288) (20 μM) from stages 12 to 15 and then collected for analysis. Only explants treated with IBET then BMPi were able to induce a neural fate (as evidenced by expression of sox3 but not krt12.4) similar to that of explants treated with just BMPi. (C) Western blot analysis of stage 15 explants collected at same time as explants collected for in situ analysis with the same treatment schedule. Blot was probed with anti-pSmad-1,5,8 to assess levels of active BMP signaling, and anti-actin for normalization. pSmad-1,5,8 and actin were detected on the same membrane using the same secondary antibody. (D) Diagram of experimental design to test the competence of IBET-treated explants to respond to endoderm-inducing activin past the time non-treated explants normally would. (E) In situ hybridization examining expression of endodermin in explanted blastula caps treated with vehicle or IBET from stages 9 to 10.5, then treated with activin from stages 10.5 to 12, then collected for analysis. Only explants treated with activin at stages 9 through 12 showed increased expression of endodermin. (F) Model depicting two temporally distinct roles for Brd4 in the establishment and exit from pluripotency. Scale bars: 250 μm. |