|
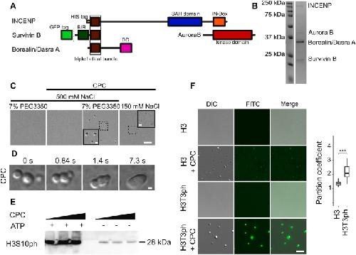
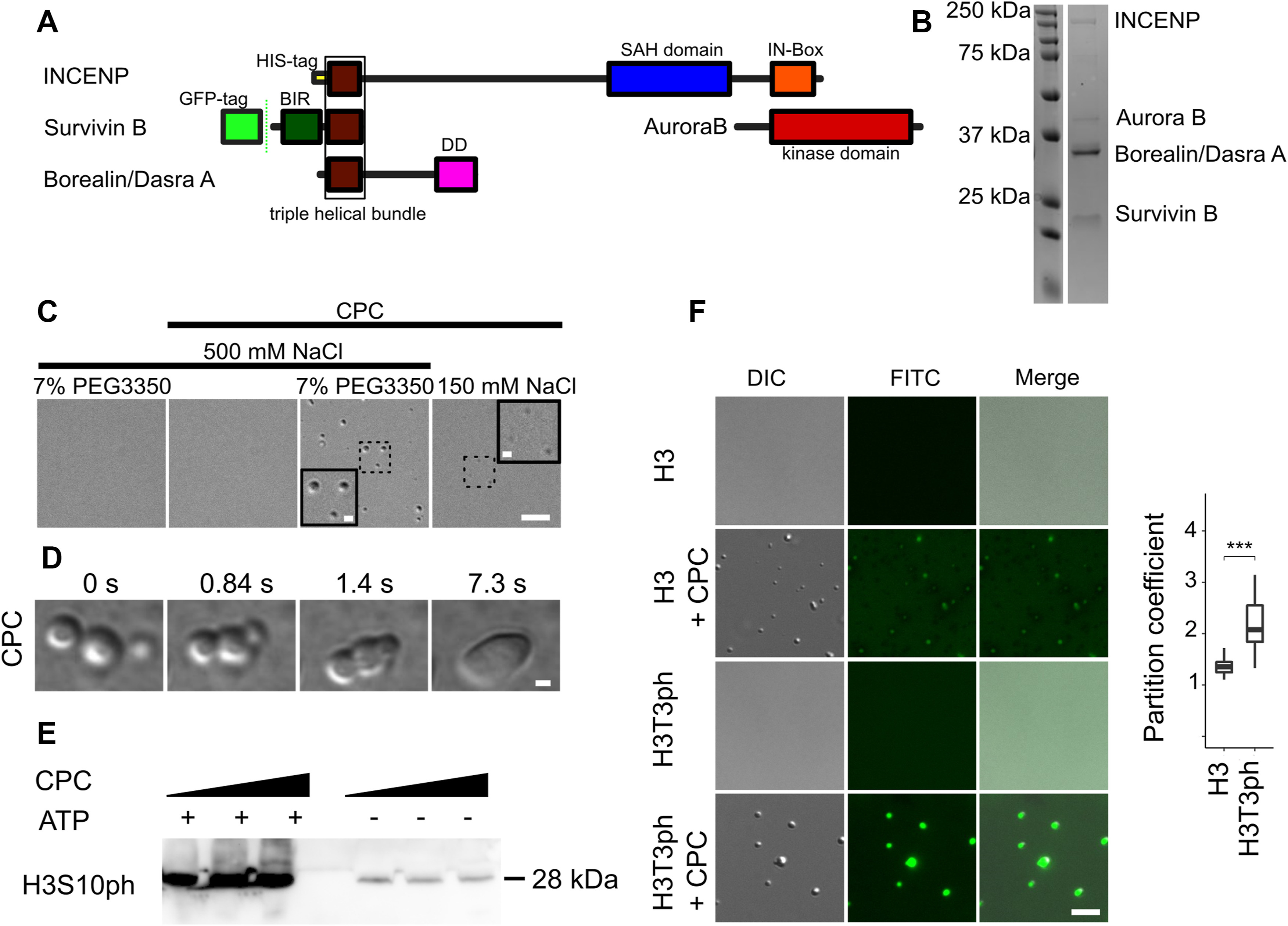
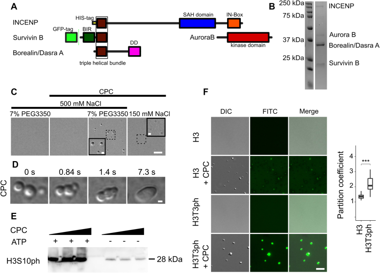
Figure 1. Recombinant CPC undergoes liquid–liquid phase separation. A, scheme of the CPC; BIR: baculovirus IAP repeat (dark green); SAH: single α-helix domain (blue); IN-Box: INCENP conserved box (red); DD—dimerization domain (magenta); triple helical bundle composed of the N terminus of Borealin and INCENP and the C terminus of Survivin (brown); Aurora kinase B domain (dark red). B, Coomassie-stained SDS-PAGE of purified recombinant CPC. C, differential interference contrast (DIC) of CPC condensates; scale bar represents 5 μm. Insets showed magnified views of dotted regions; scale bar represents 1 μm. D, DIC images demonstrating fusion of CPC coacervates; scale bar represents 1 μm. E, phase-separated CPC contains active kinase as measured by H3S10ph immunoblot after incubation with histone H3 Ser10 and ATP in the presence of 0.25, 0.5, and 1 μM LLPS CPC. F, phase-separated CPC retains the ability to specifically bind H3T3ph peptides. DIC and fluorescence images showing partitioning of histone H3T3ph (1–21)-FITC and H3T3 (1–21)-FITC into CPC condensates. Plot to the right shows calculated partition coefficient of H3T3ph (1–21)-FITC peptide (n = 42) and H3T3 (1–21)-FITC peptide (n = 42) into coacervates. Experiment was repeated twice; p = 2.2 × 10−16; scale bar represents 5 μm. Statistical analysis was performed by applying Kolmogorov–Smirnov test, ∗p < 0.05, ∗∗p < 0.01, ∗∗∗p < 0.001. Box and whisker graph represents the median (central line), 25th to 75th percentile (bounds of the box), and 5th to 95th percentile (whiskers). DIC, differential interference contrast; LLPS, liquid–liquid phase separation. |
|
Figure 2. CPC coacervates generate bundles of MTs. A, CPC condensates concentrate free tubulin. DIC and fluorescence images of rhodamine-labeled tubulin dimers partitioning into CPC coacervates (n = 43). Experiment was repeated multiple times during the course of the project using different CPC preps (n = 3 preps). Box and whisker graph represents the median (central line), 25th to 75th percentile (bounds of the box), and 5th to 95th percentile (whiskers). B, CPC condensates generate tapered MT bundles in the presence of GTP. GFP-CPC was incubated with rhodamine-labeled tubulin and GTP as indicated. Experiment was repeated twice. C, bundles of MTs generated in the presence of phase-separated CPC imaged by TIRF microscopy after the indicated time. Experiment was repeated multiple times during the course of the project using three different CPC preps; scale bar for A, B, and C represents 5 μm. D, cryo-EM images of bundles of MTs generated by the CPC. E, 3D reconstruction of single MTs generated by the CPC. Cryo-EM measurements were done twice from two independent CPC preps. CPC, chromosomal passenger complex; DIC, differential interference contrast; MT, microtubule; TIRF, total internal reflection fluorescence. |
|
Figure 3. MTs induce phase separation of CPC. About 100 nM of GMpCpp-stabilized rhodamine-labeled MTs induced phase separation of 1 μM soluble GFP-CPC as imaged by TIRF microscopy; scale bar for gray scale images represent 5 μm; scale bar for pseudo-colored inset represents 1 μm. The top panel shows soluble GFP-CPC/CPC sample; middle panel shows CPC phase separation induced by PEG; the bottom panel shows CPC phase separation induced by MTs (conditions without PEG). For reference, image to the right shows GMpCpp-stabilized rhodamine-labeled single MTs (not bundled) before the incubation with the CPC; scale bar represents 5 μm. Experiment was repeated twice. CPC, chromosomal passenger complex; MT, microtubule; TIRF, total internal reflection fluorescence. |
|
Figure 4. MTs generated by LLPS CPC are oriented with plus ends inside the CPC condensate. A, an example of single Cy5-labeled MT bundle with kinesin-GFP molecules (green dots); scale bar represents 5 μm.
Movie S1
shows the movement of the kinesins toward the CPC droplet (at the bottom of the image). B, representative kymographs (from two independent experiments with 92 tracks) of kinesin-1-GFP molecules moving on bundle of MTs generated by the CPC. Scale bar represents blue—1 s and red—1 μm. C, classification of MT bundles based on predominant direction of kinesin-1-GFP movements relative to CPC condensate: toward (defined as ≥75% of recorded kinesin movements on given bundle toward CPC condensate), or away (≥75% movements away from CPC condensate), or in both directions (multidirectional, remaining bundles). CPC, chromosomal passenger complex; LLPS, liquid–liquid phase separation; MT, microtubule. |
|
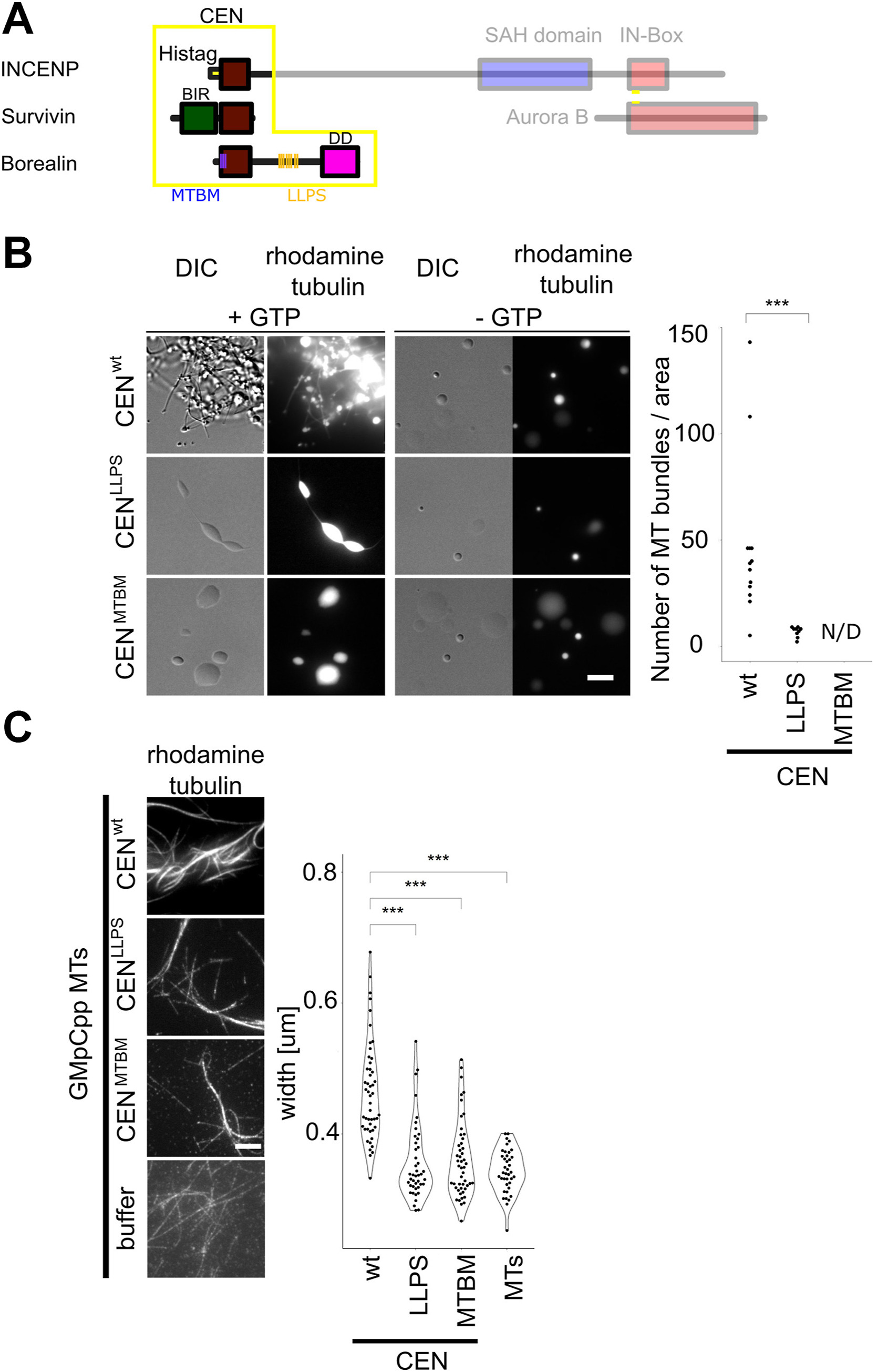
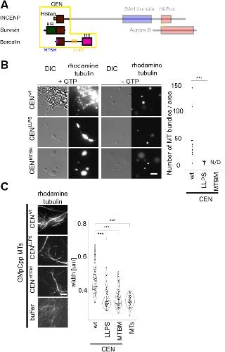
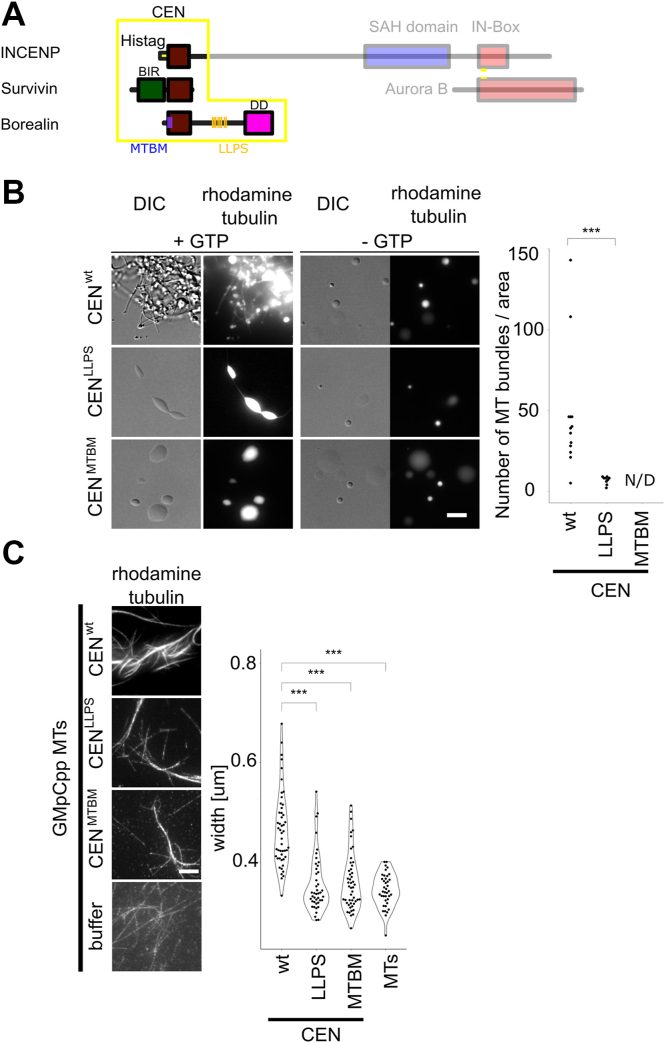
Figure 5. Phase separation propensity and MT binding of Borealin subunit of the CPC are important for MT nucleation and bundling. A, scheme of the CPC; CEN: centromere-targeting domain composed of full-length Survivin and Borealin, N-terminal fragment of INCENP. Mutations introduced to Borealin amino acid sequence are presented as blue (MTBM) and orange (LLPS) lines. The regions of the CPC that are not part of the CEN domain are faded out. B, DIC and fluorescence images of rhodamine-labeled MTs generated by CEN-Borealinwt, CEN-BorealinLLPS, and CEN-BorealinMTBM. Experiment was repeated three times. Plot shows the number of MT bundles per μm2; total number of MT bundles for CEN-Borealinwt (n = 612), for CEN-BorealinLLPS (n = 61); pwt-LLPS = 5.5 × 10−5, CEN-BorealinMTBM—not detected (N/D); scale bar represents 5 μm. C, GMpCpp-stabilized rhodamine-labeled MT bundled by CEN-Borealinwt, CEN-BorealinLLPS, and CEN-BorealinMTBM imaged in TIRF mode with excitation at 555 nm (rhodamine tubulin). Plot shows quantification of the width of single bundles of MTs. Experiment was repeated twice; CEN-Borealinwt (n = 49), CEN-BorealinLLPS (n = 43), CEN-BorealinMTBM (n = 49), MTs (n = 39); pwt-LLPS = 1.05 × 10−9; pwt-MTBM = 1.68 ×10−9. Statistical analysis was performed by applying Kolmogorov–Smirnov test; ∗p < 0.05, ∗∗p < 0.01, ∗∗∗p < 0.001; scale bar represents 5 μm. CPC, chromosomal passenger complex; DIC, differential interference contrast; LLPS, liquid–liquid phase separation; MT, microtubule; TIRF, total internal reflection fluorescence. |
|
Figure 6. CPC phase separation and MT bundling are important for formation of bundled structures on the anaphase spindle. A, experimental design to visualize spindles in the first mitosis after knockdown and replacement of Borealin by siRNA in HeLa cells. B, fluorescence images of HeLa cells with endogenous Borealin replaced with WT or indicated Borealin mutants and stained for α-tubulin and DAPI. Maximum intensity projections of representative images are shown; scale bar represents 5 μm. Experiment was repeated three times, and the different colors in the quantifications represent experimental replicates; data were normalized between experimental replicates by dividing the mean values of intensity of signal from MTs by the maximum of the total intensity within each experimental replicate; CEN-Borealinwt (n = 28, 38, 32); CEN-BorealinLLPS (n = 26, 28, 42); and CEN-BorealinMTBM (n = 26, 30, 38). pwt-LLPS = (0.015, 0.00022, 0.0058); pMTBM = (1.77× 10−6, 6.9 × 10−5, 3.3 × 10−8). For statistical analysis, Welch's t test with Bonferroni correction was applied; ∗p < 0.05, ∗∗p < 0.01, ∗∗∗p < 0.001. CPC, chromosomal passenger complex; DAPI, 4′,6-diamidino-2-phenylindole; MT, microtubule. |
|
Figure 7. A model of LLPS of the CPC leads to formation of bundle of MT. The CPC in liquid–liquid demixed state (I) sequesters free tubulin (II) increasing the tubulin concentration. That allows for nucleation and MT polymerization in such a way that MTs are parallel with minus end pointing outward (III). Such process leads to formation of MT bundles (IV). CPC, chromosomal passenger complex; LLPS, liquid–liquid phase separation; MT, microtubule. |
|
Figure 1. Recombinant CPC undergoes liquid–liquid phase separation.A, scheme of the CPC; BIR: baculovirus IAP repeat (dark green); SAH: single α-helix domain (blue); IN-Box: INCENP conserved box (red); DD—dimerization domain (magenta); triple helical bundle composed of the N terminus of Borealin and INCENP and the C terminus of Survivin (brown); Aurora kinase B domain (dark red). B, Coomassie-stained SDS-PAGE of purified recombinant CPC. C, differential interference contrast (DIC) of CPC condensates; scale bar represents 5 μm. Insets showed magnified views of dotted regions; scale bar represents 1 μm. D, DIC images demonstrating fusion of CPC coacervates; scale bar represents 1 μm. E, phase-separated CPC contains active kinase as measured by H3S10ph immunoblot after incubation with histone H3 Ser10 and ATP in the presence of 0.25, 0.5, and 1 μM LLPS CPC. F, phase-separated CPC retains the ability to specifically bind H3T3ph peptides. DIC and fluorescence images showing partitioning of histone H3T3ph (1–21)-FITC and H3T3 (1–21)-FITC into CPC condensates. Plot to the right shows calculated partition coefficient of H3T3ph (1–21)-FITC peptide (n = 42) and H3T3 (1–21)-FITC peptide (n = 42) into coacervates. Experiment was repeated twice; p = 2.2 × 10−16; scale bar represents 5 μm. Statistical analysis was performed by applying Kolmogorov–Smirnov test, ∗p < 0.05, ∗∗p < 0.01, ∗∗∗p < 0.001. Box and whisker graph represents the median (central line), 25th to 75th percentile (bounds of the box), and 5th to 95th percentile (whiskers). DIC, differential interference contrast; LLPS, liquid–liquid phase separation. |
|
Figure 2. CPC coacervates generate bundles of MTs.A, CPC condensates concentrate free tubulin. DIC and fluorescence images of rhodamine-labeled tubulin dimers partitioning into CPC coacervates (n = 43). Experiment was repeated multiple times during the course of the project using different CPC preps (n = 3 preps). Box and whisker graph represents the median (central line), 25th to 75th percentile (bounds of the box), and 5th to 95th percentile (whiskers). B, CPC condensates generate tapered MT bundles in the presence of GTP. GFP-CPC was incubated with rhodamine-labeled tubulin and GTP as indicated. Experiment was repeated twice. C, bundles of MTs generated in the presence of phase-separated CPC imaged by TIRF microscopy after the indicated time. Experiment was repeated multiple times during the course of the project using three different CPC preps; scale bar for A, B, and C represents 5 μm. D, cryo-EM images of bundles of MTs generated by the CPC. E, 3D reconstruction of single MTs generated by the CPC. Cryo-EM measurements were done twice from two independent CPC preps. CPC, chromosomal passenger complex; DIC, differential interference contrast; MT, microtubule; TIRF, total internal reflection fluorescence. |
|
Figure 3. MTs induce phase separation of CPC. About 100 nM of GMpCpp-stabilized rhodamine-labeled MTs induced phase separation of 1 μM soluble GFP-CPC as imaged by TIRF microscopy; scale bar for gray scale images represent 5 μm; scale bar for pseudo-colored inset represents 1 μm. The top panel shows soluble GFP-CPC/CPC sample; middle panel shows CPC phase separation induced by PEG; the bottom panel shows CPC phase separation induced by MTs (conditions without PEG). For reference, image to the right shows GMpCpp-stabilized rhodamine-labeled single MTs (not bundled) before the incubation with the CPC; scale bar represents 5 μm. Experiment was repeated twice. CPC, chromosomal passenger complex; MT, microtubule; TIRF, total internal reflection fluorescence. |
|
Figure 4. MTs generated by LLPS CPC are oriented with plus ends inside the CPC condensate.A, an example of single Cy5-labeled MT bundle with kinesin-GFP molecules (green dots); scale bar represents 5 μm. Movie S1 shows the movement of the kinesins toward the CPC droplet (at the bottom of the image). B, representative kymographs (from two independent experiments with 92 tracks) of kinesin-1-GFP molecules moving on bundle of MTs generated by the CPC. Scale bar represents blue—1 s and red—1 μm. C, classification of MT bundles based on predominant direction of kinesin-1-GFP movements relative to CPC condensate: toward (defined as ≥75% of recorded kinesin movements on given bundle toward CPC condensate), or away (≥75% movements away from CPC condensate), or in both directions (multidirectional, remaining bundles). CPC, chromosomal passenger complex; LLPS, liquid–liquid phase separation; MT, microtubule. |
|
Figure 5. Phase separation propensity and MT binding of Borealin subunit of the CPC are important for MT nucleation and bundling.A, scheme of the CPC; CEN: centromere-targeting domain composed of full-length Survivin and Borealin, N-terminal fragment of INCENP. Mutations introduced to Borealin amino acid sequence are presented as blue (MTBM) and orange (LLPS) lines. The regions of the CPC that are not part of the CEN domain are faded out. B, DIC and fluorescence images of rhodamine-labeled MTs generated by CEN-Borealinwt, CEN-BorealinLLPS, and CEN-BorealinMTBM. Experiment was repeated three times. Plot shows the number of MT bundles per μm2; total number of MT bundles for CEN-Borealinwt (n = 612), for CEN-BorealinLLPS (n = 61); pwt-LLPS = 5.5 × 10−5, CEN-BorealinMTBM—not detected (N/D); scale bar represents 5 μm. C, GMpCpp-stabilized rhodamine-labeled MT bundled by CEN-Borealinwt, CEN-BorealinLLPS, and CEN-BorealinMTBM imaged in TIRF mode with excitation at 555 nm (rhodamine tubulin). Plot shows quantification of the width of single bundles of MTs. Experiment was repeated twice; CEN-Borealinwt (n = 49), CEN-BorealinLLPS (n = 43), CEN-BorealinMTBM (n = 49), MTs (n = 39); pwt-LLPS = 1.05 × 10−9; pwt-MTBM = 1.68 ×10−9. Statistical analysis was performed by applying Kolmogorov–Smirnov test; ∗p < 0.05, ∗∗p < 0.01, ∗∗∗p < 0.001; scale bar represents 5 μm. CPC, chromosomal passenger complex; DIC, differential interference contrast; LLPS, liquid–liquid phase separation; MT, microtubule; TIRF, total internal reflection fluorescence. |
|
Figure 6. CPC phase separation and MT bundling are important for formation of bundled structures on the anaphase spindle.A, experimental design to visualize spindles in the first mitosis after knockdown and replacement of Borealin by siRNA in HeLa cells. B, fluorescence images of HeLa cells with endogenous Borealin replaced with WT or indicated Borealin mutants and stained for α-tubulin and DAPI. Maximum intensity projections of representative images are shown; scale bar represents 5 μm. Experiment was repeated three times, and the different colors in the quantifications represent experimental replicates; data were normalized between experimental replicates by dividing the mean values of intensity of signal from MTs by the maximum of the total intensity within each experimental replicate; CEN-Borealinwt (n = 28, 38, 32); CEN-BorealinLLPS (n = 26, 28, 42); and CEN-BorealinMTBM (n = 26, 30, 38). pwt-LLPS = (0.015, 0.00022, 0.0058); pMTBM = (1.77× 10−6, 6.9 × 10−5, 3.3 × 10−8). For statistical analysis, Welch's t test with Bonferroni correction was applied; ∗p < 0.05, ∗∗p < 0.01, ∗∗∗p < 0.001. CPC, chromosomal passenger complex; DAPI, 4′,6-diamidino-2-phenylindole; MT, microtubule. |
|
Figure 7. A model of LLPS of the CPC leads to formation of bundle of MT. The CPC in liquid–liquid demixed state (I) sequesters free tubulin (II) increasing the tubulin concentration. That allows for nucleation and MT polymerization in such a way that MTs are parallel with minus end pointing outward (III). Such process leads to formation of MT bundles (IV). CPC, chromosomal passenger complex; LLPS, liquid–liquid phase separation; MT, microtubule. |