Click here to close Hello! We notice that you are using Internet Explorer, which is not supported by Xenbase and may cause the site to display incorrectly. We suggest using a current version of Chrome, FireFox, or Safari.
XB-ART-60730
Sci Rep 2024 Apr 18;141:8922. doi: 10.1038/s41598-024-59299-7.
Show Gene links Show Anatomy links

Xbra modulates the activity of linker region phosphorylated Smad1 during Xenopus development.

Kumar S, Umair Z, Kumar V, Goutam RS, Park S, Lee U, Kim J.


???displayArticle.abstract???
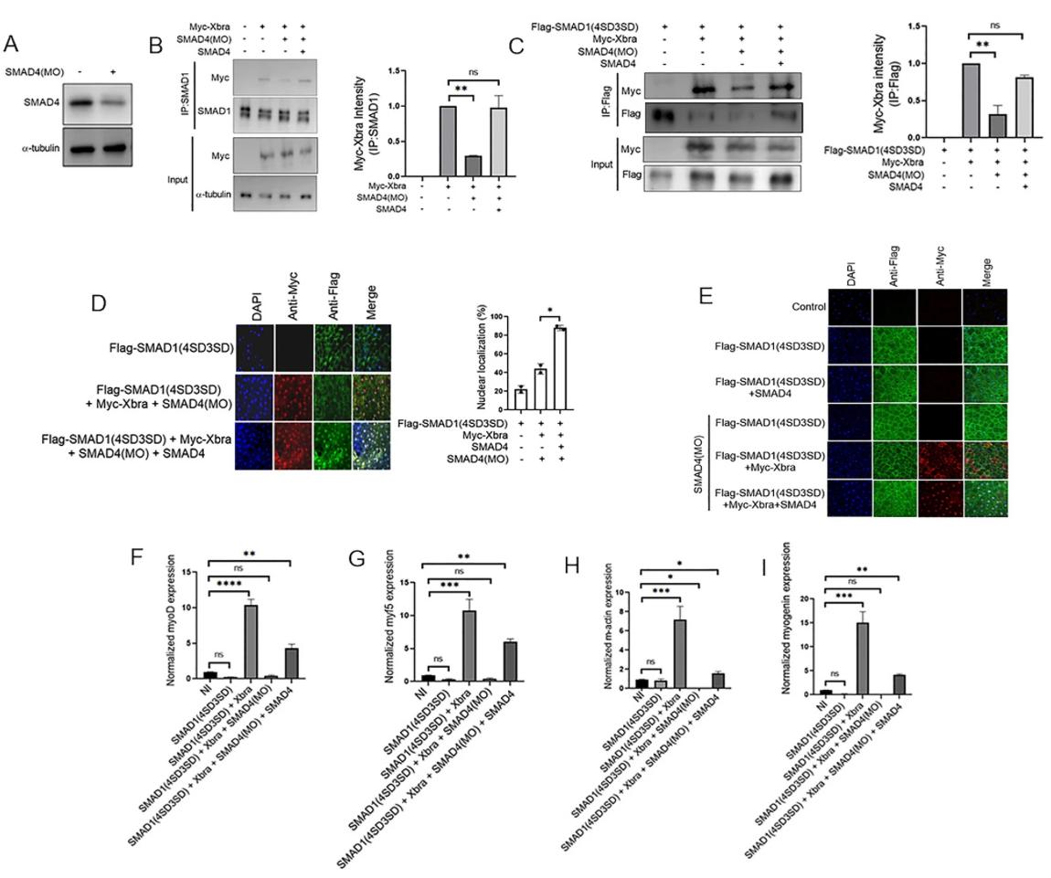
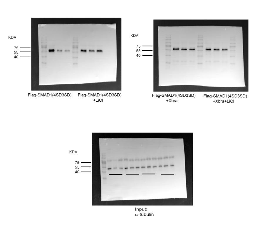
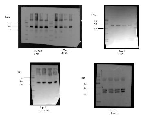
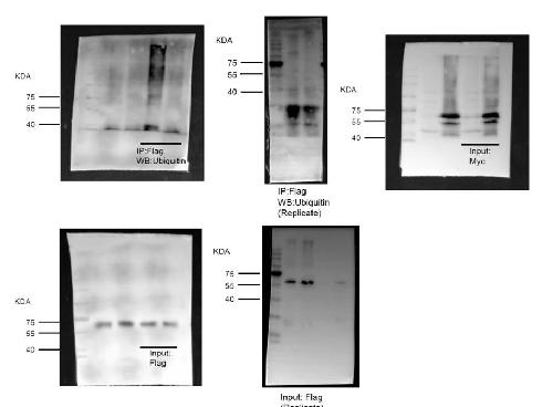
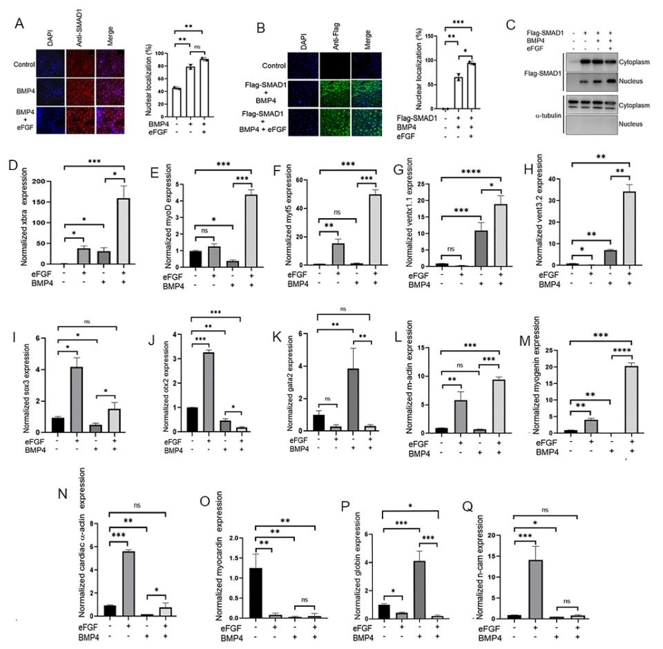
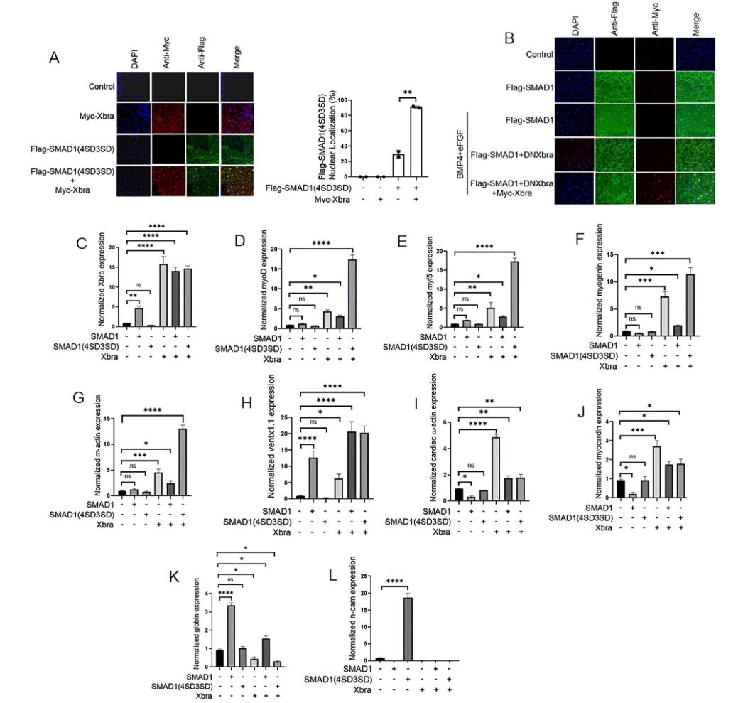
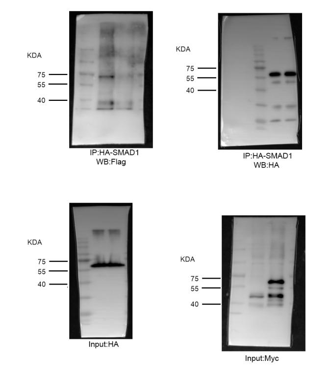
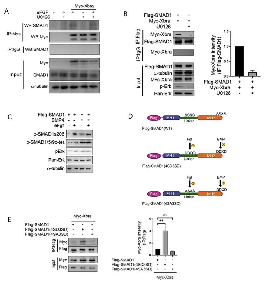
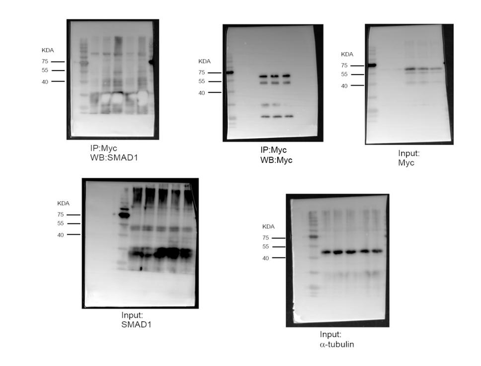
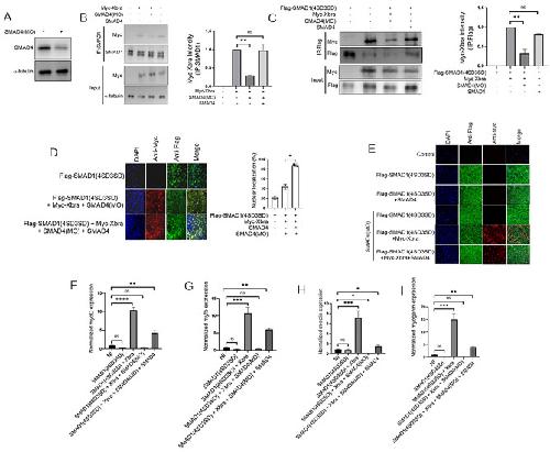
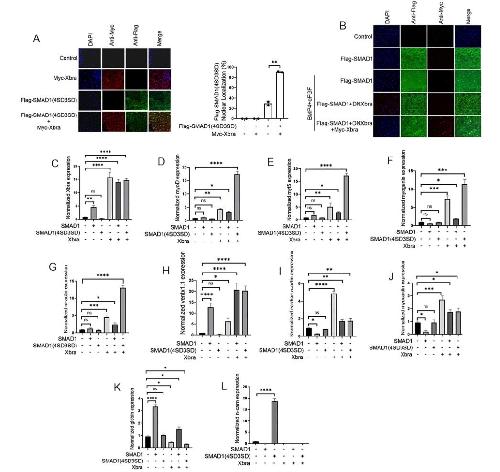
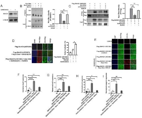
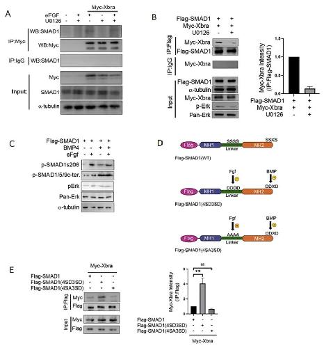
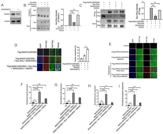
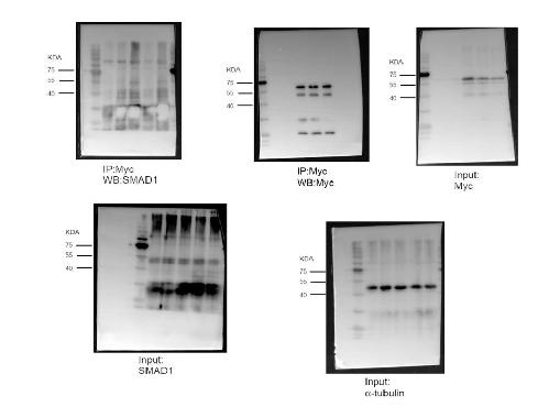
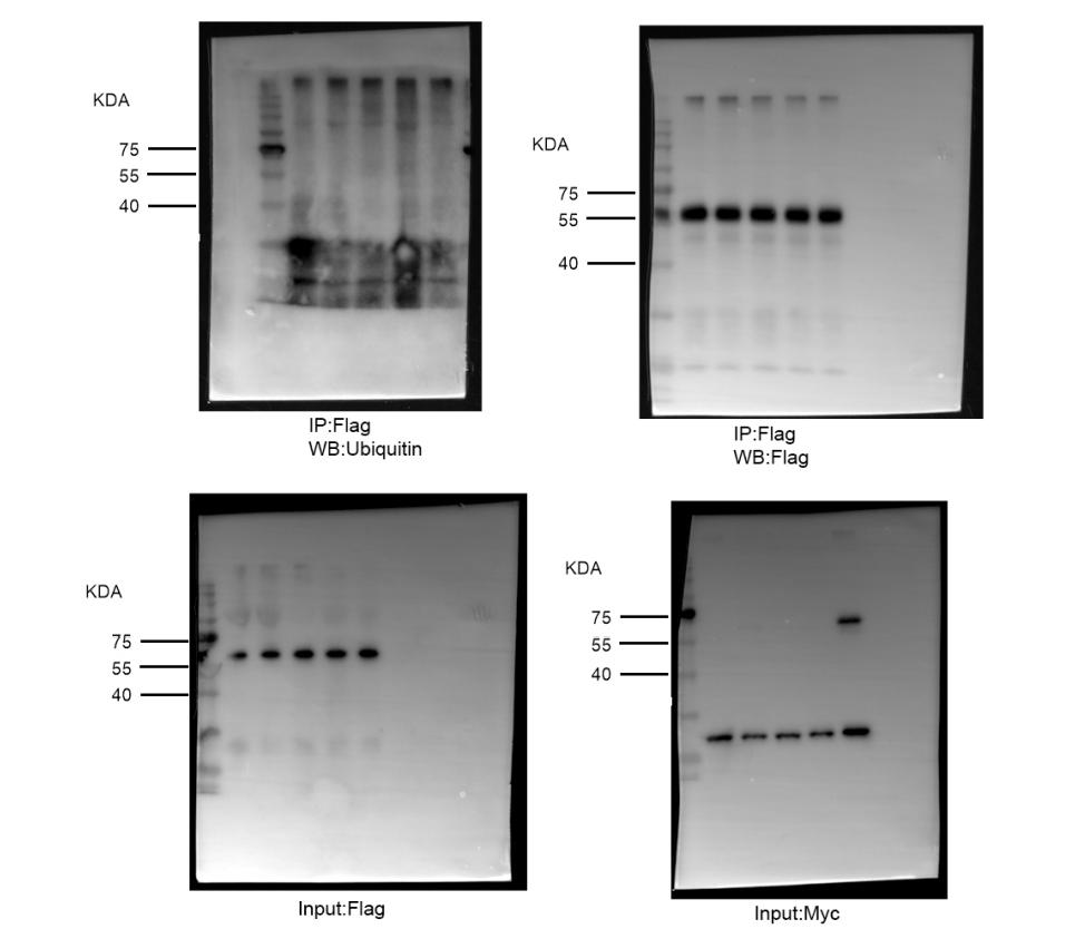
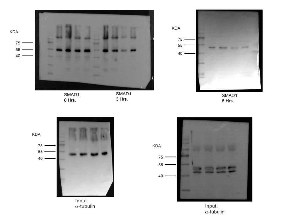
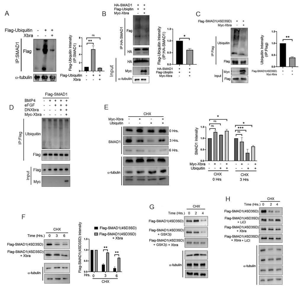
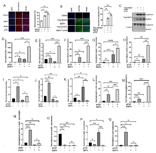
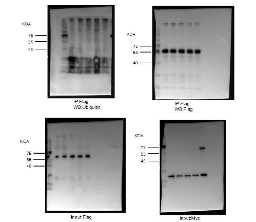
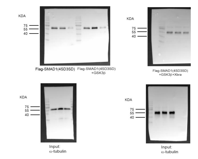
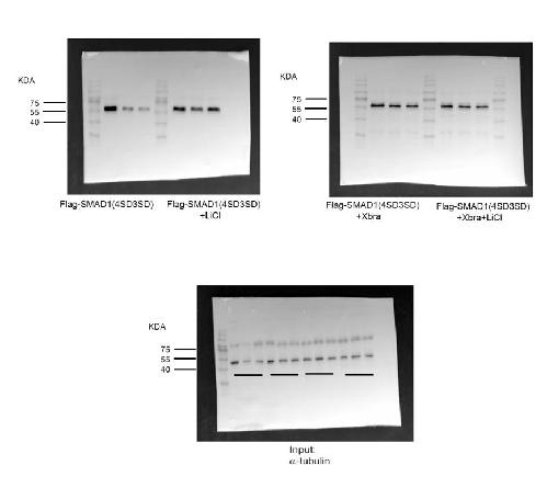
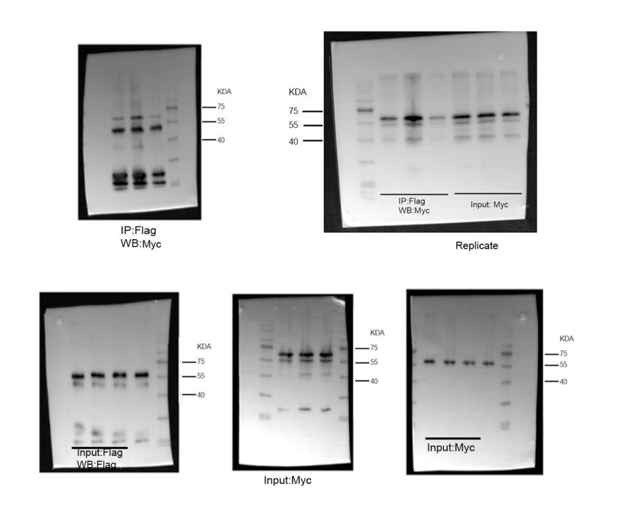
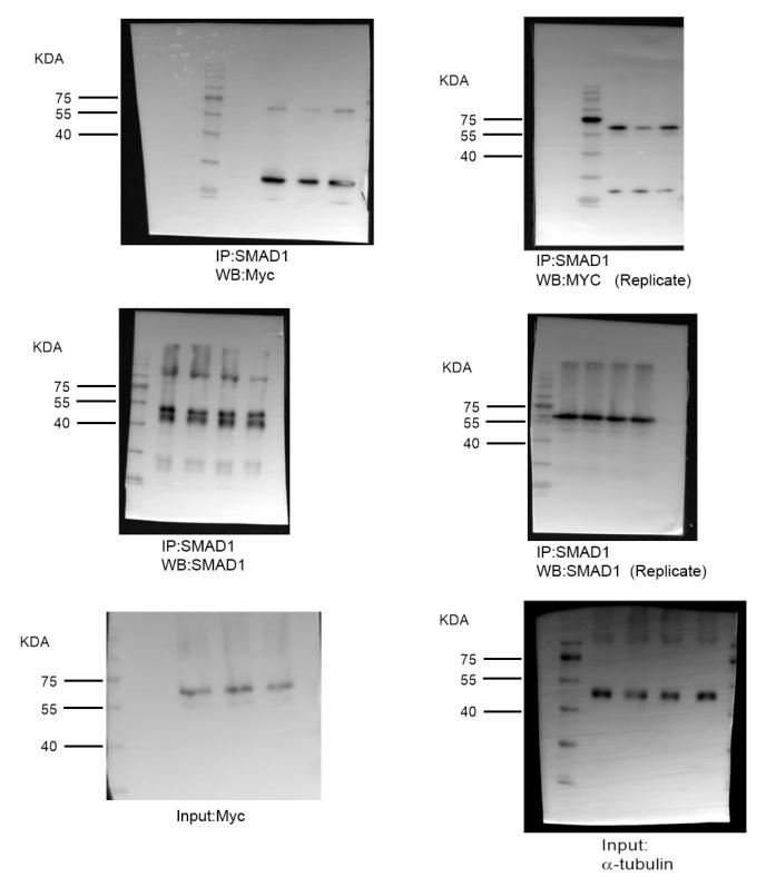
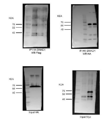
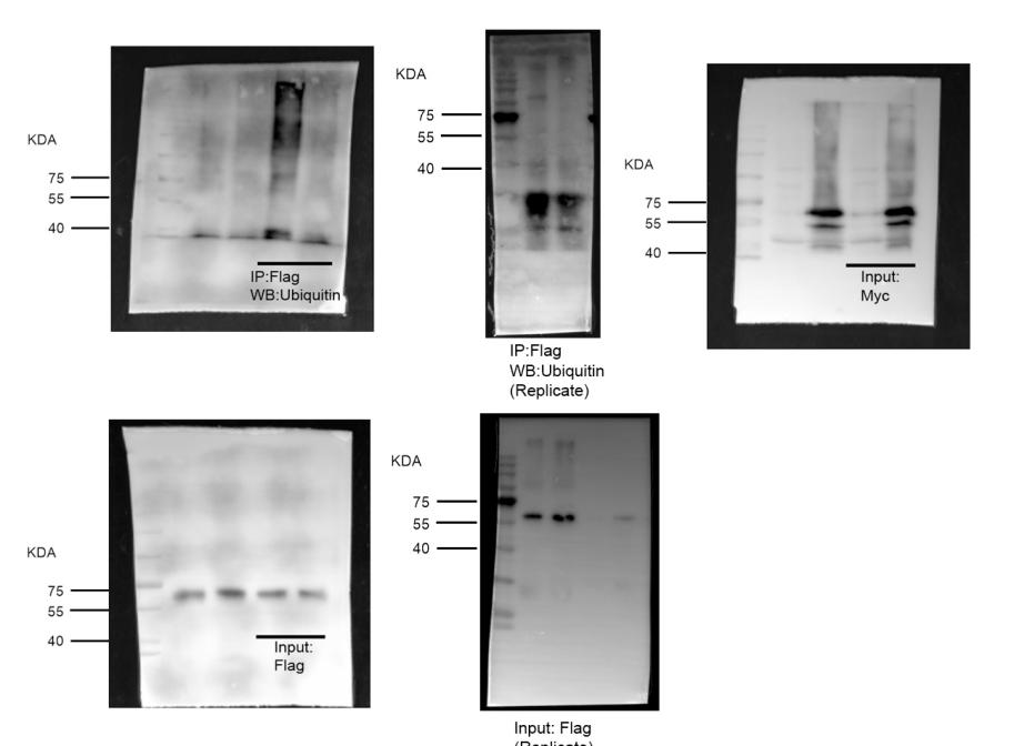
The Bmp/Smad1 pathway plays a crucial role in developmental processes and tissue homeostasis. Mitogen-activated protein kinase (Mapk)/Erk mediated phosphorylation of Smad1 in the linker region leads to Smad1 degradation, cytoplasmic retention and inhibition of Bmp/Smad1 signaling. While Fgf/Erk pathway has been documented to inhibit Bmp/Smad1 signaling, several studies also suggests the cooperative interaction between these two pathways in different context. However, the precise role and molecular pathway of this collaborative interaction remain obscure. Here, we identified Xbra induced by Fgf/Erk signaling as a factor in a protective mechanism for Smad1. Xbra physically interacted with the linker region phosphorylated Smad1 to make Xbra/Smad1/Smad4 trimeric complex, leading to Smad1 nuclear localization and protecting it from ubiquitin-mediated proteasomal degradation. This interaction of Xbra/Smad1/Smad4 led to sustained nuclear localization of Smad1 and the upregulation of lateral mesoderm genes, while concurrently suppression of neural and blood forming genes. Taken together, the results suggests Xbra-dependent cooperative interplays between Fgf/Erk and Bmp/Smad1 signaling during lateral mesoderm specification in Xenopus embryos.

???displayArticle.pubmedLink??? 38637565
???displayArticle.pmcLink??? PMC11026473
???displayArticle.link??? Sci Rep
???displayArticle.grants??? [+]

Species referenced: Xenopus laevis
Genes referenced: bmp4 fgf4 myc smad1 smad4 tbxt
GO keywords: mesodermal cell fate commitment


???attribute.lit??? ???displayArticles.show???
References [+] :
Amaya, Expression of a dominant negative mutant of the FGF receptor disrupts mesoderm formation in Xenopus embryos. 1991, Pubmed, Xenbase