XB-ART-60726
Nat Commun
2024 Apr 22;151:3340. doi: 10.1038/s41467-024-47093-y.
Show Gene links
Show Anatomy links
hoxc12/c13 as key regulators for rebooting the developmental program in Xenopus limb regeneration.
Kawasumi-Kita A, Lee SW, Ohtsuka D, Niimi K, Asakura Y, Kitajima K, Sakane Y, Tamura K, Ochi H, Suzuki KT, Morishita Y.
???displayArticle.abstract???
During organ regeneration, after the initial responses to injury, gene expression patterns similar to those in normal development are reestablished during subsequent morphogenesis phases. This supports the idea that regeneration recapitulates development and predicts the existence of genes that reboot the developmental program after the initial responses. However, such rebooting mechanisms are largely unknown. Here, we explore core rebooting factors that operate during Xenopus limb regeneration. Transcriptomic analysis of larval limb blastema reveals that hoxc12/c13 show the highest regeneration specificity in expression. Knocking out each of them through genome editing inhibits cell proliferation and expression of a group of genes that are essential for development, resulting in autopod regeneration failure, while limb development and initial blastema formation are not affected. Furthermore, the induction of hoxc12/c13 expression partially restores froglet regenerative capacity which is normally very limited compared to larval regeneration. Thus, we demonstrate the existence of genes that have a profound impact alone on rebooting of the developmental program in a regeneration-specific manner.
???displayArticle.pubmedLink??? 38649703
???displayArticle.pmcLink??? PMC11035627
???displayArticle.link??? Nat Commun
???displayArticle.grants??? [+]
JPMJCR2025 MEXT | JST | Core Research for Evolutional Science and Technology (CREST), 20K06664 MEXT | Japan Society for the Promotion of Science (JSPS)
Species referenced: Xenopus tropicalis Xenopus laevis
Genes referenced: apba2 asic4 cartpt cbl crlf1 ctrl cyp27b1 dcc dkk1 fam110c fgf8 foxe1 galnt3 ggt1 gja1 gpa33 grhl3 hgd hoxa11 hoxa13 hoxc12 hoxc13 hoxd10 hoxd13 hyal4 ifitm1 il15 krt8 lhx2 lpar3 mapk11 msx1 msx2 myo5c noxa1 noxo1 pax9 piwil1 psmd6 ptk6 rcan2 shh sncg sp9 stmn1 tbx1 tenm1 tnn wdfy1 zdhhc13
GO keywords: regeneration [+]
???attribute.lit??? ???displayArticles.show???
|
|
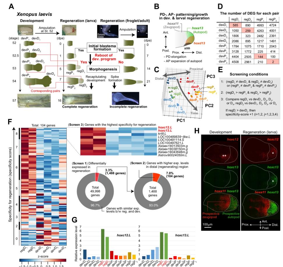
Fig. 1: Comparative transcriptomic analysis revealed that hoxc12 and hoxc13 expression show the highest regeneration specificity.A Xenopus limb development and regeneration. From an amputated larval limb bud, a complete limb regenerates, whereas from an amputated adult/froglet limb, an initial blastema is formed but subsequent morphogenesis is incomplete and terminates at spike formation. Red lines indicate the corresponding stage pairs between development and regeneration based on similarities in gene expression patterns shown in (D). B Axial patterning and growth observed in normal limb development and larval regeneration. Appropriate hox genes and morphogen expression are essential for normal morphogenesis including proximal-distal (P-D) elongation and anterior-posterior (A-P) autopod expansion. C Principal component analysis. D Number of genes with different expression levels for each pair of samples (FDR < 0.01). Since the number itself depends on the FDR-value as a threshold, the order of the numbers is of interest here. Pink shading indicates the development sample with the closest gene expression pattern to each regeneration sample. E Screening conditions for the three steps adopted. F The three screening steps for the detection of genes showing regeneration-specific expression changes. See the text and “Methods” section for details. The color in the leftmost panel shows the z-score for gene expression levels among the 6 samples. G Relative expression levels of hoxc12.L and hoxc13.L during Xenopus limb development and regeneration (the means of triplicate data). H Spatial patterns of hoxc12.L, c13.L, a13.L (an autopod marker), and a11.L (a zeugopod marker) expression within the limb bud during development and in the larval regenerating blastema. Both hoxc12 and hoxc13 are expressed in the prospective autopod region in the regenerating blastema (*), while during development, only hoxc12 shows clear expression restricted to the zeugopod (**). Each experiment was independently repeated three times for each gene with similar results. Source data are provided as a Source Data file. |
|
|
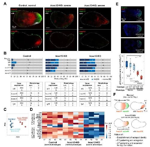
Fig. 2: Knockout of hoxc12/c13 by genome editing and its effects on larval limb regeneration.A Knockout of hoxc12 and hoxc13 genes by genome editing. ATG of each gene was chosen as the target site, and the diploid Xenopus tropicalis was used. B Effects on phenotypes. Knocking out hoxc12/c13 had no effect on limb development but did affect larval regeneration. Phenotypes were evaluated based on the number of digits, and digit formation was determined by the existence of a nail at its tip. Statistical test (binomial test, two-sided) *p = 5.7 × 10−13, **p = 7.6 × 10−9. C Knocking out hoxc12/c13 had no effects on initial blastema formation, at least morphologically. D The expression pattern of msx1, a typical marker gene for the initial phase of regeneration, is normal even in the hoxc12KO/c13KO individuals. Control: hoxc12 and hoxc13 double heterozygous individuals (hoxc12+/−hoxc13+/−). E Examples of limb morphologies and cartilage patterns in normal development (left upper), normal larval regeneration (left lower), and in regeneration of hoxc12KO individuals (right; see Supplementary Fig. 4B for phenotypes of hoxc13KO individuals). hoxc12KO: hoxc12−/−; hoxc13KO: hoxc13−/−. |
|
|
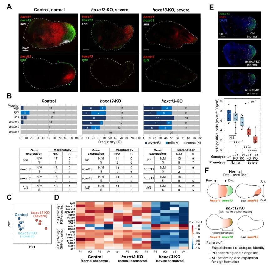
Fig. 3: Roles of hoxc12/c13 in reactivating patterning/growth during larval limb regeneration.A Typical spatial expression of patterning genes in the blastema of control (hoxc12+/+), hoxc12KO (hoxc12−/−), and hoxc13KO (hoxc13−/−) individuals at 4 dpa. B Statistics for the phenotypes in blastema morphology and gene expression for control (hoxc12+/+), hoxc12KO (hoxc12−/−), and hoxc13KO (hoxc13−/−) individuals. Biologically independent samples were used. N: normal; M: mild; S: severe. C Principal component analysis. D Comparative analysis of transcriptome data for typical patterning genes that function during limb development. E Effects of hoxc12/c13 knockout on cell proliferation in the prospective autopod region. Ctrl: hoxc12+/−. Box-plot elements: center line, median; box limits, upper and lower quartiles; whiskers, max/min. Statistical test (Student’s t-test, two-sided): *p = 2.44 × 10−5; **p = 2.43 × 10−6; ***p = 0.037; ****p = 2.81 × 10−4, *****p = 7.64 × 10−6. All data were obtained from biologically independent samples: n = 9 (Ctrl); n = 12 (c12KO, normal); n = 10 (c13KO, normal); n = 7 (c12KO, severe); n = 7 (c13KO, severe). F Summary of phenotypes. Source data are provided as a Source Data file. |
|
|
Fig. 4: The induction of hoxc12/c13 expression improves regenerative abilities after metamorphosis.A Morphological changes during spike formation from an amputated normal limb; dpa: days post-amputation. B Construct used to generate transgenic Xenopus laevis (left) and morphological changes in a blastema with hoxc13 over-expression by heat shock (right). C Morphological changes in a blastema under hoxc12 induction through amputation stress only (i.e., without heat shock; left). The shape of the blastema was paddle-like with branched distal tips, clearly different from that of normal spikes. Alcian blue/alizarin red staining of cartilage and bone (right). The branched distal cartilage tips had no clear segments and did not show bone differentiation. D The frequency of individuals showing branching of distal cartilage. E Effects of hoxc12 induction through amputation stress on cell proliferation in the blastema. Statistical test (Student’s t-test, two-sided): *p = 1.24 × 10−3. Box-plot elements: center line, median; box limits, upper and lower quartiles; whiskers, max/min. All data were obtained from biologically independent samples: n = 10 (Ctrl); n = 10 (Tg). F The positions of tissue sections where immunohistochemistry experiments were performed. G The distributions of regenerate nerves (stained with acetylated tubulin) within the mesenchyme (in the distal section in (F)). Right: hoxc12 transgenic X. laevis; left: control. The bottom panels are magnified views of the top panels. Epi: epithelium; Mes: mesenchyme; Cart: cartilage. H Quantification of regenerated nerves based on the occupancy ratio within the mesenchyme. Statistical test (Student’s t-test, two-sided): *p = 3.52 × 10−3; **p = 1.74 × 10−3. Source data are provided as a Source Data file. |
|
|
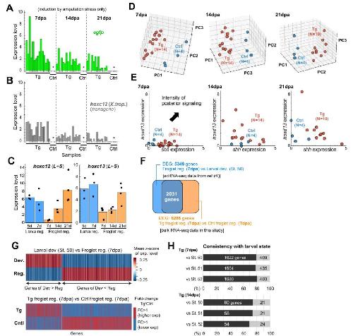
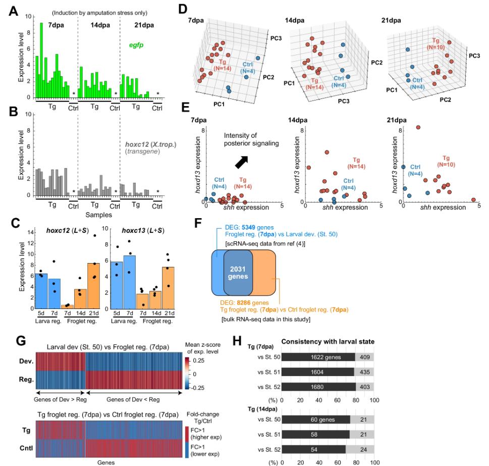
Fig. 5: The shift in gene expression profile of Tg-froglet blastema to that of the larval state.A, B Confirmation of the induction of transgene expression A egfp and B hoxc12 (X. tropicalis) solely through amputation stress. *: Not expressed in the control data. C Endogenous hoxc12/hoxc13 expression within the larval/froglet blastema during hindlimb regeneration. For larval regeneration (Xenopus laevis), triplicate data sets for regD1 and regD2 from Fig. 1 were used, and for froglet regeneration (Xenopus laevis), four control data sets shown in Fig. 5A/B (i.e., with no expression of egfp and hoxc12 transgenes) were utilized. Each experiment was independently repeated for larval/ froglet regeneration. Bar: mean. D Principal component analysis. E Comparison of Tg and control samples in the shh-hoxd13 expression space. F Extraction of differentially expressed genes (DEGs) between developing limb buds (St. 50) and froglet blastema (7 dpa) based on single-cell transcriptome data from Lin et al. (2021) (referred to as DEGbl-dev), and DEGs between Tg/control froglet blastema based on bulk-transcriptome data obtained in this study (referred to as DEGTg). G Comparison of expression levels for genes that are common in both DEGbl-dev and DEGTg; (top) developing limb bud vs froglet blastema and (bottom) Tg vs control froglet blastema (see “Methods” section for details). H Quantification of the consistency of the shift in gene expression profile in Tg animals toward the expression profile of a developing limb bud. Source data are provided as a Source Data file. |
|
|
Fig. S1. Results of transcriptomic analysis for typical patterning genes essential for normal limb development Relative expression levels of the patterning genes are comparable for each corresponding pair (the means of triplicate data). Source data are provided as a Source Data file. |
|
|
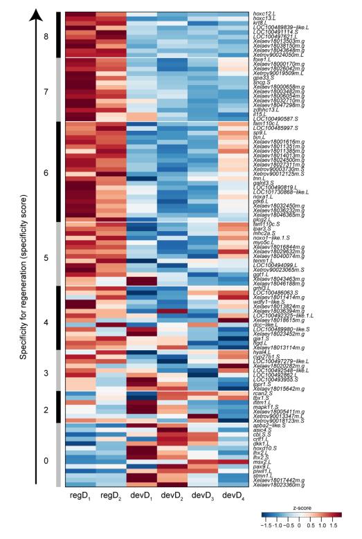
Fig. S2. List of genes remaining after the second screen in the transcriptomic analysis The genes remaining after the second screen are arranged in order of their specificity scores (see also Figs. 1e-f). |
|
|
Fig. S3. hoxc12/c13 expression patterns during limb development and regeneration (A) hoxc12/c13 expression patterns in the developing limb buds at St. 51 and 52, and (B) in the larval regenerating limb blastema at 4, 5, and 7 dpa. Each experiment was independently repeated for each gene with similar results. |
|
|
Fig. S4. Effects of hoxc12/c13 knockout on larval limb development and regeneration Examples of limb morphologies/cartilage patterns in development (A) and in regeneration (B). Cartilage was stained with Alcian blue. hoxc12-KO: hoxc12-/- ; hoxc13-KO: hoxc13-/- . |
|
|
Fig. S5. Time course of regenerating limb blastema in wild type individuals |
|
|
Fig. S6. Time course of regenerating limb blastema in hoxc12 -/- individuals |
|
|
Fig. S7. Effects of hoxc13 knockout by genome editing in larval limb regeneration (A) Frequency distribution of phenotypes defined by the number of digits for individuals with deletions or insertions of different sub-sequences by genome editing. (B) Information about the deletion or insertion of sub-sequences for each parent. |
|
|
Fig. S8. RNAscope results for pattering genes (6 examples in addition to those shown in Fig.3a) (A, D) Mild morphological defects. hoxa11 and hoxa13 were exclusively expressed along the PD axis. shh expression was not detected. fgf8 expression was observed in the anterior half of the distal epithelium. The expression range of hoxd13 was smaller than during normal development (Fig. 3a). (B, E) Blastema growth was severely reduced. hoxa13 was expressed at the distalmost region, but no exclusive expression with hoxa11 was observed. shh, hoxd13 expression was almost undetectable. fgf8 expression was almost undetectable in (B) and was observed in the anterior half of the distal epithelium in (E). (C, F) Blastema growth was also severely reduced. Expression of genes other than hoxa11 was almost undetectable. |
|
|
Fig. S9. Result of qPCR assay for some patterning genes. Comparisons were made among control (hoxc12+/-, with normal phenotype) and hoxc12-KO (with normal or severe phenotype). Box-plot elements: center line, median; box limits, upper and lower quartiles; whiskers, max/min. Statistical test (Student’s t-test, two-sided). Source data are provided as a Source Data file. |
|
|
Fig. S10. Heat-shock induction of hoxc12 or c13 expression and phenotypes (A) Photo showing the experimental set up for the heat-shock induction of hoxc12 or hoxc13 expression by embedding amputated hindlimbs in agarose gel at 34-37°C (see Methods). (B-E) Morphological changes in blastema with hoxc12 or hoxc13 overexpression induced by heat-shock at varying durations (4 examples in addition to that shown in Fig. 4b). It should be noted that the induced GFP level by heat-shock in F1 individuals are weaker than that in F0, but still stronger than that by amputation stress only, for which microscopic detection was difficult. |
|
|
Fig. S11. Regenerated limbs with multifurcated distal cartilage Phenotypes generated by (A) hoxc12 or (B) hoxc13 induction by amputation stress (without heatshock). |
|
|
Fig. S12. Muscle staining using MF20. No muscle was observed within the regenerated limb structures of Tg individuals. |
|
|
Fig. S13. Image analysis for detecting nerves (acetylated tubulin signal). |
|
|
Fig. S14. Comparative analysis of transcriptome data (froglet regeneration at 7, 14, 21 dpa) for typical patterning genes that function during limb development Source data are provided as a Source Data file. |
|
|
Fig. S15. Comparative transcriptome analysis. (A, C) Extraction of differentially expressed genes (DEGs) between developing limb buds (A: St. 51; C: St.52) and froglet blastema (7dpa) based on single cell transcriptome data from Lin et al (2021) (DEGbl-dev), and DEGs between hoxc12Tg/control froglet blastema (7dpa) based on bulk-transcriptome data obtained in this study (DEGTg). (B, D) Comparison of expression levels for genes that are common in both DEGbl-dev and DEGTg, which are identified in A and C, respectively; (top) developing limb bud vs froglet blastema and (bottom) Tg vs control froglet blastema. Source data are provided as a Source Data file. |
|
|
Fig. S16. Comparative transcriptome analysis. (A, C, E) Extraction of differentially expressed genes (DEGs) between developing limb buds (A: St. 50; C: St. 51, E: St. 52) and froglet blastema (14dpa) based on single cell transcriptome data from Lin et al (2021) (DEGbl-dev), and DEGs between hoxc12Tg/control froglet blastema (14dpa) based on bulk-transcriptome data obtained in this study (DEGTg). (B, D, F) Comparison of expression levels for genes that are common in both DEGbl-dev and DEGTg, which are identified in A, C, and E, respectively; (top) developing limb bud vs froglet blastema and (bottom) Tg vs control froglet blastema. Source data are provided as a Source Data file. |
References [+] :
Aztekin,
Secreted inhibitors drive the loss of regeneration competence in Xenopus limbs.
2021, Pubmed,
Xenbase
Aztekin, Secreted inhibitors drive the loss of regeneration competence in Xenopus limbs. 2021, Pubmed , Xenbase
Barna, Roles of heat shock factor 1 beyond the heat shock response. 2018, Pubmed
Bryant, Vertebrate limb regeneration and the origin of limb stem cells. 2002, Pubmed
Bryant, A Tissue-Mapped Axolotl De Novo Transcriptome Enables Identification of Limb Regeneration Factors. 2017, Pubmed , Xenbase
Covarrubias, Function of reactive oxygen species during animal development: passive or active? 2008, Pubmed
DENT, Limb regeneration in larvae and metamorphosing individuals of the South African clawed toad. 1962, Pubmed
Desanlis, HOX13-dependent chromatin accessibility underlies the transition towards the digit development program. 2020, Pubmed
Dobin, STAR: ultrafast universal RNA-seq aligner. 2013, Pubmed
Elewa, Reading and editing the Pleurodeles waltl genome reveals novel features of tetrapod regeneration. 2017, Pubmed
Endo, Analysis of gene expressions during Xenopus forelimb regeneration. 2000, Pubmed , Xenbase
Gerber, Single-cell analysis uncovers convergence of cell identities during axolotl limb regeneration. 2018, Pubmed
Godwin, Detection of targeted GFP-Hox gene fusions during mouse embryogenesis. 1998, Pubmed
Han, Digit regeneration is regulated by Msx1 and BMP4 in fetal mice. 2003, Pubmed
Hao, Integrated analysis of multimodal single-cell data. 2021, Pubmed
Hara, Optimizing and benchmarking de novo transcriptome sequencing: from library preparation to assembly evaluation. 2015, Pubmed
Hayashi, Transcriptional regulators in the Hippo signaling pathway control organ growth in Xenopus tadpole tail regeneration. 2014, Pubmed , Xenbase
Herrera-Rincon, Brief Local Application of Progesterone via a Wearable Bioreactor Induces Long-Term Regenerative Response in Adult Xenopus Hindlimb. 2018, Pubmed , Xenbase
Hirsch, Xenopus tropicalis transgenic lines and their use in the study of embryonic induction. 2002, Pubmed , Xenbase
Kang, Modulation of tissue repair by regeneration enhancer elements. 2016, Pubmed
Kherdjemil, Evolution of Hoxa11 regulation in vertebrates is linked to the pentadactyl state. 2016, Pubmed
Kim, TopHat2: accurate alignment of transcriptomes in the presence of insertions, deletions and gene fusions. 2013, Pubmed
King, Identification of genes expressed during Xenopus laevis limb regeneration by using subtractive hybridization. 2003, Pubmed , Xenbase
Langmead, Fast gapped-read alignment with Bowtie 2. 2012, Pubmed
Leigh, Transcriptomic landscape of the blastema niche in regenerating adult axolotl limbs at single-cell resolution. 2018, Pubmed
Liao, featureCounts: an efficient general purpose program for assigning sequence reads to genomic features. 2014, Pubmed
Lin, Fibroblast dedifferentiation as a determinant of successful regeneration. 2021, Pubmed , Xenbase
Lin, Imparting regenerative capacity to limbs by progenitor cell transplantation. 2013, Pubmed , Xenbase
Love, Moderated estimation of fold change and dispersion for RNA-seq data with DESeq2. 2014, Pubmed
Love, Amputation-induced reactive oxygen species are required for successful Xenopus tadpole tail regeneration. 2013, Pubmed , Xenbase
Lu, Reprogramming to recover youthful epigenetic information and restore vision. 2020, Pubmed
Ma, Chromatin Potential Identified by Shared Single-Cell Profiling of RNA and Chromatin. 2020, Pubmed
Matsunami, A comprehensive reference transcriptome resource for the Iberian ribbed newt Pleurodeles waltl, an emerging model for developmental and regeneration biology. 2019, Pubmed
Mitogawa, Hyperinnervation improves Xenopus laevis limb regeneration. 2018, Pubmed , Xenbase
Monaghan, Gene expression patterns specific to the regenerating limb of the Mexican axolotl. 2012, Pubmed
Murugan, Acute multidrug delivery via a wearable bioreactor facilitates long-term limb regeneration and functional recovery in adult Xenopus laevis. 2022, Pubmed , Xenbase
Ogawa, Krüppel-like factor 1 is a core cardiomyogenic trigger in zebrafish. 2021, Pubmed
Ogino, Resources and transgenesis techniques for functional genomics in Xenopus. 2009, Pubmed , Xenbase
Ohgo, Analysis of hoxa11 and hoxa13 expression during patternless limb regeneration in Xenopus. 2010, Pubmed , Xenbase
Robinson, edgeR: a Bioconductor package for differential expression analysis of digital gene expression data. 2010, Pubmed
Sakane, A Simple Protocol for Loss-of-Function Analysis in Xenopus tropicalis Founders Using the CRISPR-Cas System. 2017, Pubmed , Xenbase
Satoh, Muscle formation in regenerating Xenopus froglet limb. 2005, Pubmed , Xenbase
Sessions, Evidence that regenerative ability is an intrinsic property of limb cells in Xenopus. 1988, Pubmed , Xenbase
Stewart, Comparative RNA-seq analysis in the unsequenced axolotl: the oncogene burst highlights early gene expression in the blastema. 2013, Pubmed
Stocum, Mechanisms of urodele limb regeneration. 2017, Pubmed
Suemori, Hox C cluster genes are dispensable for overall body plan of mouse embryonic development. 2000, Pubmed
Thummel, Both Hoxc13 orthologs are functionally important for zebrafish tail fin regeneration. 2007, Pubmed
Trapnell, Differential gene and transcript expression analysis of RNA-seq experiments with TopHat and Cufflinks. 2012, Pubmed
Voss, Gene expression during the first 28 days of axolotl limb regeneration I: Experimental design and global analysis of gene expression. 2015, Pubmed
Wu, De novo transcriptome sequencing of axolotl blastema for identification of differentially expressed genes during limb regeneration. 2013, Pubmed
Yakushiji, Effects of activation of hedgehog signaling on patterning, growth, and differentiation in Xenopus froglet limb regeneration. 2009, Pubmed , Xenbase
Yakushiji, Correlation between Shh expression and DNA methylation status of the limb-specific Shh enhancer region during limb regeneration in amphibians. 2007, Pubmed , Xenbase
Yano, Mechanism of pectoral fin outgrowth in zebrafish development. 2012, Pubmed
Yokoyama, Mesenchyme with fgf-10 expression is responsible for regenerative capacity in Xenopus limb buds. 2000, Pubmed , Xenbase
Zhang, Melanocortin Receptor 4 Signaling Regulates Vertebrate Limb Regeneration. 2018, Pubmed , Xenbase
