|
Fig. 1 Cell selection for neural crest, ectoderm, and neural border. (A) Ectoderm (EC, stages 11 to 13, green) and NC cells (stages 12 to 22, brown) were selected from a whole embryo SC transcriptome dataset. (B) Expression dynamics of well-referenced transcripts (for example, (1, 2, 7, 911, 16)) identify EC and NC. Dot size: number of cells expressing the gene, color shade: average expression level. Neural border was defined as stages 11 to 13 tfap2a+, zic1+ cells. (C) 3D scatter plot of NC z-scores (specificity), mean gene expression (counts) and coefficient of variation (CV), defining a few highly expressed pan-NC genes, compared to the whole embryo dataset. |
|
Fig. 2 The premigratory neural crest displays high transcriptomic heterogeneity. (A) Leiden clustering revealed 16 distinct states (clusters) before and during EMT (developmental stages 12 to 22) (SI Appendix, Supplementary Text) (B) Dotplot depicting the expression of the top NC-specific genes within the different clusters. (C) Top three enriched genes for each cluster (Top and Bottom lines respectively), with their expression in the other clusters and hierarchical clustering between clusters. (D) Expression of key cluster-specific genes, including rpe65 (cluster 10), cyp26c1 (clusters 4/6/15), itga4, dlx2 (cluster 11), egr2, mafb (cluster 12), tnc (cluster 13), early olig4, hnf1b (cluster 3) and muscle-like NC specific myl1 (cluster 16). Gjb1 is expressed by all clusters but is highest in cluster 2. Genes expressed broadly in NC cells define a canonical NC signature: early tfap2b, tfap2c, sox9, snai2, and c9. Multipotency-related genes are present mostly until mid-neurula stage (pou5f1-1). (E) PAGA estimates cluster connectivity where line thickness increases with stronger connections. |
|
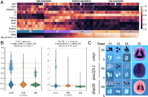
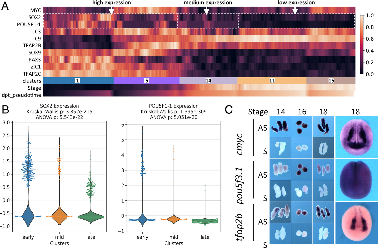
Fig. 3 Characteristics of the unbiased NC clusters c1-c5-c14. (A) Expression of pluripotency (cmyc, sox2, pou5f3.1) and early unbiased NC (tfap2b, c3, c9, sox9, pax3, zic1, tfacp2c) genes in clusters c1, c5, c14, c11, c15. Each bar is a bin of 40 cells. The stage line indicates cells developmental stage, the dpt-pseudotime cell advancement along their transcriptional path. (B) Highly significant differential expression of Pou5f1-1 and sox2 in clusters c1-c5 (early stage, high expression), c14 (mid-neurula stage, moderate expression) and c11-c15 (late stage, low expression). (C) Sustained expression of unbiased NC markers tfap2b and cmyc and pluripotency marker pou5f3.1 in microdissected NB (stage 14), NC (stages 16 to 18) and whole embryos (stage 18). ASantisense probe, Ssense probe control. |
|
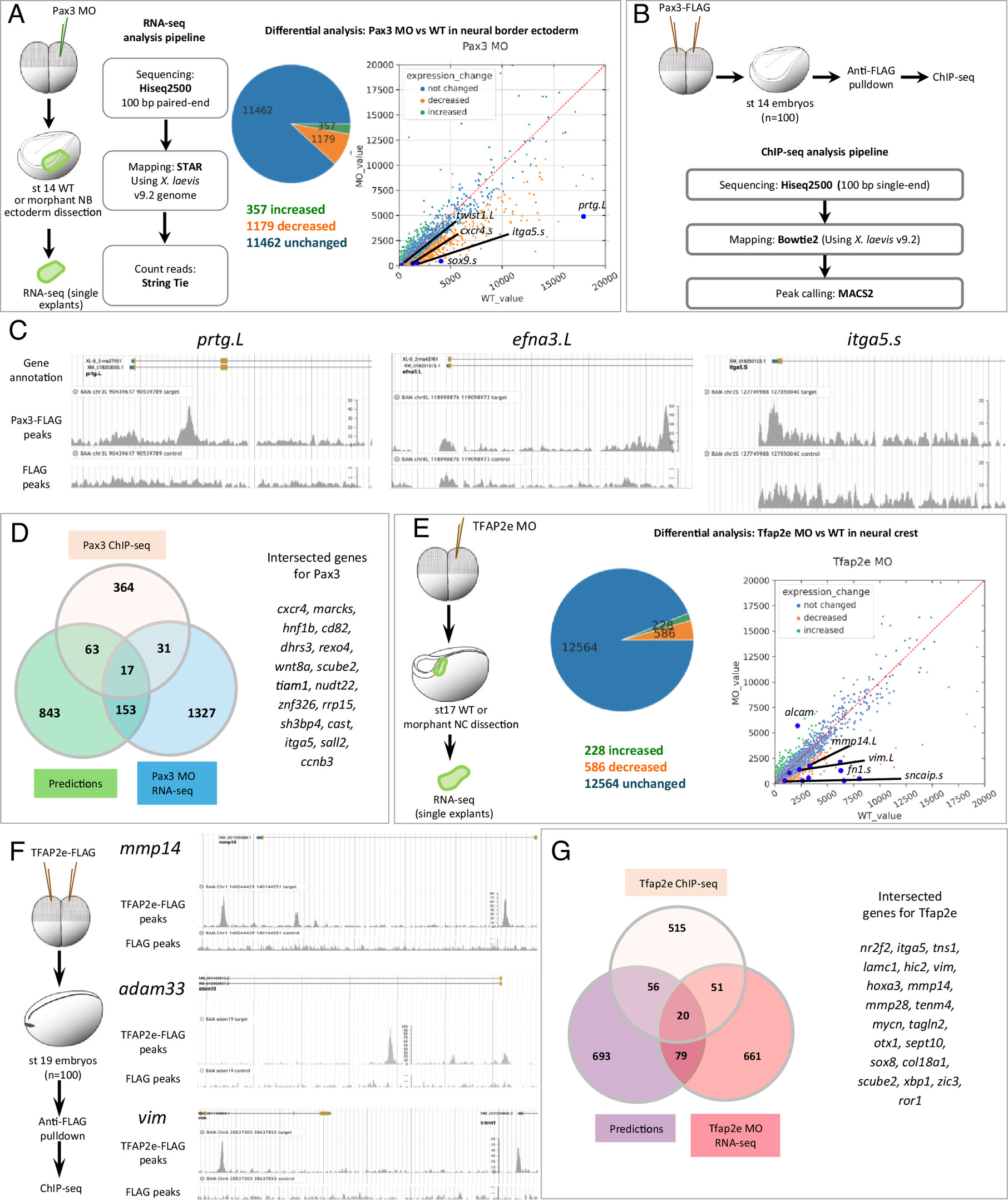
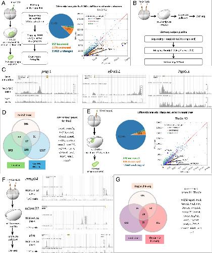
Fig. 4 Pax3 and TFAP2e GRNs. (A) RNA-sequencing on microdissected NB ectoderm either wild-type (wt) or following Pax3 depletion in vivo (Pax3 MO) identified 1,179 downregulated genes (SI Appendix, Table S6). (B) Pax3 ChIP-seq analysis identified 657 candidate direct targets, among which 475 expressed in NC. (C) Chromatin peaks enriched in Pax3-FLAG in prtg.L, efna3.L, and itga5.s genes. (D) Venn diagram compares Pax3 target genes validated by ChIP-seq, MO-RNA-seq, and GRN-boost2 modeling. List of the 17 genes found by all three methods. (E) Similarly, 586 genes were downregulated after TFAP2e depletion. (F) TFAP2e ChIP-seq found 805 candidate direct target genes, among which 642 were expressed in NC, such as mmp14, vim, and adam33 (adam13). (G) Venn diagram compares TFAP2e putative target genes validated by ChIP-seq, MO-RNA-seq, and GRN-boost2 modeling, list of the 20 genes found by all three methods. |
|
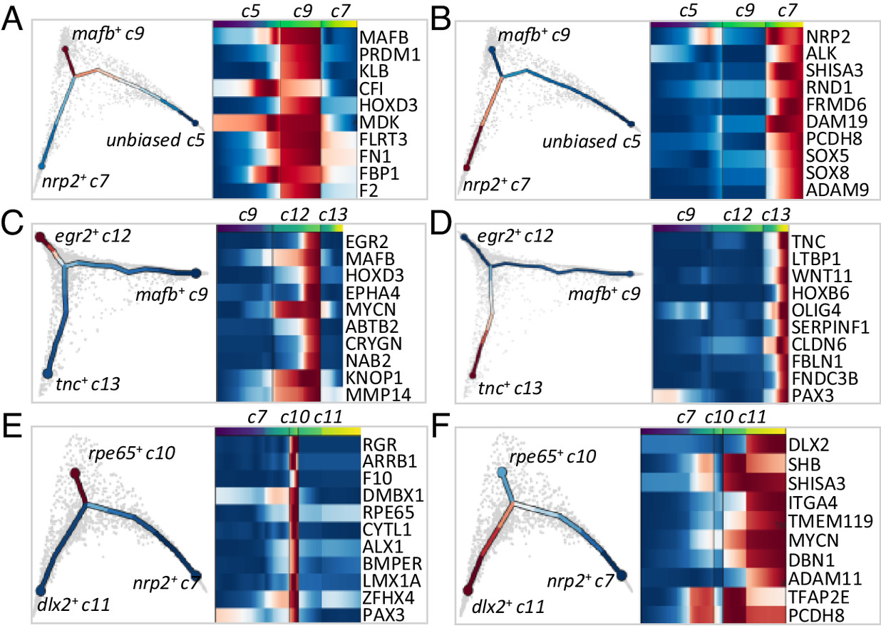
Fig. 5 Gene programs driving NC fate trajectories. Transcriptomes of cells subselected around a chosen bifurcation point were analyzed using tree inference and pseudotime downstream analysis, yielding gene programs accompanying each trajectory. Gene programs for bifurcation (A and B) of premigratory unbiased cluster 5 into cluster 9 (A) and cluster 7 (B); (C and D) of migratory bipotent vagal cluster 9 into clusters 12 (C) and 13 (D); (E and F) of migratory bipotent cranial cluster 7 into clusters 10 (E) and 11 (F). |
|
Fig. 6 Branching analyses uncover undescribed later-stage roles of Pax3 and TFAP2e in NC at mid-neurula stage. (A) NC-specific Pax3-MO-mediated RNA-seq and Pax3-ChIP-seq identify vagal (c13) or cranial (c10) branch-specific genes affected by Pax3 depletion (plain) or bound by Pax3 (bold) in vivo. Similarly TFAP2e affects cranial branch (c11) migratory signature in vivo. (B) Experimental paradigm to test TFAP2e function in cranial NC migration. (C) While Tfap2e depletion abrogates grafted NC migration (gfp staining), reactivating TFAP2e after EMT partially rescues it. (D) Quantification of NC migration as the farthest NC migration distance from the dorsal boundary [red bracket in (C)] relative to head width (dotted line). (E) To test Pax3 putative role in driving branching of cranial NC toward rpe65+ branch 10 and reducing dlx2+ branch 11, Pax3 was activated at mid-neurula stage 14. Branch-specific genes expression was tested at EMT/migration stage in microdissected NC: Pax3 activated branch-10 gene dmbx1, while reducing branch-11 genes mmp14, fn1, twist1. (F) Model of Pax3 participation to cranial NC branching. SEM, *P < 0.05, **P < 0.01, ****P < 0.0001. |
|
Fig. 7 Gastrula-stage ectoderm branching indicates undescribed Pax3-Sox9 epistasis during NC induction. (A) Ectoderm force-directed graph: clusters (Top), stages (Bottom). c0early ectoderm, c1neural ectoderm, c2st11 nonneural ectoderm (NNE), c3neural border, c4stage 12/13 NNE, c5placodes (PC), c6NC, c7neurons, c8eye primordium, c9neural plate. (B) Top-3 genes for each cluster. (C) Neural border-enriched gene signature (c3). (D) Forced-directed graph-suggested paths for NC and PC. (E) NNE1 NP program, (F) NE NC program, (G) NB PC program, (H) NB NC program, (I) Connectome and branching analyses suggest pax3/sox9 epistasis upstream of NC specifiers snail2, c3, cmyc. (J) Validation of Pax3-Sox9-NC specifiers epistasis using iNC animal cap (AC) assay at stage 12.5. (K) Sox9 activates snail2 precociously in iNC. (J and K) A: wt whole embryo, B: wt AC, C: pax3-GR; zic1-GR-injected AC, D: pax3 -GR; zic1-GR; sox9 MO-injected AC, E: pax3-GR; zic1-GR; sox9-injected AC. All conditions were normalized to C at stage 12.5. SEM, *P < 0.05, **P < 0.01, ***P < 0.01, ****P < 0.0001. |
|
Fig. 8 Neural crest GRN and developmental transcriptome trajectories. (A) Connectomes for ectoderm and neural crest (https://github.com/Qotov/neucrest_grn). (B) Large GRNs of the major nodes Pax3 and TFAP2e. (C) In the dual convergence model, neural border cells present trajectories toward both placodes and NC, which converge with a trajectory from neural plate toward NC and another one from nonneural ectoderm toward placodes. Branching analyses suggest the top genes underlying transcriptome transitions. (D) Transcriptomic tree of NC cell states, across late gastrulation, neurulation, and epithelialmesenchymal transition, ending at early migratory stage with gene signatures supporting each trajectory. Pax3 or Tfap2e expression prior to branching (in blue) prompted in vivo validation of their role on the branch-specific signature: branch-specific genes modulated by Pax3 or TFAP2e are shown in green. |