Click here to close
Hello! We notice that you are using Internet Explorer, which is not supported by Xenbase and may cause the site to display incorrectly.
We suggest using a current version of Chrome,
FireFox, or Safari.
Rinné S, Kiper AK, Jacob R, Ortiz-Bonnin B, Schindler RFR, Fischer S, Komadowski M, De Martino E, Schäfer MK, Cornelius T, Fabritz L, Helker CSM, Brand T, Decher N.
???displayArticle.abstract???
Popeye domain containing (POPDC) proteins are predominantly expressed in the heart and skeletal muscle, modulating the K2P potassium channel TREK-1 in a cAMP-dependent manner. POPDC1 and POPDC2 variants cause cardiac conduction disorders with or without muscular dystrophy. Searching for POPDC2-modulated ion channels using a functional co-expression screen in Xenopus oocytes, we found POPDC proteins to modulate the cardiac sodium channel Nav1.5. POPDC proteins downregulate Nav1.5 currents in a cAMP-dependent manner by reducing the surface expression of the channel. POPDC2 and Nav1.5 are both expressed in different regions of the murine heart and consistently POPDC2 co-immunoprecipitates with Nav1.5 from native cardiac tissue. Strikingly, the knock-down of popdc2 in embryonic zebrafish caused an increased upstroke velocity and overshoot of cardiac action potentials. The POPDC modulation of Nav1.5 provides a new mechanism to regulate cardiac sodium channel densities under sympathetic stimulation, which is likely to have a functional impact on cardiac physiology and inherited arrhythmias.
Figure 1. Functional screen for cardiac ion channels modulated by POPDC2(A–D) Representative current traces of (A) HCN4, applying a voltage step from −30 mV to −120 mV within 6 s, from a holding potential of −30 mV, (B) Kv1.4, applying a voltage step from −80 mV to +40 mV within 2 s, from a holding potential of −80 mV, (C) Kv4.3, applying a voltage step from −80 mV to +40 mV within 2 s, from a holding potential of −80 mV or (D) Nav1.5, applying a voltage step from −80 mV to −20 mV within 50 ms, from a holding potential of −80 mV, expressed alone (black) or together with POPDC2 (blue) in Xenopus laevis oocytes.(E) Indicated cardiac channels or the Na+/K+ ATPase (Na/K) were expressed alone or together with POPDC2 in Xenopus oocytes and relative changes in current amplitudes by POPDC2 were plotted. Oocytes were stored in a storage solution lacking theophylline. The number of technical replicates (n) is indicated in parentheses. Data are presented as mean ± s.e.m. Significance was probed using a two-sided Student’s t-test. ∗∗∗, p < 0.001.
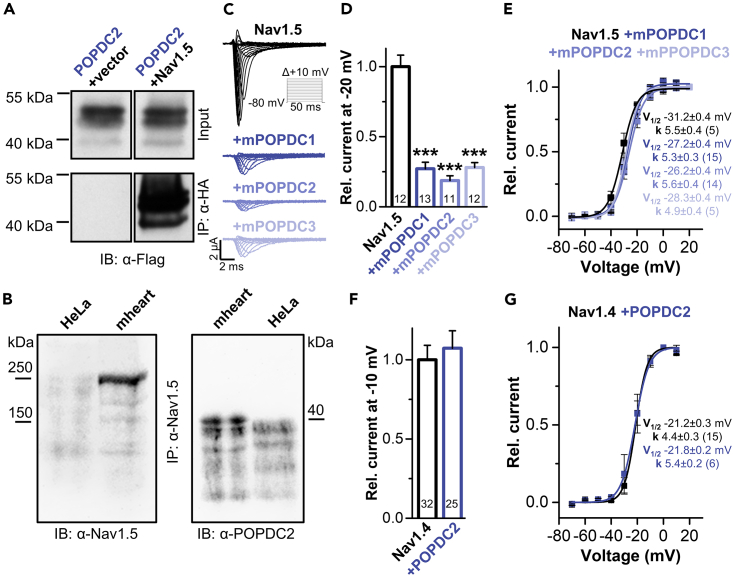
Figure 2. Interaction of POPDC proteins with the cardiac sodium channel Nav1.5 or the skeletal muscle sodium channel Nav1.4(A) Co-immunoprecipitation of POPDC2-FLAG with Nav1.5-HA was performed in COS-7 cells using anti-HA antibodies. An empty vector served as control. The co-immunoprecipitation was subsequently detected with an anti-FLAG antibody (IB: α-Flag).(B) Co-immunoprecipitation of POPDC2 and Nav1.5 in murine heart lysates (mheart) using anti Nav1.5 antibodies (IP: α-Nav1.5). The immunoprecipitation was subsequently detected with an anti-Nav1.5 (IB: α-Nav1.5) and the co-immunoprecipitation by an anti-POPDC2 antibody (IB: α-POPDC2). HeLa cells were used as a control.(C) Oocytes were injected with cRNA for human Nav1.5 or co-injected with different murine POPDC isoforms and subsequently stored in a storage solution lacking theophylline. Currents were recorded with a P/N (N = 4) voltage-step protocol (holding potential −80 mV) and voltage-steps of 50 ms ranging from −70 to +80 mV in 10 mV increments (see inset).(D and E) (D) Relative current amplitudes analyzed at −20 mV and normalized to Nav1.5. (E) Voltage-dependence of Nav1.5 activation in the absence or presence of POPDC1, POPDC2 or POPDC3. The respective voltages of half-maximal activation (V1/2) and the Boltzmann constants (k) are provided as inset. The number of technical replicates (n) is indicated in parentheses or bar graphs. Data are presented as mean ± s.e.m. Significance was probed using a two-sided Student’s t-test. ∗∗∗, p < 0.001.(F and G) (F) POPDC2 does not modulate current amplitudes of Nav1.4, analyzed at −10 mV and normalized to Nav1.4 or (G) the shape of the voltage-dependence of Nav1.4 activation. The respective voltages of half-maximal activation (V1/2) and the Boltzmann constants (k) are provided as inset. The number of technical replicates (n) is indicated in parentheses or bar graphs. Oocytes were stored in a storage solution lacking theophylline. Data are presented as mean ± s.e.m. Significance was probed using a two-sided Student’s t-test. See also Figures S1 and S2.
Figure 3. POPDC2 does not alter the current kinetics of Nav1.5(A) Current traces of human Nav1.5 expressed alone or co-expressed with human POPDC2. Representative traces are depicted at −30 mV, −20 mV and −10 mV.(B) Voltage-dependence of activation and inactivation curves fitted to a Boltzmann equation. The respective voltages of half-maximal activation (V1/2) together with the Boltzmann constants (k), as well as the window currents, are provided as inset. For the V1/2 of activation measurements, the currents were recorded with a P/N (N = 4) voltage-step protocol (holding potential −80 mV) and voltage-steps of 50 ms ranging from −70 to +80 mV in 10 mV increments (see inset activation protocol). For the V1/2 of inactivation measurements, the currents were recorded with a P/N (N = 4) voltage-step protocol (holding potential −100 mV) and voltage-steps of 50 ms ranging from −120 to −10 mV in 10 mV increments with a final step to −30 mV for 50 ms (see inset inactivation protocol). The number of technical replicates (n) is indicated in parentheses. Data are presented as mean ± s.e.m.(C) Representative current traces of the kinetics of inactivation recorded with a single-step protocol from −100 mV to −30 mV for 65 ms (inset illustrates voltage protocol).(D) Representative recordings of the recovery from inactivation (inset illustrates voltage protocol).(E) Time-course of the recovery from inactivation recorded with a two-pulse protocol, first step to −10 mV for 50 ms and the second test pulse stepped to −10 mV with increasing interpulse intervals. The number of technical replicates (n) is indicated in parentheses. Data are presented as mean ± s.e.m.(F) Time constants of the fast and slow component of the recovery from inactivation (lower panel) and the relative contribution of the fast and slow component (upper panel). Values were obtained by a bi-exponential fit from the data in (E). Oocytes were stored in a storage solution lacking theophylline. The number of technical replicates (n) is indicated in parentheses. Data are presented as mean ± s.e.m. See also Figure S3.
Figure 4. POPDC2 reduces Nav1.5 current amplitudes in a cAMP-dependent manner(A) POPDC2 modulation of Nav1.5 is cAMP-dependent. Representative current traces recorded by voltage steps to −20 mV. Oocytes were injected with 10 ng Nav1.5 alone or 10 ng Nav1.5 together with 5 ng POPDC2 (50%) or 10 ng POPDC2 (100%), and stored in ND96 solution with or without theophylline before voltage-clamp measurements in oocytes. Inset illustrates the applied voltage protocol.(B) Analyses of peak current amplitudes from experiments performed in (A), analyzed at −20 mV and normalized to Nav1.5. The number of technical replicates (n) is indicated in bar graphs. Data are presented as mean ± s.e.m. Significance was probed using a two-sided Student’s t-test. ∗, p < 0.05; ∗∗∗, p < 0.001.(C) Oocytes were injected as in (A-B) but incubated in a storage solution containing theophylline. Relative current amplitudes were analyzed at −20 mV and normalized to Nav1.5. The number of technical replicates is indicated in bar graphs. Data are presented as mean ± s.e.m. See also Figure S4.
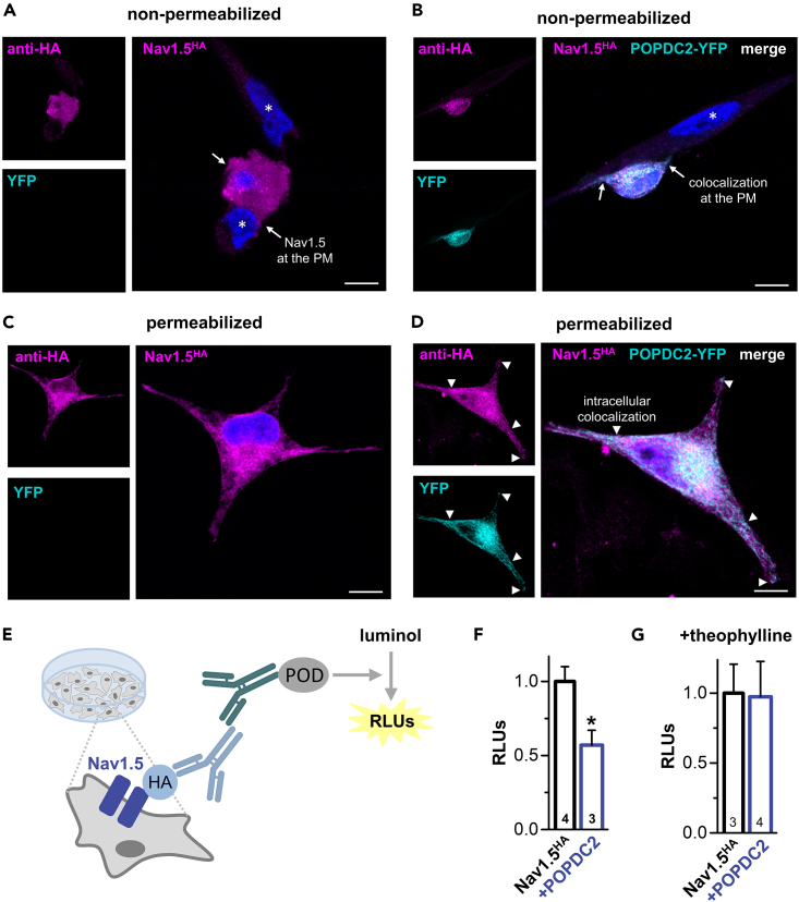
Figure 5. POPDC2 co-localizes with Nav1.5 at the plasma membrane and intracellular compartments and regulates the surface expression of Nav1.5 in a cAMP-dependent manner(A and C) HeLa cells were transfected exclusively with Nav1.5-HA or (B and D) in combination with POPDC2-YFP. 24 h after transfection the cells were fixed, non-permeabilized (A-B) or permeabilized (C-D) and immunostained with anti HA antibody and Alexa 647 conjugated secondary antibody. The cells were then analyzed by confocal microscopy. Nuclear counterstaining with Hoechst 33342 is depicted in blue and nuclei of non-transfected cells are indicated by asterisk. Arrows point to either (A) Nav1.5- or (B) Nav1.5- plus POPDC2-YFP-stained membrane protrusions; PM, plasma membrane. Arrowheads in (D) depict Nav1.5-positive intracellular structures co-labelled by POPDC2-YFP, which are also designated by arrows in the single fluorescence images shown on the left. Scale bars, 10 μm.(E) Cartoon of the chemiluminescence-based ELISA-assay performed in HeLa cells transiently transfected with Nav1.5HA to quantify the changes in Nav1.5 surface expression by co-transfection with POPDC2. In fixed cells, the primary antibody detects extracellularly HA-tagged Nav1.5 channels (Nav1.5HA) at the surface membrane while the peroxidase-enzyme (POD) which is linked to the secondary antibody catalyzes the oxidation of a luminol-substrate which is accompanied by the emission of light. Subsequently, the light emission can be quantified as relative light units (RLUs) as a measure of the surface expression of the channel.(F) Chemiluminescence assay of extracellularly HA-tagged Nav1.5 to determine the relative changes in surface expression by co-expressed POPDC2. The number of biological replicates (N) is indicated in the bar graphs. Data are expressed as relative light units (RLUs). Data are presented as mean ± s.e.m. Significance was probed using a two-sided Student’s t-test. ∗, p < 0.05.(G) Chemiluminescence assay of extracellularly HA-tagged Nav1.5 to determine the relative changes in surface expression by co-expressed POPDC2 in the presence of theophylline. The number of biological replicates (N) is indicated in the bar graphs. Data are expressed as relative light units (RLUs). Data are presented as mean ± s.e.m.
Figure 6. Morpholino-mediated knock-down of popdc2 modifies embryonic cardiac action potential in the zebrafish heart(A) Representative voltage traces of cardiac action potentials in zebrafish embryos. POPDC2 MO: Morpholino-mediated knock-down of popdc2. hpf: hours postfertilization.(B–D) Analysis of (B) action potential frequency, (C) APD50, and (D) APD90. The number of biological replicates is indicated in bar graphs. Data are presented individually but also as mean ± s.e.m.(E) Representative voltage traces of cardiac action potentials in embryonic zebrafish focusing on the fast depolarization phase.(F) Analysis of the action potential overshoot. The number of biological replicates is indicated in bar graphs. Data are presented individually but also as mean ± s.e.m. Significance was probed using a two-sided Student’s t test. ∗∗, p < 0.01.(G) Analysis of the action potential upstroke velocity. The number of biological replicates is indicated in the individual bar graphs. Data are presented individually but also as mean ± s.e.m. Significance was probed using a two-sided Student’s t-test. ∗, p < 0.05.
Akai,
A novel SCN5A mutation associated with idiopathic ventricular fibrillation without typical ECG findings of Brugada syndrome.
2000, Pubmed
Akai,
A novel SCN5A mutation associated with idiopathic ventricular fibrillation without typical ECG findings of Brugada syndrome.
2000,
Pubmed Alcalay,
Popeye domain containing 1 (Popdc1/Bves) is a caveolae-associated protein involved in ischemia tolerance.
2013,
Pubmed Andrée,
Isolation and characterization of the novel popeye gene family expressed in skeletal muscle and heart.
2000,
Pubmed Arnaout,
Zebrafish model for human long QT syndrome.
2007,
Pubmed
,
Xenbase Baba,
Can PKA activators rescue Na+ channel function in epicardial border zone cells that survive in the infarcted canine heart?
2004,
Pubmed Baldwin,
POPDC1 scaffolds a complex of adenylyl cyclase 9 and the potassium channel TREK-1 in heart.
2022,
Pubmed Bennett,
Molecular mechanism for an inherited cardiac arrhythmia.
1995,
Pubmed
,
Xenbase Benson,
Congenital sick sinus syndrome caused by recessive mutations in the cardiac sodium channel gene (SCN5A).
2003,
Pubmed Bezzina,
Cardiac sodium channel and inherited arrhythmia syndromes.
2001,
Pubmed Bezzina,
A single Na(+) channel mutation causing both long-QT and Brugada syndromes.
NULL,
Pubmed
,
Xenbase Blana,
Knock-in gain-of-function sodium channel mutation prolongs atrial action potentials and alters atrial vulnerability.
2010,
Pubmed Brand,
New kids on the block: The Popeye domain containing (POPDC) protein family acting as a novel class of cAMP effector proteins in striated muscle.
2017,
Pubmed Chen,
Genetic basis and molecular mechanism for idiopathic ventricular fibrillation.
1998,
Pubmed
,
Xenbase De Ridder,
Muscular dystrophy with arrhythmia caused by loss-of-function mutations in BVES.
2019,
Pubmed Froese,
Popeye domain containing proteins are essential for stress-mediated modulation of cardiac pacemaking in mice.
2012,
Pubmed George,
Inherited disorders of voltage-gated sodium channels.
2005,
Pubmed Hager,
Identification of a novel Bves function: regulation of vesicular transport.
2010,
Pubmed
,
Xenbase Hallaq,
Quantitation of protein kinase A-mediated trafficking of cardiac sodium channels in living cells.
2006,
Pubmed
,
Xenbase Holt,
An interaction of heart disease-associated proteins POPDC1/2 with XIRP1 in transverse tubules and intercalated discs.
2020,
Pubmed Kimmel,
Stages of embryonic development of the zebrafish.
1995,
Pubmed
,
Xenbase Kirchmaier,
The Popeye domain containing 2 (popdc2) gene in zebrafish is required for heart and skeletal muscle development.
2012,
Pubmed Knight,
Membrane topology of Bves/Pop1A, a cell adhesion molecule that displays dynamic changes in cellular distribution during development.
2003,
Pubmed Liu,
Overexpression of SCN5A in mouse heart mimics human syndrome of enhanced atrioventricular nodal conduction.
2015,
Pubmed Marangoni,
A Brugada syndrome mutation (p.S216L) and its modulation by p.H558R polymorphism: standard and dynamic characterization.
2011,
Pubmed Moss,
ECG T-wave patterns in genetically distinct forms of the hereditary long QT syndrome.
1995,
Pubmed Olesen,
High prevalence of long QT syndrome-associated SCN5A variants in patients with early-onset lone atrial fibrillation.
2012,
Pubmed Olson,
Sodium channel mutations and susceptibility to heart failure and atrial fibrillation.
2005,
Pubmed Osler,
Bves modulates epithelial integrity through an interaction at the tight junction.
2005,
Pubmed Park,
Genetically engineered SCN5A mutant pig hearts exhibit conduction defects and arrhythmias.
2015,
Pubmed Pott,
Mutation of the Na+/K+-ATPase Atp1a1a.1 causes QT interval prolongation and bradycardia in zebrafish.
2018,
Pubmed Probst,
Haploinsufficiency in combination with aging causes SCN5A-linked hereditary Lenègre disease.
2003,
Pubmed Reese,
bves: A novel gene expressed during coronary blood vessel development.
1999,
Pubmed Remme,
Overlap syndrome of cardiac sodium channel disease in mice carrying the equivalent mutation of human SCN5A-1795insD.
2006,
Pubmed Rinné,
POPDC2 a novel susceptibility gene for conduction disorders.
2020,
Pubmed
,
Xenbase Schindler,
POPDC1(S201F) causes muscular dystrophy and arrhythmia by affecting protein trafficking.
2016,
Pubmed Schindler,
The Popeye Domain Containing Genes and their Function in Striated Muscle.
2016,
Pubmed Simrick,
Popeye domain-containing proteins and stress-mediated modulation of cardiac pacemaking.
2013,
Pubmed Smith,
Bves directly interacts with GEFT, and controls cell shape and movement through regulation of Rac1/Cdc42 activity.
2008,
Pubmed Tibbo,
Phosphodiesterase type 4 anchoring regulates cAMP signaling to Popeye domain-containing proteins.
2022,
Pubmed Veldkamp,
Contribution of sodium channel mutations to bradycardia and sinus node dysfunction in LQT3 families.
2003,
Pubmed Vissing,
POPDC3 Gene Variants Associate with a New Form of Limb Girdle Muscular Dystrophy.
2019,
Pubmed
,
Xenbase Wang,
Cardiac sodium channel dysfunction in sudden infant death syndrome.
2007,
Pubmed Wang,
SCN5A mutations associated with an inherited cardiac arrhythmia, long QT syndrome.
1995,
Pubmed Wu,
Blood vessel epicardial substance (Bves) regulates epidermal tight junction integrity through atypical protein kinase C.
2012,
Pubmed Yamakawa,
Epilepsy and sodium channel gene mutations: gain or loss of function?
2005,
Pubmed Zareba,
Altered atrial, atrioventricular, and ventricular conduction in patients with the long QT syndrome caused by the DeltaKPQ SCN5A sodium channel gene mutation.
2001,
Pubmed