Click here to close Hello! We notice that you are using Internet Explorer, which is not supported by Xenbase and may cause the site to display incorrectly. We suggest using a current version of Chrome, FireFox, or Safari.
XB-ART-60689
Mol Cells 2024 Jun 15;476:100068. doi: 10.1016/j.mocell.2024.100068.
Show Gene links Show Anatomy links

Sizzled (frzb3) physically interacts with non-canonical Wnt ligands to inhibit gastrulation cell movement.

Yoon J, Kumar S, Lee H, Rehman ZU, Park S, Lee U, Kim J.


???displayArticle.abstract???
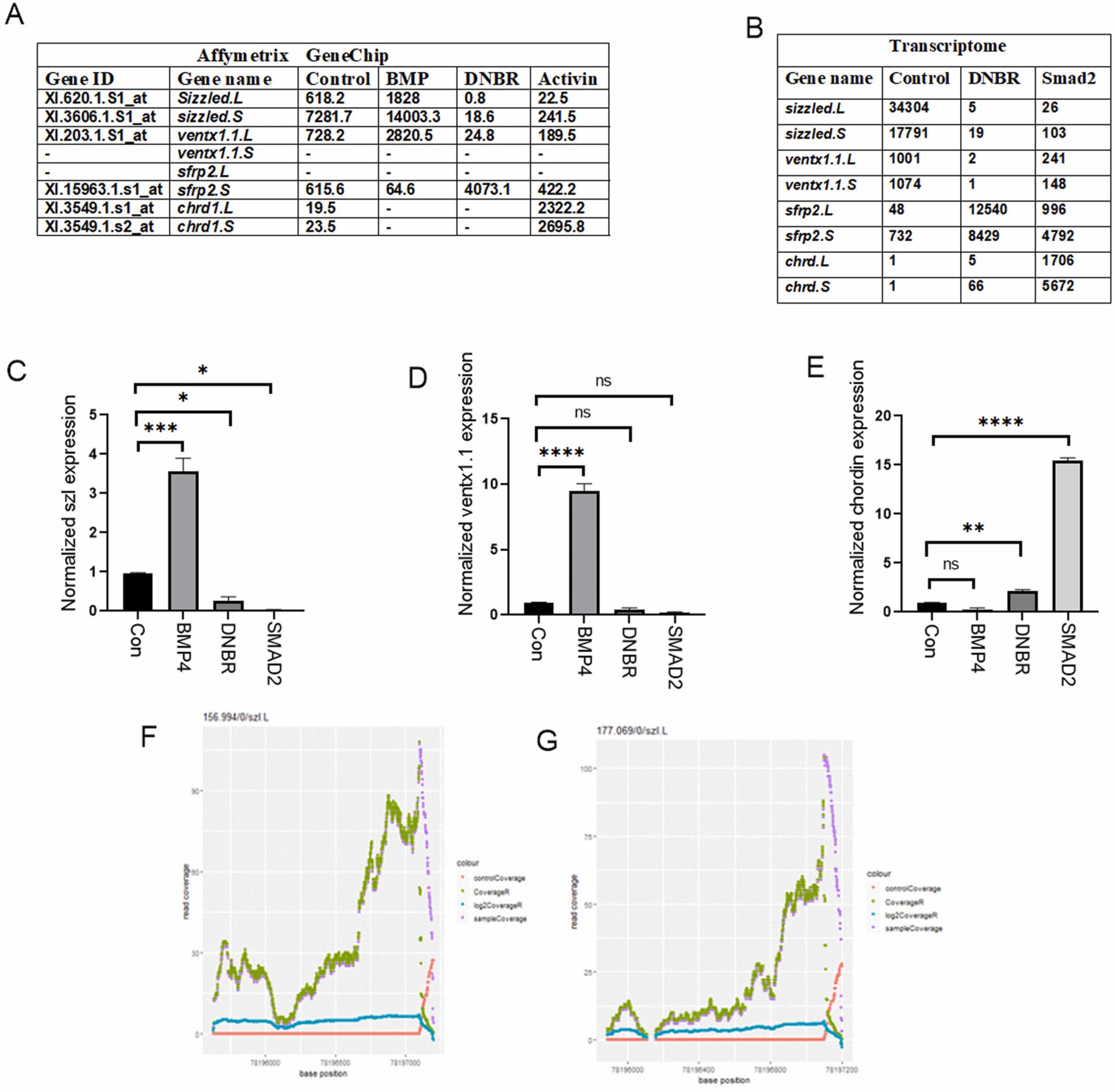
The coordinated movement of germ layer progenitor cells reaches its peak at the dorsal side, where the Bmp signaling gradient is low, and minimum at the ventral side, where the Bmp gradient is high. This dynamic cell movement is regulated by the interplay of various signaling pathways. The non-canonical Wnt signaling cascade serves as a pivotal regulator of convergent and extension cellular movement, facilitated by the activation of small GTPases such as Rho, Rab, and Rac. However, the underlying cause of limited cell movement at the ventral side remains elusive. To explore the functional role of a key regulator in constraining gastrulation cell movement at the ventral side, we investigated the Bmp4-direct target gene, sizzled, to assess its potential role in inhibiting non-canonical Wnt signaling. In our current study, we demonstrated that ectopic expression of sizzled led to gastrulation defects in a dose-dependent manner, without altering cell fate specification. Overexpression of sizzled resulted in decreased elongation of Activin-treated animal cap and Keller explants. Furthermore, our immunoprecipitation assay unveiled the physical interaction of Sizzled with non-canonical Wnt ligand proteins (Wnt5 and Wnt11). Additionally, the activation of small GTPases involved in Wnt signaling mediation (RhoA and Rac1) was diminished upon sizzled overexpression. In summary, our findings suggest that Bmp4 signaling negatively modulates cell movement from the ventral side of the embryo by inducing sizzled expression during early Xenopus gastrulation.

???displayArticle.pubmedLink??? 38759887
???displayArticle.pmcLink??? PMC11225558
???displayArticle.link??? Mol Cells


Species referenced: Xenopus laevis
Genes referenced: arhgef1 arhgef3.2 bmp4 chrd gsc myc ncam1 nog rac1 rhoa sfrp2 sia1 smad1 smad2 szl tbxt ventx1 ventx1.2 wnt11 wnt5a wnt8a zic3


???attribute.lit??? ???displayArticles.show???
References [+] :
Barriga, Tissue stiffening coordinates morphogenesis by triggering collective cell migration in vivo. 2018, Pubmed, Xenbase