XB-ART-60687
J Biol Chem
2024 Jun 01;3006:107373. doi: 10.1016/j.jbc.2024.107373.
Show Gene links
Show Anatomy links
The binding of LARP6 and DNAAF6 in biomolecular condensates influences ciliogenesis of multiciliated cells.
Earwood R, Ninomiya H, Wang H, Shimada IS, Stroud M, Perez D, Uuganbayar U, Yamada C, Akiyama-Miyoshi T, Stefanovic B, Kato Y.
???displayArticle.abstract???
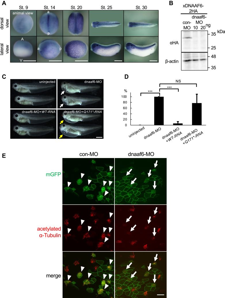
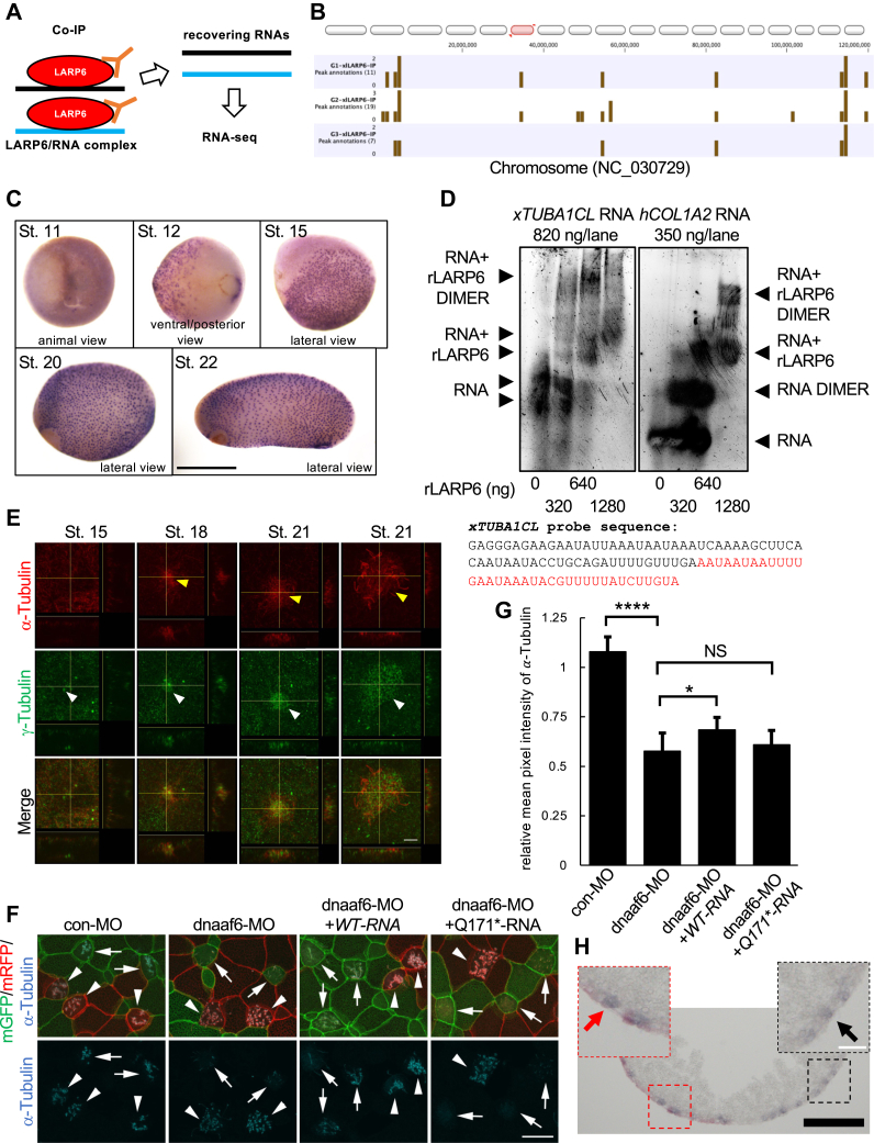
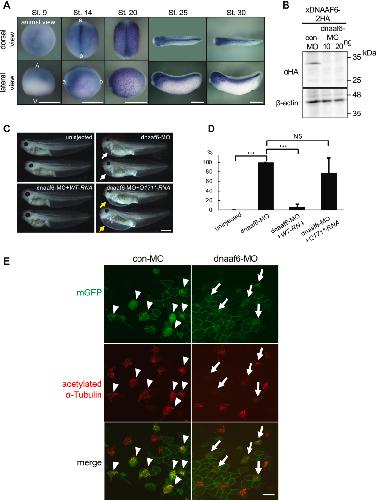
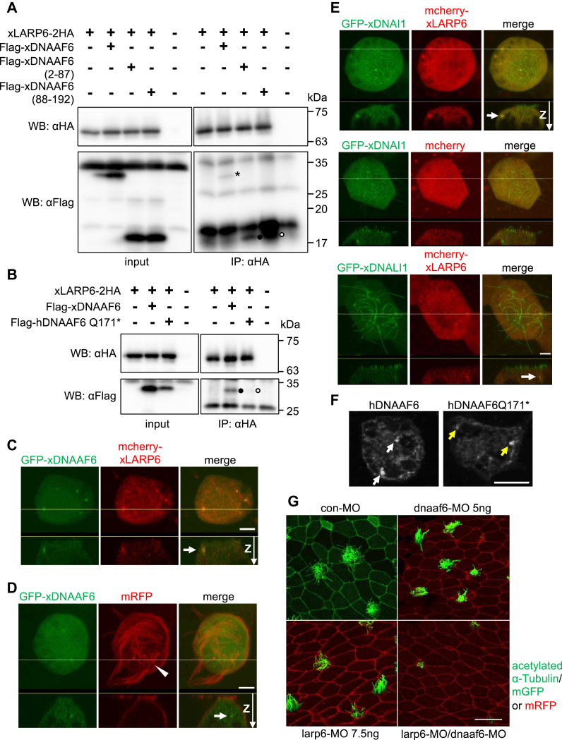
Motile cilia on the cell surface produce fluid flows in the body and abnormalities in motile cilia cause primary ciliary dyskinesia (PCD). Dynein axonemal assembly factors 6 (DNAAF6), a causative gene of PCD, was isolated as an interacting protein with La ribonucleoprotein 6 (LARP6) that regulates ciliogenesis in multi-ciliated cells (MCCs). In MCCs of Xenopus embryos, LARP6 and DNAAF6 were co-localized in biomolecular condensates termed dynein axonemal particles (DynAPs) and synergized to control ciliogenesis. Moreover, Tubulin alpha 1c like (TUBA1CL) mRNA encoding α-Tubulin protein that is a major component of ciliary axoneme was identified as a target mRNA regulated by binding LARP6. While DNAAF6 was necessary for high α-Tubulin protein expression near the apical side of Xenopus MCCs during ciliogenesis, its mutant, which abolishes binding with LARP6, was unable to restore the expression of α-Tubulin protein near the apical side of MCCs in Xenopus DNAAF6 morphant. These results indicated that the binding of LARP6 and DNAAF6 in DynAPs regulates highly expressed α-Tubulin protein near the apical side of Xenopus MCCs during ciliogenesis.
???displayArticle.pubmedLink??? 38762183
???displayArticle.pmcLink??? PMC11208920
???displayArticle.link??? J Biol Chem
???attribute.lit??? ???displayArticles.show???
References [+] :
Alberti,
Considerations and Challenges in Studying Liquid-Liquid Phase Separation and Biomolecular Condensates.
2019, Pubmed
Alberti, Considerations and Challenges in Studying Liquid-Liquid Phase Separation and Biomolecular Condensates. 2019, Pubmed
Aprea, Defects in the cytoplasmic assembly of axonemal dynein arms cause morphological abnormalities and dysmotility in sperm cells leading to male infertility. 2021, Pubmed
Bayfield, Conserved and divergent features of the structure and function of La and La-related proteins (LARPs). 2010, Pubmed
Bhatt, Primary ciliary dyskinesia: a major player in a bigger game. 2020, Pubmed
Blythe, Chromatin immunoprecipitation in early Xenopus laevis embryos. 2009, Pubmed , Xenbase
Boija, Biomolecular Condensates and Cancer. 2021, Pubmed
Bousquet-Antonelli, A comprehensive analysis of the La-motif protein superfamily. 2009, Pubmed
Brinegar, Roles for RNA-binding proteins in development and disease. 2016, Pubmed
Cai, Binding of LARP6 to the conserved 5' stem-loop regulates translation of mRNAs encoding type I collagen. 2010, Pubmed
Cardenas-Rodriguez, Genetic compensation for cilia defects in cep290 mutants by upregulation of cilia-associated small GTPases. 2021, Pubmed
Coutton, Mutations in CFAP43 and CFAP44 cause male infertility and flagellum defects in Trypanosoma and human. 2018, Pubmed
Dermit, Subcellular mRNA Localization Regulates Ribosome Biogenesis in Migrating Cells. 2020, Pubmed
Diggle, HEATR2 plays a conserved role in assembly of the ciliary motile apparatus. 2014, Pubmed
Dong, Pih1d3 is required for cytoplasmic preassembly of axonemal dynein in mouse sperm. 2014, Pubmed
Drew, A systematic, label-free method for identifying RNA-associated proteins in vivo provides insights into vertebrate ciliary beating machinery. 2020, Pubmed , Xenbase
Fowkes, The role of preassembled cytoplasmic complexes in assembly of flagellar dynein subunits. 1998, Pubmed
Fu, The I1 dynein-associated tether and tether head complex is a conserved regulator of ciliary motility. 2018, Pubmed
Fulton, Serological similarity of flagellar and mitotic microtubules. 1971, Pubmed
Gerstberger, A census of human RNA-binding proteins. 2014, Pubmed
Haremaki, Huntingtin is required for ciliogenesis and neurogenesis during early Xenopus development. 2015, Pubmed , Xenbase
Harland, In situ hybridization: an improved whole-mount method for Xenopus embryos. 1991, Pubmed , Xenbase
Heraud-Farlow, The multifunctional Staufen proteins: conserved roles from neurogenesis to synaptic plasticity. 2014, Pubmed
Horani, LRRC6 mutation causes primary ciliary dyskinesia with dynein arm defects. 2013, Pubmed
Horani, Genetics and biology of primary ciliary dyskinesia. 2016, Pubmed
Horani, Whole-exome capture and sequencing identifies HEATR2 mutation as a cause of primary ciliary dyskinesia. 2012, Pubmed
Huizar, A liquid-like organelle at the root of motile ciliopathy. 2018, Pubmed , Xenbase
King, Cytoplasmic factories for axonemal dynein assembly. 2021, Pubmed
König, Planar polarity in the ciliated epidermis of Xenopus embryos. 1993, Pubmed , Xenbase
Kott, Loss-of-function mutations in LRRC6, a gene essential for proper axonemal assembly of inner and outer dynein arms, cause primary ciliary dyskinesia. 2012, Pubmed
Kubo, A microtubule-dynein tethering complex regulates the axonemal inner dynein f (I1). 2018, Pubmed
Lee, Whole-mount fluorescence immunocytochemistry on Xenopus embryos. 2008, Pubmed , Xenbase
Lee, Functional partitioning of a liquid-like organelle during assembly of axonemal dyneins. 2020, Pubmed , Xenbase
Legendre, Motile cilia and airway disease. 2021, Pubmed
Liao, RNA Granules Hitchhike on Lysosomes for Long-Distance Transport, Using Annexin A11 as a Molecular Tether. 2019, Pubmed
Manojlovic, La-related protein 6 controls ciliated cell differentiation. 2017, Pubmed , Xenbase
Medioni, Principles and roles of mRNA localization in animal development. 2012, Pubmed
Mitchison, Mutations in axonemal dynein assembly factor DNAAF3 cause primary ciliary dyskinesia. 2012, Pubmed
Moody, Fates of the blastomeres of the 16-cell stage Xenopus embryo. 1987, Pubmed , Xenbase
Moore, Mutations in ZMYND10, a gene essential for proper axonemal assembly of inner and outer dynein arms in humans and flies, cause primary ciliary dyskinesia. 2013, Pubmed
Olcese, X-linked primary ciliary dyskinesia due to mutations in the cytoplasmic axonemal dynein assembly factor PIH1D3. 2017, Pubmed
Omran, Ktu/PF13 is required for cytoplasmic pre-assembly of axonemal dyneins. 2008, Pubmed
Paff, Mutations in PIH1D3 Cause X-Linked Primary Ciliary Dyskinesia with Outer and Inner Dynein Arm Defects. 2017, Pubmed
Peng, Xenopus laevis: Practical uses in cell and molecular biology. Solutions and protocols. 1991, Pubmed , Xenbase
Roden, RNA contributions to the form and function of biomolecular condensates. 2021, Pubmed
Sahoo, Axonal mRNA transport and translation at a glance. 2018, Pubmed
Sankaranarayanan, Adaptable P body physical states differentially regulate bicoid mRNA storage during early Drosophila development. 2021, Pubmed
Stavraka, The La-Related Proteins, a Family with Connections to Cancer. 2015, Pubmed
Stubbs, Multicilin promotes centriole assembly and ciliogenesis during multiciliate cell differentiation. 2012, Pubmed , Xenbase
Tang, Biallelic Mutations in CFAP43 and CFAP44 Cause Male Infertility with Multiple Morphological Abnormalities of the Sperm Flagella. 2017, Pubmed
Tarkar, DYX1C1 is required for axonemal dynein assembly and ciliary motility. 2013, Pubmed
Tran, Xenopus Bicaudal-C is required for the differentiation of the amphibian pronephros. 2007, Pubmed , Xenbase
Tsang, Phosphoregulated FMRP phase separation models activity-dependent translation through bidirectional control of mRNA granule formation. 2019, Pubmed
Wang, Novel DNAAF6 variants identified by whole-exome sequencing cause male infertility and primary ciliary dyskinesia. 2020, Pubmed
Wessely, The Xenopus homologue of Bicaudal-C is a localized maternal mRNA that can induce endoderm formation. 2000, Pubmed , Xenbase
Xu, A pediatric case of primary ciliary dyskinesia caused by novel copy number variation in PIH1D3. 2022, Pubmed
Zariwala, ZMYND10 is mutated in primary ciliary dyskinesia and interacts with LRRC6. 2013, Pubmed , Xenbase
