|
Figure 2. Proteins with K-block + E-rich regions preferentially localize to the FC, whereas the top RG-rich IDRs are depleted from the FC(A) UMAP representation of the Human Protein Atlas (HPA) with nuclear speckles, nuclear bodies, GC, and FC/DFC highlighted. Proteins containing the 140 distinct D/E tracts and 36 K-blocks + E-rich regions (ERRs) are shown in red and blue, respectively.(B) Fisher’s exact test of the frequencies of D/E tracts and K-blocks + E-rich-regions IDRs in the nucleolus, FC/DFC, GC, and nucleoplasm compared with the remaining human IDRome. The vertical line corresponds to a p value of 0.05.(C) Localization (from HPA) of the top nine scoring RG-rich IDRs in the nucleolus.(D) Examination of all DNA- or RNA-binding proteins that also contain D/E tract IDRs within the FC/DFC/GC. Both location and whether the protein contains a DNA- or RNA-binding domain are shown.(E) Schematic of method for obtaining live GVs from Xenopus oocytes and imaging nucleoli therein (see STAR Methods for details). Representative image of a nucleolus co-expressing GFP-tagged CUSTOS/c12orf43 or GFP with RFP-tagged PolR1E (subunit of RNA polymerase I with known preferential FC localization).(F) Spatial map of proteins with high-scoring K-blocks + E-rich regions and D/E tracts IDRs in the FC/DFC/GC phases of the nucleolus.(G) Summary schematic showing localization of K-blocks + E-rich regions, D/E tracts, and RG-rich IDRs with Z score ≥ 5.5.See also Figure S2. |
|
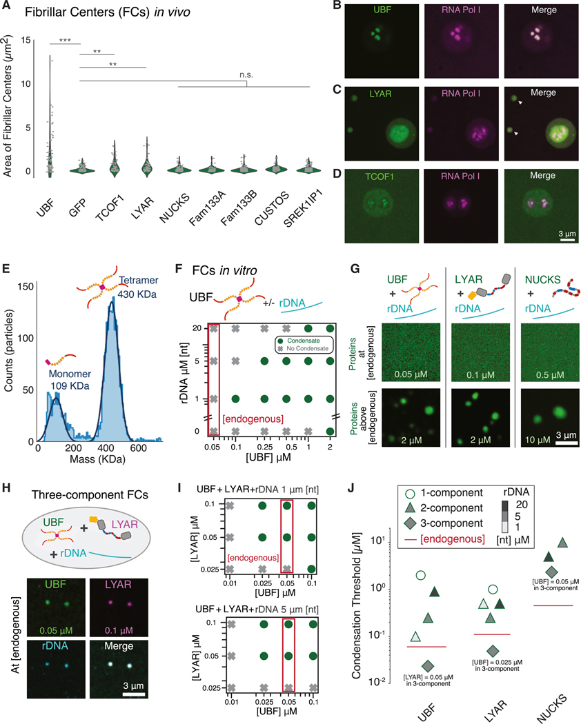
Figure 3. UBF, rDNA, and proteins containing K-blocks + E-rich regions proteins drive the formation of FC-like condensates(A) Violin plots of FC size from Xenopus oocytes monitored upon injection of 20 ng of mRNA for each of the proteins. The sizes were monitored following protein expression and leveraging the GFP tags of each of the expressed proteins; n.s. (not significant) denotes p values > 5.00e–02; **p values < 1.00e–03, ***p value < 1.00e–04.(B–D) (B) Representative images of oocyte nucleoli expressing 20 ng mRNA of GFP-tagged UBF, (C) RFP-tagged TCOF1, (D) GFP-tagged LYAR; arrowheads indicate puncta or incidental condensates85 of GFP-LYAR that form at high copy numbers.(E) Mass photometry trace of purified UBF showing raw counts (light blue histogram) and calculated distribution (dark blue line); the peak mass values indicate two populations corresponding to the masses of UBF monomers and tetramers.(F) Two-component phase boundaries of a mixture comprising rDNA and UBF. Here, green circles indicate the presence of condensates, and gray × symbols indicate a one-phase regime.(G) Confocal images of two-component mixtures consisting of rDNA (5 μM [nt]) (untagged) and UBF, LYAR, or NUCKS (fluorescently tagged) at their endogenous concentrations or at high concentrations (indicated).(H) Representative confocal image of condensates formed in three-component mixtures of rDNA (5 μM [nt]), UBF (0.05 μM), and LYAR (0.1 μM). The proteins are at their endogenous concentrations.63(I) Phase boundaries of three-component mixtures consisting of LYAR and UBF at concentrations corresponding to their endogenous concentration that contain either 1 mM rDNA (top) or 5 μM rDNA (bottom).(J) Threshold concentrations for condensation of recombinant UBF, LYAR, and NUCKS either alone (one-component, unfilled circle), with increasing concentrations of rDNA (two-component, filled triangles), or with three components (filled diamonds). In three-component mixtures, the threshold concentrations of UBF and LYAR lie below the endogenous levels of the relevant proteins (red, horizontal bar).63 Condensation was not observed for NUCKS alone or with 1 μM [nt] rDNA. Scale bars for all images, 3 μm.See also Figure S3. |
|
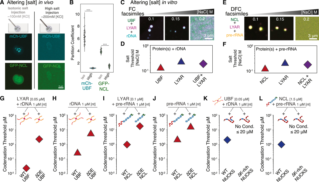
Figure 4. Substrate-specific condensation and hydrophobicity/hydrophilicity of condensates contribute to organization of nucleolar sub-phases(A) Schematic of NCL and density distribution graphs showing the relative rank of NCL for fraction of sequence that contains an RG block among all nucleolar IDRs (7th out of 2,231), abundance among all nucleolar proteins (25th out of 804), and D/E tract (neg-neg patterning) among all nucleolar IDRs (1st out of 2,231). The tall/capped marker indicates NCL; vertical stripes indicate all proteins ranking above NCL and the five closest proteins ranking below it.(B) Representative images of nucleoli from a living Xenopus laevis oocyte expressing GFP-tagged NCL. This highlights the exclusion of NCL from FCs and localization to the DFC and GC.(C) Schematic and images of three-component mixtures of NCL, LYAR, and pre-rRNA as minimal in vitro reconstitutions of the DFC.(D) Schematic of the quinary mixture and images of multiphase condensates reconstituted in vitro. UBF always colocalizes with rDNA (see Figure 3G).(E) Line scan analysis of condensates formed by the quinary mixture shown in (C). Solid curves correspond to median values, and shaded envelopes correspond to the 95% confidence intervals.(F) Schematic of nucleolar re-organization resulting from transcription inhibition.(G) Images of rDNA and NCL in condensates formed by quinary mixture and a ternary mixture where pre-rRNA is omitted.(H) Line scan analysis of condensates in the ternary mixture. Curves and shadings are similar to panel (E).(I–L) Two-component phase diagrams of NCL or NPM1 with either pre-rRNA or mat-rRNA.(M–N) Sagittal slices of three-dimensional (3D) confocal images of condensates formed by mixtures of NCL and pre-rRNA (top row) or NPM1 and mat-rRNA (bottom row) resting on coverslips with (M) hydrophobic or (N) hydrophilic surface treatments. For all quantifications, n = 25 condensates. Scale bars for all images, 3 μm. Concentrations of UBF, NCL, and NPM1 were set at endogenous levels. The concentration of LYAR was 2 μM in mixtures shown in (C) and (D) and endogenous levels for those shown in (G);See STAR Methods for additional details.See also Figure S4. |
|
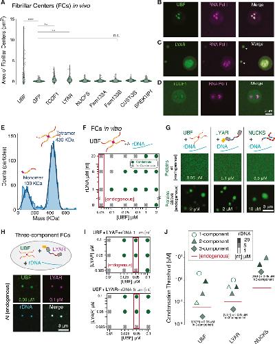
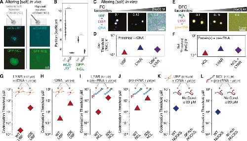
Figure 5. Complex coacervation underlies condensation of nucleoli in cells and nucleolar components in vitro(A) Schematic of injections of isotonic (light gray) or high salt (dark gray) solutions into isolated Xenopus GVs expressing mCherry-UBF and GFP-NCL; resultant KCl concentrations in GVs are predicted to be 100 and 200 mM, respectively. Confocal images shown are taken 5 min after injections.(B) Quantification of partition coefficients of mCherry-UBF in FCs and GFP-NCL in FC/DFCs relative to the surrounding nucleoplasm (n > 20); isotonic and high salt treatments are compared, ***p value < 1.00e–05.(C) Salting-in behaviors of three-component condensates comprising UBF (0.1 μM), LYAR (0.25 μM), and rDNA (5 μM [nt])) measured at the indicated salt concentrations. Representative confocal images of all three components (merge) are shown.(D) Threshold salt concentration for condensation of indicated two- and three-component mixtures.(E) Salting-in behaviors of three-component condensates comprising NCL (2 μM), LYAR (0.25 μM), and pre-rRNA (5 μM [nt])) measured at the indicated salt concentrations. Representative confocal images of all three components (merge) are shown.(F) Threshold salt concentration for salting-in of condensates indicated for two- and three-component mixtures.(G and H) (G) Condensate thresholds of UBF and ΔD/E-UBF in three-component condensates with rDNA (5 μM [nt]) and LYAR (0.1 μM) or (H) two-component condensates with rDNA (5 μM [nt]).(I and J) (I) Condensate thresholds of NCL and ΔD/E-NCL in three-component condensates with pre-rRNA (5 μM [nt]) and LYAR (0.1 μM) or (J) two-component condensates with pre-rRNA (5 μM [nt]).(K) Condensation thresholds of WT NUCKS and ΔK-rich NUCKS in three-component condensates with rDNA (5 μM [nt]) and UBF (0.05 μM) or (L) in three-component condensates with pre-rRNA (5 μM [nt]) and NCL (1.5 μM).See also Figure S5. |
|
Figure 6. K-blocks within FC/DFC proteins drive enrichment and partitioning into FC in cells and their facsimiles in vitro(A and B) Sequence-specific inter-residue distance maps from atomistic simulations shown as normalized quantities, with respect to the best fit homopolymer model for PolR1F IDR (A) and WT NUCKS (B). Positive and negative residues are shown as circles in blue and red, respectively.(C) Comparison of positive-negative (pos-neg) patterning Z score and sequence length (N) normalized radius of gyration (Rg) (R2 = 0.99 for linear regression). Error bars indicate standard errors from the mean across five independent simulations.(D) Representative snapshots from LaSSI simulations of simulated FCs involving UBF with rDNA and either PolR1F IDR, WT NUCKS, or ΔK-rich NUCKS; snapshots are a zoom-in of the entire simulation box, wherein spherical condensates are formed.(E) Calculated partition coefficients (PCs) of PolR1F IDR, WT NUCKS, or ΔK-rich NUCKS into simulated FCs. Error bars indicate standard errors from the mean across ten replicates.(F) Confocal images of three-component FC facsimiles comprising UBF and rDNA with either Pol1RF IDR, WT NUCKS, or ΔK-rich NUCKS.(G) Violin plots of PCs into the in vitro FC-like condensates.(H) Confocal images of nucleoli from live Xenopus oocytes expressing GFP-tagged PolR1F IDR, WT NUCKS, or ΔK-rich NUCKS; RFP-PolRIe co-expressed to highlight FC.(I) Violin plots of PCs into FC phases. For all violin plots (G,I) *** denotes p value < 1.00e–05. For all microscopy images (F, H), scale bars correspond to 3 μm.(J) Comparison of K-block Z score and mean in silico partition coefficient.(K) Comparison of mean in silico and mean in vitro PCs.(L) Comparison of mean in vitro and mean in cells PCs. Black lines denote the linear regression fit, and error bars indicate standard errors from the mean. (M) R2 values for linear regression comparing all combinations of K-block Z score, mean in silico PCs, mean in vitro PC coefficient, and mean PC in cells.See also Figure S6. |
|
Figure 7. Distinctive compositional biases give rise to acidic nucleoli and non-acidic nuclear speckles and Cajal bodies(A–D) Images of in vitro condensates and violin plots of measured pH values for dense phase condensates and surrounding dilute phase for the following mixtures: (A) NCL (5 μM) and pre-rRNA (1 μM [nt]), (B) NPM1 (5 μM) and mat-rRNA (2 μM [nt]), (C) wild-type (WT) NCL (15 μM), LYAR (0.2 μM), and pre-rRNA (1 μM [nt]), and (D) ΔD/E NCL (15 μM), LYAR (0.2 μM), and pre-rRNA (1 μM [nt]). Images show the measured pH on a per-pixel basis. Median pH values are indicated in violin plots; n.s. (not significant) denotes p values > 5.00e–02, ** denotes p value < 1.00e–03.(E) Confocal images of a nucleolus in a living Xenopus oocyte GV expressing GFP-NPM1 (shown in upper panel) with freely diffusing SNARF-4 dye, whose ratiometric fluorescence is used quantify pH on a per-pixel basis (shown in lower panel); scale bars, 1 μm.(F and G) Values of pH and normalized GFP-NPM1 intensity plotted against radial distance from the center of a nucleolus for the individual nucleolus (F) and median values (G) (x axis = actual distance [μm]) from five separate nucleoli (x axis = normalized distance). Solid curves correspond to median values, and dashed vertical lines demarcate boundaries of the GC (full-width half max of GFP-NCL signal) and its peak-intensity point. Points in the individual nucleolus plot (F) correspond to quantified pH values for individual pixels, and shaded regions in the median plot (G) correspond to the 95th percentile confidence interval of all values.(H) Bar plot of median pH values across five nucleoli binned by FC/DFC, GC (inner half), GC (outer half), and nucleoplasm; error bars are standard deviation of measurements.(I) Sorted net charge per IDR for all IDRs in the nucleolus, nuclear speckles, and Cajal body with a |net charge| Z score of ≥3 when compared with the human IDRome.(J) The pHluorin2 r value is obtained by dividing the two emission intensities (each at 510 nm) from the same pHluorin2-containing sample excited (sequentially) by a 405 nm laser and a 488 nm laser; relationship of r to pH is indicated.(K) Representative images and line scan profiles of pHluorin2 r values for nucleoli, nuclear speckles, and Cajal bodies in living Xenopus oocyte GVs expressing freely diffusing pHluorin2. Line scans through nuclear bodies are represented as normalized distance; solid curves and surrounding shaded region correspond to median values and 95th percentile confidence intervals, respectively (n ≥ 7 for each nuclear body). Gray shaded region corresponds to nucleoplasm.(L) Violin plots of computed pH based on pHluorin2 r values for each nuclear body and nucleoplasm.(M) Plot of mean net charge per IDR against measured pH for each nuclear body (R2 = 0.96 for linear regression).See also Figure S7. |