XB-ART-60672
Elife
2024 Apr 18;12. doi: 10.7554/eLife.91864.
Show Gene links
Show Anatomy links
Inhibition of the serine protease HtrA1 by SerpinE2 suggests an extracellular proteolytic pathway in the control of neural crest migration.
Pera EM, Nilsson-De Moura J, Pomeshchik Y, Roybon L, Milas I.
???displayArticle.abstract???
We previously showed that SerpinE2 and the serine protease HtrA1 modulate fibroblast growth factor (FGF) signaling in germ layer specification and head-to-tail development of Xenopus embryos. Here, we present an extracellular proteolytic mechanism involving this serpin-protease system in the developing neural crest (NC). Knockdown of SerpinE2 by injected antisense morpholino oligonucleotides did not affect the specification of NC progenitors but instead inhibited the migration of NC cells, causing defects in dorsal fin, melanocyte, and craniofacial cartilage formation. Similarly, overexpression of the HtrA1 protease impaired NC cell migration and the formation of NC-derived structures. The phenotype of SerpinE2 knockdown was overcome by concomitant downregulation of HtrA1, indicating that SerpinE2 stimulates NC migration by inhibiting endogenous HtrA1 activity. SerpinE2 binds to HtrA1, and the HtrA1 protease triggers degradation of the cell surface proteoglycan Syndecan-4 (Sdc4). Microinjection of Sdc4 mRNA partially rescued NC migration defects induced by both HtrA1 upregulation and SerpinE2 downregulation. These epistatic experiments suggest a proteolytic pathway by a double inhibition mechanism. SerpinE2 ┤HtrA1 protease ┤Syndecan-4 → NC cell migration.
???displayArticle.pubmedLink??? 38634469
???displayArticle.pmcLink??? PMC11026092
???displayArticle.link??? Elife
???displayArticle.grants??? [+]
2009-4951 Swedish Research Council, ProJ11/101 Swedish Childhood Cancer Fund, 2021-02284 Swedish Research Council, MultiPark Lund University
Species referenced: Xenopus laevis
Genes referenced: dnph1 fn1 foxd3 htra1 htra2 htra3 htra4 itk myc plg sdc4 serpine2 snai1 snai2 sox9 twist1
GO keywords: neural crest cell migration [+]
???displayArticle.antibodies??? Actb Ab10 Tuba4a Ab3
???displayArticle.morpholinos??? htra1 MO1 serpine2 MO1 serpine2 MO2 serpine2 MO3 serpine2 MO5
Phenotypes: Xal wt + Tg(Xla.hrta1-FLAG)(Fig. 7 CC') [+]
Xla Wt + htra1(Fig. 3 B)
Xla Wt + htra1(Fig. 3 I)
Xla Wt + htra1(Fig. 3 J)
Xla Wt + htra1(Fig. 4 B B')
Xla Wt + htra1(Fig. 4 F)
Xla Wt + htra1(Fig. 4 sup 1, B)
Xla Wt + htra1(Fig. 6 C C')
Xla Wt + htra1(Fig. 6 F F')
Xla Wt + neural crest excision(Fig. 2 B)
Xla Wt + serpine2 MO(Fig. 2E)
Xla Wt + serpine2 MO(FIG. 2 MP)
Xla Wt + serpine2 MO(Fig. 2 ST)
Xla Wt + serpine2 MO(Fig. 4 D D')
Xla Wt + serpine2 MO(Fig. 4J)
Xla Wt + serpine2 MO(Fig. 4 sup 2 B)
Xla Wt + serpine2 MO(Fig. 8 D D')
Xla wt + Tg(Xla.htra1-myc)(Fig. 6 F F')
Xla wt + Tg(Xla.htra1-myc){del_PDZ}(Fig. 6 G G')
Xla Wt + htra1(Fig. 3 I)
Xla Wt + htra1(Fig. 3 J)
Xla Wt + htra1(Fig. 4 B B')
Xla Wt + htra1(Fig. 4 F)
Xla Wt + htra1(Fig. 4 sup 1, B)
Xla Wt + htra1(Fig. 6 C C')
Xla Wt + htra1(Fig. 6 F F')
Xla Wt + neural crest excision(Fig. 2 B)
Xla Wt + serpine2 MO(Fig. 2E)
Xla Wt + serpine2 MO(FIG. 2 MP)
Xla Wt + serpine2 MO(Fig. 2 ST)
Xla Wt + serpine2 MO(Fig. 4 D D')
Xla Wt + serpine2 MO(Fig. 4J)
Xla Wt + serpine2 MO(Fig. 4 sup 2 B)
Xla Wt + serpine2 MO(Fig. 8 D D')
Xla wt + Tg(Xla.htra1-myc)(Fig. 6 F F')
Xla wt + Tg(Xla.htra1-myc){del_PDZ}(Fig. 6 G G')
???attribute.lit??? ???displayArticles.show???
|
|
Figure 1. SerpinE2 and HtrA1 are expressed in the neural crest. Xenopus embryos were analyzed by whole-mount in situ hybridization. (AC) Anterior view of embryos at stage 17. The brackets point to pre-migratory NC cells on each side of the neural plate. The numbers label the Twist-expressing cranial NC segments: 1, mandibular; 2, hyoid; 3, anterior branchial; 4, posterior branchial. Arrowheads show SerpinE2 and HtrA1 transcripts in the trunk NC. The stippled lines indicate the level of sections in AC. (AC) Transversally hemisectioned embryos. SerpinE2 and HtrA1 signals appear in the NC (strippled circle lines). Note that SerpinE2 is also expressed in the inner sensorial layer of the neural plate and underlying notochord, whereas HtrA1 expression is more abundant in the outer ependymal layer of the neural plate. (DF) Lateral view of embryos at stage 26. SerpinE2 and HtrA1 are expressed in Twist+ NC cell streams (14). Transcripts of both genes can also be seen in the brain, eye, and otic placode. (DF) Magnification of embryos. Arrowheads demarcate SerpinE2 transcripts near the front (E) and HtrA1 transcripts at the rear end (F) of the migrating NC cell collectives in the branchial arches. (G, H) Summary of gene expression domains. At stage 17, SerpinE2 is transcribed in ventral and HtrA1 in dorsal cells of the pre-migratory NC (G). At stage 26, SerpinE2 is expressed in leader cells and HtrA1 in follower cells of migrating NC streams (H).br, brain; ey, eye; NC, neural crest; np, neural plate; nt, notochord; ot, otic placode. Scale bars, 0.5 mm. |
|
|
Figure 2. Knockdown of SerpinE2 mimics the phenotype of neural excision and inhibits migration of neural crest cells. (A) Scheme of extirpation. Dorsal view of Xenopus embryo at stage 17, from which NC tissue was removed on both sides. (B, C) Tadpole embryo at stage 40 following NC excision (B) and sibling control (C). Note the small head, absence of dorsal fin tissue (open arrowheads), and the reduced number of melanocytes (arrow) resulting from NC extirpation in A. (D) Unaffected tadpole after microinjection with control-MO into all animal blastomeres at the eight-cell stage. Highlighted are the pigmented melanocytes (arrow) and the intact dorsal fin (filled arrowheads). (E) SerpinE2-MO causes a reduction of head tissue, dorsal fin structures (open arrowheads), and melanocytes (arrow). (F) Co-injection of SerpinE2-MO and 2 ng non-targeted Flag-SerpinE2 mRNA restores a normal phenotype. (G) Scheme for microinjections in HT. MOs and mRNAs were injected together with 100 pg nlacZ mRNA as lineage tracer (red nuclei) into one dorsal animal blastomere of embryos at the eight-cell stage. The injected side is marked with a star. (HK) Anterior view of neurula embryos at stage 18. Neither control-MO nor SerpinE2-MO affect Twist and Sox9 expression in NC cells in the head and trunk (arrows) . (LQ) SerpinE2-MO inhibits the epithelial-mesenchymal transition (EMT) of Foxd3+ and Snail2+ NC cells (open arrowheads) at stage 20, whereas the control-MO and SerpinE2-5MM-MO have no effect (filled arrowheads). (RT) Lateral view of stage 26 embryos. A single injection of control-MO does not affect the migration of Snail1+ NC cells (filled arrowhead). SerpinE2-MO leads to a migration defect on the injected side (open arrowhead). 333 pg Flag-SerpinE2 mRNA rescues NC migration in the SerpinE2-morphant embryo. br, branchial crest segment; ey, eye primordium; hy, hyoid crest segment; ma, mandibular crest segment; MO, morpholino oligonucleotide; NC, neural crest; ot, otic vesicle. Doses of injected MOs per embryo were 40 ng (DF) and 10 ng (HT). Indicated phenotypes were shown in B, 10/11; D, 89/90; E, 64/83; F, 122/132; H, 29/29; I, 24/26; J, 7/7; K, 10/11; L, 9/9; M, 7/7; N, 7/9; O, 7/8; P, 8/9; Q, 9/11; R, 10/10; S, 13/15; T, 9/9. Scale bars, 0.5 mm. |
|
|
Figure 3. HtrA1 protease inhibits the formation of neural crest (NC)-derived structures and reduces NC migration. Embryos were injected into all animal blastomeres (AD) or a single dorsal animal blastomere (EL) at the eight-cell stage. (AD) Tadpoles at stage 40. HtrA1 mRNA causes reduction of head tissue, dorsal fin structures (arrowheads), and melanocytes (arrow), whereas HtrA1(S307A) and Flag-HtrA1SP mRNA have no effect. (EG) Anterior view of embryos at stage 18. Stars demarcate the injected sides. Neither 65 pg HtrA1 mRNA nor 10 ng HtrA1-MO do affect the specification of Twist+ cranial NC cells. (H, I) Anterior view of embryos at stage 20. 65 pg HtrA1 mRNA reduces the epithelial-mesenchymal transition (EMT) of Foxd3+ cranial NC cells (arrowheads) but does not affect the specification of trunk NC cells (arrows). (JL) Lateral view of embryos at stage 26. The migration of NC cells (arrowheads) is reduced by 65 pg HtrA1 mRNA but not affected by 10 ng HtrA1-MO. br, branchial crest segments; ey, eye; hy, hyoid crest segment; ma, mandibular crest segment; ot, otic vesicle. Unless otherwise noted, the mRNA doses of HtrA1 and derived constructs per embryo were 100 pg. Indicated phenotypes were shown in B, 98/100; C, 74/83; D, 84/87; E, 31/31; F, 51/53; G, 59/60; H, 28/31; I, 23/26; J, 9/10; K, 21/21; L, 58/79 embryos; at least two independent experiments. Scale bars, 0.5 mm. |
|
|
Figure. 4. HtrA1 overexpression and SerpinE2 knockdown decrease cartilaginous elements and craniofacial structures. Xenopus embryos were injected into four animal blastomeres at the eight-cell stage with a total of 100 pg mRNA and 40 ng morpholino oligonucleotides (MOs). (AD) Tadpoles at stages 40/41 after whole-mount in situ hybridization in lateral (AD) and ventral view (AD). Note that HtrA1 mRNA and SerpinE2-MO reduce Sox9 expression, whereas control-MO has no effect on the labeled cartilaginous elements. (EK) Ventral view of cartilaginous skeleton extracted from embryos at stage 46 after Alcian Blue staining. The dorsal ethmoid-trabecular cartilage was removed for better visibility. Note that HtrA1 mRNA, but not HtrA1(S307A) and Flag-HtrA1SP mRNAs, diminishes craniofacial structures (EH). SerpinE2-MO, but not control-MO nor a combination of SerpinE2-MO and Flag-SerpinE2 mRNA, reduce head skeleton structures (IK). (L) Scheme of the cartilaginous skeleton at stage 46 in ventral view. Indicated is the contribution of neural crest streams to the craniofacial skeleton elements. cb, ceratobranchial; ch, ceratohyal; et, ethmoid-trabecular; mc, Meckels cartilage; pq, palatoquadrate. Indicated phenotypes were shown in A, 11/11; B, 17/19; C, 12/13; D, 15/17; E, 57/58; F, 17/21; G, 72/77; H, 67/78; I, 83/88; J, 73/77; K, 77/87 embryos; at least two independent experiments. Scale bars, 0.5mm. |
|
|
Figure 5. HtrA1 overexpression and SerpinE2 knockdown inhibit cranial neural crest cell migration and adhesion to fibronectin in vitro. (A) Scheme of migration experiment. The cranial neural crest was explanted from uninjected or injected embryos at stage 17 and cultured on a fibronectin-covered plastic plate. (BE) Time-lapse of cell migration in CNC explants after culturing for 0, 4, or 7 hr. Note collective cell migration (filled arrowheads) in uninjected controls and explants injected with control-MO, whereas HtrA1 mRNA and SerpinE2-MO block migration (open arrowheads). In BE, the surface areas of explants at 0 hr (blue) and 4 hr (red) were determined by ImageJ and superimposed. Scale bar, 0.2 mm. (F) Quantification of initial CNC migration. Indicated is the surface ratio of explants 4 hr versus 0 hr after plating. 12 explants were analyzed per sample. (G) Scheme of adhesion experiment. Upon injection of eGFP mRNA, CNC explants were dissociated in Ca2+- and Mg2+-free medium, and single cells were cultured on a fibronectin plate. (HK) Single eGFP-labeled CNC cells after 1 hr culture. Note adhering cells with extended cytoplasmic processes (filled arrowheads) in control sample and after co-injection with control-MO, whereas HtrA1 mRNA and SerpinE2-MO prevent adhesion causing injected cells to acquire a round phenotype (open arrowheads). Scale bar, 0.02 mm. (L) Quantification of CNC adhesion. Indicated is the ratio of adherent cells relative to the control. Analysis of n>1600 cells from at least six explants per sample. CNC, cranial neural crest; eGFP, enhanced green fluorescent protein. Embryos were injected with 100 pg mRNAs and 40 ng MOs. Data in all graphs are displayed as mean SD, n = 2; **p<0.01, ****p<0.0001, unpaired t-test. |
|
|
Figure 6. HtrA1 inhibits neural crest (NC) migration as an extracellular protease. Embryos were injected into a single dorsal animal blastomere at the eight-cell stage. A star labels the injected side.Twist expression demarcates the NC in embryos at stage 20 (BG; anterior view) and stage 26 (BG; lateral view). (A) Overview of wild-type (top) and mutant (bottom) HtrA1 protein constructs. (BE) HtrA1 mRNA, but neither HtrA1(S307A) nor Flag-HtrA1SP mRNAs, reduces epithelial-mesenchymal transition (EMT) and migration of NC cells on the injected side (arrowheads). Note that the diffusible HtrA1 protein reduces NC cell migration to a lower extent also on the non-injected side. (FG) Both HtrA1-myc and HtrA1PDC-myc mRNAs reduce NC EMT and migration. br, branchial segments; hy, hyoid segment; ma, mandibular segment. Injected mRNA doses per embryos are 65 pg. Scale bars, 0.5mm. For quantification of NC migration defects, see Figure 6figure supplement 1A and B. |
|
|
Figure 7. SerpinE2 and HtrA1 interact with Syndecan-4 (Sdc4) in neural crest (NC) cell migration. mRNAs were injected into one dorsal animal blastomere at the eight-cell stage. Embryos are shown in anterior view (stage 20, injected side labeled with a star, BG) and lateral view (stage 26, BG). (A) Overview of wild-type (left) and mutant (right) SerpinE2 protein constructs. (B, B) 4 ng Flag-SerpinE2 mRNA has no effect on the migration of Twist+ NC cells (filled arrowheads). (C, C) Flag-HtrA1 inhibits NC cell migration robustly on the injected sides (open arrowheads). (DF) SerpinE2 mRNA, but neither Flag-SerpinE2SP nor SerpinE2pm mRNA, rescues normal epithelial-mesenchymal transition (EMT) and migration of NC cells upon co-injection with Flag-HtrA1. (G, G) Sdc4 mRNA restores normal NC migration in Flag-HtrA1-injected embryos. If not otherwise indicated, injected mRNA doses per embryos are 65 pg (Flag-HtrA1), 333 pg (Flag-SerpinE2 derived constructs), and 450 pg (Sdc4). Scale bars, 0.5mm. For quantification of NC migration defects, see Figure 7figure supplement 1A and B. |
|
|
Figure 8. SerpinE2 functions in neural crest (NC) cell migration in an HtrA1- and Syndecan-4 (Sdc4)-dependent manner. mRNAs and morpholino oligonucleotides (MOs, 10 ng) were injected into one dorsal animal blastomere at the eight-cell stage. Embryos are shown in anterior view (stage 20, injected side labeled with a star, BG) and lateral view (stage 26, BG). (A) Proposed mechanism for the regulation of NC migration by SerpinE2, HtrA1, and Sdc4. (BD) SerpinE2-MO blocks epithelial-mesenchymal transition (EMT) and migration of Twist+ NC cells (arrow) on the injected side, while control-MO and SerpinE2-5MM-MO have no effect. (EG) Flag-SerpinE2 mRNA, HtrA1-MO, and Sdc4 mRNA restore normal NC migration in SerpinE2-morphant embryos. Injected mRNA doses per embryos are 333 pg (Flag-SerpinE2) and 450 pg (Sdc4). Scale bars, 0.5mm. For quantification of NC migration defects, see Figure 8figure supplement 1A and B. |
|
|
Figure 9. Model for a proteolytic pathway of SerpinE2 and HtrA1 that regulates collective neural crest migration. (A) SerpinE2 stimulates collective NC migration by a double-inhibitory mechanism involving the secreted serine protease HtrA1 and its proteolytic substrates Syndecan-4 and fibronectin. (B) Opposing gradients of SerpinE2 and HtrA1 activities regulate the directed migration in a collective of NC cells. The SerpinE2/HtrA1 pair contributes to the formation of a chemoattractant gradient that guides the NC stream toward a source of FGF signals in the target tissue. High SerpinE2 and low HtrA1 levels coincide with abundant focal adhesion sites and polymerized actin that drive mesenchymal migration at the leading edge. (C) SerpinE2 anchored to the heparan sulfate chains of the transmembrane proteoglycan Syndecan-4 protects the integrity of focal adhesions at the leading front and allows collective cell migration to occur (left side). Unbound HtrA1 triggers the proteolytic cleavage of Syndecan-4 and degrades the matrix protein fibronectin (middle), causing loss of cell-matrix adhesion at the rear end of the NC cell collective (right side). FGF, fibroblast growth factor; HS, heparan sulfate; NC, neural crest; Sdc4, Syndecan-4. |
|
|
Figure 1figure supplement 1 Twist, SerpinE2, and HtrA1 gene expression in sections of tailbud stage embryos after whole-mount in situ hybridization. (A) Schematic of embryo at stage 26. Labeled in violet are the Twist-positive NC cells in the mandibular arch (1), hyoid arch (2), anterior branchial arch (3), and posterior branchial arch (4). Indicated are the level of horizontal sections in panels BD (strippled line) and the level of transversal sections in panels EG (continuous line). (BD) Horizontal hemisections viewed from dorsal. (EG) Transversal sections. The strippled line labels the Twist+ NC. Note the arrowheads indicating the ventral SerpinE2 and the dorsal HtrA1 expression domains in the NC of the hyoid arch. ey, eye; hb, hindbrain; NC, neural crest; ot, otic placode. Scale bars, 0.5mm. |
|
|
Figure 2 figure supplement 1 SerpinE2 depletion does not affect the specification of neural crest cells. (AH) Anterior view of embryos at stage 18 after whole-mount in situ hybridization. Note that neither control-MO (A, C, E, G) nor SerpinE2-MO (B, D, F, H) affect the expression of the neural crest cell markers cMyc, FoxD3, Snail1, and Snail2. The arrow demarcates the trunk neural crest. Embryos were injected into a single animal blastomere at the eight-cell stage with 10 ng morpholino oligonucleotide (MO) and 100 pg nlacZ mRNA as lineage tracer (red nuclei). Indicated phenotypes were shown in A, 5/5; B, 9/9; C, 8/8; D, 9/9; E, 6/6; F, 6/7; G, 8/8; H, 5/6. Scale bar, 0.5mm. |
|
|
Figure 4 - figure supplement 1 Overexpression of HtrA1 decreases cartilaginous elements and craniofacial structures. Embryos were injected into four animal blastomeres at the eight-cell stage with a total of 100 pg mRNA. (AD) Ventral view of embryos at stage 46 after Alcian Blue staining. Note that HtrA1 mRNA decreases the skeleton width (double arrow at the level of the ceratobranchial cartilage structures) but does not affect gut coiling (arrowhead). HtrA1(S307A) and HtrA1SP mRNAs have no effects. (E) Quantification of the skeleton width. The number of analyzed specimen is indicated above each column. int, intestine. Indicated phenotypes were shown in A, 73/74; B, 58/62; C, 73/77; D, 67/78 embryos. Scale bar, 0.5mm. Data in all graphs are displayed as mean SD, n 2; ****p<0.0001, one-way ANOVA followed by Tukeys post hoc test. |
|
|
Figure 4 - figure supplement 2 Knockdown of SerpinE2 reduces craniofacial skeleton formation. Morpholino oligonucleotides (MOs) were injected into Xenopus embryos at the eight-cell stage. (AC) Ventral view of tadpoles at stage 46 after Alcian Blue staining. Note that SerpinE2-MO decreases the branchial skeleton width (double arrow) but does not affect gut coiling (arrowhead). The control-MO and a combination of SerpinE2-MO and Flag-SerpinE2 mRNA have no effects. (D) Quantification of the skeleton width. The number of analyzed specimen is indicated above each column. Embryos were injected into four animal blastomeres with a total of 40 ng MO. int, intestine. Indicated phenotypes were shown in A, 76/88; B, 72/74; C, 78/85. Scale bar, 0.5mm. Data in all graphs are displayed as mean SD, n 3; ***p<0.001, ****p<0.0001, one-way ANOVA followed by Tukeys post hoc test. |
|
|
Still from Figure 5 - video 1 Collective migration of neural crest (NC) cells in vitro. Embryos were injected into the animal pole at the four-cell stage with 40 ng standard control morpholino oligonucleotide. The cranial NC was explanted at stage 16/17, plated on fibronectin and imaged 7 hr after culture. Filming was done for 20 min. Note that cells at the leader front of the cluster extend lamellipodia and filopodia. Scale bar, 10 m. |
|
|
Still from Figure 5 - video 2 Knockdown of SerpinE2 prevents adhesion and migration of neural crest (NC) cells. Embryos were injected into the animal pole at the four-cell stage with 40 ng SerpinE2 morpholino oligonucleotides. The cranial NC was explanted at stage 16/17, plated on fibronectin and imaged 7 hr after culture. Filming was done for 10 min. Note that cells acquire a ball-like shape and freely float around. Scale bar, 10 m. |
|
|
Figure 6—figure supplement 1 HtrA1 mRNA inhibits neural crest (NC) migration in a concentration-dependent manner. If not otherwise indicated, embryos were injected with 65 pg HtrA1-derived mRNAs into a single dorsal animal blastomere at the eight-cell stage. Quantification of epithelial-mesenchymal transition (EMT) and migration of Twist+ NC cells in embryos at stages 20 and 26. Defects were assessed based on a comparison of injected embryos and non-injected control siblings. Normal phenotypes are distinguished from phenotypes with either mild or strong defects in NC cell migration. A mild defect is defined as a reduction by more than 25% in at least one NC segment. A strong defect is a reduction by more than 50% in all NC segments. The number of analyzed embryos per sample is indicated above the columns. At least two experiments were done. (A, B) Following dorsal injection, HtrA1 mRNA blocks EMT and cell migration of NC cells in a dose-dependent manner. Note that HtrA1-myc and HtrA1ΔPDZ-myc mRNAs cause migration defects with a similar strength, whereas HtrA1(S307A) and Flag-HtrA1ΔSP mRNAs have only little effects. (C, D) Ventral injection of HtrA1 mRNA cause relatively mild NC migration defects. |
|
|
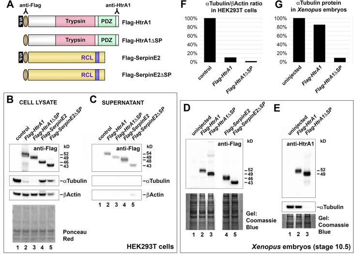
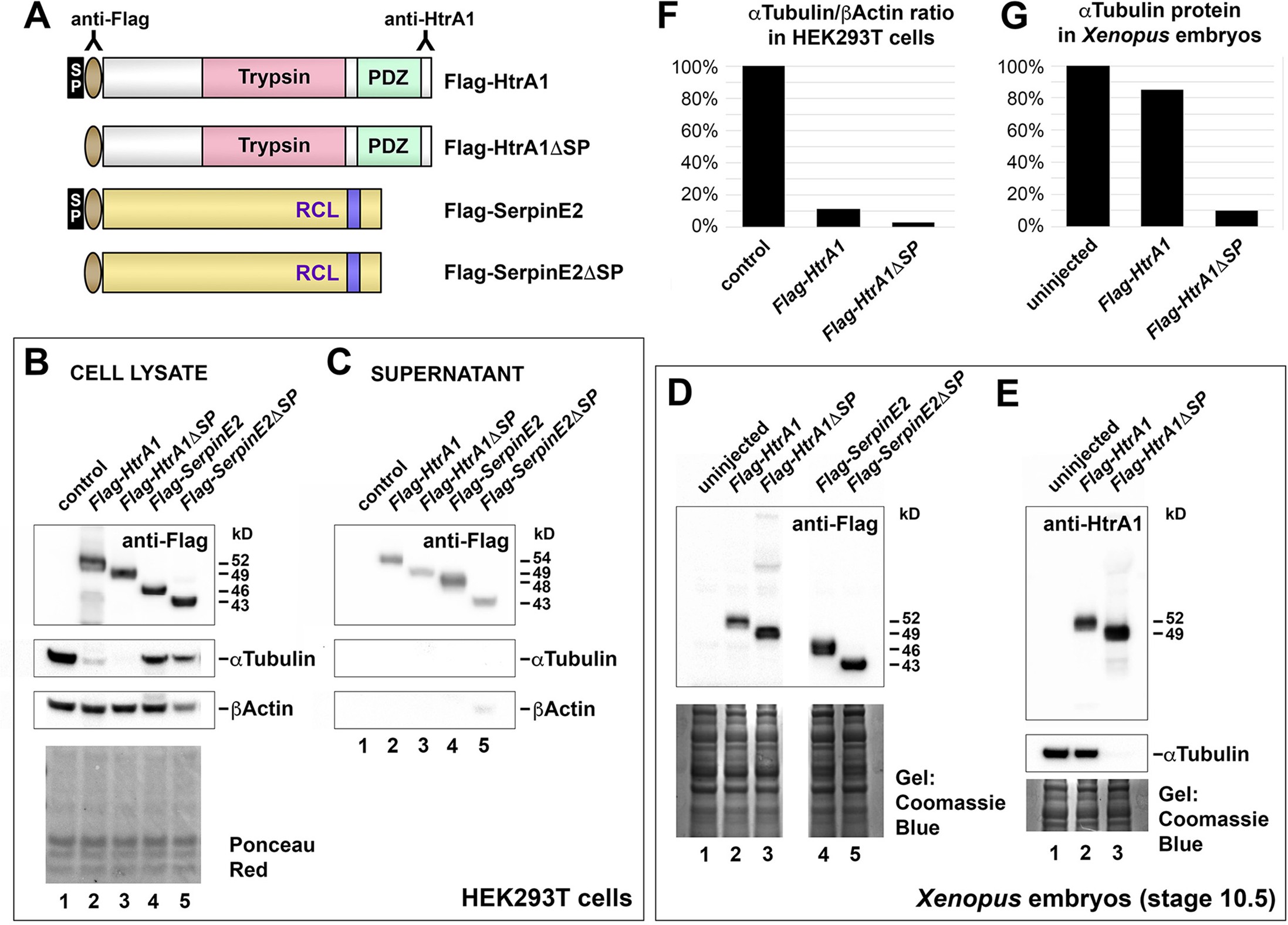
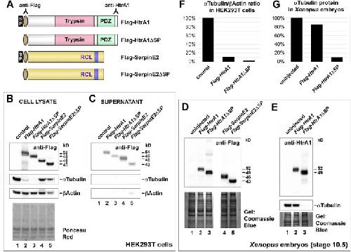
Figure 6—figure supplement 2 Cytoplasmic HtrA1 causes reduction of αTubulin protein levels in mammalian cells and Xenopus embryos. (A) Schematic representation of the protein constructs. Indicated are antibody binding sites. RCL, reactive center loop; SP, signal peptide. (B, C) Western blot analysis of cell lysate and culture supernatants. HEK293T cells were transiently transfected with pCS2 vector constructs containing Flag epitope-tagged cDNAs encoding HtrA1, HtrA1ΔSP, SerpinE2, and SerpinE2ΔSP. Note that Flag-HtrA1 and Flag-SerpinE2 have higher molecular weights in the supernatant (54 and 48 kD) than in the cell lysate (52 and 46 kD), indicating that these proteins are glycosylated in the secretory pathway. Flag-HtrA1ΔSP and Flag-SerpinE2ΔSP are less abundant in the supernatant, and their molecular weights (49 and 43 kD) the same as in the cell lysate, suggesting that these signal peptide-deficient proteins are not secreted and their low levels in the supernatant likely due to cell lysis. Empty vector was used as negative control. Ponceau Red staining of membrane shows equal amounts of protein in the lysate samples. (D, E) Western blot analysis of Xenopus embryos at stage 10.5. Embryos were injected into the animal pole at the four- to eight-cell stage. Injected mRNA doses per embryo were 320 pg (HtrA1-derived) and 4 ng (SerpinE2-derived). Coomassie blue staining shows equal protein loading in the gels. (F, G) Quantification of αTubulin protein levels relative to βActin in HEK293T cells (F) and relative to Ponceau Red staining in Xenopus embryos at stage 10.5 (G). Experiments were done at least twice. |
|
|
Figure 7—figure supplement 1 SerpinE2 and Sdc4 mRNAs partially rescue neural crest (NC) migration defects that are induced by HtrA1 overexpression. Quantification of epithelial-mesenchymal transition (EMT) and migration of Twist+ NC cells in embryos at stages 20 and 26. Defects were assessed based on a comparison of injected embryos and non-injected control siblings. The number of analyzed embryos per sample is indicated above the columns. Note that secreted Flag-SerpinE2, but not the cytosolic Flag-SerpinE2ΔSP and mutant Flag-SerpinE2pm constructs, revert NC migration defects in Flag-HtrA1 mRNA-injected embryos. (A, B) Dorsal injection of Sdc4 mRNA rescues Flag-HtrA1-induced migration defects in a dose-dependent manner. (C, D) Sdc4 mRNA is less efficient in rescuing NC migration upon ventral co-injection with Flag-HtrA1 mRNA. Embryos were injected into one animal blastomere at the eight-cell stage with mRNA doses of 65 pg (Flag-HtrA1) and 200 pg (SerpinE2-derived). Indicated Sdc4 mRNA amounts per embryo are in pg. Experiments were done at least three times. Sdc4, Syndecan-4. |
|
|
Figure 8—figure supplement 1 SerpinE2-MO causes neural crest (NC) migration defects which are rescued by HtrA1-MO and Sdc4 mRNA. Epithelial-mesenchymal transition (EMT) and NC migration defects were quantified in embryos at stages 22 and 26 after whole-mount in situ hybridization with the NC marker Twist. Defects were assessed based on a comparison between the injected and non-injected side within the same specimen. Normal phenotypes were distinguished from phenotypes with either mild or strong defects in NC cell migration. A mild defect is defined as a reduction by more than 25% in at least one NC segment. A strong defect is a reduction by more than 50% in all NC segments. The number of analyzed embryos per sample is indicated above the columns. (A, B) Dorsal injection of SerpinE2-MO blocks EMT and migration of NC cells, while control-MO and SerpinE2-5MM-MO have no or only little effect. Flag-SerpinE2 mRNA, HtrA1-MO, and Sdc4 mRNA restore normal NC migration in SerpinE2-morphant embryos. (C, D) Upon ventral injection, SerpinE2-MO mildly blocks EMT and migration of NC cells. Morpholino oligonucleotides (MOs, 10 ng) and mRNAs were injected into one animal blastomere at the eight-cell stage. Injected mRNA doses per embryos were 333 pg (Flag-SerpinE2) and 300 pg (Sdc4). Experiments were done at least three times. Sdc4, Syndecan-4. |
|
|
serpine2 (serpin peptidase inhibitor, clade E (nexin, plasminogen activator inhibitor type 1), member 2) gene expression in X. laevis embryo, NF stage 17, assayed via in situ hybridization, anterior-dorsal view (B) and in transverse section through trunk region (B'), dorsal up. |
|
|
serpine2 (serpin peptidase inhibitor, clade E (nexin, plasminogen activator inhibitor type 1), member 2) gene expression in X. laevis embryo, NF stage 26, assayed via in situ hybridization, lateral view, anterior left, dorsal up (E), and magnified view of branchial crest region (E'). |
|
|
htra1 (htra serine peptidase 1) gene expression in X. laevis embryo, NF stage 17, assayed via in situ hybridization, anterior-dorsal view (C) and in transverse section through trunk region (C'), dorsal up. |
|
|
htra1 (htra serine peptidase 1) gene expression in X. laevis embryo, NF stage 26, assayed via in situ hybridization, lateral view, anterior left, dorsal up (F), and magnified view of branchial crest region (F'). |
|
|
Figure 1—figure supplement 1. Twist, SerpinE2, and HtrA1 gene expression in sections of tailbud stage embryos after whole-mount in situ hybridization.(A) Schematic of embryo at stage 26. Labeled in violet are the Twist-positive NC cells in the mandibular arch (1), hyoid arch (2), anterior branchial arch (3), and posterior branchial arch (4). Indicated are the level of horizontal sections in panels B–D (strippled line) and the level of transversal sections in panels E–G (continuous line). (B–D) Horizontal hemisections viewed from dorsal. (E–G) Transversal sections. The strippled line labels the Twist+ NC. Note the arrowheads indicating the ventral SerpinE2 and the dorsal HtrA1 expression domains in the NC of the hyoid arch. ey, eye; hb, hindbrain; NC, neural crest; ot, otic placode. Scale bars, 0.5mm. |
|
|
Figure 2—figure supplement 1. SerpinE2 depletion does not affect the specification of neural crest cells.(A–H) Anterior view of embryos at stage 18 after whole-mount in situ hybridization. Note that neither control-MO (A, C, E, G) nor SerpinE2-MO (B, D, F, H) affect the expression of the neural crest cell markers cMyc, FoxD3, Snail1, and Snail2. The arrow demarcates the trunk neural crest. Embryos were injected into a single animal blastomere at the eight-cell stage with 10 ng morpholino oligonucleotide (MO) and 100 pg nlacZ mRNA as lineage tracer (red nuclei). Indicated phenotypes were shown in A, 5/5; B, 9/9; C, 8/8; D, 9/9; E, 6/6; F, 6/7; G, 8/8; H, 5/6. Scale bar, 0.5mm. |
|
|
Figure 4—figure supplement 1. Overexpression of HtrA1 decreases cartilaginous elements and craniofacial structures.Embryos were injected into four animal blastomeres at the eight-cell stage with a total of 100 pg mRNA. (A–D) Ventral view of embryos at stage 46 after Alcian Blue staining. Note that HtrA1 mRNA decreases the skeleton width (double arrow at the level of the ceratobranchial cartilage structures) but does not affect gut coiling (arrowhead). HtrA1(S307A) and HtrA1ΔSP mRNAs have no effects. (E) Quantification of the skeleton width. The number of analyzed specimen is indicated above each column. int, intestine. Indicated phenotypes were shown in A, 73/74; B, 58/62; C, 73/77; D, 67/78 embryos. Scale bar, 0.5mm. Data in all graphs are displayed as mean ± SD, n ≥ 2; ****p<0.0001, one-way ANOVA followed by Tukey’s post hoc test. |
|
|
Figure 4—figure supplement 2. Knockdown of SerpinE2 reduces craniofacial skeleton formation.Morpholino oligonucleotides (MOs) were injected into Xenopus embryos at the eight-cell stage. (A–C) Ventral view of tadpoles at stage 46 after Alcian Blue staining. Note that SerpinE2-MO decreases the branchial skeleton width (double arrow) but does not affect gut coiling (arrowhead). The control-MO and a combination of SerpinE2-MO and Flag-SerpinE2 mRNA have no effects. (D) Quantification of the skeleton width. The number of analyzed specimen is indicated above each column. Embryos were injected into four animal blastomeres with a total of 40 ng MO. int, intestine. Indicated phenotypes were shown in A, 76/88; B, 72/74; C, 78/85. Scale bar, 0.5mm. Data in all graphs are displayed as mean ± SD, n ≥ 3; ***p<0.001, ****p<0.0001, one-way ANOVA followed by Tukey’s post hoc test. |
|
|
Figure 4. HtrA1 overexpression and SerpinE2 knockdown decrease cartilaginous elements and craniofacial structures.Xenopus embryos were injected into four animal blastomeres at the eight-cell stage with a total of 100 pg mRNA and 40 ng morpholino oligonucleotides (MOs). (A–D’) Tadpoles at stages 40/41 after whole-mount in situ hybridization in lateral (A–D) and ventral view (A’–D’). Note that HtrA1 mRNA and SerpinE2-MO reduce Sox9 expression, whereas control-MO has no effect on the labeled cartilaginous elements. (E–K) Ventral view of cartilaginous skeleton extracted from embryos at stage 46 after Alcian Blue staining. The dorsal ethmoid-trabecular cartilage was removed for better visibility. Note that HtrA1 mRNA, but not HtrA1(S307A) and Flag-HtrA1ΔSP mRNAs, diminishes craniofacial structures (E–H). SerpinE2-MO, but not control-MO nor a combination of SerpinE2-MO and Flag-SerpinE2 mRNA, reduce head skeleton structures (I–K). (L) Scheme of the cartilaginous skeleton at stage 46 in ventral view. Indicated is the contribution of neural crest streams to the craniofacial skeleton elements. cb, ceratobranchial; ch, ceratohyal; et, ethmoid-trabecular; mc, Meckel’s cartilage; pq, palatoquadrate. Indicated phenotypes were shown in A, 11/11; B, 17/19; C, 12/13; D, 15/17; E, 57/58; F, 17/21; G, 72/77; H, 67/78; I, 83/88; J, 73/77; K, 77/87 embryos; at least two independent experiments. Scale bars, 0.5mm. |
|
|
Figure 6—figure supplement 1. HtrA1 mRNA inhibits neural crest (NC) migration in a concentration-dependent manner.If not otherwise indicated, embryos were injected with 65 pg HtrA1-derived mRNAs into a single dorsal animal blastomere at the eight-cell stage. Quantification of epithelial-mesenchymal transition (EMT) and migration of Twist+ NC cells in embryos at stages 20 and 26. Defects were assessed based on a comparison of injected embryos and non-injected control siblings. Normal phenotypes are distinguished from phenotypes with either mild or strong defects in NC cell migration. A mild defect is defined as a reduction by more than 25% in at least one NC segment. A strong defect is a reduction by more than 50% in all NC segments. The number of analyzed embryos per sample is indicated above the columns. At least two experiments were done. (A, B) Following dorsal injection, HtrA1 mRNA blocks EMT and cell migration of NC cells in a dose-dependent manner. Note that HtrA1-myc and HtrA1ΔPDZ-myc mRNAs cause migration defects with a similar strength, whereas HtrA1(S307A) and Flag-HtrA1ΔSP mRNAs have only little effects. (C, D) Ventral injection of HtrA1 mRNA cause relatively mild NC migration defects. |
|
|
Figure 6—figure supplement 2. Cytoplasmic HtrA1 causes reduction of αTubulin protein levels in mammalian cells and Xenopus embryos.(A) Schematic representation of the protein constructs. Indicated are antibody binding sites. RCL, reactive center loop; SP, signal peptide. (B, C) Western blot analysis of cell lysate and culture supernatants. HEK293T cells were transiently transfected with pCS2 vector constructs containing Flag epitope-tagged cDNAs encoding HtrA1, HtrA1ΔSP, SerpinE2, and SerpinE2ΔSP. Note that Flag-HtrA1 and Flag-SerpinE2 have higher molecular weights in the supernatant (54 and 48 kD) than in the cell lysate (52 and 46 kD), indicating that these proteins are glycosylated in the secretory pathway. Flag-HtrA1ΔSP and Flag-SerpinE2ΔSP are less abundant in the supernatant, and their molecular weights (49 and 43 kD) the same as in the cell lysate, suggesting that these signal peptide-deficient proteins are not secreted and their low levels in the supernatant likely due to cell lysis. Empty vector was used as negative control. Ponceau Red staining of membrane shows equal amounts of protein in the lysate samples. (D, E) Western blot analysis of Xenopus embryos at stage 10.5. Embryos were injected into the animal pole at the four- to eight-cell stage. Injected mRNA doses per embryo were 320 pg (HtrA1-derived) and 4 ng (SerpinE2-derived). Coomassie blue staining shows equal protein loading in the gels. (F, G) Quantification of αTubulin protein levels relative to βActin in HEK293T cells (F) and relative to Ponceau Red staining in Xenopus embryos at stage 10.5 (G). Experiments were done at least twice. Figure 6—figure supplement 2—source data 1. Uncropped western blots of HEK293T cell lysates after transfection of Flag-tagged HtrA1, HtrA1ΔSP, SerpinE2, and SerpinE2ΔSP cDNAs.Figure 6—figure supplement 2—source data 2. Uncropped western blots of HEK293T cell supernatants after transfection of Flag-tagged HtrA1, HtrA1ΔSP, SerpinE2, and SerpinE2ΔSP cDNAs.Figure 6—figure supplement 2—source data 3. Uncropped gels and western blots of Xenopus embryo lysates after injection of Flag-tagged HtrA1, HtrA1ΔSP, SerpinE2, and SerpinE2ΔSP mRNAs. |
|
|
Figure 7—figure supplement 1. SerpinE2 and Sdc4 mRNAs partially rescue neural crest (NC) migration defects that are induced by HtrA1 overexpression.Quantification of epithelial-mesenchymal transition (EMT) and migration of Twist+ NC cells in embryos at stages 20 and 26. Defects were assessed based on a comparison of injected embryos and non-injected control siblings. The number of analyzed embryos per sample is indicated above the columns. Note that secreted Flag-SerpinE2, but not the cytosolic Flag-SerpinE2ΔSP and mutant Flag-SerpinE2pm constructs, revert NC migration defects in Flag-HtrA1 mRNA-injected embryos. (A, B) Dorsal injection of Sdc4 mRNA rescues Flag-HtrA1-induced migration defects in a dose-dependent manner. (C, D) Sdc4 mRNA is less efficient in rescuing NC migration upon ventral co-injection with Flag-HtrA1 mRNA. Embryos were injected into one animal blastomere at the eight-cell stage with mRNA doses of 65 pg (Flag-HtrA1) and 200 pg (SerpinE2-derived). Indicated Sdc4 mRNA amounts per embryo are in pg. Experiments were done at least three times. Sdc4, Syndecan-4. |
|
|
Figure 8—figure supplement 1. SerpinE2-MO causes neural crest (NC) migration defects which are rescued by HtrA1-MO and Sdc4 mRNA.Epithelial-mesenchymal transition (EMT) and NC migration defects were quantified in embryos at stages 22 and 26 after whole-mount in situ hybridization with the NC marker Twist. Defects were assessed based on a comparison between the injected and non-injected side within the same specimen. Normal phenotypes were distinguished from phenotypes with either mild or strong defects in NC cell migration. A mild defect is defined as a reduction by more than 25% in at least one NC segment. A strong defect is a reduction by more than 50% in all NC segments. The number of analyzed embryos per sample is indicated above the columns. (A, B) Dorsal injection of SerpinE2-MO blocks EMT and migration of NC cells, while control-MO and SerpinE2-5MM-MO have no or only little effect. Flag-SerpinE2 mRNA, HtrA1-MO, and Sdc4 mRNA restore normal NC migration in SerpinE2-morphant embryos. (C, D) Upon ventral injection, SerpinE2-MO mildly blocks EMT and migration of NC cells. Morpholino oligonucleotides (MOs, 10 ng) and mRNAs were injected into one animal blastomere at the eight-cell stage. Injected mRNA doses per embryos were 333 pg (Flag-SerpinE2) and 300 pg (Sdc4). Experiments were done at least three times. Sdc4, Syndecan-4. |
References [+] :
Acosta,
The serpin PN1 is a feedback regulator of FGF signaling in germ layer and primary axis formation.
2015, Pubmed,
Xenbase
Acosta, The serpin PN1 is a feedback regulator of FGF signaling in germ layer and primary axis formation. 2015, Pubmed , Xenbase
Agrawal, Urokinase-type plasminogen activator regulates cranial neural crest cell migration in vitro. 1996, Pubmed
Ajayi, Elevated expression of serine protease HtrA1 in preeclampsia and its role in trophoblast cell migration and invasion. 2008, Pubmed
Alfandari, Integrin alpha5beta1 supports the migration of Xenopus cranial neural crest on fibronectin. 2003, Pubmed , Xenbase
An, Identification of novel substrates for the serine protease HTRA1 in the human RPE secretome. 2010, Pubmed
Baldi, The HtrA1 serine protease is down-regulated during human melanoma progression and represses growth of metastatic melanoma cells. 2002, Pubmed
Brändli, Molecular cloning of tyrosine kinases in the early Xenopus embryo: identification of Eck-related genes expressed in cranial neural crest cells of the second (hyoid) arch. 1995, Pubmed , Xenbase
Brauer, Cranial neural crest cells synthesize and secrete a latent form of transforming growth factor beta that can be activated by neural crest cell proteolysis. 1993, Pubmed
Campioni, The serine protease HtrA1 specifically interacts and degrades the tuberous sclerosis complex 2 protein. 2010, Pubmed
Chern, Spatiotemporal expression of SERPINE2 in the human placenta and its role in extravillous trophoblast migration and invasion. 2011, Pubmed
Chien, Identification of tubulins as substrates of serine protease HtrA1 by mixture-based oriented peptide library screening. 2009, Pubmed
Chien, Serine protease HtrA1 associates with microtubules and inhibits cell migration. 2009, Pubmed
Clawson, Intracellular localization of the tumor suppressor HtrA1/Prss11 and its association with HPV16 E6 and E7 proteins. 2008, Pubmed
Davidson, Assembly and remodeling of the fibrillar fibronectin extracellular matrix during gastrulation and neurulation in Xenopus laevis. 2004, Pubmed , Xenbase
Friedl, Collective cell migration in morphogenesis, regeneration and cancer. 2009, Pubmed
Gouignard, Musculocontractural Ehlers-Danlos syndrome and neurocristopathies: dermatan sulfate is required for Xenopus neural crest cells to migrate and adhere to fibronectin. 2016, Pubmed , Xenbase
Gouignard, Neural crest delamination and migration: Looking forward to the next 150 years. 2018, Pubmed
Grau, The role of human HtrA1 in arthritic disease. 2006, Pubmed
Hadfield, HtrA1 inhibits mineral deposition by osteoblasts: requirement for the protease and PDZ domains. 2008, Pubmed
Hanahan, Hallmarks of cancer: the next generation. 2011, Pubmed
Holstein, The role of cnidarian developmental biology in unraveling axis formation and Wnt signaling. 2022, Pubmed
Hopwood, A Xenopus mRNA related to Drosophila twist is expressed in response to induction in the mesoderm and the neural crest. 1989, Pubmed , Xenbase
Hou, The secreted serine protease xHtrA1 stimulates long-range FGF signaling in the early Xenopus embryo. 2007, Pubmed , Xenbase
Howie, Effects of In Utero Thyroxine Exposure on Murine Cranial Suture Growth. 2016, Pubmed
Jeyarajah, Syndecan-4 regulates extravillous trophoblast migration by coordinating protein kinase C activation. 2019, Pubmed
Keller-Pinter, Syndecan-4 in Tumor Cell Motility. 2021, Pubmed
Kim, HtrA1 is a novel antagonist controlling fibroblast growth factor (FGF) signaling via cleavage of FGF8. 2012, Pubmed
Kubota, Chemotactic migration of mesencephalic neural crest cells in the mouse. 2000, Pubmed
Lea, Temporal and spatial expression of FGF ligands and receptors during Xenopus development. 2009, Pubmed , Xenbase
Leblanc, Autotaxin-β interaction with the cell surface via syndecan-4 impacts on cancer cell proliferation and metastasis. 2018, Pubmed
Lee, Embryonic dorsal-ventral signaling: secreted frizzled-related proteins as inhibitors of tolloid proteinases. 2006, Pubmed , Xenbase
Li, Crystal structures of protease nexin-1 in complex with heparin and thrombin suggest a 2-step recognition mechanism. 2012, Pubmed
Manon-Jensen, Mapping of matrix metalloproteinase cleavage sites on syndecan-1 and syndecan-4 ectodomains. 2013, Pubmed
Matsuo, Extracellular modulation of Fibroblast Growth Factor signaling through heparan sulfate proteoglycans in mammalian development. 2013, Pubmed
Matthews, Directional migration of neural crest cells in vivo is regulated by Syndecan-4/Rac1 and non-canonical Wnt signaling/RhoA. 2008, Pubmed , Xenbase
Medina-Cuadra, Xenopus, an emerging model for studying pathologies of the neural crest. 2021, Pubmed , Xenbase
Menoud, Mouse neural crest cells secrete both urokinase-type and tissue-type plasminogen activators in vitro. 1989, Pubmed
Minoux, Molecular mechanisms of cranial neural crest cell migration and patterning in craniofacial development. 2010, Pubmed
Monard, SERPINE2/Protease Nexin-1 in vivo multiple functions: Does the puzzle make sense? 2017, Pubmed
Muñoz, Syndecan-4 regulates non-canonical Wnt signalling and is essential for convergent and extension movements in Xenopus embryos. 2006, Pubmed , Xenbase
Nieto, EMT: 2016. 2016, Pubmed
O'Connell, Heparan sulfate proteoglycan modulation of Wnt5A signal transduction in metastatic melanoma cells. 2009, Pubmed
Olson, Regulation of proteases by protein inhibitors of the serpin superfamily. 2011, Pubmed
Onuma, A Serpin family gene, protease nexin-1 has an activity distinct from protease inhibition in early Xenopus embryos. 2006, Pubmed , Xenbase
Owji, A comprehensive review of signal peptides: Structure, roles, and applications. 2018, Pubmed
Pei, Inhibition of cell proliferation and migration after HTRA1 knockdown in retinal pigment epithelial cells. 2015, Pubmed
Pera, Exploration of the extracellular space by a large-scale secretion screen in the early Xenopus embryo. 2005, Pubmed , Xenbase
Piacentino, Epithelial-to-mesenchymal transition and different migration strategies as viewed from the neural crest. 2020, Pubmed
Piccolo, Cleavage of Chordin by Xolloid metalloprotease suggests a role for proteolytic processing in the regulation of Spemann organizer activity. 1997, Pubmed , Xenbase
Rooryck, Mutations in lectin complement pathway genes COLEC11 and MASP1 cause 3MC syndrome. 2011, Pubmed
Sadaghiani, Neural crest development in the Xenopus laevis embryo, studied by interspecific transplantation and scanning electron microscopy. 1987, Pubmed , Xenbase
Saksela, Endothelial cell-derived heparan sulfate binds basic fibroblast growth factor and protects it from proteolytic degradation. 1988, Pubmed
Sato, FGF8 signaling is chemotactic for cardiac neural crest cells. 2011, Pubmed
Schock, The developmental and evolutionary origins of cellular pluripotency in the vertebrate neural crest. 2023, Pubmed
Seetharaman, Cytoskeletal Crosstalk in Cell Migration. 2020, Pubmed
Session, Genome evolution in the allotetraploid frog Xenopus laevis. 2016, Pubmed , Xenbase
Shellard, Rules of collective migration: from the wildebeest to the neural crest. 2020, Pubmed
Sommer, Interaction of heparin with human basic fibroblast growth factor: protection of the angiogenic protein from proteolytic degradation by a glycosaminoglycan. 1989, Pubmed
Suzuki, The protein kinase MLTK regulates chondrogenesis by inducing the transcription factor Sox6. 2012, Pubmed , Xenbase
Szabó, Mechanisms of Neural Crest Migration. 2018, Pubmed
Tang, Protease Nexin I is a feedback regulator of EGF/PKC/MAPK/EGR1 signaling in breast cancer cells metastasis and stemness. 2019, Pubmed
Tucker, The role of glycosaminoglycans in anuran pigment cell migration. 1986, Pubmed , Xenbase
Tucker, Independent induction and formation of the dorsal and ventral fins in Xenopus laevis. 2004, Pubmed , Xenbase
Valinsky, Production of plasminogen activator by migrating cephalic neural crest cells. 1985, Pubmed
Wagenblast, A model of breast cancer heterogeneity reveals vascular mimicry as a driver of metastasis. 2015, Pubmed
Wang, Down-regulation of HtrA1 activates the epithelial-mesenchymal transition and ATM DNA damage response pathways. 2012, Pubmed
Woods, Syndecan-4 and focal adhesion function. 2001, Pubmed
Wu, Serpine2, a potential novel target for combating melanoma metastasis. 2016, Pubmed
Ziegler, The Wnt-specific astacin proteinase HAS-7 restricts head organizer formation in Hydra. 2021, Pubmed , Xenbase
Zurawa-Janicka, Structural insights into the activation mechanisms of human HtrA serine proteases. 2017, Pubmed
