XB-ART-60666
Int J Dev Biol
2024 Jan 01;681:25-37. doi: 10.1387/ijdb.230273tm.
Show Gene links
Show Anatomy links
Enhancement of neural crest formation by mechanical force in Xenopus development.
Kaneshima T, Ogawa M, Yamamoto T, Tsuboyama Y, Miyata Y, Kotani T, Okajima T, Michiue T.
???displayArticle.abstract???
In vertebrate development, ectoderm is specified into neural plate (NP), neural plate border (NPB), and epidermis. Although such patterning is thought to be achieved by molecular concentration gradients, it has been revealed, mainly by in vitro analysis, that mechanical force can regulate cell specification. During in vivo patterning, cells deform and migrate, and this applies force to surrounding tissues, shaping the embryo. However, the role of mechanical force for cell specification in vivo is largely unknown. In this study, with an aspiration assay and atomic force microscopy, we have demonstrated that tension on ectodermal cells decreases laterally from the midline in Xenopus early neurula. Ectopically applied force laterally expanded the neural crest (NC) region, a derivative of the NPB, whereas force relaxation suppressed it. Furthermore, force application activated both the FGF and Wnt pathways, which are required for NC formation during neuroectodermal patterning. Taken together, mechanical force is necessary for NC formation in order to regulate signaling pathways. Furthermore, molecular signals specify the NP and generate force on neighboring tissue, the NPB, with its closure. This force activates signals, possibly determining the appropriate width of a narrow tissue, the NC.
???displayArticle.pubmedLink??? 38591691
???displayArticle.link??? Int J Dev Biol
Species referenced: Xenopus
Genes referenced: axin2 foxd3 krt12 krt12.4 krt12.5 npb plekhg5 snai2 sox2 sox3
GO keywords: neural crest formation
???displayArticle.antibodies??? Tuba1b Ab1
???attribute.lit??? ???displayArticles.show???
|
|
Fig. 1. Estimation of tension in Xenopus neurulae with an aspiration assay and AFM measurements. (A) Schematic figure of an aspirated Xenopus embryo and the bright field image. Scale bar, 500 μm. (B) Black line indicates the midline of embryo, and black dashed line indicates the antero-posterior coordinate of aspirated positions. Red circles indicate aspirated positions: Midline, both sides of Proximal and Distal (see Materials and Methods for details). (C) Result of the aspiration assay at the early neurula stage (st. 13). Length of aspirated tissue is shown in the left graph. Each line indicates actual length of aspirated tissue in each measurement (n = 8). Length ratio normalized by each aspirated length of Midline was shown in the right graph (boxplot: The horizontal line indicates the median. Edges of boxes indicate the first and third quartiles. The cross indicates the mean, and whiskers indicate the minimum and maximum). Statistical significance was analyzed with paired t-test, adjusted by Holm method. * p < 0.05. (D) Result of the aspiration assay at the early neurula stage (st. 14). Length of aspirated tissue is shown in the left graph. Each line indicates the actual length of aspirated tissue in each measurement (n = 12). The length ratio normalized by each aspirated length of Midline is shown in the right graph (boxplot). Statistical significance was analyzed with a paired t-test, adjusted by Holm method. * p < 0.05. ** p < 0.01. (E) Bright field image of an embryo measured with AFM at the early neurula stage (st. 13). The white line indicates the midline of the embryo. The white dashed line indicates the boundary between NP and NPB. The magenta dashed line indicates the boundary between NPB and epidermis. A white box indicates the region measured with AFM. A, anterior side, P, posterior side, E, the epidermis. Scale bar, 500 μm. (F) Statistical analysis of AFM measurement. Young’s modulus (log10E) on each lateral coordinate (distance from the midline) was averaged (n = 4 embryos, each data is shown in Fig. S2). Gray lines indicate standard deviations. The magenta line indicates a trendline for a quartic polynomial. (G) Each value (averaged Log10E) in F was categorized into three regions according to the distance from the midline (0-125 μm, 126-225 μm, 226-459 μm), and shown in a boxplot. n = 42 data points (0-125 μm), 34 data points (126-225 μm), 77 data points (226-459 μm). Statistical significance was analyzed with Welch’s t-test, adjusted by Holm method. ** p < 0.01. *** p < 0.001. |
|
|
Fig. 2. Enhancement of neural crest formation by centrifugation, and suppression by cutting of neighboring tissue. (A) Schematic figure showing centrifugation of embryos. Xenopus embryos were centrifuged with fixed angle rotor in an agarose-coated 50 mL tube from the early neurula stage (st. 13) to the mid-neurula stage (st. 15). How to collect embryos after centrifugation is described in Material and Methods. (B) Expression pattern of Foxd3 and Sox3 in centrifuged embryos at the mid-neurula stage (st. 15). White arrowheads indicate enhanced Foxd3-expression. Scale bar, 500 μm. (C) Expression level (RT-qPCR) of Foxd3, Slug, Sox2, Krt12.4 in centrifuged embryos (low centrifugation, 200 × g; high, 450 × g) at the mid-neurula stage (st. 15). Expression level of Ef1α was used as an internal control. Replicates of the experiment: 3 (Foxd3, Slug, Sox2, Krt12.4 (Low)), 6 (Foxd3, Slug (High)), 4 (Sox2 (High)), 3 (Krt12.4 (High)) (> 5 embryos were used for each replicate). Statistical significance was analyzed with Student t-test, adjusted by Holm method. * p < 0.05. (D) Schematic figure showing the cutting site of embryos. Ectoderm was cut to ~1/4 of the embryo diameter. Black dashed lines indicate the cutting site. (E) Expression pattern of Foxd3 in embryos with cut tissue at the mid-neurula stage (st. 15). A black dashed line indicates the cutting site. A white arrowhead indicates reduced expression. Scale bar, 500 μm. The ratio of phenotypes is summarized in stacked bar graphs. Numbers in the graph indicates numbers of embryos with each phenotype. Statistical significance was analyzed with Fisher’s exact test, adjusted by Holm method. * p < 0.05. *** p < 0.001. |
|
|
Fig. 3. Enhancement of neural crest formation by cell contraction at biological magnitude. (A) Schematic figure of Plekhg5 mRNA microinjection. D, dorsal blastomere, V, ventral blastomere. 200 pg Plekhg5 mRNA and LacZ mRNA (tracer) were injected into a ventral blastomere at the 4-8-cell stage. (B) Expression pattern of Foxd3 and Slug, Sox3, and Krt12.4 in Plekhg5-expressing embryos at the mid-neurula stage (st. 15). Asterisks indicate ectopic cell contraction induced by Plekhg5. White arrowheads indicate expanded regions of Slug or Foxd3 expression. A white line indicates the midline of the embryo, and a white dashed line indicates the boundary of the Krt12.4-expressing region. A black line indicates the distance from the midline, showing a reduced Krt12.4-expressing region on the injected side. Scale bar, 500 μm. The ratio of phenotypes is summarized in stacked bar graphs. Numbers in the graph indicate numbers of embryos with each phenotype. Statistical significance was analyzed with Fisher’s exact test. *** p < 0.001. (C) Quantification of the area of the Foxd3-expressing region in Plekhg5-expressing embryos at the mid-neurula stage (st. 15) is shown in a boxplot (The horizontal line indicates the median. Edges of boxes indicate the first and third quartiles. The cross indicates the mean, and whiskers indicate the minimum and maximum). Measured samples are shown in Fig. S4F. n = 15 each. Statistical significance was analyzed with Student t-test. *** p < 0.001. |
|
|
Fig. 4. Suppression of neural crest formation with non-invasive tension relaxation. (A) Schematic figure of Blebbistatin microinjection. D, dorsal blastomere, V, ventral blastomere. A 5 nL of Blebbistatin solution (0 (DMSO), 5, 10, 25, 100 μM) with LacZ mRNA (tracer) was injected into a dorsal blastomere at the 4-8-cell stage. (B) Expression pattern of Foxd3, Slug, Sox3, and Krt12.4 in Blebbistatin-injected embryos at the mid-neurula stage (st. 15). Asterisks indicate the injected side. Black dashed lines indicate the expressing region of Slug and Foxd3, and white arrowheads indicate shrunken regions of expression. A magenta arrowhead indicates expanded expression of Sox3, and magenta lines indicate the width of the Sox3-expressing region. A white line indicates the midline of embryos, and a white dashed line indicates the boundary of Krt12.4-expressing region. Scale bar, 500 μm. Ratios of phenotypes are summarized in stacked bar graphs. Numbers in the graph indicates numbers of embryos with each phenotype. Statistical significance was analyzed with Fisher’s exact test, adjusted by Holm method. *** p < 0.001. (C) Schematic figure of AaXKR mRNA microinjection. D, dorsal blastomere, V, ventral blastomere. A solution of 400 pg AaXKR mRNA with LacZ mRNA (tracer) was injected at the 4-8-cell stage. (D) Expression pattern of Slug, Foxd3, Sox3 and Krt12.4 in AaXKR-expressing embryos at the mid-neurula stage (st. 15). Asterisks indicate the injected side. White arrowheads indicate shrunken regions of expression of Slug and Foxd3. Magenta arrowheads indicate expanded expression of Sox3, and magenta lines indicate the width of the Sox3-expressing region. A white line indicates the midline of embryos, and a white dashed line indicates the boundary of Krt12.4-expressing region. Scale bar, 500 μm. Ratios of phenotypes are summarized in stacked bar graphs. Numbers in the graph indicate numbers of embryos with each phenotype. Statistical significance was analyzed with Fisher’s exact test. *** p < 0.001. (E) Schematic figure of microinjection of both Plekhg5 mRNA and Blebbistatin. D, dorsal blastomere, V, ventral blastomere. 200 pg Plekhg5 mRNA was injected into a dorsal blastomere, and a 5-nL solution of Blebbistatin (0 (DMSO), 5, 10, 25, 100 μM) with LacZ mRNA (tracer) was injected into a ventral blastomere at the 4-8-cell stage, as indicated in the figure. (F) Expression pattern of Foxd3 in embryos injected with both Plekhg5 mRNA and Blebbistatin at the mid-neurula stage (st. 15). An asterisk indicates ectopic cell contraction caused by Plekhg5. Scale bar, 500 μm. Ratios of phenotypes are summarized in stacked bar graphs. Numbers in the graph indicate numbers of embryos with each phenotype. Statistical significance was analyzed with Fisher’s exact test, adjusted by Holm method * p < 0.05. *** p < 0.001. (G) Schematic figure of microinjection of both Plekhg5 and AaXKR mRNA. D, dorsal blastomere, V, ventral blastomere. 200 pg Plekhg5 mRNA was injected into a dorsal blastomere, and 200 or 400 pg AaXKR mRNA with LacZ mRNA (tracer) was injected into a ventral blastomere at the 4-8-cell stage, as indicated in the figure. (H) Expression pattern of Foxd3 in embryos injected with both Plekhg5 and AaXKR mRNA at the mid-neurula stage (st. 15). An asterisk indicates ectopic cell contraction caused by Plekhg5. Scale bar, 500 μm. Ratios of phenotypes are summarized in stacked bar graphs. Numbers in the graph indicate numbers of embryos with each phenotype. Statistical significance was analyzed with Fisher’s exact test, adjusted by Holm method. * p < 0.05. ** p < 0.01. |
|
|
Fig. 5. Enhancement of neural crest formation by mechanical force at the onset of neural crest formation. (A) Schematic figure of Plekhg5 mRNA microinjection. D, dorsal blastomere, V, ventral blastomere. 200 pg Plekhg5 mRNA and LacZ mRNA (tracer) were injected into a ventral blastomere at the 4-8-cell stage. (B) Expression pattern of Foxd3 and Slug, Sox3 in Plekhg5-expressing embryos at the late gastrula stage (st. 12). Asterisks indicate ectopic cell contraction induced by Plekhg5. White arrowheads indicate expanded regions of Slug or Foxd3 expression. Scale bar, 500 μm. The ratio of phenotypes is summarized in stacked bar graphs. Numbers in the graph indicate numbers of embryos with each phenotype. Statistical significance was analyzed with Fisher’s exact test. *** p < 0.001. (C) Schematic figure of AaXKR mRNA microinjection. D, dorsal blastomere, V, ventral blastomere. A solution of 400 pg AaXKR mRNA with LacZ mRNA (tracer) was injected at the 4- or 8-cell stage. (D) Expression pattern of Foxd3, Sox3 in AaXKR-expressing embryos at the late gastrula stage (st. 12). Asterisks indicate the injected side. White arrowheads indicate the shrunken region of expression of Foxd3. Scale bar, 500 μm. Ratios of phenotypes are summarized in stacked bar graphs. Numbers in the graph indicate numbers of embryos with each phenotype. Statistical significance was analyzed with Fisher’s exact test. *** p < 0.001. |
|
|
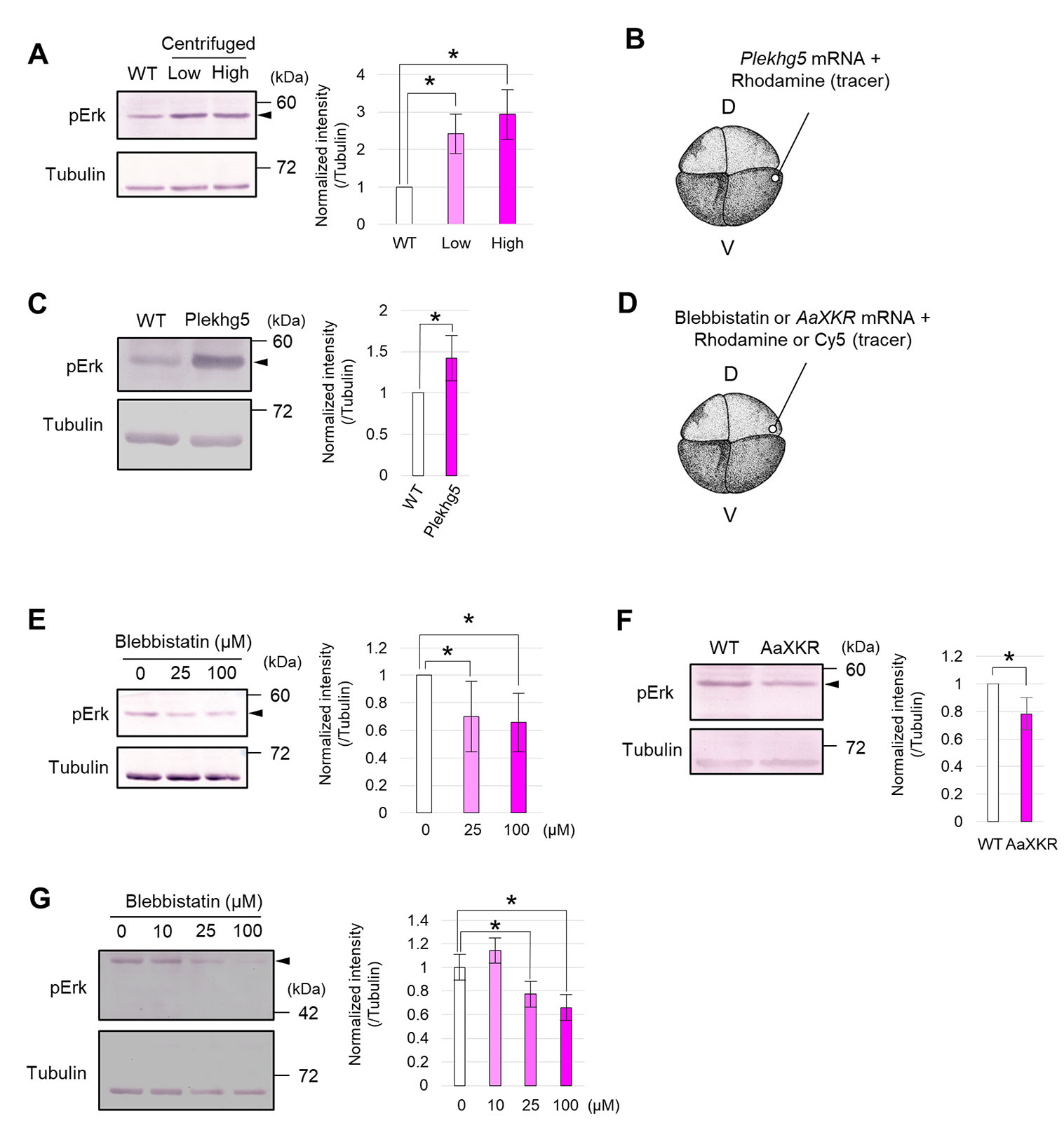
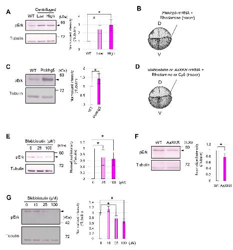
Fig. 6. Activation of FGF signaling by mechanical force, and inhibition by force relaxation. (A) Western blot analysis of phosphorylated Erk (pErk) in centrifuged embryos (low centrifugation, 200 × g; high, 450 × g) at the mid-neurula stage (st. 15). Tubulin was used as an internal control. An arrowhead indicates pErk. Intensity ratio (normalized intensity, normalized against the Tubulin signal) is shown in bar graphs. Replicates of the experiment: 3 (> 5 embryos were used for each replicate). Statistical significance was analyzed with paired t-test, adjusted by Holm method. * p < 0.05. (B) Schematic figure of Blebbistatin or AaXKR mRNA microinjection. D, dorsal blastomere, V, ventral blastomere. A 5 nL solution of Blebbistatin (0 (DMSO), 25, 100 μM) or 400 pg AaXKR mRNA, with Rhodamine-dextran or Cy5 (tracer), was injected into a dorsal blastomere at the 4-8-cell stage. (C) Western blot analysis of pErk in Blebbistatin-injected embryos at the mid-neurula stage (st. 15). Tubulin was used as an internal control. An arrowhead indicates pErk. Intensity ratio normalized against the Tubulin signal (normalized intensity) is shown in bar graphs. Replicates of the experiment: 7 (> 5 embryos were used for each replicate). Statistical significance was analyzed with paired t-test, adjusted by Holm method. * p < 0.05. (D) Western blot analysis of pErk in AaXKR-expressing embryos at the mid-neurula stage (st. 15). Tubulin was used as an internal control. An arrowhead indicates pErk. The intensity ratio normalized against the Tubulin signal (normalized intensity) is shown as bar graphs. Replicates of the experiment: 5 (> 5 embryos were used for each replicate). Statistical significance was analyzed with a paired t-test. * p < 0.05. (E) Western blot analysis of pErk in embryos incubated in medium containing Blebbistatin at the mid-neurula stage (st. 15). Tubulin was used as an internal control. An arrowhead indicates pErk. Intensity ratio normalized against the Tubulin signal (normalized intensity) is shown in bar graphs. Replicates of the experiment: 3 (> 5 embryos were used for each replicate). Statistical significance was analyzed with paired t-test, adjusted by Holm method. * p < 0.05. |
|
|
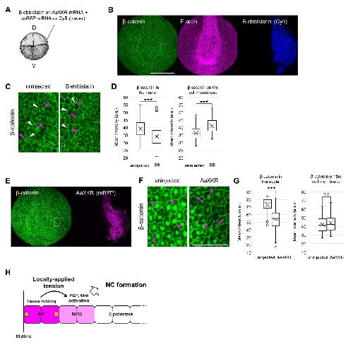
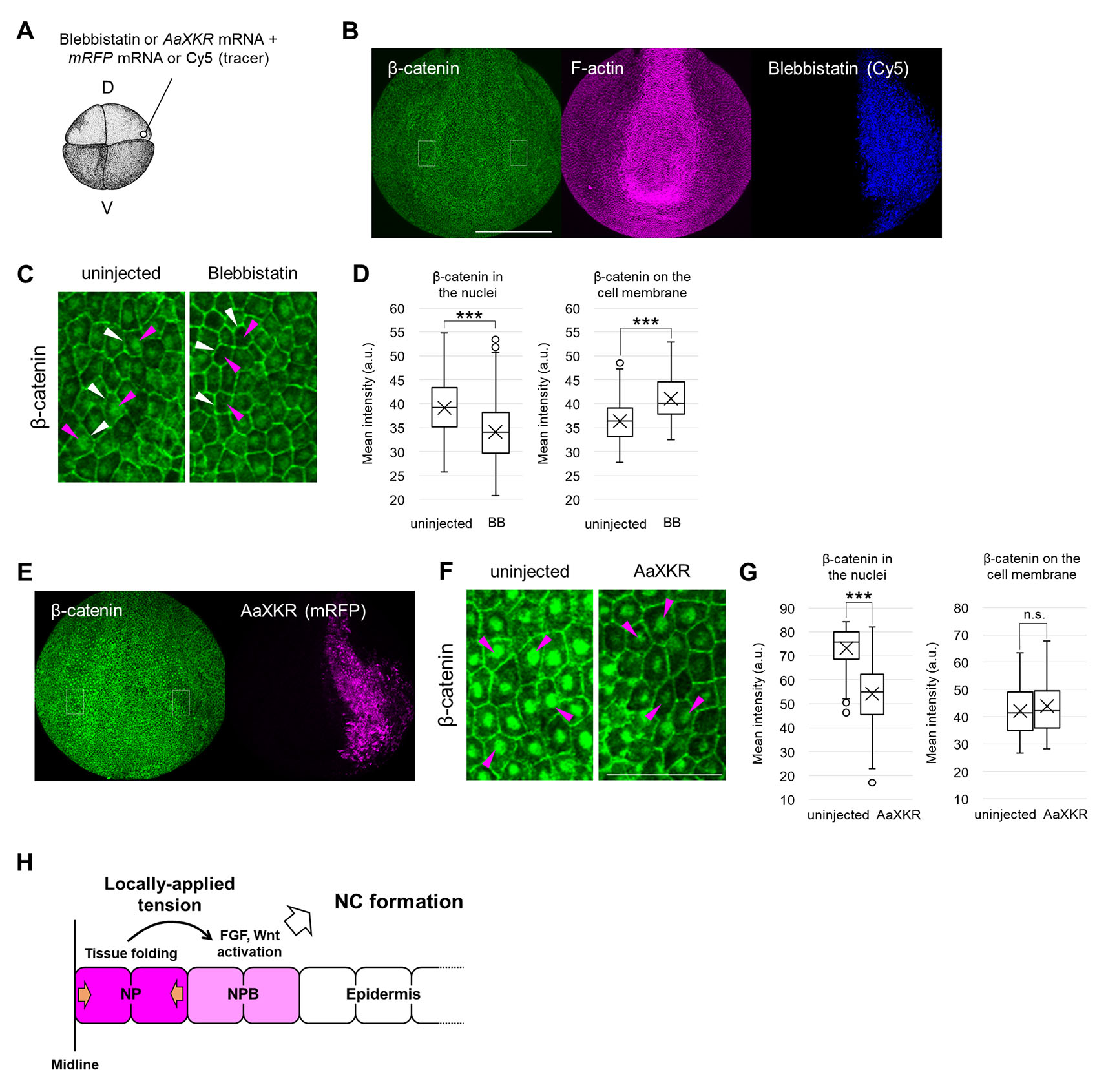
Fig. 7. Activation of Wnt signaling by mechanical force, and inhibition by force relaxation. (A) Schematic figure of Blebbistatin or AaXKR mRNA microinjection. D, dorsal blastomere, V, ventral blastomere. A 5 nL solution of Blebbistatin (0 (DMSO), 25, 100 μM) or 400 pg AaXKR mRNA, with Rhodamine-dextran or Cy5 (tracer), was injected into a dorsal blastomere at the 4- or 8-cell stage. (B) Immunohistochemistry of β-catenin in 100 μM Blebbistatin-injected embryos at the mid-neurula stage (st. 15). Blebbistatin with the tracer Cy5 was injected into a dorsal blastomere as in (B). Green, β-catenin, Magenta, F-actin, Blue, Blebbistatin (Cy5). White dashed boxes indicate enlarged regions in (F). Scale bar, 500 μm. (C) Enlarged image of (B). Magenta arrowheads indicate β-catenin in nuclei, and white arrowheads show it on the cell membrane. Scale bar, 100 μm. (D) Quantitative analysis of β-catenin intensity in the nucleus and on the cell membrane in Blebbistatin-injected embryos at the mid-neurula stage (st. 15) is shown in a boxplot (The horizontal line indicates the median. Edges of boxes indicate the first and third quartiles. The cross indicates the mean, and whiskers indicate the minimum and maximum). Replicates of the experiment: 6 (nuclei: total 195 cells, membrane: total 100 cells). Statistical significance was analyzed with Student t-test. *** p < 0.001. (E) Immunohistochemistry of β-catenin in AaXKR-expressing embryos at the mid-neurula stage (st. 15). AaXKR mRNA with the tracer mem-RFP was injected into a dorsal blastomere as in (A). Green, β-catenin, Magenta, AaXKR (mem-RFP). White dashed boxes indicate enlarged regions in (F). Scale bar, 500 μm. (F) Enlarged image of (E). Magenta arrowheads indicate β-catenin in nuclei. Scale bar, 100 μm. (G) Quantitative analysis of β-catenin intensity in the nucleus and on the cell membrane in AaXKR-expressing embryos at the mid-neurula stage (st. 15) is shown in a boxplot (The horizontal line indicates the median. Edges of boxes indicate the first and third quartiles. The cross indicates the mean, and whiskers indicate the minimum and maximum). Replicates of the experiment: 5 (nuclei: total 228 cells, membrane: total 96 cells). Statistical significance was analyzed with Student t-test. *** p < 0.001. (H) Model of enhancement of NC formation by physiological tension. Tension was generated by NP folding and applied to NPB, and both FGF and Wnt signals are locally activated, resulting in NC formation in a narrow region. |
