XB-ART-60653
iScience
2021 Nov 19;2411:103281. doi: 10.1016/j.isci.2021.103281.
Show Gene links
Show Anatomy links
Bacterial lipopolysaccharides can initiate regeneration of the Xenopus tadpole tail.
Bishop TF, Beck CW.
???displayArticle.abstract???
Tadpoles of the frog Xenopus laevis can regenerate tails except for a short "refractory" period in which they heal rather than regenerate. Rapid and sustained production of ROS by NADPH oxidase (Nox) is critical for regeneration. Here, we show that tail amputation results in rapid, transient activation of the ROS-activated transcription factor NF-κB and expression of its direct target cox2 in the wound epithelium. Activation of NF-κB is also sufficient to rescue refractory tail regeneration. We propose that bacteria on the tadpole's skin could influence tail regenerative outcomes, possibly via LPS-TLR4-NF-κB signaling. When raised in antibiotics, fewer tadpoles in the refractory stage attempted regeneration, whereas addition of LPS rescued regeneration. Short-term activation of NF-κB using small molecules enhanced regeneration of tadpole hindlimbs, but not froglet forelimbs. We propose a model in which host microbiome contributes to creating optimal conditions for regeneration, via regulation of NF-κB by the innate immune system.
???displayArticle.pubmedLink??? 34765912
???displayArticle.pmcLink??? PMC8571501
???displayArticle.link??? iScience
Species referenced: Xenopus laevis
Genes referenced: cybb dspp hpse nox1 nox4 pax7 ptgs2 rela
GO keywords: regeneration [+]
???displayArticle.antibodies??? Digoxigenin AB1 NFkB Ab1
???attribute.lit??? ???displayArticles.show???
|
|
Graphical abstract |
|
|
Figure 1. NF-κB rapidly and transiently translocates to the nucleus following tail amputation, and this requires active NADPH oxidase (A–C) Western blots showing RelA in cytoplasmic (c) and nuclear (n) protein fractions from stage 55 tail sections as drawn, at indicated hours post amputation (hpa). Arrows indicate approximate site of cuts. Non-specific (NS) bands for each fraction are included as loading controls. (A) Untreated tadpoles (B) Tadpoles treated with 2 μM DPI from 1 h before amputation, to disrupt ROS production. (C) Graph showing percentage of tadpoles regenerating tails after 7 days, following chemical inhibition of NADPH oxidase (Nox) with 2 μM DPI treatment starting 1 h before amputation of the distal third of stage 43 tadpole tail, or 0.1% DMSO vehicle. Single cohort of tadpoles with N = 14–15 tadpoles per replicate Petri dish; points represent three replicates for each time point. Data were analyzed by two-way ANOVA followed by Sidak's multiple comparisons of all means; adjusted p values ∗p < 0.05, ∗∗p < 0.01 are shown for treatments that differ significantly from the equivalent vehicle control. (C') Bar graphs indicate the distribution of phenotypes observed in (C). Raw data can be found in Data S1. |
|
|
Figure 2. Activation of NF-κB is sufficient for tadpole tail regeneration, and the direct target cox2 is upregulated in the wound epithelium of regeneration-competent appendages (A) Tadpoles in refractory stage 46 are more likely to regenerate a tail if exposed to 10 μM prostratin, an indirect activator of NF-κB, for 30 min after amputation, compared with vehicle-treated controls (0.1% EtOH). Points on scatterplots represent the percentage of regenerating tails with 28–34 individuals in a replicate Petri dish. Analysis by unpaired t test showed the effect of prostratin did not reach significance, although the trend is clear. (A′) Bar graphs indicate the distribution of phenotypes observed in (A). Sibships are separate cohorts of tadpoles (different parents). Raw data can be found in Data S1. (B) Representative examples of cox2 expression (dark purple) in tails of stage 52 tadpoles at the indicated time post-amputation. Dotted lines indicate planes of amputation, and arrows indicate the limits of cox2 expression in the distal epithelial cells, or tail tip in 6 dpa. Scale bar, 500 μM. Red box shows a zoom of 6 hpa to show specific cox2 expression localized to the wound epithelium (red arrowheads) as distinct from melanophores (scattered black dots). (C) Representative examples of cox2 expression in limb buds amputated at future ankle level at stages 51 (good regenerators, all 5 digits normally regenerate), 53 (3–5 digits regenerate), and 55 (hypomorphic regenerators, 0–3 digits regenerate). Examples are shown at various times after partial amputation, and dotted lines on controls indicate the plane of amputation. Black arrows indicate expression of cox2 in the distal cells at 6 hpa and 1 dpa. Stronger and broader expression is seen at the most regeneration-competent stage, 51. Scale bars, 500 μM. |
|
|
Figure 3. Resident microbes may activate regeneration of tadpole tails (A–D) Scatterplots showing percentage of tadpoles regenerating after amputation of the distal third of the tail at stage 46, with points representing percentage of tadpoles regenerating in each replicate dish, and stacked bar graphs of the same data by regeneration phenotype (A′’–D′). Raw data can be found in Data S1. (A) Local brief application of either 0.3% or 3% H2O2 to tadpole tail stumps immediately after amputation prevents regeneration completely. This effect can be reversed by addition of heat-killed (HK) E. coli. Data were analyzed using one-way ANOVA and Tukey’s multiple comparisons test, ∗∗∗p < 0.001. Each point represents an experimental dish with N = 14–20 tadpoles. (B) Raising tadpoles in the broad-spectrum antibiotic gentamicin (100 μg/mL) to prevent skin bacterial colonization and growth prevents some tadpoles from regenerating. The later the treatment is started, the more tadpoles regenerate. In each case, more tadpoles regenerate if LPS-containing HK E. coli is added just after amputation. Analysis by one-way ANOVA and Tukey multiple comparisons test did not reveal any significant p values, but the data trends are clear. Each point represents an experimental dish with N = 21–48 tadpoles. (C) Significantly more tadpoles regenerate when commercial purified LPS (50 μg/mL, from E. coli 0111:B4) are added to the medium just after tail amputation, for 1 h (unpaired t test, p = 0.002). Each point represents an experimental dish with N = 19–24 tadpoles. (D) Regeneration decreased when tadpoles were either soaked in 0.3% H2O2 for 2 min before amputating the tail or raised with antibiotics (N = 12 to 22, ∗∗p < 0.01, one-way ANOVA, Dunnett's multiple comparisons with controls/MMR). Adding exogenous LPS immediately after amputation rescues the effect of raising in antibiotics. |
|
|
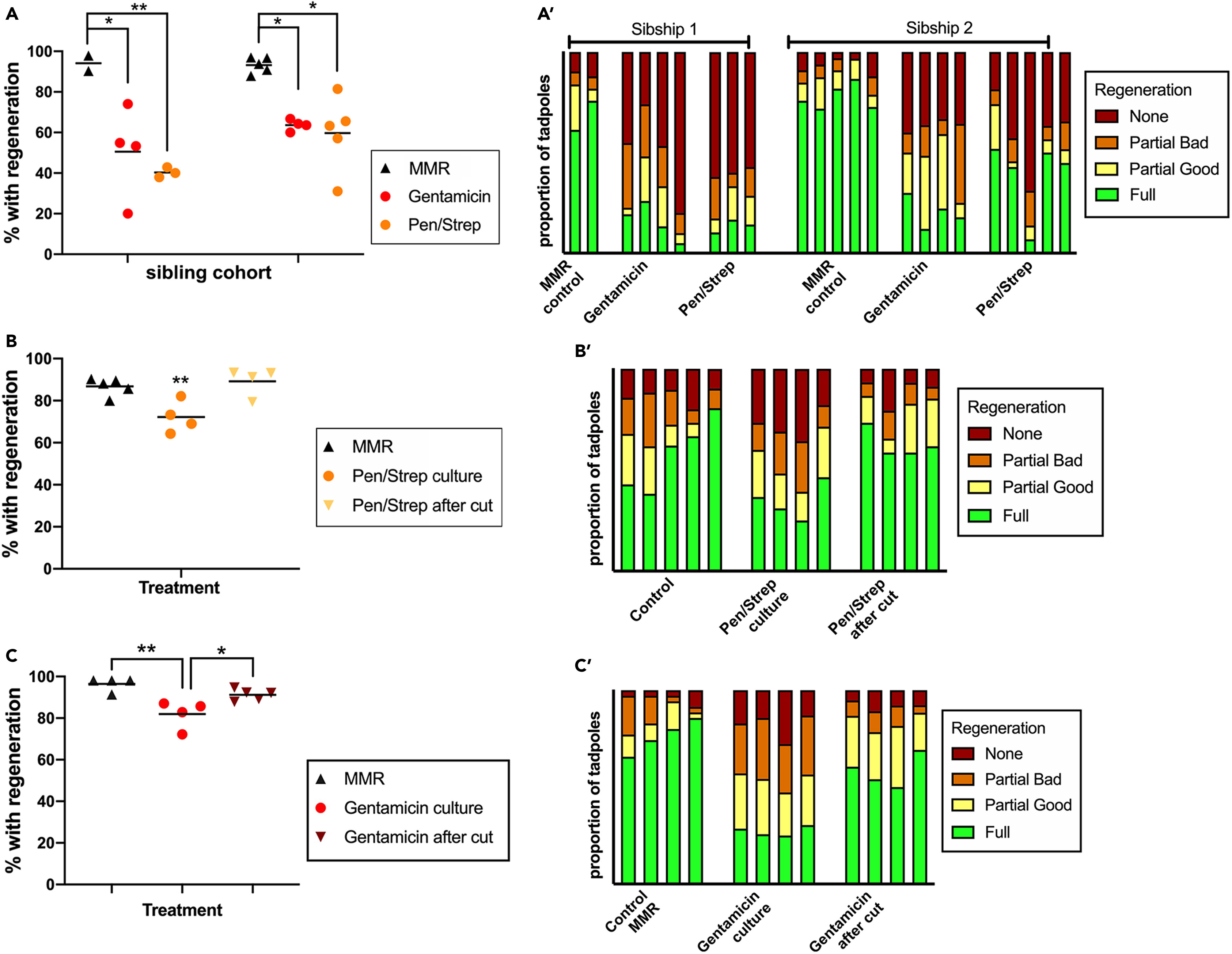
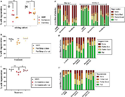
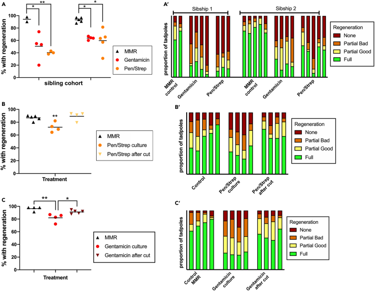
Figure 4. Raising tadpoles in antibiotics influences tail regeneration (A–C) Scatterplots showing percentage of tadpoles regenerating after amputation of the distal third of the tail at stage 46, percentage of tadpoles regenerating in each replicate dish, and stacked bar graphs of the same data by regeneration phenotype (A′–C′). Raw data can be found in Data S1. (A) Raising tadpoles in either gentamicin 50 μg/mL or penicillin/streptomycin from 2- to 4-cell stage significantly reduces the number of tadpoles that regenerate tails in the refractory period in two sibling cohort groups (two-way ANOVA, Tukey's multiple comparisons test all means). Each point represents an experimental dish with N = 20–33 tadpoles. (B and C) Antibiotics do not directly alter the regeneration process of Xenopus tadpole tails. Culturing embryos from 2 to 4 cells in penicillin/streptomycin (B) or 100 μg/mL gentamicin (C) significantly reduces the number of tadpoles regenerating, but adding the same antibiotics after cutting does not hinder regeneration (one-way ANOVA, Tukey's multiple comparisons test of all means). Each point represents an experimental dish with N = 28–34 tadpoles. ∗p < 0.05, ∗∗p < 0.01. |
|
|
Figure 5. Short-term chemical genetic activation of NF-κB enhances hindlimb regeneration at stage 56, but regeneration is limited to 3 digits (A) Stage 56 hindlimbs were amputated at knee level (red arrowheads). The right limb was treated with 1 μL topical 100 μM prostratin in 1% ethanol and the left limb treated with vehicle (1% ethanol), for 17 min. Both limbs were then treated with 40 μM celecoxib for 90 min. Tadpoles were allowed to regenerate until stage 58 and are viewed from the ventral side (so the left control hindlimb appears on the right of the panels). Numbers in top right of each image indicate the score for each limb (right, prostratin and celecoxib; left, vehicle and celecoxib). (B) Violin plot to show number of digits regenerated after immediate treatment of stage 56 limb stumps with 1% ethanol for 17 min (control) or 100 μM prostratin for 17 min (n = 20), or the same two treatments followed by 40 μM celecoxib for 90 min (n = 17, tadpoles shown in A). Prostratin followed by celecoxib after 17 min resulted in significantly more digits regenerating than any other treatments, one-way ANOVA and Tukey's multiple comparisons to all means, ∗∗∗∗p < 0.0001, median shown by solid line and quartiles by dotted lines. Number above violin indicates size of sample (N). |
|
|
Figure 6. Brief activation of NF-κB using chemical genetics (prostratin for 20 min followed by celecoxib) does not enhance forelimb regeneration, but does increase blastema size (A) Numbers on limbs indicate days after amputation. A full stage series is shown for froglets 6 and 9, with just the 17 dpa limbs, which have clear blastemas, shown for froglets 10, 11, 12, 13, 14, and 15. In each case the left forelimb has been treated with vehicle (1% EtOH) and the right one with 100 μM prostratin in 1% EtOH for 20 min following amputation at the mid forearm level, and then with 40 μM celecoxib for 90 min. Scale bar, 5 mm. (B) Blastema size was estimated from photographs at 17 dpa in n = 15 froglets using ImageJ. Left control limbs formed significantly smaller blastemas, p = 0.0017, paired t test. Left and right limbs from the same froglet are connected by a dotted line. (C) Bone and cartilage were stained in 5 froglets, 2 months after amputation; 4 sets of forelimbs are shown here. The alizarin red bone (red) ceases at the point the forelimbs were amputated, and a cartilage spike formed, with no joints or branches, in each case (pale blue). Numbers on the top right indicate froglet number; L and R indicate left and right forelimb, respectively; scale bar, 2 mm, ∗∗p < 0.01. Raw data can be found in Data S1. |
|
|
Figure 7. Model for how skin bacteria could result in tail regeneration in refractory-stage tadpoles ROS are produced rapidly when the tail is cut. We propose a model where gram-negative bacteria on tadpole skin can activate TLR4 receptors on tissue-resident macrophages when the tail is cut. This leads to rapid activation of the NF-κB transcription factor, which in turn upregulates expression of NADPH oxidases (Nox2, Nox4) allowing sustained production of ROS, as well as upregulation of the pro-inflammatory enzyme Cox2. In this model, raising tadpoles with antibiotics to prevent Gram-negative bacteria colonization of skin or denaturing LPS on skin would result in reduced activation of TLR4, no activation of NF-κB, and loss of sustained ROS. |
|
|
Figure S1: In situ hybridisation using nox1, 2 and 4 probes. Stage 51 Xenopus hindlimbs amputated at future knee level (a) or stage 41 tails following amputation of the distal third (b) and fixed at the indicated hours or days after amputation (hpa/dpa). Representative examples are shown, expression staining is dark purple and indicated by black arrows. (a) Nox1 was not detectable, nox2 (cybb) is expressed in punctate cells near the wound and nox4 in cells near the wound and maintained in the regeneration bud cells of stage 51 limbs. None of the probes showed detectable staining in control uncut limbs (stage 52 shown). (b) In situ hybridisation using nox2 probe in tadpole tails during regeneration again shows staining in punctate cells, present in the tail and fin before amputation (control), that gather near the wound site from 6 hpa. Dotted lines indicate approximate level of amputation in control limbs/tails and scale bar is 500µM. |
|
|
Figure S2: Adding purified LPS from P. aeruginosa (PA-LPS) at 50µg/ml after tail amputation increases the number of tadpoles regenerating tails. Top: left and right scatter plots indicate two sibships of tadpoles (different mothers), with each point for a treatment being a replicate petri dish. Gentamicin treatment was 100µg/ml from 4 cell stage. Statistical analysis with one way ANOVA and Tukey’s multiple comparisons of all means for each cohort. Bottom: same data presented as regeneration phenotypes. Sample sizes: N for left graph control (30,26,33); PA-LPS (26,25,25); Gentamicin (18,18,20) Gentamicin + PA-LPS (17,17) and for right graph: control (27,23,26); PA-LPS (34,35,37); Gentamicin (27,27,28) Gentamicin + PA-LPS (26,25,25). * p<0.05, ** p<0.01, *** p<0.001. Note that the right cohort did not generate significant data, but the trend is the same for both cohorts, and that data from control and gentamicin sibship 1 are the same data as Figure S2 sibship 1, Raw data can be found in Supplemental Data S1. |
|
|
Figure S3: Different regeneration competence is observed when tadpoles are raised in different antibiotics. Tadpoles were raised from the 4 cell stage with gentamicin sulphate (50µg/ml), streptamycin (100µg/ml, penicillin G (100U/ml), or no antibiotics (control). Top: left and right scatter plots graphs indicate two sibships of tadpoles (different parents), with each point for a treatment being a replicate petri dish. Statistical analysis with one way ANOVA and Dunnet’s multiple comparisons to the control for each cohort. Bottom: same data presented as regeneration phenotypes. Sample sizes: N for sibship 1 control (30,30, 32, 27); gentamicin (28, 32, 31, 32); streptamycin (27, 22, 26) penicillin G (25, 24, 28) and for sibship 2 control (30, 26, 33); gentamicin (18, 18, 20); streptamycin (31, 34, 37, 36) penicillin G (33, 31, 32, 31). * p<0.05, ** p<0.01, *** p<0.001, **** p<0.0001. Note that the base regeneration differs between sibships of tadpoles, and that the naturally poor regenerating sibship 1 has no response to penicillin G. Raw data can be found in Supplemental Data S1. |
|
|
Figure S4: Brief activation of NF-kB using chemical genetics (DPP for 20 minutes followed by celecoxib) increases blastema size but does not enhance forelimb regeneration. White numbers in top right indicate froglet number, only 4 froglets were used. (a) numbers on limbs indicate days after amputation. A full stage series is shown for froglets 3 and 4. In each case the left forelimb has been treated with vehicle (10% DMSO) and the right one with 750µM DPP in 10% DMSO for 20 minutes following amputation at the mid forearm level, then with 40µM celecoxib for 90 minutes (b) blastema size was estimated from photographs at 17 dpa in n=4 froglets using Image J. Left control limbs formed smaller blastemas in all 4 froglets, but the mean size was not significant (Paired t-test). Left and right limb data from the same froglet are linked via dotted line. (c) Bone and cartilage were stained in two froglets, two months after amputation. The alizarin red bone (red) ceases at the point the forelimbs were amputated, and a cartilage spike formed, with no joints or branches, in each case (pale blue), except for two tiny bone fragments in the right limb of froglet 3 (3R, red arrow). Box indicates area of zoom in side view of limb 3R. Numbers in top right indicate froglet number, L and R indicate left and right forelimb. Raw data can be found in Supplemental Data S1. Scale bars = 500µM. |
|
|
|
|
|
Figure 1. NF-κB rapidly and transiently translocates to the nucleus following tail amputation, and this requires active NADPH oxidase(A–C) Western blots showing RelA in cytoplasmic (c) and nuclear (n) protein fractions from stage 55 tail sections as drawn, at indicated hours post amputation (hpa). Arrows indicate approximate site of cuts. Non-specific (NS) bands for each fraction are included as loading controls. (A) Untreated tadpoles (B) Tadpoles treated with 2 μM DPI from 1 h before amputation, to disrupt ROS production. (C) Graph showing percentage of tadpoles regenerating tails after 7 days, following chemical inhibition of NADPH oxidase (Nox) with 2 μM DPI treatment starting 1 h before amputation of the distal third of stage 43 tadpole tail, or 0.1% DMSO vehicle. Single cohort of tadpoles with N = 14–15 tadpoles per replicate Petri dish; points represent three replicates for each time point. Data were analyzed by two-way ANOVA followed by Sidak's multiple comparisons of all means; adjusted p values ∗p < 0.05, ∗∗p < 0.01 are shown for treatments that differ significantly from the equivalent vehicle control. (C') Bar graphs indicate the distribution of phenotypes observed in (C). Raw data can be found in Data S1. |
|
|
Figure 2. Activation of NF-κB is sufficient for tadpole tail regeneration, and the direct target cox2 is upregulated in the wound epithelium of regeneration-competent appendages(A) Tadpoles in refractory stage 46 are more likely to regenerate a tail if exposed to 10 μM prostratin, an indirect activator of NF-κB, for 30 min after amputation, compared with vehicle-treated controls (0.1% EtOH). Points on scatterplots represent the percentage of regenerating tails with 28–34 individuals in a replicate Petri dish. Analysis by unpaired t test showed the effect of prostratin did not reach significance, although the trend is clear.(A′) Bar graphs indicate the distribution of phenotypes observed in (A). Sibships are separate cohorts of tadpoles (different parents). Raw data can be found in Data S1.(B) Representative examples of cox2 expression (dark purple) in tails of stage 52 tadpoles at the indicated time post-amputation. Dotted lines indicate planes of amputation, and arrows indicate the limits of cox2 expression in the distal epithelial cells, or tail tip in 6 dpa. Scale bar, 500 μM. Red box shows a zoom of 6 hpa to show specific cox2 expression localized to the wound epithelium (red arrowheads) as distinct from melanophores (scattered black dots).(C) Representative examples of cox2 expression in limb buds amputated at future ankle level at stages 51 (good regenerators, all 5 digits normally regenerate), 53 (3–5 digits regenerate), and 55 (hypomorphic regenerators, 0–3 digits regenerate). Examples are shown at various times after partial amputation, and dotted lines on controls indicate the plane of amputation. Black arrows indicate expression of cox2 in the distal cells at 6 hpa and 1 dpa. Stronger and broader expression is seen at the most regeneration-competent stage, 51. Scale bars, 500 μM. |
|
|
Figure 3. Resident microbes may activate regeneration of tadpole tails(A–D) Scatterplots showing percentage of tadpoles regenerating after amputation of the distal third of the tail at stage 46, with points representing percentage of tadpoles regenerating in each replicate dish, and stacked bar graphs of the same data by regeneration phenotype (A′’–D′). Raw data can be found in Data S1. (A) Local brief application of either 0.3% or 3% H2O2 to tadpole tail stumps immediately after amputation prevents regeneration completely. This effect can be reversed by addition of heat-killed (HK) E. coli. Data were analyzed using one-way ANOVA and Tukey’s multiple comparisons test, ∗∗∗p < 0.001. Each point represents an experimental dish with N = 14–20 tadpoles. (B) Raising tadpoles in the broad-spectrum antibiotic gentamicin (100 μg/mL) to prevent skin bacterial colonization and growth prevents some tadpoles from regenerating. The later the treatment is started, the more tadpoles regenerate. In each case, more tadpoles regenerate if LPS-containing HK E. coli is added just after amputation. Analysis by one-way ANOVA and Tukey multiple comparisons test did not reveal any significant p values, but the data trends are clear. Each point represents an experimental dish with N = 21–48 tadpoles. (C) Significantly more tadpoles regenerate when commercial purified LPS (50 μg/mL, from E. coli 0111:B4) are added to the medium just after tail amputation, for 1 h (unpaired t test, p = 0.002). Each point represents an experimental dish with N = 19–24 tadpoles. (D) Regeneration decreased when tadpoles were either soaked in 0.3% H2O2 for 2 min before amputating the tail or raised with antibiotics (N = 12 to 22, ∗∗p < 0.01, one-way ANOVA, Dunnett's multiple comparisons with controls/MMR). Adding exogenous LPS immediately after amputation rescues the effect of raising in antibiotics. |
|
|
Figure 4. Raising tadpoles in antibiotics influences tail regeneration(A–C) Scatterplots showing percentage of tadpoles regenerating after amputation of the distal third of the tail at stage 46, percentage of tadpoles regenerating in each replicate dish, and stacked bar graphs of the same data by regeneration phenotype (A′–C′). Raw data can be found in Data S1. (A) Raising tadpoles in either gentamicin 50 μg/mL or penicillin/streptomycin from 2- to 4-cell stage significantly reduces the number of tadpoles that regenerate tails in the refractory period in two sibling cohort groups (two-way ANOVA, Tukey's multiple comparisons test all means). Each point represents an experimental dish with N = 20–33 tadpoles. (B and C) Antibiotics do not directly alter the regeneration process of Xenopus tadpole tails. Culturing embryos from 2 to 4 cells in penicillin/streptomycin (B) or 100 μg/mL gentamicin (C) significantly reduces the number of tadpoles regenerating, but adding the same antibiotics after cutting does not hinder regeneration (one-way ANOVA, Tukey's multiple comparisons test of all means). Each point represents an experimental dish with N = 28–34 tadpoles. ∗p < 0.05, ∗∗p < 0.01. |
|
|
Figure 5. Short-term chemical genetic activation of NF-κB enhances hindlimb regeneration at stage 56, but regeneration is limited to 3 digits(A) Stage 56 hindlimbs were amputated at knee level (red arrowheads). The right limb was treated with 1 μL topical 100 μM prostratin in 1% ethanol and the left limb treated with vehicle (1% ethanol), for 17 min. Both limbs were then treated with 40 μM celecoxib for 90 min. Tadpoles were allowed to regenerate until stage 58 and are viewed from the ventral side (so the left control hindlimb appears on the right of the panels). Numbers in top right of each image indicate the score for each limb (right, prostratin and celecoxib; left, vehicle and celecoxib).(B) Violin plot to show number of digits regenerated after immediate treatment of stage 56 limb stumps with 1% ethanol for 17 min (control) or 100 μM prostratin for 17 min (n = 20), or the same two treatments followed by 40 μM celecoxib for 90 min (n = 17, tadpoles shown in A). Prostratin followed by celecoxib after 17 min resulted in significantly more digits regenerating than any other treatments, one-way ANOVA and Tukey's multiple comparisons to all means, ∗∗∗∗p < 0.0001, median shown by solid line and quartiles by dotted lines. Number above violin indicates size of sample (N). |
|
|
Figure 6. Brief activation of NF-κB using chemical genetics (prostratin for 20 min followed by celecoxib) does not enhance forelimb regeneration, but does increase blastema size(A) Numbers on limbs indicate days after amputation. A full stage series is shown for froglets 6 and 9, with just the 17 dpa limbs, which have clear blastemas, shown for froglets 10, 11, 12, 13, 14, and 15. In each case the left forelimb has been treated with vehicle (1% EtOH) and the right one with 100 μM prostratin in 1% EtOH for 20 min following amputation at the mid forearm level, and then with 40 μM celecoxib for 90 min. Scale bar, 5 mm.(B) Blastema size was estimated from photographs at 17 dpa in n = 15 froglets using ImageJ. Left control limbs formed significantly smaller blastemas, p = 0.0017, paired t test. Left and right limbs from the same froglet are connected by a dotted line.(C) Bone and cartilage were stained in 5 froglets, 2 months after amputation; 4 sets of forelimbs are shown here. The alizarin red bone (red) ceases at the point the forelimbs were amputated, and a cartilage spike formed, with no joints or branches, in each case (pale blue). Numbers on the top right indicate froglet number; L and R indicate left and right forelimb, respectively; scale bar, 2 mm, ∗∗p < 0.01. Raw data can be found in Data S1. |
|
|
Figure 7. Model for how skin bacteria could result in tail regeneration in refractory-stage tadpolesROS are produced rapidly when the tail is cut. We propose a model where gram-negative bacteria on tadpole skin can activate TLR4 receptors on tissue-resident macrophages when the tail is cut. This leads to rapid activation of the NF-κB transcription factor, which in turn upregulates expression of NADPH oxidases (Nox2, Nox4) allowing sustained production of ROS, as well as upregulation of the pro-inflammatory enzyme Cox2. In this model, raising tadpoles with antibiotics to prevent Gram-negative bacteria colonization of skin or denaturing LPS on skin would result in reduced activation of TLR4, no activation of NF-κB, and loss of sustained ROS. |
References [+] :
Adams,
H+ pump-dependent changes in membrane voltage are an early mechanism necessary and sufficient to induce Xenopus tail regeneration.
2007, Pubmed,
Xenbase
Adams, H+ pump-dependent changes in membrane voltage are an early mechanism necessary and sufficient to induce Xenopus tail regeneration. 2007, Pubmed , Xenbase
Arnold, Pathogenic shifts in endogenous microbiota impede tissue regeneration via distinct activation of TAK1/MKK/p38. 2016, Pubmed
Aztekin, The myeloid lineage is required for the emergence of a regeneration-permissive environment following Xenopus tail amputation. 2020, Pubmed , Xenbase
Aztekin, Identification of a regeneration-organizing cell in the Xenopus tail. 2019, Pubmed , Xenbase
Barker, Overexpression of the transcription factor Msx1 is insufficient to drive complete regeneration of refractory stage Xenopus laevis hindlimbs. 2009, Pubmed , Xenbase
Beck, Beyond early development: Xenopus as an emerging model for the study of regenerative mechanisms. 2009, Pubmed , Xenbase
Beck, Temporal requirement for bone morphogenetic proteins in regeneration of the tail and limb of Xenopus tadpoles. 2006, Pubmed , Xenbase
Beck, Molecular pathways needed for regeneration of spinal cord and muscle in a vertebrate. 2003, Pubmed , Xenbase
Chang, NF-κB inhibits osteogenic differentiation of mesenchymal stem cells by promoting β-catenin degradation. 2013, Pubmed
Cherkin, Destruction of bacterial endotoxin pyrogenicity by hydrogen peroxide. 1975, Pubmed
Chow, Toll-like receptor-4 mediates lipopolysaccharide-induced signal transduction. 1999, Pubmed
Contreras, Early requirement of Hyaluronan for tail regeneration in Xenopus tadpoles. 2009, Pubmed , Xenbase
Correa, Characterization of NF-kappa B/I kappa B proteins in zebra fish and their involvement in notochord development. 2004, Pubmed
Debuque, Distinct toll-like receptor signaling in the salamander response to tissue damage. 2022, Pubmed
Deng, Inhibition of IKK/NF-κB Signaling Enhances Differentiation of Mesenchymal Stromal Cells from Human Embryonic Stem Cells. 2016, Pubmed
DENT, Limb regeneration in larvae and metamorphosing individuals of the South African clawed toad. 1962, Pubmed
Dev, NF-κB and innate immunity. 2011, Pubmed
D'Ignazio, Hypoxia Induced NF-κB. 2016, Pubmed
Ferreira, Early bioelectric activities mediate redox-modulated regeneration. 2016, Pubmed , Xenbase
Ferreira, Early redox activities modulate Xenopus tail regeneration. 2018, Pubmed , Xenbase
Fukazawa, Suppression of the immune response potentiates tadpole tail regeneration during the refractory period. 2009, Pubmed , Xenbase
Gargioli, Cell lineage tracing during Xenopus tail regeneration. 2004, Pubmed , Xenbase
Godwin, Heart regeneration in the salamander relies on macrophage-mediated control of fibroblast activation and the extracellular landscape. 2017, Pubmed
Godwin, Macrophages are required for adult salamander limb regeneration. 2013, Pubmed
Gomez, Resolution of inflammation: prostaglandin E2 dissociates nuclear trafficking of individual NF-kappaB subunits (p65, p50) in stimulated rheumatoid synovial fibroblasts. 2005, Pubmed
Hayashi, Transcriptional regulators in the Hippo signaling pathway control organ growth in Xenopus tadpole tail regeneration. 2014, Pubmed , Xenbase
Hendrix, Effects of antibiotics on morphologic characteristics and migration of canine corneal epithelial cells in tissue culture. 2001, Pubmed
Ho, TGF-beta signaling is required for multiple processes during Xenopus tail regeneration. 2008, Pubmed , Xenbase
Julier, Promoting tissue regeneration by modulating the immune system. 2017, Pubmed
Karin, NF-kappaB at the crossroads of life and death. 2002, Pubmed
Karra, Myocardial NF-κB activation is essential for zebrafish heart regeneration. 2015, Pubmed
King, The developing Xenopus limb as a model for studies on the balance between inflammation and regeneration. 2012, Pubmed , Xenbase
Krause, Aminoglycosides: An Overview. 2016, Pubmed
Li, Live imaging reveals differing roles of macrophages and neutrophils during zebrafish tail fin regeneration. 2012, Pubmed
Lin, Requirement for Wnt and FGF signaling in Xenopus tadpole tail regeneration. 2008, Pubmed , Xenbase
Lin, Transgenic analysis of signaling pathways required for Xenopus tadpole spinal cord and muscle regeneration. 2012, Pubmed , Xenbase
Lingappan, NF-κB in Oxidative Stress. 2018, Pubmed
Love, Amputation-induced reactive oxygen species are required for successful Xenopus tadpole tail regeneration. 2013, Pubmed , Xenbase
Love, Carbohydrate metabolism during vertebrate appendage regeneration: what is its role? How is it regulated?: A postulation that regenerating vertebrate appendages facilitate glycolytic and pentose phosphate pathways to fuel macromolecule biosynthesis. 2014, Pubmed , Xenbase
Manea, Transcriptional regulation of NADPH oxidase isoforms, Nox1 and Nox4, by nuclear factor-kappaB in human aortic smooth muscle cells. 2010, Pubmed
Mescher, Macrophages and fibroblasts during inflammation and tissue repair in models of organ regeneration. 2017, Pubmed
Mescher, Changes in the inflammatory response to injury and its resolution during the loss of regenerative capacity in developing Xenopus limbs. 2013, Pubmed , Xenbase
Morgan, Crosstalk of reactive oxygen species and NF-κB signaling. 2011, Pubmed
Paredes, Xenopus: An in vivo model for imaging the inflammatory response following injury and bacterial infection. 2015, Pubmed , Xenbase
Park, Cutting edge: direct interaction of TLR4 with NAD(P)H oxidase 4 isozyme is essential for lipopolysaccharide-induced production of reactive oxygen species and activation of NF-kappa B. 2004, Pubmed
Pearl, Identification of genes associated with regenerative success of Xenopus laevis hindlimbs. 2008, Pubmed , Xenbase
Petrie, Macrophages modulate adult zebrafish tail fin regeneration. 2014, Pubmed
Phipps, Model systems for regeneration: Xenopus. 2020, Pubmed , Xenbase
Pradhan, Activation of NF-κB protein prevents the transition from juvenile ovary to testis and promotes ovarian development in zebrafish. 2012, Pubmed
Rius, NF-kappaB links innate immunity to the hypoxic response through transcriptional regulation of HIF-1alpha. 2008, Pubmed
Robert, Comparative and developmental study of the immune system in Xenopus. 2009, Pubmed , Xenbase
Sareddy, The nonsteroidal anti-inflammatory drug celecoxib suppresses the growth and induces apoptosis of human glioblastoma cells via the NF-κB pathway. 2012, Pubmed
Schneider, NIH Image to ImageJ: 25 years of image analysis. 2012, Pubmed
Sethi, Nuclear factor-kappaB activation: from bench to bedside. 2008, Pubmed
Simkin, Macrophages are necessary for epimorphic regeneration in African spiny mice. 2017, Pubmed
Simkin, Macrophages are required to coordinate mouse digit tip regeneration. 2017, Pubmed
Slack, Cellular and molecular mechanisms of regeneration in Xenopus. 2004, Pubmed , Xenbase
Sun, NF-kappaB activation and inhibition: a review. 2002, Pubmed
Suzuki, Pharmacological inhibition of TLR4-NOX4 signal protects against neuronal death in transient focal ischemia. 2012, Pubmed
Suzuki, Limb regeneration in Xenopus laevis froglet. 2006, Pubmed , Xenbase
Swan, Aminoglycoside nephrotoxicity. 1997, Pubmed
Takase, The role of NF-κB signaling in the maintenance of pluripotency of human induced pluripotent stem cells. 2013, Pubmed
Taniguchi, Notochord-derived hedgehog is essential for tail regeneration in Xenopus tadpole. 2014, Pubmed , Xenbase
Taylor, Histone deacetylases are required for amphibian tail and limb regeneration but not development. 2012, Pubmed , Xenbase
Tseng, Apoptosis is required during early stages of tail regeneration in Xenopus laevis. 2007, Pubmed , Xenbase
Tseng, HDAC activity is required during Xenopus tail regeneration. 2011, Pubmed , Xenbase
Umeki, Anti-inflammatory action of gentamycin through inhibitory effect on neutrophil NADPH oxidase activity. 1995, Pubmed
Verstrepen, TLR-4, IL-1R and TNF-R signaling to NF-kappaB: variations on a common theme. 2008, Pubmed
Williams, Prostratin antagonizes HIV latency by activating NF-kappaB. 2004, Pubmed
Xu, PGE2 facilitates tail regeneration via activation of Wnt signaling in Gekko japonicus. 2019, Pubmed
