XB-ART-60650
iScience
2024 Apr 19;274:109458. doi: 10.1016/j.isci.2024.109458.
Show Gene links
Show Anatomy links
Glutamylation of Npm2 and Nap1 acidic disordered regions increases DNA mimicry and histone chaperone efficiency.
Lorton BM, Warren C, Ilyas H, Nandigrami P, Hegde S, Cahill S, Lehman SM, Shabanowitz J, Hunt DF, Fiser A, Cowburn D, Shechter D.
???displayArticle.abstract???
Histone chaperones-structurally diverse, non-catalytic proteins enriched with acidic intrinsically disordered regions (IDRs)-protect histones from spurious nucleic acid interactions and guide their deposition into and out of nucleosomes. Despite their conservation and ubiquity, the function of the chaperone acidic IDRs remains unclear. Here, we show that the Xenopus laevis Npm2 and Nap1 acidic IDRs are substrates for TTLL4 (Tubulin Tyrosine Ligase Like 4)-catalyzed post-translational glutamate-glutamylation. We demonstrate that to bind, stabilize, and deposit histones into nucleosomes, chaperone acidic IDRs function as DNA mimetics. Our biochemical, computational, and biophysical studies reveal that glutamylation of these chaperone polyelectrolyte acidic stretches functions to enhance DNA electrostatic mimicry, promoting the binding and stabilization of H2A/H2B heterodimers and facilitating nucleosome assembly. This discovery provides insights into both the previously unclear function of the acidic IDRs and the regulatory role of post-translational modifications in chromatin dynamics.
???displayArticle.pubmedLink??? 38571760
???displayArticle.pmcLink??? PMC10987829
???displayArticle.link??? iScience
???displayArticle.grants??? [+]
F31 GM116536 NIGMS NIH HHS , R01 AI141816 NIAID NIH HHS , S10 OD016432 NIH HHS , R01 GM135614 NIGMS NIH HHS , S10 OD016305 NIH HHS , C06 RR015495 NCRR NIH HHS , T32 GM007491 NIGMS NIH HHS , R01 GM037537 NIGMS NIH HHS , R35 GM136357 NIGMS NIH HHS , P30 CA013330 NCI NIH HHS , S10 OD018509 NIH HHS
Species referenced: Xenopus laevis
Genes referenced: aopep h2ac21 h2bc21 nap1l1 nasp npm2 ttll4
GO keywords: histone chaperone activity
???displayArticle.antibodies??? Nap1l1 Ab2 Npm2 Ab1 Npm2 Ab2
???attribute.lit??? ???displayArticles.show???
|
|
Graphical abstract |
|
|
Figure 1. Xenopus laevis histone chaperones Npm2 and Nap1 are glutamate-glutamylated on their acidic IDRs (A) Recombinant (rec) and purified egg Npm2 and Nap1 were immunoblotted for glutamylation (glu, top), Nap1 (middle), and Npm2 (bottom) showing glutamylation specifically on endogenous chaperones. (B) Predicted disorder (black and white) and domain maps of Npm2 (top) and Nap1 (bottom) showing acidic (red) and basic (blue) patches coincident with intrinsically disordered tails. (C) Sites of glutamylation (highlighted orange) detected by mass spectrometry on endogenous Nap1 purified from Xenopus eggs. A single farnesyl cysteine (highlighted green) was detected in the longer Nap1 X1 isoform. (D) Quantification of glutamylation on Nap1 acidic patch A1 detected by mass spectrometry. (E) Quantification of glutamylation on Nap1 acidic patch A3 detected by mass spectrometry. (F) Relative abundance of Nap1 A1 and A3 glutamylation determined from mass spectrometry. (G) Model of a peptidyl glutamate showing stick and electrostatic surface potential representations. (H) Same as (G) but model of post-translational glutamate-glutamylation. |
|
|
Figure 2. Histone chaperone acidic IDRs maximize histone binding, facilitate disaggregation, and promote nucleosome assembly (A) StrepII-tagged H2A.S2/H2B pulldown and competition binding assays of Nap1 truncation mutants. Coomassie stained gel with components included as indicated at the top. Left-graphic shows domain structure of the Nap1 truncations, with gray indicating the core domain and red indicating acidic IDRs. (B) Histone-capturing disaggregation assay from histone-DNA aggregates using Nap1 truncation mutants. Molar ratio of monomeric chaperone to H2A/H2B is shown. (C) Mononucleosome assembly assay starting from tetrasome (T) using H2A/H2B dimers and Nap1 truncation mutants. Nucleosome (N) included as positive control. The location on the gel of the Nucleosome, Tetrasome, and Free DNA are indicated. molar ratio of monomeric chaperone to H2A/H2B is shown. (D) Same as (C) but using Npm2 truncation mutants. |
|
|
Figure 3. Npm2 and Nap1 acidic IDR glutamylation enhances binding and stabilization of H2A/H2B dimers (A) StrepTactin H2A.S2/H2B pulldown and competition binding assays of Nap1 and Npm2 core+A2 without or with glutamylation (glu). (B) Intrinsic tryptophan fluorescence binding assay isotherms using H2A/H2B and Npm2 A2 peptides with increasing glutamylation. Inset: legend and binding constants determined from each isotherm; modified glutamates are indicated with superscript (EE). (C) Normalized thermal shift assay melting isotherms using H2A/H2B dimers and Nap1 or Npm2 peptides or single-stranded or double-stranded DNA. (D) Melting temperatures (Tm) derived from thermal stability assay isotherms (∗∗∗∗ p-val <0.0001; one-way ANOVA). (E) Table of Nap1 and Npm2 peptide amino acid or nucleotide characteristics used in thermal stability assay. (F) Correlation plot between number of chaperone polyelectrolyte negative charges and change in H2A/H2B melting temperature. |
|
|
Figure 4. Npm2 and Nap1 glutamylation enhances histone capture and promotes mononucleosome assembly (A) Histone-capturing disaggregation assay from histone:DNA aggregates using either unmodified or glutamylated Npm2 core+A2. Chaperones were titrated as indicated, molar ratio of monomeric chaperone to H2A/H2B is shown. (B) Histone-capturing disaggregation assay from histone:DNA aggregates using either unmodified or glutamylated Nap1, molar ratio of monomeric chaperone to H2A/H2B is shown. (C) Histone-capturing disaggregation assay from histone:DNA aggregates using either unmodified or glutamylated Nap1 truncation mutants, molar ratio of monomeric chaperone to H2A/H2B is shown. (D) Mononucleosome assembly assay starting from pre-assembled tetrasomes using H2A/H2B dimers and unmodified Npm2 core+A2 and TTLL4-treated Npm2 core+A2 (Npm2 Core+A2 glu), molar ratio of monomeric chaperone to H2A/H2B is shown. (E) Mononucleosome assembly assay starting from pre-assembled tetrasomes using H2A/H2B dimers and unmodified Nap1 and TTLL4-treated Nap1 (Nap1glu), molar ratio of monomeric chaperone to H2A/H2B is shown. |
|
|
Figure 5. All-atom, 1 μs explicit solvent, molecular dynamics simulations show that Npm2 A2 and Nap1 A3 glutamylation stabilizes histones upon interaction (A) Average fluctuation plots of histone residues (H2A (left) and H2B (right)) in the apo (blue), Npm2 A2 (gray) or Npm2 A2glu4 (orange) complexes. (B) Same as in (A) but for Nap1 A3 (gray) and Nap1 A3glu9 (orange). (C) Interacting residues between Npm2 A2glu4 or Nap1 A3glu9 and H2A (top) and H2B (bottom); bolded residues are common histone residue contacts between both peptides. Bottom H2A and H2B domain maps, orange vertical lines indicate residues <3.5 Å from DNA in the nucleosome (PDB:1AOI). (D) Same as in (C) but for Nap1 A3 (gray) or Nap1 A3glu9 (orange) complexes. (E) Distribution of atomic contacts between H2A/H2B and Npm2 A2 (gray) or Npm2 A2glu4 (orange). (F) Same as in (G) but for Nap1 A3 (gray) or Nap1 A3glu9 (orange). (G) Density-based conformational clustering of Npm2 A2 (gray) or Npm2 A2glu4 (orange) conformations when interacting with H2A/H2B. (H) Same as in (e) but for Nap1 A3 (gray) or Nap1 A3glu9 (orange). (I) Table of H2A (left) and H2B (right) residues with average distance over the MD trajectories <3.5 Å distance to histone chaperone peptides. (J) Representative models from the most dominant clusters for Npm2 A2glu4 complexes with H2A/H2B. Pink indicates contact residues highlighted in (I). (K) Same as (J) but for Nap1 A3glu9. (L) Model of H2A/H2B and DNA from the nucleosome crystal structure (PDB: 1AOI). Pink indicates residues <3.5 Å from DNA. (M) Electrostatic potential representation of the H2A/H2B dimer. The path of the DNA in the nucleosome core particle is indicated (arrow). |
|
|
Figure 6. Solution NMR analysis of the Xenopus laevis H2A/H2B dimer reveals secondary structure differences with the nucleosome (A) Assigned 1H-15N-TROSY-NMR spectra of triple labeled 2H-13C-15N-H2A in complex with H2B. (B) Assigned 1H-15N-TROSY-NMR spectra of triple labeled 2H-13C-15N-H2B in complex with H2A. (C) Secondary structure propensity (SSP) of H2A (histogram) compared with secondary structure of H2A in nucleosome (red dots = helical residues; blue dots = beta sheet). (D) Same as (C) but for H2B. (E) Representation of nucleosome core particle (PDB:1KX5) with H2A/H2B chains C,D shown in blue (center). Bottom inset shows the H2A αN helix adjacent to DNA. Top inset shows H2A C-terminal 310 helix adjacent to the H3 αN helix. (F) Mononucleosome assembly assay starting from pre-assembled tetrasomes using wildtype H2A.S2/H2B (left) or S18P mutant (right) dimers and unmodified Nap1. N (Nucleosome), T (Tetrasome), and Free DNA locations are indicated. |
|
|
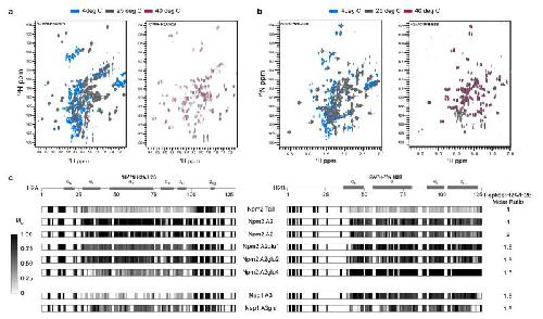
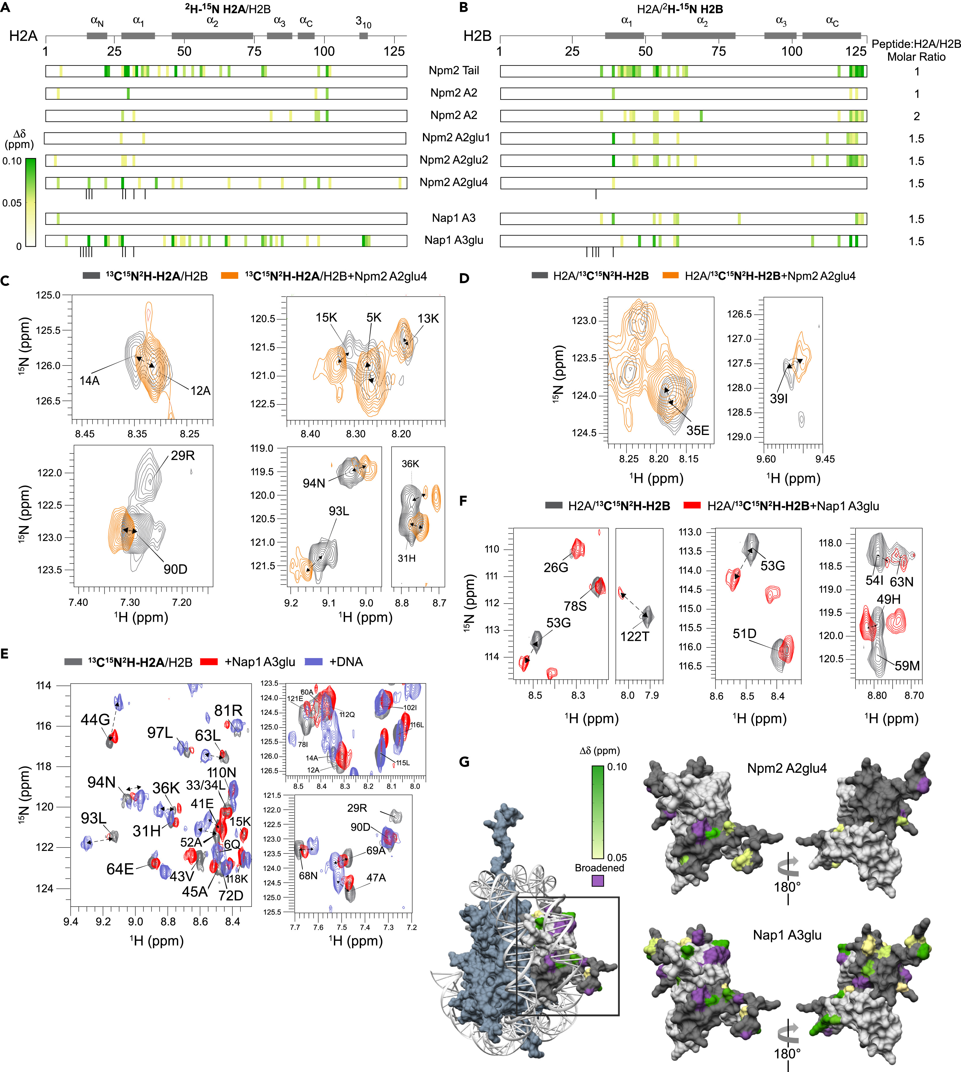
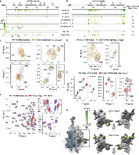
Figure 7. Glutamylated acidic IDRs bind H2A/H2B’s DNA interacting surface (A) Heatmap representation of indicated histone chaperone peptide induced chemical shift perturbations (CSP, scale as indicated on left index, yellow to red) across H2A assigned residues in dimer with H2B. Domain structure of H2A is shown. (B) Heatmap representation of indicated histone chaperone peptide induced chemical shift perturbations (CSP, scale as indicated on left index, yellow to red) across H2B assigned residues in dimer with H2A. Domain structure of H2B is shown. (C) 2H-15N-H2A residues (gray) undergoing CSP and/or line broadening upon Npm2 A2glu4 peptide addition (1.5X molar ratio peptide:histone, orange). (D) 2H-15N-H2B residues (gray) undergoing CSP and/or line broadening upon Npm2 A2glu4 peptide addition (1.5X molar ratio peptide:histone, orange). (E) 2H-15N-H2A residues (gray) undergoing CSP and/or line broadening upon either Nap1 A3glu peptide or DNA addition (1.5X molar ratio peptide:histone, red; DNA:histone, blue). (F) 2H-15N-H2B residues (gray) undergoing CSP and/or line broadening upon Nap1 A3glu peptide addition (1.5X molar ratio peptide:histone, orange). (G) Histone H2A (dark gray) and H2B (light gray) from the nucleosome structure shown, with CSPs (green scale) and broadened (purple) residues highlighted for both Npm2A2glu4 (top) and Nap1 A3glu (bottom) peptide. |
|
|
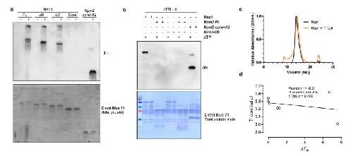
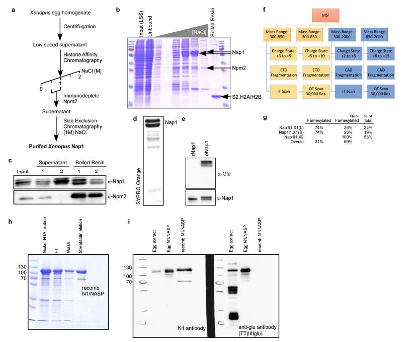
Supplementary Figure S1 (Related to Figure 1). Characterization of post-translational glutamylation on Xenopus laevis histone chaperones. a. Chromatography scheme for purification of Xenopus laevis egg Nap1. b. Coomassie stained gel showing purification of Nap1 c. Immunoblot of Npm2 clearance step showing specific flow-through of Nap1 relative to Npm2, which remained on the resin d. SYPRO Orange protein stain of final Nap1 purified product. Two bands represent the predominant genetic isoforms, Nap1.L and Nap1.S e. Glutamylation immunoblot showing that recombinant (rNap1) is not glutamylated but purified egg (eNap1) is post-translationally glutamylated. Bottom blot shows general Nap1 antibody staining. f. Decision tree approach for mass spectrometry analysis of egg Nap1 g. Table showing identified Nap1 isoforms and the percentage of each isoform that are post-translationally farnesylated h. Purification of recombinant Xenopus laevis NASP (originally known as N1) i. Immunoblot showing egg extract, purified egg NASP, and recombinant NASP, blotted on left with a NAS/N1 antibody, and on the right with antiglu antibody, demonstrating that NASP is also post-translationally glutamylated. |
|
|
Supplementary Figure S2 (Related to Figure 2). Nucleosome assembly assay. a. Mononucleosome assembly assay starting from tetrasome (T) using H2A/H2B-Alexa488 dimers and full length Nap1. Histones were kept constant and Nap1 was titrated relative to histones, as indicated. Gel red DNA stain was used to identify histone-DNA complex locations. (N) indicates control nucleosome location. b. Mononucleosome assembly assay gel from (a) was visualized for Alexa488, indicating the location of deposited H2A/H2B-Alexa488 dimers. c. Full-lane relative quantification of Figure 2c is shown. Controls are at top (tetramer in gray, nucleosome in orange, and no chaperone in black). Lower three panels show Nap1, Nap1deltaA1, and Nap1deltaA3 truncation titrations, concentrations are colored as indicated. d. Full-lane relative quantification of Figure 2d is shown. Controls are at top (tetramer in gray, nucleosome in orange, and no chaperone in black). Lower three panels show Npm2, Npm2coreA2, and Npm2core truncation titrations, concentrations are colored as indicated. |
|
|
Supplementary Figure S3 (Related to Figure 3). Glutamylation characterization. a. TTLL4 treatment of Nap1 N- and C-terminal truncations revealed that both N- and C-terminal acidic IDRs are post-translationally glutamylated. Top: anti-glu immunoblot; Bottom: Direct Blue 71 total protein stain. Npm2 core+A2 is shown as a positive control b. Histone chaperones Nap1, Npm2 full length (FL), and Npm2 core+A2 incubated with TTLL4 enzyme and with or without H2A/H2B or with or without ATP (to promote TTLL4 catalysis) were immunoblotted for glutamylation (glu) top and stained for total protein (bottom). The presence of histones blocked glutamylation of both Nap1 and Npm2. c. Nap1 oligomerization state was not impacted by post-translational glutamylation as compared to Nap1 alone (black), TTLL4 treated Nap1 (orange) did not change its elution profile on a Superose 6 gel filtration column. d. Correlation plot between the calculated theoretical isoelectric point (pI) and change in melting temperature (ΔTm) of tested polyelectrolytes. |
|
|
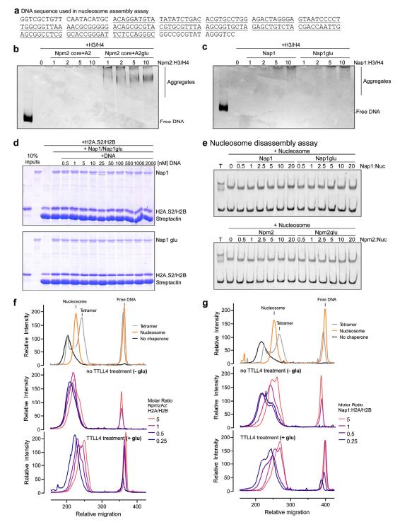
Supplementary Figure S4 (Related to Figure 4. Chaperone glutamylation consequences. a. DNA sequence used in mononucleosome assembly assay. Underlined sequence = Widom 601` b. Histone-capturing disaggregation assay from histone H3/H4-DNA aggregates using Npm2 coreA2 and TTLL4-glutamylated Npm2coreA2. Molar ratio of monomeric chaperone to H3/H4 is shown. c. Histone-capturing disaggregation assay from histone H3/H4-DNA aggregates using Nap1 and TTLL4-glutamylated Nap1. Molar ratio of monomeric chaperone to H3/H4 is shown. d. StrepII-tagged H2A.S2/H2B pulldown binding assays of Nap1 (top gel) and TTLL4 treated Nap1 (Nap1glu, bottom gel) were competed with increasing concentrations of dsDNA (molarity as indicated). Coomassie stained gel with components included as indicated at the top. DNA did not outcompete chaperones from the histones. e. Mononucleosomes assembled by salt dialysis were treated with increasing amounts of Nap1 and Nap1glu (top gel) or Npm2core+A2 or Npm2core+A2glu (bottom gel) and visualized on a polyacrylamide gel stained with ethidium bromide. Chaperones did not disassemble mononucleosomes. f. Full-lane relative quantification of Figure 4d is shown. Controls are at top (tetramer in gray, nucleosome in orange, and no chaperone in black). Lower two panels show Npm2 coreA2 and TTLL4-glutamylated Npm2coreA2, concentrations are colored as indicated g. Full-lane relative quantification of Figure 4e is shown. Controls are at top (tetramer in gray, nucleosome in orange, and no chaperone in black). Lower three panels show Nap1 and TTLL4-glutamylated Nap1, concentrations are colored as indicated. |
|
|
Supplementary Figure S5 (Related to Figure 5). Models of molecular dynamic simulations a. H2A and H2B residues in contact with apo and glutamylated peptide for the dominant clustered conformation. b. Dominant conformations for glutamylated Npm2A2 and Nap1A3 peptide. c. DNA (red) from nucleosome core particle (PDB:1AOI) shown on the surface of H2A/H2B (dark gray/light gray), chains C,D d. Positions in histones H2A/H2B (pink) that associate (<3.5Å average distance) with Npm2A2 during simulation e. Positions in histones H2A/H2B (pink) that associate (<3.5Å average distance) with Npm2A2glu4 during simulation f. Positions in histones H2A/H2B (pink) that associate (<3.5Å average distance) with Nap1A3 during simulation g. Positions in histones H2A/H2B (pink) that associate (<3.5Å average distance) with Nap1A3glu9 during simulation h. Secondary structure assignment across the MD trajectory with an H2A/H2B modeled with an N-terminal random coil. Apo secondary structure (DSSP score 1,2) is shown at the top; secondary structure for a trajectory with Npm2A2glu4 ligand (middle) and Nap1A3glu9 chaperone (bottom) peptides are also illustrated. Residues 17-21 in the H2A N-terminus are indicated. Strand = Para + Anti; Helix = 3-10+ Alpha + Pi; Loop = Turn + Bend i. Secondary structure assignment across the MD trajectory for the H2A C-terminal 3-10 helix. Apo secondary structure (DSSP score) is shown at the top; secondary structure for a trajectory with Npm2A2glu4 ligand (middle) and Nap1A3glu9 chaperone (bottom) peptides are also illustrated. Residues 113-115 in the H2A C-terminus are indicated. Strand = Para + Anti; Helix = 3-10+ Alpha + Pi; Loop = Turn + Bend |
|
|
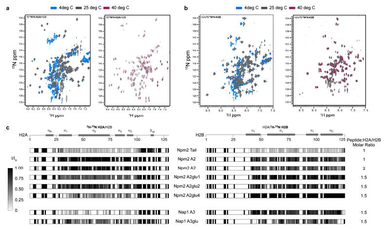
Supplementary Figure S6 (Related to Figure 6). NMR analysis of histone chaperone binding to H2A/H2B a. Two-dimensional overlay of the ndH2A/H2B HSQC spectra at 4°, 25°, and 40° C, respectively, displaying the change in peak intensities and spectral characteristic for nearly all residues within the histone core. VT-NMR experiments were recorded on Bruker Avance III 600 MHz using 0.3mM 2 H-15N H2A/H2B samples. b. Two-dimensional overlay of the H2A/ndH2B HSQC spectra at 4°, 25°, and 40° C, respectively, displaying the change in peak intensities and spectral characteristic for nearly all residues within the histone core. VT-NMR experiments were recorded on Bruker Avance III 600 MHz using 0.3mM H2A/2 H-15N H2B samples. c. Heat map depicting the consequence of peptide glutamylation upon histone binding, measured by plotting the global changes in peak intensity (I/I0) after titration of indicated peptides into 2 H-15N H2A/H2B (left), and H2A/2 H-15N H2B (right) sample. Compared to their non-glutamylated variants, the glutamylated peptides (both Npm2 A2 and Nap1 A3) depicted a much larger line broadening effect indicating stronger binding affinity. Additionally, Nap1 A3glu displayed more profound changes than Npm2 A4glu. The experiments were recorded on Bruker Avance III 600 MHz using 0.3mM 2 H-15N H2A/H2B or H2A/2 H-15N H2B samples. |
|
|
Supplementary Figure S7 (Related to Figure 7). NMR analysis of histone chaperone binding to H2A/H2B a. Two-dimensional overlay of the 2 H-15N-H2A/H2B HSQC spectra upon titration with Npm2 A2 peptide. The experiments were recorded on Bruker Avance III 600 MHz using 0.3mM 2 H-15N H2A/H2B at 25° C b. Two-dimensional overlay of the 2 H-15N-H2A/H2B HSQC spectra upon titration with Npm2 A2glu4 peptide. The experiments were recorded on Bruker Avance III 600 MHz using 0.3mM 2 H-15N H2A/H2B at 25° C c. Two-dimensional overlay of the 2 H-15N-H2A/H2B HSQC spectra depicting the importance of glutamate-glutamylation for Npm2 A2 peptide interaction with histones. At similar, histone dimer to peptide ratio (1:1.5), Npm2 A2glu4-DYSWAEEEEEEDEE, with 4 consecutive glutamylation depicted significantly higher levels of spectral perturbations. The experiments were recorded on Bruker Avance III 600 MHz using 0.3mM 2 H-15NH2A/H2B at 25° C. d. Two-dimensional overlay of the 2 H-15N-H2A/H2B HSQC spectra depicting the concentration-dependent increase in line broadening and/or CSP effects upon titrating with the glutamylated synthetic peptides Npm2. Shown are some of the key residues predicted to be involved in the interaction with histones. The experiments were recorded on Bruker Avance III 600 MHz using 0.3mM 2 H-15N H2A/H2B at 25° C. e. Two-dimensional overlay of the 2 H-15N-H2A/H2B HSQC spectra upon titration with Nap1 A3 peptide. The experiments were recorded on Bruker Avance III 600 MHz using 0.3mM 2 H-15N H2A/H2B at 25° C. f. Two-dimensional overlay of the 2 H-15N-H2A/H2B HSQC spectra upon titration with Nap1 A3glu peptide. The experiments were recorded on Bruker Avance III 600 MHz using 0.3mM 2 H-15N H2A/H2B at 25° C. g. Two-dimensional overlay of the 2 H-15N-H2A/H2B HSQC spectra depicting line broadening and/or CSP effects upon titrating with the glutamylated synthetic peptides Nap1 A3glu at 1:1.5 histone dimer to peptide ratio. Shown are some of the key residues predicted to be involved in the interaction with histones. The experiment was recorded on Bruker Avance III 600 MHz using 0.3mM 2 H-15N H2A/H2B at 25° h. Peptide array studies with H2A/H2B dimers depicted higher binding affinity for residues in similar regions as predicted by NMR and MD simulation analysis, both for full length Npm2 and Nap1. |
|
|
|
|
|
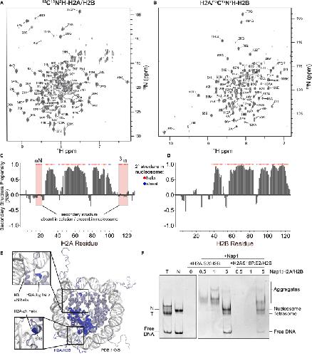
Figure 1. Xenopus laevis histone chaperones Npm2 and Nap1 are glutamate-glutamylated on their acidic IDRs(A) Recombinant (rec) and purified egg Npm2 and Nap1 were immunoblotted for glutamylation (glu, top), Nap1 (middle), and Npm2 (bottom) showing glutamylation specifically on endogenous chaperones.(B) Predicted disorder (black and white) and domain maps of Npm2 (top) and Nap1 (bottom) showing acidic (red) and basic (blue) patches coincident with intrinsically disordered tails.(C) Sites of glutamylation (highlighted orange) detected by mass spectrometry on endogenous Nap1 purified from Xenopus eggs. A single farnesyl cysteine (highlighted green) was detected in the longer Nap1 X1 isoform.(D) Quantification of glutamylation on Nap1 acidic patch A1 detected by mass spectrometry.(E) Quantification of glutamylation on Nap1 acidic patch A3 detected by mass spectrometry.(F) Relative abundance of Nap1 A1 and A3 glutamylation determined from mass spectrometry.(G) Model of a peptidyl glutamate showing stick and electrostatic surface potential representations.(H) Same as (G) but model of post-translational glutamate-glutamylation. |
|
|
Figure 2. Histone chaperone acidic IDRs maximize histone binding, facilitate disaggregation, and promote nucleosome assembly(A) StrepII-tagged H2A.S2/H2B pulldown and competition binding assays of Nap1 truncation mutants. Coomassie stained gel with components included as indicated at the top. Left-graphic shows domain structure of the Nap1 truncations, with gray indicating the core domain and red indicating acidic IDRs.(B) Histone-capturing disaggregation assay from histone-DNA aggregates using Nap1 truncation mutants. Molar ratio of monomeric chaperone to H2A/H2B is shown.(C) Mononucleosome assembly assay starting from tetrasome (T) using H2A/H2B dimers and Nap1 truncation mutants. Nucleosome (N) included as positive control. The location on the gel of the Nucleosome, Tetrasome, and Free DNA are indicated. molar ratio of monomeric chaperone to H2A/H2B is shown.(D) Same as (C) but using Npm2 truncation mutants. |
|
|
Figure 3. Npm2 and Nap1 acidic IDR glutamylation enhances binding and stabilization of H2A/H2B dimers(A) StrepTactin H2A.S2/H2B pulldown and competition binding assays of Nap1 and Npm2 core+A2 without or with glutamylation (glu).(B) Intrinsic tryptophan fluorescence binding assay isotherms using H2A/H2B and Npm2 A2 peptides with increasing glutamylation. Inset: legend and binding constants determined from each isotherm; modified glutamates are indicated with superscript (EE).(C) Normalized thermal shift assay melting isotherms using H2A/H2B dimers and Nap1 or Npm2 peptides or single-stranded or double-stranded DNA.(D) Melting temperatures (Tm) derived from thermal stability assay isotherms (∗∗∗∗ p-val <0.0001; one-way ANOVA).(E) Table of Nap1 and Npm2 peptide amino acid or nucleotide characteristics used in thermal stability assay.(F) Correlation plot between number of chaperone polyelectrolyte negative charges and change in H2A/H2B melting temperature. |
|
|
Figure 4. Npm2 and Nap1 glutamylation enhances histone capture and promotes mononucleosome assembly(A) Histone-capturing disaggregation assay from histone:DNA aggregates using either unmodified or glutamylated Npm2 core+A2. Chaperones were titrated as indicated, molar ratio of monomeric chaperone to H2A/H2B is shown.(B) Histone-capturing disaggregation assay from histone:DNA aggregates using either unmodified or glutamylated Nap1, molar ratio of monomeric chaperone to H2A/H2B is shown.(C) Histone-capturing disaggregation assay from histone:DNA aggregates using either unmodified or glutamylated Nap1 truncation mutants, molar ratio of monomeric chaperone to H2A/H2B is shown.(D) Mononucleosome assembly assay starting from pre-assembled tetrasomes using H2A/H2B dimers and unmodified Npm2 core+A2 and TTLL4-treated Npm2 core+A2 (Npm2 Core+A2 glu), molar ratio of monomeric chaperone to H2A/H2B is shown.(E) Mononucleosome assembly assay starting from pre-assembled tetrasomes using H2A/H2B dimers and unmodified Nap1 and TTLL4-treated Nap1 (Nap1glu), molar ratio of monomeric chaperone to H2A/H2B is shown. |
|
|
Figure 5. All-atom, 1 μs explicit solvent, molecular dynamics simulations show that Npm2 A2 and Nap1 A3 glutamylation stabilizes histones upon interaction(A) Average fluctuation plots of histone residues (H2A (left) and H2B (right)) in the apo (blue), Npm2 A2 (gray) or Npm2 A2glu4 (orange) complexes.(B) Same as in (A) but for Nap1 A3 (gray) and Nap1 A3glu9 (orange).(C) Interacting residues between Npm2 A2glu4 or Nap1 A3glu9 and H2A (top) and H2B (bottom); bolded residues are common histone residue contacts between both peptides. Bottom H2A and H2B domain maps, orange vertical lines indicate residues <3.5 Å from DNA in the nucleosome (PDB:1AOI).(D) Same as in (C) but for Nap1 A3 (gray) or Nap1 A3glu9 (orange) complexes.(E) Distribution of atomic contacts between H2A/H2B and Npm2 A2 (gray) or Npm2 A2glu4 (orange).(F) Same as in (G) but for Nap1 A3 (gray) or Nap1 A3glu9 (orange).(G) Density-based conformational clustering of Npm2 A2 (gray) or Npm2 A2glu4 (orange) conformations when interacting with H2A/H2B.(H) Same as in (e) but for Nap1 A3 (gray) or Nap1 A3glu9 (orange).(I) Table of H2A (left) and H2B (right) residues with average distance over the MD trajectories <3.5 Å distance to histone chaperone peptides.(J) Representative models from the most dominant clusters for Npm2 A2glu4 complexes with H2A/H2B. Pink indicates contact residues highlighted in (I).(K) Same as (J) but for Nap1 A3glu9.(L) Model of H2A/H2B and DNA from the nucleosome crystal structure (PDB: 1AOI). Pink indicates residues <3.5 Å from DNA.(M) Electrostatic potential representation of the H2A/H2B dimer. The path of the DNA in the nucleosome core particle is indicated (arrow). |
|
|
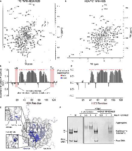
Figure 6. Solution NMR analysis of the Xenopus laevis H2A/H2B dimer reveals secondary structure differences with the nucleosome(A) Assigned 1H-15N-TROSY-NMR spectra of triple labeled 2H-13C-15N-H2A in complex with H2B.(B) Assigned 1H-15N-TROSY-NMR spectra of triple labeled 2H-13C-15N-H2B in complex with H2A.(C) Secondary structure propensity (SSP) of H2A (histogram) compared with secondary structure of H2A in nucleosome (red dots = helical residues; blue dots = beta sheet).(D) Same as (C) but for H2B.(E) Representation of nucleosome core particle (PDB:1KX5) with H2A/H2B chains C,D shown in blue (center). Bottom inset shows the H2A αN helix adjacent to DNA. Top inset shows H2A C-terminal 310 helix adjacent to the H3 αN helix.(F) Mononucleosome assembly assay starting from pre-assembled tetrasomes using wildtype H2A.S2/H2B (left) or S18P mutant (right) dimers and unmodified Nap1. N (Nucleosome), T (Tetrasome), and Free DNA locations are indicated. |
|
|
Figure 7. Glutamylated acidic IDRs bind H2A/H2B’s DNA interacting surface(A) Heatmap representation of indicated histone chaperone peptide induced chemical shift perturbations (CSP, scale as indicated on left index, yellow to red) across H2A assigned residues in dimer with H2B. Domain structure of H2A is shown.(B) Heatmap representation of indicated histone chaperone peptide induced chemical shift perturbations (CSP, scale as indicated on left index, yellow to red) across H2B assigned residues in dimer with H2A. Domain structure of H2B is shown.(C) 2H-15N-H2A residues (gray) undergoing CSP and/or line broadening upon Npm2 A2glu4 peptide addition (1.5X molar ratio peptide:histone, orange).(D) 2H-15N-H2B residues (gray) undergoing CSP and/or line broadening upon Npm2 A2glu4 peptide addition (1.5X molar ratio peptide:histone, orange).(E) 2H-15N-H2A residues (gray) undergoing CSP and/or line broadening upon either Nap1 A3glu peptide or DNA addition (1.5X molar ratio peptide:histone, red; DNA:histone, blue).(F) 2H-15N-H2B residues (gray) undergoing CSP and/or line broadening upon Nap1 A3glu peptide addition (1.5X molar ratio peptide:histone, orange).(G) Histone H2A (dark gray) and H2B (light gray) from the nucleosome structure shown, with CSPs (green scale) and broadened (purple) residues highlighted for both Npm2A2glu4 (top) and Nap1 A3glu (bottom) peptide. |
References [+] :
Aguilar-Gurrieri,
Structural evidence for Nap1-dependent H2A-H2B deposition and nucleosome assembly.
2016, Pubmed
Aguilar-Gurrieri, Structural evidence for Nap1-dependent H2A-H2B deposition and nucleosome assembly. 2016, Pubmed
Anandakrishnan, H++ 3.0: automating pK prediction and the preparation of biomolecular structures for atomistic molecular modeling and simulations. 2012, Pubmed
Andrews, The histone chaperone Nap1 promotes nucleosome assembly by eliminating nonnucleosomal histone DNA interactions. 2010, Pubmed , Xenbase
Andrews, A thermodynamic model for Nap1-histone interactions. 2008, Pubmed , Xenbase
Aslanidis, Ligation-independent cloning of PCR products (LIC-PCR). 1990, Pubmed
Audebert, Reversible polyglutamylation of alpha- and beta-tubulin and microtubule dynamics in mouse brain neurons. 1993, Pubmed
Bahrami, Probabilistic interaction network of evidence algorithm and its application to complete labeling of peak lists from protein NMR spectroscopy. 2009, Pubmed
Banaszynski, Analysis of histones and chromatin in Xenopus laevis egg and oocyte extracts. 2010, Pubmed , Xenbase
Borgia, Extreme disorder in an ultrahigh-affinity protein complex. 2018, Pubmed
Case, AmberTools. 2023, Pubmed
Chick, A mass-tolerant database search identifies a large proportion of unassigned spectra in shotgun proteomics as modified peptides. 2015, Pubmed
Corbeski, Chaperoning of the histone octamer by the acidic domain of DNA repair factor APLF. 2022, Pubmed
Corbeski, DNA repair factor APLF acts as a H2A-H2B histone chaperone through binding its DNA interaction surface. 2018, Pubmed
D'Arcy, Chaperone Nap1 shields histone surfaces used in a nucleosome and can put H2A-H2B in an unconventional tetrameric form. 2013, Pubmed
Davey, Solvent mediated interactions in the structure of the nucleosome core particle at 1.9 a resolution. 2002, Pubmed , Xenbase
Delaglio, NMRPipe: a multidimensional spectral processing system based on UNIX pipes. 1995, Pubmed
Eddé, Posttranslational glutamylation of alpha-tubulin. 1990, Pubmed
Elsässer, Towards a mechanism for histone chaperones. 2013, Pubmed
English, Structural basis for the histone chaperone activity of Asf1. 2006, Pubmed , Xenbase
Farnung, Structural basis of nucleosome transcription mediated by Chd1 and FACT. 2021, Pubmed
Grudman, INTERCAAT: identifying interface residues between macromolecules. 2022, Pubmed
Hammond, Histone chaperone networks shaping chromatin function. 2017, Pubmed
Heidarsson, Release of linker histone from the nucleosome driven by polyelectrolyte competition with a disordered protein. 2022, Pubmed
Hondele, Structural basis of histone H2A-H2B recognition by the essential chaperone FACT. 2013, Pubmed
Huang, Mechanistic and structural insights into histone H2A-H2B chaperone in chromatin regulation. 2020, Pubmed
Huang, A unique binding mode enables MCM2 to chaperone histones H3-H4 at replication forks. 2015, Pubmed
Kashiwaya, Involvement of the tubulin tyrosine ligase-like family member 4 polyglutamylase in PELP1 polyglutamylation and chromatin remodeling in pancreatic cancer cells. 2010, Pubmed
Lee, TSA-CRAFT: A Free Software for Automatic and Robust Thermal Shift Assay Data Analysis. 2019, Pubmed
Liu, Histone transfer among chaperones. 2012, Pubmed
Lorton, A Binary Arginine Methylation Switch on Histone H3 Arginine 2 Regulates Its Interaction with WDR5. 2020, Pubmed
Lowary, New DNA sequence rules for high affinity binding to histone octamer and sequence-directed nucleosome positioning. 1998, Pubmed
Luger, Crystal structure of the nucleosome core particle at 2.8 A resolution. 1997, Pubmed
Luger, Expression and purification of recombinant histones and nucleosome reconstitution. 1999, Pubmed
Maciejewski, NMRbox: A Resource for Biomolecular NMR Computation. 2017, Pubmed
Mahalingan, Structural basis for polyglutamate chain initiation and elongation by TTLL family enzymes. 2020, Pubmed
Marley, A method for efficient isotopic labeling of recombinant proteins. 2001, Pubmed
Marsh, Sensitivity of secondary structure propensities to sequence differences between alpha- and gamma-synuclein: implications for fibrillation. 2006, Pubmed
Mattiroli, Measuring Nucleosome Assembly Activity in vitro with the Nucleosome Assembly and Quantification (NAQ) Assay. 2018, Pubmed
Miller, Glutamylation of Nap1 modulates histone H1 dynamics and chromosome condensation in Xenopus. 2015, Pubmed , Xenbase
Moriwaki, Solution structure of the isolated histone H2A-H2B heterodimer. 2016, Pubmed
Müller-Späth, From the Cover: Charge interactions can dominate the dimensions of intrinsically disordered proteins. 2010, Pubmed
Nagae, Histone chaperone Nap1 dismantles an H2A/H2B dimer from a partially unwrapped nucleosome. 2023, Pubmed
Ohtomo, Dynamic Solution Structures of Whole Human NAP1 Dimer Bound to One and Two Histone H2A-H2B Heterodimers Obtained by Integrative Methods. 2023, Pubmed
Ohtomo, C-terminal acidic domain of histone chaperone human NAP1 is an efficient binding assistant for histone H2A-H2B, but not H3-H4. 2016, Pubmed
Onikubo, Developmentally Regulated Post-translational Modification of Nucleoplasmin Controls Histone Sequestration and Deposition. 2015, Pubmed , Xenbase
Redeker, Structure of tubulin C-terminal domain obtained by subtilisin treatment. The major alpha and beta tubulin isotypes from pig brain are glutamylated. 1992, Pubmed
Regnard, Polyglutamylation of nucleosome assembly proteins. 2000, Pubmed
Richet, Structural insight into how the human helicase subunit MCM2 may act as a histone chaperone together with ASF1 at the replication fork. 2015, Pubmed
Roe, PTRAJ and CPPTRAJ: Software for Processing and Analysis of Molecular Dynamics Trajectory Data. 2013, Pubmed
Rogowski, A family of protein-deglutamylating enzymes associated with neurodegeneration. 2010, Pubmed
Rovnyak, Accelerated acquisition of high resolution triple-resonance spectra using non-uniform sampling and maximum entropy reconstruction. 2004, Pubmed
Sarkar, Characterization of Caenorhabditis elegans Nucleosome Assembly Protein 1 Uncovers the Role of Acidic Tails in Histone Binding. 2019, Pubmed
Schindelin, Fiji: an open-source platform for biological-image analysis. 2012, Pubmed
Sottini, Polyelectrolyte interactions enable rapid association and dissociation in high-affinity disordered protein complexes. 2020, Pubmed
Spano, Characterization of anti-beta-tubulin antibodies. 2010, Pubmed
Sueoka, Regulation of the Stability of the Histone H2A-H2B Dimer by H2A Tyr57 Phosphorylation. 2017, Pubmed
UniProt Consortium, UniProt: the Universal Protein Knowledgebase in 2023. 2023, Pubmed
van Dijk, Polyglutamylation is a post-translational modification with a broad range of substrates. 2008, Pubmed
Vranken, The CCPN data model for NMR spectroscopy: development of a software pipeline. 2005, Pubmed
Wang, The histone chaperone FACT modulates nucleosome structure by tethering its components. 2018, Pubmed
Warren, Dynamic intramolecular regulation of the histone chaperone nucleoplasmin controls histone binding and release. 2017, Pubmed , Xenbase
Warren, Fly Fishing for Histones: Catch and Release by Histone Chaperone Intrinsically Disordered Regions and Acidic Stretches. 2017, Pubmed
Warren, Structure of a single-chain H2A/H2B dimer. 2020, Pubmed , Xenbase
Yu, Writing and Reading the Tubulin Code. 2015, Pubmed
Zhang, Mapping the electrostatic potential of the nucleosome acidic patch. 2021, Pubmed
Zhou, Histone chaperone FACT FAcilitates Chromatin Transcription: mechanistic and structural insights. 2020, Pubmed
